Phylogenomic Analysis and Functional Characterization of the APETALA2/Ethylene-Responsive Factor Transcription Factor Across Solanaceae
Abstract
1. Introduction
2. Results
2.1. Phylogenetic Reconstruction of AP2/ERF Proteins and Their Distribution in Solanaceae
2.2. Synteny Relations of the AP2/ERF Homologs
2.3. Microsynteny Relations of the AP2/ERF Homologs
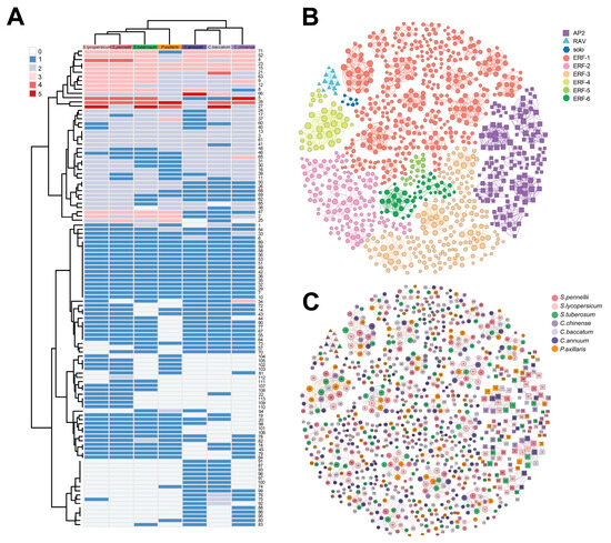
2.4. Functional Diversification of AP2/ERF Revealed by Expression Profiles
2.5. ERF-1 with Delayed Transition to Flowering
3. Discussion
4. Materials and Methods
4.1. Collection of Solanaceae Genomes
4.2. The Identification of AP2/ERF Members in Solanaceae Plants
4.3. Sequence Alignment and Phylogenetic Analysis
4.4. Detection of Syntenic Blocks and Construction of Synteny Network
4.5. Microsynteny Analysis of AP2/ERF and Flanking Genes
4.6. The Analysis of Genes Expression Pattern
4.7. Cloning and Vector Construction of Functional Genes
4.8. Phenotypic Characterization of Transgenic and Gene-Silenced Plants
Supplementary Materials
Author Contributions
Funding
Institutional Review Board Statement
Informed Consent Statement
Data Availability Statement
Acknowledgments
Conflicts of Interest
References
- Pruthvi, V.; Narasimhan, R.; Nataraja, K.N. Simultaneous Expression of Abiotic Stress Responsive Transcription Factors, Atdreb2a, Athb7 and Atabf3 Improves Salinity and Drought Tolerance in Peanut (Arachis Hypogaea L.). PLoS ONE 2024, 9, e111152. [Google Scholar] [CrossRef] [PubMed]
- Stockinger, E.J.; Gilmour, S.J.; Thomashow, M.F. Arabidopsis thaliana Cbf1 Encodes an Ap2 Domain-Containing Transcriptional Activator That Binds to the C-Repeat/Dre, a Cis-Acting DNA Regulatory Element That Stimulates Transcription in Response to Low Temperature and Water Deficit. Proc. Natl. Acad. Sci. USA 1997, 94, 1035–1040. [Google Scholar] [CrossRef] [PubMed]
- Gao, F.Y.; DeFalco, T.A.; Moeder, W.; Li, B.; Gong, Y.C.; Liu, X.M.; Taniguchi, M.; Lumba, S.; Toh, S.; Shan, L.B.; et al. Arabidopsis Ethylene Response Factor 8 (Erf8) Has Dual Functions in Aba Signaling and Immunity. BMC Plant Biol. 2018, 18, 211. [Google Scholar]
- Sun, H.Y.; Hu, K.D.; Wei, S.W.; Yao, G.F.; Zhang, H. Ethylene Response Factors 4.1/4.2 with an Ear Motif Repress Anthocyanin Biosynthesis in Red-Skinned Pears. Plant Physiol. 2023, 192, 1892–1912. [Google Scholar] [CrossRef]
- Rasul, I.; Zafar, F.; Ali, M.A.; Nadeem, H.; Siddique, M.H.; Shahid, M.; Ashfaq, U.A.; Azeem, F. Genetic Basis for Biotic Stress Resistance in Plants from Solanaceae Family: A Review. Int. J. Agric. Biol. 2019, 22, 178–194. [Google Scholar]
- Chun, W.; Puscher, H.; Ouyang, Y.; Wu, J.; Tian, Y.; Li, S.; Yin, Q.; Shen, J. An Aagab-to-Ccdc32 Handover Mechanism Controls the Assembly of the Ap2 Adaptor Complex. Proc. Natl. Acad. Sci. USA 2024, 121, e2409341121. [Google Scholar]
- Maruyama, K.; Sakuma, Y.; Kasuga, M.; Ito, Y.; Seki, M.; Goda, H.; Shimada, Y.; Yoshida, S.; Shinozaki, K.; Yamaguchi-Shinozaki, K. Identification of Cold-Inducible Downstream Genes of the Arabidopsis Dreb1a/Cbf3 Transcriptional Factor Using Two Microarray Systems. Plant J. 2004, 38, 982–993. [Google Scholar] [CrossRef]
- Li, D.; Zhang, Y.; Hu, X.; Shen, X.; Ma, L.; Su, Z.; Wang, T.; Dong, J. Transcriptional Profiling of Medicago Truncatula under Salt Stress Identified a Novel Cbf Transcription Factor Mtcbf4 That Plays an Important Role in Abiotic Stress Responses. BMC Plant Biol. 2011, 11, 109. [Google Scholar] [CrossRef]
- Fowler, S.; Thomashow, M.F. Arabidopsis Transcriptome Profiling Indicates That Multiple Regulatory Pathways Are Activated During Cold Acclimation in Addition to the Cbf Cold Response Pathway. Plant Cell 2002, 14, 1675–1690. [Google Scholar] [CrossRef]
- Gilmour, S.J.; Sebolt, A.M.; Salazar, M.P.; Everard, J.D.; Thomashow, M.F. Overexpression of the Arabidopsis Cbf3 Transcriptional Activator Mimics Multiple Biochemical Changes Associated with Cold Acclimation. Plant Physiol. 2000, 124, 1854–1865. [Google Scholar] [CrossRef]
- Tayeh, N.; Bahrman, N.; Devaux, R.; Bluteau, A.; Prosperi, J.-M.; Delbreil, B.; Lejeune-Hénaut, I. A High-Density Genetic Map of the Medicago Truncatula Major Freezing Tolerance Qtl on Chromosome 6 Reveals Colinearity with a Qtl Related to Freezing Damage on Pisum Sativum Linkage Group Vi. Mol. Breed. 2013, 32, 279–289. [Google Scholar] [CrossRef]
- Tayeh, N.; Bahrman, N.; Sellier, H.; Bluteau, A.; Blassiau, C.; Fourment, J.; Bellec, A.; Debelle, F.; Lejeune-Henaut, I.; Delbreil, B. A Tandem Array of Cbf/Dreb1 Genes Is Located in a Major Freezing Tolerance Qtl Region on Medicago Truncatula Chromosome 6. BMC Genom. 2013, 14, 814. [Google Scholar] [CrossRef] [PubMed]
- Chen, K.; Tang, W.S.; Zhou, Y.B.; Chen, J.; Xu, Z.S.; Ma, R.; Dong, Y.S.; Ma, Y.Z.; Chen, M. Ap2/Erf Transcription Factor Gmdreb1 Confers Drought Tolerance in Transgenic Soybean by Interacting with Gmerfs. Plant Physiol. Biochem. 2022, 170, 287–295. [Google Scholar] [CrossRef] [PubMed]
- Lee, D.K.; Jung, H.; Jang, G.; Jeong, J.S.; Kim, Y.S.; Ha, S.H.; Choi, Y.D.; Kim, J.K. Overexpression of the Oserf71 Transcription Factor Alters Rice Root Structure and Drought Resistance. Plant Physiol. 2016, 172, 575–588. [Google Scholar] [CrossRef] [PubMed]
- Huang, S.Z.; Ma, Z.M.; Hu, L.J.; Huang, K.; Zhang, M.X.; Zhang, S.A.; Jiang, W.Z.; Wu, T.; Du, X.L. Involvement of Rice Transcription Factor Oserf19 in Response to Aba and Salt Stress Responses. Plant Physiol. Biochem. 2021, 167, 22–30. [Google Scholar] [CrossRef]
- Cheng, M.C.; Liao, P.M.; Kuo, W.W.; Lin, T.P. The Arabidopsis Ethylene Response Factor1 Regulates Abiotic Stress-Responsive Gene Expression by Binding to Different Cis-Acting Elements in Response to Different Stress Signals. Plant Physiol. 2013, 162, 1566–1582. [Google Scholar] [CrossRef]
- Huang, Y.P.; Liu, L.; Hu, H.T.; Tang, N.; Shi, L.; Xu, F.S.; Wang, S.L. Arabidopsis Erf012 Is a Versatile Regulator of Plant Growth, Development and Abiotic Stress Responses. Int. J. Mol. Sci. 2022, 23, 6841. [Google Scholar] [CrossRef]
- Saleh, A.; Lumbreras, V.; Lopez, C.; Kizis, E.D.D.; Pagès, M. Maize Dbf1-Interactor Protein 1 Containing an R3h Domain Is a Potential Regulator of Dbf1 Activity in Stress Responses. Plant J. 2006, 46, 747–757. [Google Scholar] [CrossRef]
- Ma, Z.M.; Hu, L.J.; Jiang, W.Z. Understanding Ap2/Erf Transcription Factor Responses and Tolerance to Various Abiotic Stresses in Plants: A Comprehensive Review. Int. J. Mol. Sci. 2024, 25, 893. [Google Scholar] [CrossRef]
- Ye, B.B.; Shang, G.D.; Pan, Y.; Xu, Z.G.; Zhou, C.M.; Mao, Y.B.; Bao, N.; Sun, L.; Xu, T.; Wang, J.W. Ap2/Erf Transcription Factors Integrate Age and Wound Signals for Root Regeneration. Plant Cell 2020, 32, 226–241. [Google Scholar] [CrossRef]
- Zhao, Y.; Cheng, S.F.; Song, Y.L.; Huang, Y.L.; Zhou, S.L.; Liu, X.Y.; Zhou, D.X. The Interaction between Rice Erf3 and Wox11 Promotes Crown Root Development by Regulating Gene Expression Involved in Cytokinin Signaling. Plant Cell 2015, 27, 2469–2483. [Google Scholar] [CrossRef] [PubMed]
- Aukerman, M.J.; Sakai, H. Regulation of Flowering Time and Floral Organ Identity by a Microrna and Its Apetala2-like Target Genes. Plant Cell 2003, 15, 2730–2741. [Google Scholar] [CrossRef] [PubMed]
- Teotia, S.; Tang, G.L. To Bloom or Not to Bloom: Role of Micrornas in Plant Flowering. Mol. Plant 2015, 8, 359–377. [Google Scholar] [CrossRef] [PubMed]
- Borovsky, Y.; Sharma, V.K.; Verbakel, H.; Paran, I. Caap2 Transcription Factor Is a Candidate Gene for a Flowering Repressor and a Candidate for Controlling Natural Variation of Flowering Time in Capsicum annuum. Theor. Appl. Genet. 2015, 128, 1073–1082. [Google Scholar] [CrossRef]
- Lauter, N.; Kampani, A.; Carlson, S.; Goebel, M.; Moose, S.P. Microrna172 Down-Regulates Glossy15 to Promote Vegetative Phase Change in Maize. Proc. Natl. Acad. Sci. USA 2005, 102, 9412–9417. [Google Scholar] [CrossRef]
- Nair, S.K.; Wang, N.; Turuspekov, Y.; Pourkheirandish, M.; Sinsuwongwat, S.; Chen, G.X.; Sameri, M.; Tagiri, A.; Honda, I.; Watanabe, Y.; et al. Cleistogamous Flowering in Barley Arises from the Suppression of Microrna-Guided Mrna Cleavage. Proc. Natl. Acad. Sci. USA 2010, 107, 490–495. [Google Scholar] [CrossRef]
- Zhao, C.N.; Liu, X.J.; Gong, Q.; Cao, J.P.; Shen, W.X.; Yin, X.R.; Grierson, D.; Zhang, B.; Xu, C.J.; Li, X.; et al. Three Ap2/Erf Family Members Modulate Flavonoid Synthesis by Regulating Type Iv Chalcone Isomerase in Citrus. Plant Biotechnol. J. 2021, 19, 671–688. [Google Scholar] [CrossRef]
- Li, X.; Xu, Y.Y.; Shen, S.L.; Yin, X.R.; Klee, H.; Zhang, B.; Chen, K.S. Transcription Factor Citerf71 Activates the Terpene Synthase Gene Cittps16 Involved in the Synthesis of E-Geraniol in Sweet Orange Fruit. J. Exp. Bot. 2017, 68, 4929–4938. [Google Scholar] [CrossRef]
- An, J.P.; Zhang, X.W.; Bi, S.Q.; You, C.X.; Wang, X.F.; Hao, Y.J. The Erf Transcription Factor Mderf38 Promotes Drought Stress-Induced Anthocyanin Biosynthesis in Apple. Plant J. 2020, 101, 573–589. [Google Scholar] [CrossRef]
- Nakano, T.; Suzuki, K.; Fujimura, T.; Shinshi, H. Genome-Wide Analysis of the Erf Gene Family in Arabidopsis and Rice. Plant Physiol. 2006, 140, 411–432. [Google Scholar] [CrossRef]
- Licausi, F.; Giorgi, F.M.; Zenoni, S.; Osti, F.; Pezzotti, M.; Perata, P. Genomic and Transcriptomic Analysis of the Ap2/Erf Superfamily in Vitis vinifera. BMC Genom. 2010, 11, 719. [Google Scholar] [CrossRef] [PubMed]
- Zhang, G.Y.; Chen, M.; Chen, X.P.; Xu, Z.S.; Guan, S.; Li, L.C.; Li, A.L.; Guo, J.M.; Mao, L.; Ma, Y.Z. Phylogeny, Gene Structures, and Expression Patterns of the Erf Gene Family in Soybean (Glycine max L.). J. Exp. Bot. 2008, 59, 4095–4107. [Google Scholar] [CrossRef] [PubMed]
- Zhuang, J.; Cai, B.; Peng, R.H.; Zhu, B.; Jin, X.F.; Xue, Y.; Gao, F.; Fu, X.Y.; Tian, Y.S.; Zhao, W.; et al. Genome-Wide Analysis of the Ap2/Erf Gene Family in Populus trichocarpa. Biochem. Biophys. Res. Commun. 2008, 371, 468–474. [Google Scholar] [CrossRef] [PubMed]
- Zhang, C.H.; Shangguan, L.F.; Ma, R.J.; Sun, X.; Tao, R.; Guo, L.; Korir, N.K.; Yu, M.L. Genome-Wide Analysis of the Ap2/Erf Superfamily in Peach (Prunus persica). Genet. Mol. Res. 2012, 11, 4789–4809. [Google Scholar] [CrossRef] [PubMed]
- Jin, J.H.; Wang, M.; Zhang, H.X.; Khan, A.; Wei, A.M.; Luo, D.X.; Gong, Z.H. Genome-Wide Identification of the Ap2/Erf Transcription Factor Family in Pepper (Capsicum annuum L.). Genome 2018, 61, 663–674. [Google Scholar] [CrossRef]
- Sakuma, Y.; Liu, Q.; Dubouzet, J.G.; Abe, H.; Shinozaki, K.; Yamaguchi-Shinozaki, K. DNA-Binding Specificity of the Erf/Ap2 Domain of Arabidopsis Drebs, Transcription Factors Involved in Dehydration- and Cold-Inducible Gene Expression. Biochem. Biophys. Res. Commun. 2002, 290, 998–1009. [Google Scholar] [CrossRef]
- Burdett, N.L.; Willis, M.O.; Pandey, A.; Twomey, L.; Alaei, S.; Group, A.O.C.S.; Bowtell, D.D.L. Timing of Whole Genome Duplication Is Associated with Tumor-Specific Mhc-Ii Depletion in Serous Ovarian Cancer. Nat. Commun. 2024, 15, 6069. [Google Scholar] [CrossRef]
- Knapp, S.; Bohs, L.; Nee, M.; Spooner, D.M. Solanaceae-a Model for Linking Genomics with Biodiversity. Comp. Funct. Genom. 2004, 5, 285–291. [Google Scholar] [CrossRef]
- Panchy, N.; Lehti-Shiu, M.; Shiu, S.H. Evolution of Gene Duplication in Plants. Plant Physiol. 2016, 171, 2294–2316. [Google Scholar] [CrossRef]
- Sanchez, S.E.; Rugnone, M.L.; Kay, S.A. Light Perception: A Matter of Time. Mol. Plant 2020, 13, 363–385. [Google Scholar] [CrossRef]
- Yuan, X.; Fang, R.; Zhou, K.; Huang, Y.; Lei, G.; Wang, X.; Chen, X. The Apetala2 Homolog Caffn Regulates Flowering Time in Pepper. Hortic. Res. 2021, 8, 208. [Google Scholar] [CrossRef] [PubMed]
- Zhao, T.; Schranz, M.E. Network-Based Microsynteny Analysis Identifies Major Differences and Genomic Outliers in Mammalian and Angiosperm Genomes. Proc. Natl. Acad. Sci. USA 2019, 116, 2165–2174. [Google Scholar] [CrossRef] [PubMed]
- Yang, F.; Luo, J.; Guo, W.; Zhang, Y.; Liu, Y.; Yu, Z.; Sun, Y.; Li, M.; Ma, F.; Zhao, T. Origin and Early Divergence of Tandem Duplicated Sorbitol Transporter Genes in Rosaceae: Insights from Evolutionary Analysis of the Sot Gene Family in Angiosperms. Plant J. 2024, 117, 856–872. [Google Scholar] [CrossRef] [PubMed]
- Zhao, T.; Holmer, R.; de Bruijn, S.; Angenent, G.C.; van den Burg, H.A.; Schranz, M.E. Phylogenomic Synteny Network Analysis of Mads-Box Transcription Factor Genes Reveals Lineage-Specific Transpositions, Ancient Tandem Duplications, and Deep Positional Conservation. Plant Cell 2017, 29, 1278–1292. [Google Scholar] [CrossRef] [PubMed]
- Kim, S.; Soltis, P.S.; Wall, K.; Soltis, D.E. Phylogeny and Domain Evolution in the Apetala2-like Gene Family. Mol. Biol. Evol. 2006, 23, 107–120. [Google Scholar] [CrossRef]
- Shigyo, M.; Hasebe, M.; Ito, M. Molecular Evolution of the Ap2 Subfamily. Gene 2006, 366, 256–265. [Google Scholar] [CrossRef]
- Drukewitz, S.H.; Bokelmann, L.; Undheim, E.A.B.; von Reumont, B.M. Toxins from Scratch? Diverse, Multimodal Gene Origins in the Predatory Robber Fly Dasypogon Diadema Indicate a Dynamic Venom Evolution in Dipteran Insects. Gigascience 2019, 8, giz081. [Google Scholar] [CrossRef]
- Chen, S.; Krinsky, B.H.; Long, M. New Genes as Drivers of Phenotypic Evolution. Nat. Rev. Genet. 2013, 14, 645–660. [Google Scholar] [CrossRef]
- Hanada, K.; Zou, C.; Lehti-Shiu, M.D.; Shinozaki, K.; Shiu, S.H. Importance of Lineage-Specific Expansion of Plant Tandem Duplicates in the Adaptive Response to Environmental Stimuli. Plant Physiol. 2008, 148, 993–1003. [Google Scholar] [CrossRef]
- Deng, D.; Guo, Y.; Guo, L.; Li, C.; Nie, Y.; Wang, S.; Wu, W. Functional Divergence in Orthologous Transcription Factors: Insights from Atcbf2/3/1 and Osdreb1c. Mol. Biol. Evol. 2024, 41, msae089. [Google Scholar] [CrossRef]
- Yang, S.; Tang, X.F.; Ma, N.N.; Wang, L.Y.; Meng, Q.W. Heterology Expression of the Sweet Pepper Cbf3 Gene Confers Elevated Tolerance to Chilling Stress in Transgenic Tobacco. J. Plant Physiol. 2011, 168, 1804–1812. [Google Scholar] [CrossRef] [PubMed]
- Chen, L.H.; Han, J.P.; Deng, X.M.; Tan, S.L.; Li, L.L.; Li, L.; Zhou, J.F.; Peng, H.; Yang, G.X.; He, G.Y.; et al. Expansion and Stress Responses of Ap2/Erebp Superfamily in Brachypodium distachyon. Sci. Rep. 2016, 6, 21623. [Google Scholar] [CrossRef] [PubMed]
- Jung, H.; Chung, P.J.; Park, S.H.; Redillas, M.C.F.R.; Kim, Y.S.; Suh, J.W.; Kim, J.K. Overexpression of Oserf48 Causes Regulation of Oscml16, a Calmodulinlike Protein Gene That Enhances Root Growth and Drought Tolerance. Plant Biotechnol. J. 2017, 15, 1295–1308. [Google Scholar] [CrossRef]
- Liu, M.C.; Gomes, B.L.; Mila, I.; Purgatto, E.; Peres, L.E.P.; Frasse, P.; Maza, E.; Zouine, M.; Roustan, J.P.; Bouzayen, M.; et al. Comprehensive Profiling of Ethylene Response Factor Expression Identifies Ripening-Associated Erf Genes and Their Link to Key Regulators of Fruit Ripening in Tomato. Plant Physiol. 2016, 170, 1732–1744. [Google Scholar] [CrossRef]
- Finn, R.D.; Clements, J.; Eddy, S.R. Hmmer Web Server: Interactive Sequence Similarity Searching. Nucleic Acids Res. 2011, 39, W29–W37. [Google Scholar] [CrossRef]
- Katoh, K.; Standley, D.M. Mafft Multiple Sequence Alignment Software Version 7: Improvements in Performance and Usability. Mol. Biol. Evol. 2013, 30, 772–780. [Google Scholar] [CrossRef]
- Capella-Gutiérrez, S.; Silla-Martínez, J.M.; Gabaldón, T. Trimal: A Tool for Automated Alignment Trimming in Large-Scale Phylogenetic Analyses. Bioinformatics 2009, 25, 1972–1973. [Google Scholar] [CrossRef]
- Kalyaanamoorthy, S.; Minh, B.Q.; Wong, T.K.F.; von Haeseler, A.; Jermiin, L.S. Modelfinder: Fast Model Selection for Accurate Phylogenetic Estimates. Nat. Methods 2017, 14, 587–589. [Google Scholar] [CrossRef]
- Nguyen, L.T.; Schmidt, H.A.; von Haeseler, A.; Minh, B.Q. Iq-Tree: A Fast and Effective Stochastic Algorithm for Estimating Maximum-Likelihood Phylogenies. Mol. Biol. Evol. 2015, 32, 268–274. [Google Scholar] [CrossRef]
- Buchfink, B.; Reuter, K.; Drost, H.G. Sensitive Protein Alignments at Tree-of-Life Scale Using Diamond. Nat. Methods 2021, 18, 366–368. [Google Scholar] [CrossRef]
- Wang, Y.; Tang, H.; Debarry, J.D.; Tan, X.; Li, J.; Wang, X.; Lee, T.H.; Jin, H.; Marler, B.; Guo, H.; et al. Mcscanx: A Toolkit for Detection and Evolutionary Analysis of Gene Synteny and Collinearity. Nucleic Acids Res. 2012, 40, e49. [Google Scholar] [CrossRef] [PubMed]
- Bastian, M.; Heymann, S.; Jacomy, M. Gephi: An Open Source Software for Exploring and Manipulating Networks. In Proceedings of the International AAAI Conference on Web and Social Media, Buffalo, NY, USA, 3–6 June 2009; pp. 361–362. [Google Scholar]
- Liu, F.; Yu, H.; Deng, Y.; Zheng, J.; Liu, M.; Ou, L.; Yang, B.; Dai, X.; Ma, Y.; Feng, S.; et al. Pepperhub, an Informatics Hub for the Chili Pepper Research Community. Mol. Plant 2017, 10, 1129–1132. [Google Scholar] [CrossRef]
- Gai, W.X.; Ma, X.; Qiao, Y.M.; Shi, B.H.; Haq, S.U.; Li, Q.H.; Wei, A.M.; Liu, K.K.; Gong, Z.H. Characterization of the Bzip Transcription Factor Family in Pepper (Capsicum annuum L.): Cabzip25 Positively Modulates the Salt Tolerance. Front. Plant Sci. 2020, 11, 139. [Google Scholar] [CrossRef]
- Gai, W.X.; Ma, X.; Li, Y.; Xiao, J.J.; Khan, A.; Li, Q.H.; Gong, Z.H. Cahsfa1d Improves Plant Thermotolerance via Regulating the Expression of Stress- and Antioxidant-Related Genes. Int. J. Mol. Sci. 2020, 21, 8374. [Google Scholar] [CrossRef]
- Clough, S.J.; Bent, A.F. Floral Dip: A Simplified Method for Agrobacterium-Mediated Transformation of Arabidopsis thaliana. Plant J. 1998, 16, 735–743. [Google Scholar] [CrossRef]






Disclaimer/Publisher’s Note: The statements, opinions and data contained in all publications are solely those of the individual author(s) and contributor(s) and not of MDPI and/or the editor(s). MDPI and/or the editor(s) disclaim responsibility for any injury to people or property resulting from any ideas, methods, instructions or products referred to in the content. |
© 2024 by the authors. Licensee MDPI, Basel, Switzerland. This article is an open access article distributed under the terms and conditions of the Creative Commons Attribution (CC BY) license (https://creativecommons.org/licenses/by/4.0/).
Share and Cite
Yang, F.; Han, S.; Zhang, Y.; Chen, X.; Gai, W.; Zhao, T. Phylogenomic Analysis and Functional Characterization of the APETALA2/Ethylene-Responsive Factor Transcription Factor Across Solanaceae. Int. J. Mol. Sci. 2024, 25, 11247. https://doi.org/10.3390/ijms252011247
Yang F, Han S, Zhang Y, Chen X, Gai W, Zhao T. Phylogenomic Analysis and Functional Characterization of the APETALA2/Ethylene-Responsive Factor Transcription Factor Across Solanaceae. International Journal of Molecular Sciences. 2024; 25(20):11247. https://doi.org/10.3390/ijms252011247
Chicago/Turabian StyleYang, Fan, Songxue Han, Yangxin Zhang, Xiangxiang Chen, Wenxian Gai, and Tao Zhao. 2024. "Phylogenomic Analysis and Functional Characterization of the APETALA2/Ethylene-Responsive Factor Transcription Factor Across Solanaceae" International Journal of Molecular Sciences 25, no. 20: 11247. https://doi.org/10.3390/ijms252011247
APA StyleYang, F., Han, S., Zhang, Y., Chen, X., Gai, W., & Zhao, T. (2024). Phylogenomic Analysis and Functional Characterization of the APETALA2/Ethylene-Responsive Factor Transcription Factor Across Solanaceae. International Journal of Molecular Sciences, 25(20), 11247. https://doi.org/10.3390/ijms252011247

