A Selective Melatonin 2 Receptor Agonist, IIK7, Relieves Blue Light-Induced Corneal Damage by Modulating the Process of Autophagy and Apoptosis
Abstract
1. Introduction
2. Results
2.1. MT2 Receptor Expression in Corneal Tissue
2.2. Autophagy Markers (LC3-II and p62)
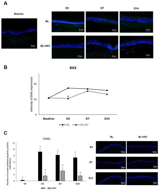
2.3. Apoptosis Indicators (BAX Expression, TUNEL Assay)
2.4. Reactive Oxygen Species (ROS) Levels
2.5. Ocular Surface Parameters and Inflammatory T-Cell
3. Discussion
4. Materials and Methods
4.1. Mouse Models and Experimental Procedures
4.2. Immunofluorescent Staining
4.3. TUNEL Assay
4.4. Evaluation of Ocular Surface Parameters
4.5. DCF-DA for ROS Production
4.6. Flow Cytometry
4.7. Statistical Evaluation
5. Conclusions
Author Contributions
Funding
Institutional Review Board Statement
Informed Consent Statement
Data Availability Statement
Conflicts of Interest
References
- Fietz, A.; Hurst, J.; Schnichels, S. Out of the Shadow: Blue Light Exposure Induces Apoptosis in Müller Cells. Int. J. Mol. Sci. 2022, 23, 14540. [Google Scholar] [CrossRef] [PubMed]
- Cougnard-Gregoire, A.; Merle, B.M.J.; Aslam, T.; Seddon, J.M.; Aknin, I.; Klaver, C.C.W.; Garhöfer, G.; Layana, A.G.; Minnella, A.M.; Silva, R.; et al. Blue Light Exposure: Ocular Hazards and Prevention—A Narrative Review. Ophthalmol. Ther. 2023, 12, 755–788. [Google Scholar] [CrossRef] [PubMed]
- Zhao, Z.-C.; Zhou, Y.; Tan, G.; Li, J. Research progress about the effect and prevention of blue light on eyes. Int. J. Ophthalmol. 2018, 11, 1999–2003. [Google Scholar] [CrossRef] [PubMed]
- Lee, J.-B.; Kim, S.-H.; Lee, S.-C.; Kim, H.-G.; Ahn, H.-G.; Li, Z.; Yoon, K.C. Blue Light–Induced Oxidative Stress in Human Corneal Epithelial Cells: Protective Effects of Ethanol Extracts of Various Medicinal Plant Mixtures. Investig. Opthalmol. Vis. Sci. 2014, 55, 4119–4127. [Google Scholar] [CrossRef] [PubMed]
- Lee, H.S.; Cui, L.; Li, Y.; Choi, J.S.; Choi, J.-H.; Li, Z.; Kim, G.E.; Choi, W.; Yoon, K.C. Influence of Light Emitting Diode-Derived Blue Light Overexposure on Mouse Ocular Surface. PLoS ONE 2016, 11, e0161041. [Google Scholar] [CrossRef]
- Ouyang, X.; Yang, J.; Hong, Z.; Wu, Y.; Xie, Y.; Wang, G. Mechanisms of blue light-induced eye hazard and protective measures: A review. Biomed. Pharmacother. 2020, 130, 110577. [Google Scholar] [CrossRef]
- Li, Y.; Jin, R.; Li, L.; Choi, J.S.; Kim, J.; Yoon, H.J.; Park, J.H.; Yoon, K.C. Blue Light Induces Impaired Autophagy through Nucleotide-Binding Oligomerization Domain 2 Activation on the Mouse Ocular Surface. Int. J. Mol. Sci. 2021, 22, 2015. [Google Scholar] [CrossRef]
- Zhang, J.; Zhou, H.; Cai, Y.; Yoshida, S.; Li, Y.; Zhou, Y. Melatonin: Unveiling the functions and implications in ocular health. Pharmacol. Res. 2024, 205, 107253. [Google Scholar] [CrossRef]
- Wang, B.; Zuo, X.; Peng, L.; Wang, X.; Zeng, H.; Zhong, J.; Li, S.; Xiao, Y.; Wang, L.; Ouyang, H.; et al. Melatonin ameliorates oxidative stress-mediated injuries through induction of HO-1 and restores autophagic flux in dry eye. Exp. Eye Res. 2021, 205, 108491. [Google Scholar] [CrossRef]
- Zhu, Z.; Peng, R.; Shen, H.; Zhong, L.; Song, S.; Wang, T.; Ling, S. Treatment With Melatonin After Corneal Graft Attenuates Rejection. Front. Pharmacol. 2021, 12. [Google Scholar] [CrossRef]
- Meng, J.; Lin, B.; Huang, S.; Li, Y.; Wu, P.; Zhang, F.; Ke, Y.; Hei, X.; Huang, D. Melatonin exerts anti-angiogenic and anti-inflammatory effects in alkali-burned corneas. Ann. Transl. Med. 2022, 10, 432. [Google Scholar] [CrossRef] [PubMed]
- Gil, F.J.N.; Huete-Toral, F.; Crooke, A.; Godinez, C.O.D.; Carracedo, G.; Pintor, J. Effect of Melatonin and Its Analogs on Tear Secretion. J. Pharmacol. Exp. Ther. 2019, 371, 186–190. [Google Scholar] [CrossRef]
- Wiechmann, A.F.; Rada, J.A. Melatonin receptor expression in the cornea and sclera. Exp. Eye Res. 2003, 77, 219–225. [Google Scholar] [CrossRef] [PubMed]
- Crooke, A.; Guzman-Aranguez, A.; Mediero, A.; Alarma-Estrany, P.; Carracedo, G.; Pelaez, T.; Peral, A.; Pintor, J. Effect of Melatonin and Analogues on Corneal Wound Healing: Involvement of Mt2Melatonin Receptor. Curr. Eye Res. 2014, 40, 56–65. [Google Scholar] [CrossRef] [PubMed]
- Jin, R.; Li, Y.; Jin, H.; Yoon, H.S.; Choi, J.S.; Kim, J.; Yoon, H.J.; Yoon, K.C. Melatonin Type 2 Receptor Activation Regulates Blue Light Exposure-Induced Mouse Corneal Epithelial Damage by Modulating Impaired Autophagy and Apoptosis. Int. J. Mol. Sci. 2022, 23, 11341. [Google Scholar] [CrossRef]
- Baba, K.; Davidson, A.J.; Tosini, G. Melatonin Entrains PER2::LUC Bioluminescence Circadian Rhythm in the Mouse Cornea. Investig. Opthalmol. Vis. Sci. 2015, 56, 4753–4758. [Google Scholar] [CrossRef]
- Yapislar, H.; Haciosmanoglu, E.; Sarioglu, T.; Ekmekcioglu, C. The melatonin MT2 receptor is involved in the anti-apoptotic effects of melatonin in rats with type 2 diabetes mellitus. Tissue Cell 2022, 76, 101763. [Google Scholar] [CrossRef]
- Navarro-Gil, F.J.; Huete-Toral, F.; Domínguez-Godínez, C.O.; Carracedo, G.; Crooke, A. Contact Lenses Loaded with Melatonin Analogs: A Promising Therapeutic Tool against Dry Eye Disease. J. Clin. Med. 2022, 11, 3483. [Google Scholar] [CrossRef]
- Fisher, S.P.; Sugden, D. Sleep-promoting action of IIK7, a selective MT2 melatonin receptor agonist in the rat. Neurosci. Lett. 2009, 457, 93–96. [Google Scholar] [CrossRef]
- Gómez-Virgilio, L.; Silva-Lucero, M.-D.; Flores-Morelos, D.-S.; Gallardo-Nieto, J.; Lopez-Toledo, G.; Abarca-Fernandez, A.-M.; Zacapala-Gómez, A.-E.; Luna-Muñoz, J.; Montiel-Sosa, F.; Soto-Rojas, L.O.; et al. Autophagy: A Key Regulator of Homeostasis and Disease: An Overview of Molecular Mechanisms and Modulators. Cells 2022, 11, 2262. [Google Scholar] [CrossRef]
- Ryter, S.W.; Cloonan, S.M.; Choi, A.M.K. Autophagy: A Critical Regulator of Cellular Metabolism and Homeostasis. Mol. Cells 2013, 36, 7–16. [Google Scholar] [CrossRef]
- Wang, Y.; Qin, Z.-H. Coordination of autophagy with other cellular activities. Acta Pharmacol. Sin. 2013, 34, 585–594. [Google Scholar] [CrossRef] [PubMed]
- Shim, M.S.; Nettesheim, A.; Hirt, J.; Liton, P.B. The autophagic protein LC3 translocates to the nucleus and localizes in the nucleolus associated to NUFIP1 in response to cyclic mechanical stress. Autophagy 2019, 16, 1248–1261. [Google Scholar] [CrossRef] [PubMed]
- Ichimura, Y.; Kumanomidou, T.; Sou, Y.-S.; Mizushima, T.; Ezaki, J.; Ueno, T.; Kominami, E.; Yamane, T.; Tanaka, K.; Komatsu, M. Structural Basis for Sorting Mechanism of p62 in Selective Autophagy. J. Biol. Chem. 2008, 283, 22847–22857. [Google Scholar] [CrossRef]
- Yun, H.R.; Jo, Y.H.; Kim, J.; Shin, Y.; Kim, S.S.; Choi, T.G. Roles of Autophagy in Oxidative Stress. Int. J. Mol. Sci. 2020, 21, 3289. [Google Scholar] [CrossRef]
- Kuma, A.; Hatano, M.; Matsui, M.; Yamamoto, A.; Nakaya, H.; Yoshimori, T.; Ohsumi, Y.; Tokuhisa, T.; Mizushima, N. The role of autophagy during the early neonatal starvation period. Nature 2004, 432, 1032–1036. [Google Scholar] [CrossRef]
- Lee, H.J.; Shin, S.; Yoon, S.-G.; Cheon, E.J.; Chung, S.-H. The Effect of Chloroquine on the Development of Dry Eye in Sjögren Syndrome Animal Model. Investig. Opthalmol. Vis. Sci. 2019, 60, 3708–3716. [Google Scholar] [CrossRef]
- Chen, K.; Jin, L.; Wen, Y.; Yang, Q.; Li, X.; Zhang, L.; Wang, L.; Xia, Y.; Chen, Z.; Xie, C.; et al. Blue light impairs cornea and corneal wound healing by downregulating VCAM1 partly. iScience 2023, 26, 108448. [Google Scholar] [CrossRef]
- Peña-Blanco, A.; Garcia-Saez, A.J. Bax, Bak and beyond — mitochondrial performance in apoptosis. FEBS J. 2018, 285, 416–431. [Google Scholar] [CrossRef]
- Wang, C.; Youle, R.J. The Role of Mitochondria in Apoptosis. Annu. Rev. Genet. 2009, 43, 95–118. [Google Scholar] [CrossRef]
- Kari, S.; Subramanian, K.; Altomonte, I.A.; Murugesan, A.; Yli-Harja, O.; Kandhavelu, M. Programmed cell death detection methods: A systematic review and a categorical comparison. Apoptosis 2022, 27, 482–508. [Google Scholar] [CrossRef] [PubMed]
- Yang, C.; Nguyen, D.D.; Lai, J. Poly(l-Histidine)-Mediated On-Demand Therapeutic Delivery of Roughened Ceria Nanocages for Treatment of Chemical Eye Injury. Adv. Sci. 2023, 10, e2302174. [Google Scholar] [CrossRef] [PubMed]
- Redza-Dutordoir, M.; Averill-Bates, D.A. Activation of apoptosis signalling pathways by reactive oxygen species. Biochim. Biophys. Acta 2016, 1863, 2977–2992. [Google Scholar] [CrossRef] [PubMed]
- Taherkhani, S.; Suzuki, K.; Castell, L. A Short Overview of Changes in Inflammatory Cytokines and Oxidative Stress in Response to Physical Activity and Antioxidant Supplementation. Antioxidants 2020, 9, 886. [Google Scholar] [CrossRef] [PubMed]
- Mittal, M.; Siddiqui, M.R.; Tran, K.; Reddy, S.P.; Malik, A.B. Reactive Oxygen Species in Inflammation and Tissue Injury. Antioxid. Redox Signal. 2014, 20, 1126–1167. [Google Scholar] [CrossRef]
- Villareal, A.L.; Farley, W.; Pflugfelder, S.C. Effect of Topical Ophthalmic Epinastine and Olopatadine on Tear Volume in Mice. Eye Contact Lens Sci. Clin. Pr. 2006, 32, 272–276. [Google Scholar] [CrossRef]
- Pauly, A.; Brignole-Baudouin, F.; Labbé, A.; Liang, H.; Warnet, J.-M.; Baudouin, C. New Tools for the Evaluation of Toxic Ocular Surface Changes in the Rat. Investig. Opthalmol. Vis. Sci. 2007, 48, 5473–5483. [Google Scholar] [CrossRef]
- Yoon, K.-C.; Heo, H.; Kang, I.-S.; Lee, M.-C.; Kim, K.-K.; Park, S.-H.; Cho, K.-O. Effect of Topical Cyclosporin A on Herpetic Stromal Keratitis in a Mouse Model. Cornea 2008, 27, 454–460. [Google Scholar] [CrossRef]






Disclaimer/Publisher’s Note: The statements, opinions and data contained in all publications are solely those of the individual author(s) and contributor(s) and not of MDPI and/or the editor(s). MDPI and/or the editor(s) disclaim responsibility for any injury to people or property resulting from any ideas, methods, instructions or products referred to in the content. |
© 2024 by the authors. Licensee MDPI, Basel, Switzerland. This article is an open access article distributed under the terms and conditions of the Creative Commons Attribution (CC BY) license (https://creativecommons.org/licenses/by/4.0/).
Share and Cite
Yoon, H.-J.; Jiang, E.; Liu, J.; Jin, H.; Yoon, H.S.; Choi, J.S.; Moon, J.Y.; Yoon, K.C. A Selective Melatonin 2 Receptor Agonist, IIK7, Relieves Blue Light-Induced Corneal Damage by Modulating the Process of Autophagy and Apoptosis. Int. J. Mol. Sci. 2024, 25, 11243. https://doi.org/10.3390/ijms252011243
Yoon H-J, Jiang E, Liu J, Jin H, Yoon HS, Choi JS, Moon JY, Yoon KC. A Selective Melatonin 2 Receptor Agonist, IIK7, Relieves Blue Light-Induced Corneal Damage by Modulating the Process of Autophagy and Apoptosis. International Journal of Molecular Sciences. 2024; 25(20):11243. https://doi.org/10.3390/ijms252011243
Chicago/Turabian StyleYoon, Hyeon-Jeong, Enying Jiang, Jingting Liu, Hui Jin, Hee Su Yoon, Ji Suk Choi, Ja Young Moon, and Kyung Chul Yoon. 2024. "A Selective Melatonin 2 Receptor Agonist, IIK7, Relieves Blue Light-Induced Corneal Damage by Modulating the Process of Autophagy and Apoptosis" International Journal of Molecular Sciences 25, no. 20: 11243. https://doi.org/10.3390/ijms252011243
APA StyleYoon, H.-J., Jiang, E., Liu, J., Jin, H., Yoon, H. S., Choi, J. S., Moon, J. Y., & Yoon, K. C. (2024). A Selective Melatonin 2 Receptor Agonist, IIK7, Relieves Blue Light-Induced Corneal Damage by Modulating the Process of Autophagy and Apoptosis. International Journal of Molecular Sciences, 25(20), 11243. https://doi.org/10.3390/ijms252011243

