C3a Mediates Endothelial Barrier Disruption in Brain-Derived, but Not Retinal, Human Endothelial Cells
Abstract
1. Introduction
2. Results
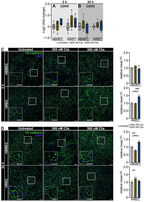
2.1. Anaphylatoxin C3a Induces Concentration-Dependent Paracellular Barrier Breakdown in Cerebral Endothelial Cells While Maintaining Integrity in Retinal Endothelial Cells
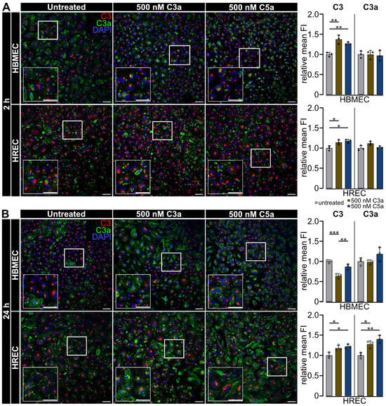
2.2. Anaphylatoxin Treatment Increases C3 Transcript Expression Exclusively in HREC, While C3AR1 mRNA Shows Early, Transient Upregulation in HBMEC Only
2.3. C3a and C5a Elicit Upregulation of C5 Gene Expression Specifically in HREC, without Affecting Expression Levels in HBMEC
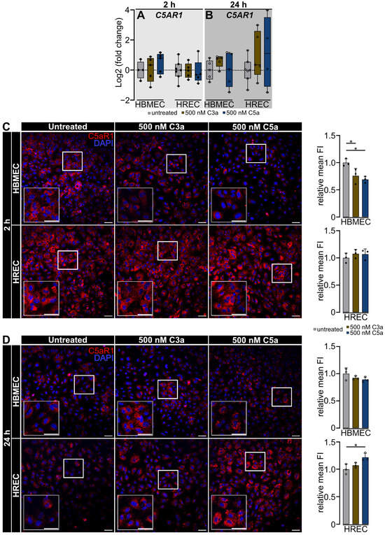
2.4. C5a Treatment Causes an Early Decrease in C5AR1 Protein Detection in HBMEC and a Late Increase in HREC
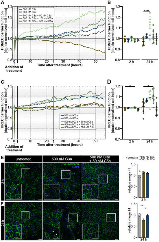
2.5. C5a Mitigates the Disruptive Effect of C3a, Demonstrating a Regulatory Role in Maintaining Endothelial Barrier Integrity
2.6. C3a and C5a Induce Transcellular Permeability in HBMEC but Not in HREC
3. Discussion
4. Materials and Methods
4.1. Cell Culture and Treatment
4.2. RTCA Using the xCelligence Impedance Sensing System
4.3. Quantitative Real-Time Polymerase Chain Reaction
4.4. Immunocytochemistry
4.5. IgG Purification
4.6. Transbarrier Assay
4.7. Western Blot
4.8. Statistics
Supplementary Materials
Author Contributions
Funding
Institutional Review Board Statement
Informed Consent Statement
Data Availability Statement
Acknowledgments
Conflicts of Interest
References
- Jasiak-Zatońska, M.; Michalak, S.; Osztynowicz, K.; Kozubski, W.; Kalinowska-Łyszczarz, A. Relationship between Blood-Brain Permeability and Antibodies against Aquaporins in Neuromyelitis Optica Spectrum Disorders and Multiple Sclerosis Patients. Neurol. Neurochir. Pol. 2022, 56, 308–317. [Google Scholar] [CrossRef] [PubMed]
- Takeshita, Y.; Fujikawa, S.; Serizawa, K.; Fujisawa, M.; Matsuo, K.; Nemoto, J.; Shimizu, F.; Sano, Y.; Tomizawa-Shinohara, H.; Miyake, S.; et al. New BBB Model Reveals That IL-6 Blockade Suppressed the BBB Disorder, Preventing Onset of NMOSD. Neurol. Neuroimmunol. Neuroinflamm. 2021, 8, e1076. [Google Scholar] [CrossRef] [PubMed]
- Yi, M.; Liu, M.Q.; Chou, L.S.; Jiang, S.M.; Zhang, L.J.; Huang, C.N.; Wang, N.; Zhang, Q.X.; Yang, L. Correlation between Serum Levels of Endothelin-1 and Disease Severity in Patients with Neuromyelitis Optica Spectrum Disorders. Immunobiology 2020, 225, 151959. [Google Scholar] [CrossRef] [PubMed]
- You, Y.; Zhu, L.; Zhang, T.; Shen, T.; Fontes, A.; Yiannikas, C.; Parratt, J.; Barton, J.; Schulz, A.; Gupta, V.; et al. Evidence of Müller Glial Dysfunction in Patients with Aquaporin-4 Immunoglobulin G-Positive Neuromyelitis Optica Spectrum Disorder. Ophthalmology 2019, 126, 801–810. [Google Scholar] [CrossRef]
- Motamedi, S.; Oertel, F.C.; Yadav, S.K.; Kadas, E.M.; Weise, M.; Havla, J.; Ringelstein, M.; Aktas, O.; Albrecht, P.; Ruprecht, K.; et al. Altered Fovea in AQP4-IgG-Seropositive Neuromyelitis Optica Spectrum Disorders. Neurol. Neuroimmunol. Neuroinflamm. 2020, 7, e805. [Google Scholar] [CrossRef]
- Hokari, M.; Yokoseki, A.; Arakawa, M.; Saji, E.; Yanagawa, K.; Yanagimura, F.; Toyoshima, Y.; Okamoto, K.; Ueki, S.; Hatase, T.; et al. Clinicopathological Features in Anterior Visual Pathway in Neuromyelitis Optica. Ann. Neurol. 2016, 79, 605–624. [Google Scholar] [CrossRef]
- Sotirchos, E.S.; Saidha, S.; Byraiah, G.; Mealy, M.A.; Ibrahim, M.A.; Sepah, Y.J.; Newsome, S.D.; Ratchford, J.N.; Frohman, E.M.; Balcer, L.J.; et al. In Vivo Identification of Morphologic Retinal Abnormalities in Neuromyelitis Optica. Neurology 2013, 80, 1406–1414. [Google Scholar] [CrossRef]
- Oertel, F.C.; Havla, J.; Roca-Fernández, A.; Lizak, N.; Zimmermann, H.; Motamedi, S.; Borisow, N.; White, O.B.; Bellmann-Strobl, J.; Albrecht, P.; et al. Retinal Ganglion Cell Loss in Neuromyelitis Optica: A Longitudinal Study. J. Neurol. Neurosurg. Psychiatry 2018, 89, 1259–1265. [Google Scholar] [CrossRef] [PubMed]
- Faissner, S.; Graz, F.; Reinehr, S.; Petrikowski, L.; Haupeltshofer, S.; Ceylan, U.; Stute, G.; Winklmeier, S.; Pache, F.; Paul, F.; et al. Binding Patterns and Functional Properties of Human Antibodies to AQP4 and MOG on Murine Optic Nerve and Retina. J. Neuroimmunol. 2020, 342, 577194. [Google Scholar] [CrossRef]
- Filippatou, A.G.; Vasileiou, E.S.; He, Y.; Fitzgerald, K.C.; Kalaitzidis, G.; Lambe, J.; Mealy, M.A.; Levy, M.; Liu, Y.; Prince, J.L.; et al. Evidence of Subclinical Quantitative Retinal Layer Abnormalities in AQP4-IgG Seropositive NMOSD. Mult. Scler. 2021, 27, 1738–1748. [Google Scholar] [CrossRef]
- Wolf, H.N.; Ehinger, V.; Guempelein, L.; Banerjee, P.; Kuempfel, T.; Havla, J.; Pauly, D. NMOSD IgG Impact Retinal Cells in Murine Retinal Explants. Curr. Issues Mol. Biol. 2023, 45, 7319–7335. [Google Scholar] [CrossRef] [PubMed]
- Kuroda, H.; Fujihara, K.; Takano, R.; Takai, Y.; Takahashi, T.; Misu, T.; Nakashima, I.; Sato, S.; Itoyama, Y.; Aoki, M. Increase of Complement Fragment C5a in Cerebrospinal Fluid during Exacerbation of Neuromyelitis Optica. J. Neuroimmunol. 2013, 254, 178–182. [Google Scholar] [CrossRef] [PubMed]
- Veszeli, N.; Füst, G.; Csuka, D.; Trauninger, A.; Bors, L.; Rozsa, C.; Nagy, Z.; Jobbágy, Z.; Eizler, K.; Prohászka, Z.; et al. A Systematic Analysis of the Complement Pathways in Patients with Neuromyelitis Optica Indicates Alteration but No Activation during Remission. Mol. Immunol. 2014, 57, 200–209. [Google Scholar] [CrossRef]
- Nytrova, P.; Potlukova, E.; Kemlink, D.; Woodhall, M.; Horakova, D.; Waters, P.; Havrdova, E.; Zivorova, D.; Vincent, A.; Trendelenburg, M. Complement Activation in Patients with Neuromyelitis Optica. J. Neuroimmunol. 2014, 274, 185–191. [Google Scholar] [CrossRef]
- Tong, Y.; Liu, J.; Yang, T.; Wang, J.; Zhao, T.; Kang, Y.; Fan, Y. Association of Pain with Plasma C5a in Patients with Neuromyelitis Optica Spectrum Disorders During Remission. Neuropsychiatr. Dis. Treat. 2022, 18, 1039–1046. [Google Scholar] [CrossRef]
- Manin, A.; Justo, M.E.; Leoni, J.; Paz, M.L.; Villa, A.M. C5a Complement Levels in Clinical Remission AQP4-IgG-Positive NMO Patients. Acta Neurol. Belg. 2023, 123, 1447–1451. [Google Scholar] [CrossRef] [PubMed]
- Propson, N.E.; Roy, E.R.; Litvinchuk, A.; Köhl, J.; Zheng, H. Endothelial C3a Receptor Mediates Vascular Inflammation and Blood-Brain Barrier Permeability during Aging. J. Clin. Investig. 2021, 131, e140966. [Google Scholar] [CrossRef]
- Kovacs-Kasa, A.; Zaied, A.A.; Leanhart, S.; Koseoglu, M.; Sridhar, S.; Lucas, R.; Fulton, D.J.; Vazquez, J.A.; Annex, B.H. Elevated Cytokine Levels in Plasma of Patients with SARS-CoV-2 Do Not Contribute to Pulmonary Microvascular Endothelial Permeability. Microbiol. Spectr. 2022, 10, e01671-21. [Google Scholar] [CrossRef] [PubMed]
- Shivshankar, P.; Li, Y.D.; Mueller-Ortiz, S.L.; Wetsel, R.A. In Response to Complement Anaphylatoxin Peptides C3a and C5a, Human Vascular Endothelial Cells Migrate and Mediate the Activation of B-Cells and Polarization of T-Cells. FASEB J. 2020, 34, 7540–7560. [Google Scholar] [CrossRef]
- Schraufstatter, I.U.; Trieu, K.; Sikora, L.; Sriramarao, P.; DiScipio, R. Complement C3a and C5a Induce Different Signal Transduction Cascades in Endothelial Cells. J. Immunol. 2002, 169, 2102–2110. [Google Scholar] [CrossRef]
- Eadon, M.T.; Jacob, A.; Cunningham, P.N.; Quigg, R.J.; Garcia, J.G.N.; Alexander, J.J. Transcriptional Profiling Reveals That C5a Alters MicroRNA in Brain Endothelial Cells. Immunology 2014, 143, 363–373. [Google Scholar] [CrossRef] [PubMed]
- Bednarek, R. In Vitro Methods for Measuring the Permeability of Cell Monolayers. Methods Protoc. 2022, 5, 17. [Google Scholar] [CrossRef]
- Gifre-Renom, L.; Daems, M.; Luttun, A.; Jones, E.A.V. Organ-Specific Endothelial Cell Differentiation and Impact of Microenvironmental Cues on Endothelial Heterogeneity. Int. J. Mol. Sci. 2022, 23, 1477. [Google Scholar] [CrossRef]
- Kur, J.; Newman, E.A.; Chan-Ling, T. Cellular and Physiological Mechanisms Underlying Blood Flow Regulation in the Retina and Choroid in Health and Disease. Prog. Retin. Eye Res. 2012, 31, 377–406. [Google Scholar] [CrossRef] [PubMed]
- Burgoyne, C.F.; Crawford Downs, J.; Bellezza, A.J.; Francis Suh, J.K.; Hart, R.T. The Optic Nerve Head as a Biomechanical Structure: A New Paradigm for Understanding the Role of IOP-Related Stress and Strain in the Pathophysiology of Glaucomatous Optic Nerve Head Damage. Prog. Retin. Eye Res. 2005, 24, 39–73. [Google Scholar] [CrossRef]
- Yu, D.Y.; Cringle, S.J. Oxygen Distribution and Consumption within the Retina in Vascularised and Avascular Retinas and in Animal Models of Retinal Disease. Prog. Retin. Eye Res. 2001, 20, 175–208. [Google Scholar] [CrossRef] [PubMed]
- Obermeier, B.; Daneman, R.; Ransohoff, R.M. Development, Maintenance and Disruption of the Blood-Brain Barrier. Nat. Med. 2013, 19, 1584. [Google Scholar] [CrossRef]
- Wolf, H.N.; Guempelein, L.; Schikora, J.; Pauly, D. Inter-Tissue Differences in Oxidative Stress Susceptibility Reveal a Less Stable Endothelial Barrier in the Brain than in the Retina. Exp. Neurol. 2024, 380, 114919. [Google Scholar] [CrossRef]
- Zarantonello, A.; Revel, M.; Grunenwald, A.; Roumenina, L.T. C3-Dependent Effector Functions of Complement. Immunol. Rev. 2023, 313, 120–138. [Google Scholar] [CrossRef]
- Tang, A.; Zhao, X.; Tao, T.; Xie, D.; Xu, B.; Huang, Y.; Li, M. Unleashing the Power of Complement Activation: Unraveling Renal Damage in Human Anti-Glomerular Basement Membrane Disease. Front. Immunol. 2023, 14, 1229806. [Google Scholar] [CrossRef]
- Oppermann, M.; Götze, O. Plasma Clearance of the Human C5a Anaphylatoxin by Binding to Leucocyte C5a Receptors. Immunology 1994, 82, 516. [Google Scholar] [PubMed]
- Jarius, S.; Paul, F.; Weinshenker, B.G.; Levy, M.; Kim, H.J.; Wildemann, B. Neuromyelitis Optica. Nat. Rev. Dis. Primers 2020, 6, 85. [Google Scholar] [CrossRef] [PubMed]
- Wu, F.; Zou, Q.; Ding, X.; Shi, D.; Zhu, X.; Hu, W.; Liu, L.; Zhou, H. Complement Component C3a Plays a Critical Role in Endothelial Activation and Leukocyte Recruitment into the Brain. J. Neuroinflamm. 2016, 13, 23. [Google Scholar] [CrossRef]
- Khoyetsyan, A.; Kacimi, R.; Tsakanova, G.; Boyajyan, A.; Arakelyan, A.; Yenari, M. Activated Complement Protein C5a Does Not Affect Brain-Derived Endothelial Cell Viability and Zonula Occludens-1 Levels Following Oxygen-Glucose Deprivation. Brain Circ. 2017, 3, 14. [Google Scholar] [CrossRef]
- Skei, J.M.; Fingert, J.H.; Russell, S.R.; Stone, E.M.; Mullins, R.F. Complement Component C5a Activates ICAM-1 Expression on Human Choroidal Endothelial Cells. Investig. Ophthalmol. Vis. Sci. 2010, 51, 5336–5342. [Google Scholar] [CrossRef]
- Jacob, A.; Hack, B.; Chen, P.; Quigg, R.J.; Alexander, J.J. C5a/CD88 Signaling Alters Blood-Brain Barrier Integrity in Lupus through Nuclear Factor-ΚB. J. Neurochem. 2011, 119, 1041–1051. [Google Scholar] [CrossRef]
- Wang, H.B.; Ricklin, D.; Lambris, J.D. Complement-Activation Fragment C4a Mediates Effector Functions by Binding as Untethered Agonist to Protease-Activated Receptors 1 and 4. Proc. Natl. Acad. Sci. USA 2017, 114, 10948–10953. [Google Scholar] [CrossRef] [PubMed]
- Dragoni, S.; Papageorgiou, A.; Araiz, C.; Greenwood, J.; Turowski, P. Endothelial Protease Activated Receptor 1 (PAR1) Signalling Is Required for Lymphocyte Transmigration across Brain Microvascular Endothelial Cells. Cells 2020, 9, 2723. [Google Scholar] [CrossRef]
- Paul, D.; Cowan, A.E.; Ge, S.; Pachter, J.S. Novel 3D Analysis of Claudin-5 Reveals Significant Endothelial Heterogeneity among CNS Microvessels. Microvasc. Res. 2013, 86, 1–10. [Google Scholar] [CrossRef]
- Li, Y.; Faiz, A.; Moshage, H.; Schubert, R.; Schilling, L.; Kamps, J.A. Comparative Transcriptome Analysis of Inner Blood-Retinal Barrier and Blood-Brain Barrier in Rats. Sci. Rep. 2021, 11, 12151. [Google Scholar] [CrossRef]
- Grammas, P.; Riden, M. Retinal Endothelial Cells Are More Susceptible to Oxidative Stress and Increased Permeability than Brain-Derived Endothelial Cells. Microvasc. Res. 2003, 65, 18–23. [Google Scholar] [CrossRef] [PubMed]
- Sartain, S.E.; Turner, N.A.; Moake, J.L. Brain Microvascular Endothelial Cells Exhibit Lower Activation of the Alternative Complement Pathway than Glomerular Microvascular Endothelial Cells. J. Biol. Chem. 2018, 293, 7195–7208. [Google Scholar] [CrossRef] [PubMed]
- Wenzel, U.O.; Kemper, C.; Bode, M. The Role of Complement in Arterial Hypertension and Hypertensive End Organ Damage. Br. J. Pharmacol. 2021, 178, 2849–2862. [Google Scholar] [CrossRef] [PubMed]
- Klegeris, A.; Bissonnette, C.J.; Dorovini-Zis, K.; McGeer, P.L. Expression of Complement Messenger RNAs by Human Endothelial Cells. Brain Res. 2000, 871, 1–6. [Google Scholar] [CrossRef]
- Woollard, S.M.; Bhargavan, B.; Yu, F.; Kanmogne, G.D. Differential Effects of Tat Proteins Derived from HIV-1 Subtypes B and Recombinant CRF02_AG on Human Brain Microvascular Endothelial Cells: Implications for Blood-Brain Barrier Dysfunction. J. Cereb. Blood Flow Metab. 2014, 34, 1047–1059. [Google Scholar] [CrossRef]
- Yang, S.; Fan, Z.; Lu, X.; Liu, H.; Zhou, Z.; Qi, H.; Zeng, J.; Zheng, M.; Zou, X.; Fang, S.; et al. Response of Human Retinal Microvascular Endothelial Cells to Influenza A (H1N1) Infection and the Underlying Molecular Mechanism. Investig. Ophthalmol. Vis. Sci. 2024, 65, 38. [Google Scholar] [CrossRef]
- Mommert, S.; Doenni, L.; Szudybill, P.; Zoeller, C.; Beyer, F.H.; Werfel, T. C3a and Its Receptor C3aR Are Detectable in Normal Human Epidermal Keratinocytes and Are Differentially Regulated via TLR3 and LL37. J. Innate Immun. 2021, 13, 164–178. [Google Scholar] [CrossRef]
- Laudes, I.J.; Chu, J.C.; Huber-Lang, M.; Guo, R.-F.; Riedemann, N.C.; Sarma, J.V.; Mahdi, F.; Murphy, H.S.; Speyer, C.; Lu, K.T.; et al. Expression and Function of C5a Receptor in Mouse Microvascular Endothelial Cells. J. Immunol. 2002, 169, 5962–5970. [Google Scholar] [CrossRef]
- Hanna, J.; Ah-Pine, F.; Boina, C.; Bedoui, Y.; Gasque, P.; Septembre-Malaterre, A. Deciphering the Role of the Anaphylatoxin C3a: A Key Function in Modulating the Tumor Microenvironment. Cancers 2023, 15, 2986. [Google Scholar] [CrossRef]
- Pittock, S.J.; Fujihara, K.; Palace, J.; Berthele, A.; Kim, H.J.; Oreja-Guevara, C.; Nakashima, I.; Levy, M.; Shang, S.; Yountz, M.; et al. Eculizumab Monotherapy for NMOSD: Data from PREVENT and Its Open-Label Extension. Mult. Scler. J. 2022, 28, 480–486. [Google Scholar] [CrossRef]
- Coulthard, L.G.; Woodruff, T.M. Is the Complement Activation Product C3a a Proinflammatory Molecule? Re-Evaluating the Evidence and the Myth. J. Immunol. 2015, 194, 3542–3548. [Google Scholar] [CrossRef] [PubMed]
- Buelli, S.; Imberti, B.; Morigi, M. The Complement C3a and C5a Signaling in Renal Diseases: A Bridge between Acute and Chronic Inflammation. Nephron 2024, 148, 712–723. [Google Scholar] [CrossRef] [PubMed]
- Busch, C.; Annamalai, B.; Abdusalamova, K.; Reichhart, N.; Huber, C.; Lin, Y.; Jo, E.A.H.; Zipfel, P.F.; Skerka, C.; Wildner, G.; et al. Anaphylatoxins Activate Ca2+, Akt/PI3-Kinase, and FOXO1/FoxP3 in the Retinal Pigment Epithelium. Front. Immunol. 2017, 8, 703. [Google Scholar] [CrossRef] [PubMed]
- Grammas, P. Neurovascular Dysfunction, Inflammation and Endothelial Activation: Implications for the Pathogenesis of Alzheimer’s Disease. J. Neuroinflamm. 2011, 8, 26. [Google Scholar] [CrossRef] [PubMed]
- Ishikawa, T.; Takizawa, T.; Iwaki, J.; Mishima, T.; Ui-Tei, K.; Takeshita, T.; Matsubara, S.; Takizawa, T. Fc Gamma Receptor IIb Participates in Maternal IgG Trafficking of Human Placental Endothelial Cells. Int. J. Mol. Med. 2015, 35, 1273–1289. [Google Scholar] [CrossRef]
- Inafuku, S.; Klokman, G.; Connor, K.M. The Alternative Complement System Mediates Cell Death in Retinal Ischemia Reperfusion Injury. Front. Mol. Neurosci. 2018, 11, 278. [Google Scholar] [CrossRef]
- Livak, K.J.; Schmittgen, T.D. Analysis of Relative Gene Expression Data Using Real-Time Quantitative PCR and the 2−ΔΔCT Method. Methods 2001, 25, 402–408. [Google Scholar] [CrossRef]
- Schindelin, J.; Arganda-Carreras, I.; Frise, E.; Kaynig, V.; Longair, M.; Pietzsch, T.; Preibisch, S.; Rueden, C.; Saalfeld, S.; Schmid, B.; et al. Fiji: An Open-Source Platform for Biological-Image Analysis. Nat. Methods 2012, 9, 676–682. [Google Scholar] [CrossRef]








| Transcript | Sequence (5′-3′) |
|---|---|
| CDH5 | f: GGACCGAGAGAAGCAGGCCA r: TGTGTACTTGGTCTGGGTGAAGA |
| C3 | f: AAG AAC CGC TGG GAG GAC CC r: ATT GAG CCA ACG CAC GAC GG |
| C3AR1 | f: TTC CGA ATG CAA AGG GGC CG r: ACC ACG GCC ACT CGA AAG GT |
| GAPDH | f: CCCCACCACACTGAATCTCC r: GGTACTTTATTGATGGTACATGACAAG |
| Transcript | Name | Catalogue Number (Qiagen, Germany) |
|---|---|---|
| C5 | Hs_C5_1_SG | QT00088011 |
| C5AR1 | Hs_C5R1_1_SG | QT00997766 |
Disclaimer/Publisher’s Note: The statements, opinions and data contained in all publications are solely those of the individual author(s) and contributor(s) and not of MDPI and/or the editor(s). MDPI and/or the editor(s) disclaim responsibility for any injury to people or property resulting from any ideas, methods, instructions or products referred to in the content. |
© 2024 by the authors. Licensee MDPI, Basel, Switzerland. This article is an open access article distributed under the terms and conditions of the Creative Commons Attribution (CC BY) license (https://creativecommons.org/licenses/by/4.0/).
Share and Cite
Wolf, H.N.; Guempelein, L.; Schikora, J.; Pauly, D. C3a Mediates Endothelial Barrier Disruption in Brain-Derived, but Not Retinal, Human Endothelial Cells. Int. J. Mol. Sci. 2024, 25, 11240. https://doi.org/10.3390/ijms252011240
Wolf HN, Guempelein L, Schikora J, Pauly D. C3a Mediates Endothelial Barrier Disruption in Brain-Derived, but Not Retinal, Human Endothelial Cells. International Journal of Molecular Sciences. 2024; 25(20):11240. https://doi.org/10.3390/ijms252011240
Chicago/Turabian StyleWolf, Hannah Nora, Larissa Guempelein, Juliane Schikora, and Diana Pauly. 2024. "C3a Mediates Endothelial Barrier Disruption in Brain-Derived, but Not Retinal, Human Endothelial Cells" International Journal of Molecular Sciences 25, no. 20: 11240. https://doi.org/10.3390/ijms252011240
APA StyleWolf, H. N., Guempelein, L., Schikora, J., & Pauly, D. (2024). C3a Mediates Endothelial Barrier Disruption in Brain-Derived, but Not Retinal, Human Endothelial Cells. International Journal of Molecular Sciences, 25(20), 11240. https://doi.org/10.3390/ijms252011240

