Neutrophil Extracellular Traps in Pediatric Inflammatory Bowel Disease: A Potential Role in Ulcerative Colitis
Abstract
1. Introduction
2. Results
2.1. Elevated Neutrophils and NETs in Pediatric IBD Tissue Samples Compared to Controls
2.2. Neutrophil Infiltration and NET Formation Were Higher in Inflamed vs. Non-Inflamed Intestinal Tissue
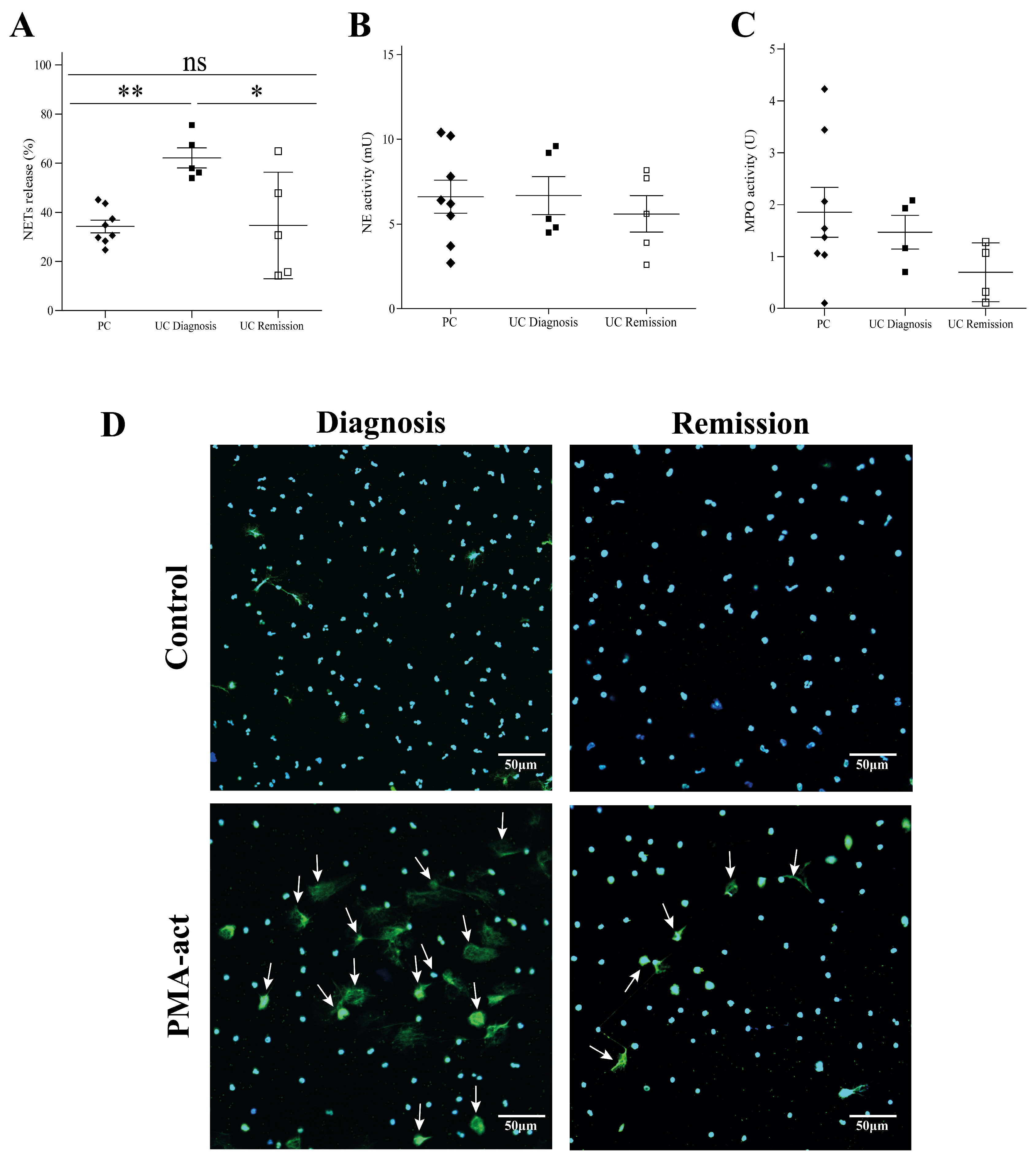
2.3. Peripheral Blood NET Formation as a Potential Biomarker for Disease Activity in Pediatric UC
3. Discussion
4. Materials and Methods
4.1. Study Population
4.2. Study Design and Data Collection
4.3. Materials
4.4. Isolation of Neutrophils
4.5. Neutrophil Elastase Enzymatic Activity
4.6. Myeloperoxidase Enzymatic Activity
4.7. Induction of NETs by PMA
4.8. Immunofluorescent Staining and NET Quantification of Isolated Neutrophils
4.9. Immunofluorescent Staining of Tissue Samples
4.10. Microscopy and Image Analysis
4.11. Statistical Analysis
Supplementary Materials
Author Contributions
Funding
Institutional Review Board Statement
Informed Consent Statement
Data Availability Statement
Acknowledgments
Conflicts of Interest
References
- Ng, S.C.; Shi, H.Y.; Hamidi, N.; Underwood, F.E.; Tang, W.; Benchimol, E.I.; Panaccione, R.; Ghosh, S.; Wu, J.C.; Chan, F.K.; et al. Worldwide incidence and prevalence of inflammatory bowel disease in the 21st century: A systematic review of population-based studies. Lancet 2017, 390, 2769–2778. [Google Scholar] [CrossRef] [PubMed]
- Rosen, M.J.; Dhawan, A.; Saeed, S.A. Inflammatory Bowel Disease in Children and Adolescents. JAMA Pediatr. 2015, 169, 1053–1060. [Google Scholar] [CrossRef] [PubMed] [PubMed Central]
- Peloquin, J.M.; Goel, G.; Villablanca, E.J.; Xavier, R.J. Mechanisms of Pediatric Inflammatory Bowel Disease. Annu. Rev. Immunol. 2016, 34, 31–64. [Google Scholar] [CrossRef] [PubMed]
- Brazil, J.C.; Parkos, C.A. The role of polymorphonuclear leukocyte trafficking in the perpetuation of inflammation during inflammatory bowel disease. Inflamm. Bowel Dis. 2013, 19, 1556–1565. [Google Scholar] [CrossRef]
- De Souza, H.S.P.; Fiocchi, C. Immunopathogenesis of IBD: Current state of the art. Nat. Publ. Gr. 2015, 13, 13–27. [Google Scholar] [CrossRef] [PubMed]
- Zhou, G.X.; Liu, Z.J. Potential roles of neutrophils in regulating intestinal mucosal inflammation of inflammatory bowel disease. J. Dig. Dis. 2017, 18, 495–503. [Google Scholar] [CrossRef]
- Rada, B. Neutrophil Extracellular Traps. Methods Mol. Biol. 2019, 1982, 517–528. [Google Scholar] [CrossRef]
- Dinallo, V.; Marafini, I.; Di Fusco, D.; Laudisi, F.; Franzè, E.; Di Grazia, A.; Figliuzzi, M.M.; Caprioli, F.; Stolfi, C.; Monteleone, I.; et al. Neutrophil Extracellular Traps Sustain Inflammatory Signals in Ulcerative Colitis. J. Crohn’s Colitis 2019, 13, 772–784. [Google Scholar] [CrossRef]
- Fousert, E.; Toes, R.; Desai, J. Neutrophil Extracellular Traps (NETs) Take the Central Stage in Driving Autoimmune Responses. Cells 2020, 9, 915. [Google Scholar] [CrossRef] [PubMed] [PubMed Central]
- Kaplan, M.J.; Radic, M. Neutrophil Extracellular Traps: Double-Edged Swords of Innate Immunity. J. Immunol. 2012, 189, 2689–2695. [Google Scholar] [CrossRef] [PubMed] [PubMed Central]
- Bennike, T.B.; Carlsen, T.G.; Ellingsen, T.; Bonderup, O.K.; Glerup, H.; Bøgsted, M.; Christiansen, G.; Birkelund, S.; Stensballe, A.; Andersen, V. Neutrophil extracellular traps in ulcerative colitis: A proteome analysis of intestinal biopsies. Inflamm. Bowel Dis. 2015, 21, 2052–2067. [Google Scholar] [CrossRef] [PubMed]
- Li, T.; Wang, C.; Liu, Y.; Li, B.; Zhang, W.; Wang, L.; Yu, M.; Zhao, X.; Du, J.; Zhang, J.; et al. Neutrophil extracellular traps induce intestinal damage and thrombotic tendency in inflammatory bowel disease. J. Crohn’s Colitis 2019, 14, 240–253. [Google Scholar] [CrossRef] [PubMed]
- Angelidou, I.; Chrysanthopoulou, A.; Mitsios, A.; Arelaki, S.; Arampatzioglou, A.; Kambas, K.; Ritis, D.; Tsironidou, V.; Moschos, I.; Dalla, V.; et al. REDD1/autophagy pathway is associated with neutrophil-driven IL-1β inflammatory response in active ulcerative colitis. J. Immunol. 2018, 200, 3950–3961. [Google Scholar] [CrossRef]
- Gottlieb, Y.; Elhasid, R.; Berger-Achituv, S.; Brazowski, E.; Yerushalmy-Feler, A.; Cohen, S. Neutrophil extracellular traps in pediatric inflammatory bowel disease. Pathol. Int. 2018, 68, 517–523. [Google Scholar] [CrossRef] [PubMed]
- Tilley, D.O.; Abuabed, U.; Arndt, U.Z.; Schmid, M.; Florian, S.; Jungblut, P.R.; Zychlinsky, A. Histone H3 clipping is a novel signature of human neutrophil extracellular traps. eLife 2022, 11, e68283. [Google Scholar] [CrossRef]
- Cao, M.; Yu, M.; Zhang, Y.; Tong, D.; Guo, L.; Wang, C.; Li, T.; Yang, X.; Zhang, C.; Kou, J. Neutrophil extracellular traps exacerbate inflammatory responses and thrombotic tendency in both a murine colitis model and patients with inflammatory bowel disease. Blood 2017, 130, 994. [Google Scholar] [CrossRef]
- Lehmann, T.; Schallert, K.; Vilchez-Vargas, R.; Benndorf, D.; Puttker, S.; Sydor, S.; Schulz, C.; Bechmann, L.; Canbay, A.; Heidrich, B.; et al. Metaproteomics of fecal samples of Crohn’s disease and ulcerative colitis. J. Proteomics 2019, 201, 93–103. [Google Scholar] [CrossRef]
- Kenny, E.F.; Herzig, A.; Krüger, R.; Muth, A.; Mondal, S.; Thompson, P.R.; Brinkmann, V.; von Bernuth, H.; Zychlinsky, A. Diverse stimuli engage different neutrophil extracellular trap pathways. eLife 2017, 6, e24437. [Google Scholar] [CrossRef]
- Turner, D.; Otley, A.R.; Mack, D.; Hyams, J.; de Bruijne, J.; Uusoue, K.; Walters, T.D.; Zachos, M.; Mamula, P.; Beaton, D.E.; et al. Development, Validation, and Evaluation of a Pediatric Ulcerative Colitis Activity Index: A Prospective Multicenter Study. Gastroenterology 2007, 133, 423–432. [Google Scholar] [CrossRef]
- Stoimenou, M.; Tzoros, G.; Skendros, P.; Chrysanthopoulou, A. Methods for the Assessment of NET Formation: From Neutrophil Biology to Translational Research. Int. J. Mol. Sci. 2022, 23, 15823. [Google Scholar] [CrossRef]
- Segal, A.W. Studies on patients establish Crohn’s disease as a manifestation of impaired innate immunity. J. Intern. Med. 2019, 286, 373–388. [Google Scholar] [CrossRef]
- Fitzgerald, R.S.; Sanderson, I.R.; Claesson, M.J. Paediatric Inflammatory Bowel Disease and its Relationship with the Microbiome. Microb. Ecol. 2021, 82, 833–844. [Google Scholar] [CrossRef] [PubMed] [PubMed Central]
- Tsourouktsoglou, T.-D.; Warnatsch, A.; Ioannou, M.; Hoving, D.; Wang, Q.; Papayannopoulos, V. Histones, DNA, and Citrullination Promote Neutrophil Extracellular Trap Inflammation by Regulating the Localization and Activation of TLR4. Cell Rep. 2020, 31, 107602. [Google Scholar] [CrossRef] [PubMed]
- Wagatsuma, K.; Yokoyama, Y.; Nakase, H. Role of Biomarkers in the Diagnosis and Treatment of Inflammatory Bowel Disease. Life 2021, 11, 1375. [Google Scholar] [CrossRef] [PubMed]
- Kyle, B.D.; Agbor, T.A.; Sharif, S.; Chauhan, U.; Marshall, J.; Halder, S.L.S.; Ip, S.; Khan, W.I. Fecal Calprotectin, CRP and Leucocytes in IBD Patients: Comparison of Biomarkers with Biopsy Results. J. Can. Assoc. Gastroenterol. 2020, 4, 84–90. [Google Scholar] [CrossRef]
- Chami, B.; Martin, N.J.; Dennis, J.M.; Witting, P.K. Myeloperoxidase in the inflamed colon: A novel target for treating inflammatory bowel disease. Arch. Biochem. Biophys. 2018, 645, 61–71. [Google Scholar] [CrossRef]
- Papayannopoulos, V.; Metzler, K.D.; Hakkim, A.; Zychlinsky, A. Neutrophil elastase and myeloperoxidase regulate the formation of neutrophil extracellular traps. J. Cell Biol. 2010, 191, 677–691. [Google Scholar] [CrossRef]
- Bjarnason, I. The use of fecal calprotectin in inflammatory bowel disease. Gastroenterol. Hepatol. 2017, 13, 53–56. [Google Scholar]
- Levine, A.; Koletzko, S.; Turner, D.; Escher, J.C.; Cucchiara, S.; de Ridder, L.; Kolho, K.; Veres, G.; Russell, R.K.; Paerregaard, A.; et al. ESPGHAN Revised Porto Criteria for the Diagnosis of Inflammatory Bowel Disease in Children and Adolescents. J. Pediatr. Gastroenterol. Nutr. 2014, 58, 795–806. [Google Scholar] [CrossRef]
- Hyams, J.S.; Di Lorenzo, C.; Saps, M.; Shulman, R.J.; Staiano, A.; Van Tilburg, M. Childhood Functional Gastrointestinal Disorders: Child/Adolescent. Gastroenterology 2016, 150, 1456–1468. [Google Scholar] [CrossRef]
- Levine, A.; Griffiths, A.; Markowitz, J.; Wilson, D.C.; Turner, D.; Russell, R.K.; Fell, J.; Ruemmele, F.M.; Walters, T.; Sherlock, M.; et al. Pediatric modification of the Montreal classification for inflammatory bowel disease: The Paris classification. Inflamm. Bowel Dis. 2011, 17, 1314–1321. [Google Scholar] [CrossRef] [PubMed]
- Turner, D.; Griffiths, A.M.; Walters, T.D.; Seah, T.; Markowitz, J.; Pfefferkorn, M.; Keljo, D.; Waxman, J.; Otley, A.; LeLeiko, N.S.; et al. Mathematical weighting of the Pediatric Crohn’s Disease Activity Index (PCDAI) and comparison with its other short versions. Inflamm. Bowel Dis. 2012, 18, 55–62. [Google Scholar] [CrossRef] [PubMed]
- Baron, S.; Binenbaum, Y.; Achituv, S.B.; Tene, Y.; Elhasid, R. Neutrophil Elastase Activity as a Surrogate Marker for Neutrophil Extracellular Trap Formation following Hematopoietic Stem Cell Transplantation. Biol. Blood Marrow Transplant. 2019, 25, 2350–2356. [Google Scholar] [CrossRef] [PubMed]





| All Patients (N = 20) | Crohn’s Disease (N = 11) | Ulcerative Colitis (N = 9) | |
|---|---|---|---|
| Age at diagnosis (years) | 15 (11.5–16) | 15 (13–15.2) | 15.1 (11.4–16.8) |
| Males | 10 (50%) | 7 (63.6%) | 3 (33.3%) |
| Location of CD | |||
| Ileo-cecal | 3 (27.3%) | ||
| Colonic | 1 (9.1%) | ||
| Ileo-colonic | 7 (63.6%) | ||
| Behaviour of CD | |||
| Inflammatory | 11 (100%) | ||
| Stricturing/penetrating | 0 | ||
| Perianal involvement | 2 (18.2%) | ||
| Extent of UC | |||
| Proctitis | 1 (11.1%) | ||
| Left-sided colitis | 2 (22.2%) | ||
| Extensive colitis | 1 (11.1%) | ||
| Pancolitis | 5 (55.6%) | ||
| Severity of UC | |||
| Never severe | 6 (66.7%) | ||
| Ever severe | 3 (33.3%) | ||
| Extra-intestinal manifestations | 4 (20%) | 2 (18.2%) | 2 (22.2%) |
| PCDAI or PUCAI at diagnosis | 20 (15–34) | 40 (35–55) | |
| IBD severity at diagnosis | |||
| Mild | 9 (45%) | 7 (63.6%) | 2 (22.2%) |
| Moderate | 8 (40%) | 3 (27.3%) | 5 (55.6%) |
| Severe | 3 (15%) | 1 (9.1%) | 2 (22.2%) |
| Induction therapy | |||
| CDED | 9 (81.8%) | 0 | |
| 5-ASA | 0 | 8 (88.9%) | |
| Corticosteroids | 4 (36.4%) | 5 (55.6%) | |
| Biologic agents | 10 (90.1%) | 4 (44.4%) |
Disclaimer/Publisher’s Note: The statements, opinions and data contained in all publications are solely those of the individual author(s) and contributor(s) and not of MDPI and/or the editor(s). MDPI and/or the editor(s) disclaim responsibility for any injury to people or property resulting from any ideas, methods, instructions or products referred to in the content. |
© 2024 by the authors. Licensee MDPI, Basel, Switzerland. This article is an open access article distributed under the terms and conditions of the Creative Commons Attribution (CC BY) license (https://creativecommons.org/licenses/by/4.0/).
Share and Cite
Shukrun, R.; Fidel, V.; Baron, S.; Unger, N.; Ben-Shahar, Y.; Cohen, S.; Elhasid, R.; Yerushalmy-Feler, A. Neutrophil Extracellular Traps in Pediatric Inflammatory Bowel Disease: A Potential Role in Ulcerative Colitis. Int. J. Mol. Sci. 2024, 25, 11126. https://doi.org/10.3390/ijms252011126
Shukrun R, Fidel V, Baron S, Unger N, Ben-Shahar Y, Cohen S, Elhasid R, Yerushalmy-Feler A. Neutrophil Extracellular Traps in Pediatric Inflammatory Bowel Disease: A Potential Role in Ulcerative Colitis. International Journal of Molecular Sciences. 2024; 25(20):11126. https://doi.org/10.3390/ijms252011126
Chicago/Turabian StyleShukrun, Rachel, Victoria Fidel, Szilvia Baron, Noga Unger, Yoav Ben-Shahar, Shlomi Cohen, Ronit Elhasid, and Anat Yerushalmy-Feler. 2024. "Neutrophil Extracellular Traps in Pediatric Inflammatory Bowel Disease: A Potential Role in Ulcerative Colitis" International Journal of Molecular Sciences 25, no. 20: 11126. https://doi.org/10.3390/ijms252011126
APA StyleShukrun, R., Fidel, V., Baron, S., Unger, N., Ben-Shahar, Y., Cohen, S., Elhasid, R., & Yerushalmy-Feler, A. (2024). Neutrophil Extracellular Traps in Pediatric Inflammatory Bowel Disease: A Potential Role in Ulcerative Colitis. International Journal of Molecular Sciences, 25(20), 11126. https://doi.org/10.3390/ijms252011126

