Profiling of Key Hub Genes Using a Two-State Weighted Gene Co-Expression Network of ‘Jao Khao’ Rice under Soil Salinity Stress Based on Time-Series Transcriptome Data
Abstract
1. Introduction
2. Results
2.1. Salt-Stress Related Phenotypes of ‘Jao Khao’ under Saline Soil Conditions
2.2. Leaf Greenness and Chlorophyll Fluorescence of ‘Jao Khao’ under Saline Soil Conditions
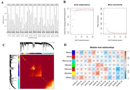
2.3. Overview of Two-State Network Analysis
2.4. Determination of Node Centralities
2.5. Module Relationships with Multiple Time Points
2.6. Functional and Pathway Enrichment Analyses
2.7. Investigation of Modular Hub Genes
2.8. ‘Jao Khao’ Exhibits Early Upregulation of Genes Involved in Energy Metabolism
3. Discussion
3.1. Brown Module
3.2. Turquoise Module
3.3. Yellow Module
3.4. Blue Module
3.5. Red Module
4. Materials and Methods
4.1. Phenotyping of Rice under Soil-Salt Treatment
4.2. RNA Extraction, Library Preparation, and Sequencing
4.3. Quantification of Gene Expression by RT-qPCR
4.4. Data Preprocessing and Screening
4.5. WGCNA
4.6. Centrality Measurement and Identification of Key Hub Genes
4.7. Module Detection and Functional and Pathway Enrichment Analyses
5. Conclusions
Supplementary Materials
Author Contributions
Funding
Institutional Review Board Statement
Informed Consent Statement
Data Availability Statement
Acknowledgments
Conflicts of Interest
References
- Bundó, M.; Martín-Cardoso, H.; Pesenti, M.; Gómez-Ariza, J.; Castillo, L.; Frouin, J.; Serrat, X.; Nogués, S.; Courtois, B.; Grenier, C.; et al. Integrative approach for precise genotyping and transcriptomics of salt tolerant introgression rice lines. Front. Plant Sci. 2022, 12, 797141. [Google Scholar] [CrossRef] [PubMed]
- Tieri, P.; Farina, L.; Petti, M.; Astolfi, L.; Paci, P.; Castiglione, F. Network inference and reconstruction in bioinformatics. In Encyclopedia of Bioinformatics and Computational Biology; Elsevier: Amsterdam, The Netherlands, 2019; pp. 805–813. [Google Scholar]
- Zhu, M.; Xie, H.; Wei, X.; Dossa, K.; Yu, Y.; Hui, S.; Tang, G.; Zeng, X.; Yu, Y.; Hu, P. WGCNA analysis of salt-responsive core transcriptome identifies novel hub genes in rice. Genes 2019, 10, 719. [Google Scholar] [CrossRef] [PubMed]
- Langfelder, P.; Horvath, S. WGCNA: An R package for weighted correlation network analysis. BMC Bioinform. 2008, 9, 559. [Google Scholar] [CrossRef] [PubMed]
- Kumar, N.; Mishra, B.K.; Liu, J.; Mohan, B.; Thingujam, D.; Pajerowska-Mukhtar, K.M.; Mukhtar, M.S. Network Biology Analyses and Dynamic Modeling of Gene Regulatory Networks under Drought Stress Reveal Major Transcriptional Regulators in Arabidopsis. Int. J. Mol. Sci. 2023, 24, 7349. [Google Scholar] [CrossRef] [PubMed]
- Ramkumar, M.K.; Mulani, E.; Jadon, V.; Sureshkumar, V.; Krishnan, S.G.; Senthil Kumar, S.; Raveendran, M.; Singh, A.; Solanke, A.U.; Singh, N.K.; et al. Identification of major candidate genes for multiple abiotic stress tolerance at seedling stage by network analysis and their validation by expression profiling in rice (Oryza sativa L.). 3 Biotech 2022, 12, 127. [Google Scholar] [CrossRef]
- Sonsungsan, P.; Chantanakool, P.; Suratanee, A.; Buaboocha, T.; Comai, L.; Chadchawan, S.; Plaimas, K. Identification of key genes in ‘Luang Pratahn’, thai salt-tolerant rice, based on time-course data and weighted co-expression networks. Front. Plant Sci. 2021, 12, 744654. [Google Scholar] [CrossRef]
- Chutimanukul, P.; Saputro, T.B.; Mahaprom, P.; Plaimas, K.; Comai, L.; Buaboocha, T.; Siangliw, M.; Toojinda, T.; Chadchawan, S. Combining genome and gene co-expression network analyses for the identification of genes potentially regulating salt tolerance in rice. Front. Plant Sci. 2021, 12, 704549. [Google Scholar] [CrossRef]
- Saputro, T.B.; Jakada, B.H.; Chutimanukul, P.; Comai, L.; Buaboocha, T.; Chadchawan, S. OsBTBZ1 Confers Salt Stress Tolerance in Arabidopsis thaliana. Int. J. Mol. Sci. 2023, 24, 14483. [Google Scholar] [CrossRef]
- Habila, S.; Khunpolwattana, N.; Chantarachot, T.; Buaboocha, T.; Comai, L.; Chadchawan, S.; Pongpanich, M. Salt stress responses and SNP-based phylogenetic analysis of Thai rice cultivars. Plant Genome 2022, 15, e20189. [Google Scholar] [CrossRef]
- Lekklar, C.; Suriya-Arunroj, D.; Pongpanich, M.; Comai, L.; Kositsup, B.; Chadchawan, S.; Buaboocha, T. Comparative genomic analysis of rice with contrasting photosynthesis and grain production under salt stress. Genes 2019, 10, 562. [Google Scholar] [CrossRef]
- Ran, X.; Wang, X.; Gao, X.; Liang, H.; Liu, B.; Huang, X. Effects of salt stress on the photosynthetic physiology and mineral ion absorption and distribution in white willow (Salix alba L.). PLoS ONE 2021, 16, e0260086. [Google Scholar] [CrossRef] [PubMed]
- Jakada, B.H.; Punchkhon, C.; Syarifudin, A.; Saputro, T.B.; Buaboocha, T.; Chadchawan, S. Rice OBF binding protein 4 (OsOBP4) participates in flowering and regulates salt stress tolerance in Arabidopsis. Environ. Exp. Bot. 2024, 221, 105748. [Google Scholar] [CrossRef]
- Yu, G.; Wang, L.-G.; Han, Y.; He, Q.-Y. clusterProfiler: An R package for comparing biological themes among gene clusters. Omics A J. Integr. Biol. 2012, 16, 284–287. [Google Scholar] [CrossRef] [PubMed]
- Nounjan, N.; Chansongkrow, P.; Charoensawan, V.; Siangliw, J.L.; Toojinda, T.; Chadchawan, S.; Theerakulpisut, P. High performance of photosynthesis and osmotic adjustment are associated with salt tolerance ability in rice carrying drought tolerance QTL: Physiological and co-expression network analysis. Front. Plant Sci. 2018, 9, 1135. [Google Scholar] [CrossRef] [PubMed]
- Kojonna, T.; Suttiyut, T.; Khunpolwattana, N.; Pongpanich, M.; Suriya-Arunroj, D.; Comai, L.; Buaboocha, T.; Chadchawan, S. Identification of a negative regulator for salt tolerance at seedling stage via a genome-wide association study of thai rice populations. Int. J. Mol. Sci. 2022, 23, 1842. [Google Scholar] [CrossRef] [PubMed]
- Song, W.-Y.; Yamaki, T.; Yamaji, N.; Ko, D.; Jung, K.-H.; Fujii-Kashino, M.; An, G.; Martinoia, E.; Lee, Y.; Ma, J.F. A rice ABC transporter, OsABCC1, reduces arsenic accumulation in the grain. Proc. Natl. Acad. Sci. USA 2014, 111, 15699–15704. [Google Scholar] [CrossRef]
- Tang, Z.; Chen, Y.; Miller, A.J.; Zhao, F.-J. The C-type ATP-binding cassette transporter OsABCC7 is involved in the root-to-shoot translocation of arsenic in rice. Plant Cell Physiol. 2019, 60, 1525–1535. [Google Scholar] [CrossRef]
- Jasinski, M.; Ducos, E.; Martinoia, E.; Boutry, M. The ATP-binding cassette transporters: Structure, function, and gene family comparison between rice and Arabidopsis. Plant Physiol. 2003, 131, 1169–1177. [Google Scholar] [CrossRef]
- Burla, B.; Pfrunder, S.; Nagy, R.; Francisco, R.M.; Lee, Y.; Martinoia, E. Vacuolar transport of abscisic acid glucosyl ester is mediated by ATP-binding cassette and proton-antiport mechanisms in Arabidopsis. Plant Physiol. 2013, 163, 1446–1458. [Google Scholar] [CrossRef]
- Wasi, M.; Khandelwal, N.K.; Vishwakarma, P.; Lynn, A.M.; Mondal, A.K.; Prasad, R. Inventory of ABC proteins and their putative role in salt and drug tolerance in Debaryomyces hansenii. Gene 2018, 676, 227–242. [Google Scholar] [CrossRef]
- Matsuda, S.; Nagasawa, H.; Yamashiro, N.; Yasuno, N.; Watanabe, T.; Kitazawa, H.; Takano, S.; Tokuji, Y.; Tani, M.; Takamure, I.; et al. Rice RCN1/OsABCG5 mutation alters accumulation of essential and nonessential minerals and causes a high Na/K ratio, resulting in a salt-sensitive phenotype. Plant Sci. 2014, 224, 103–111. [Google Scholar] [CrossRef] [PubMed]
- Li, X.; Zhang, Y.; Yin, L.; Lu, J. Overexpression of pathogen-induced grapevine TIR-NB-LRR gene VaRGA1 enhances disease resistance and drought and salt tolerance in Nicotiana benthamiana. Protoplasma 2017, 254, 957–969. [Google Scholar] [CrossRef] [PubMed]
- Andrews, C.; Xu, Y.; Kirberger, M.; Yang, J.J. Structural aspects and prediction of calmodulin-binding proteins. Int. J. Mol. Sci. 2020, 22, 308. [Google Scholar] [CrossRef] [PubMed]
- Chinpongpanich, A.; Limruengroj, K.; Phean-O-Pas, S.; Limpaseni, T.; Buaboocha, T. Expression analysis of calmodulin and calmodulin-like genes from rice, Oryza sativa L. BMC Res. Notes 2012, 5, 625. [Google Scholar] [CrossRef] [PubMed]
- Yuenyong, W.; Chinpongpanich, A.; Comai, L.; Chadchawan, S.; Buaboocha, T. Downstream components of the calmodulin signaling pathway in the rice salt stress response revealed by transcriptome profiling and target identification. BMC Plant Biol. 2018, 18, 335. [Google Scholar] [CrossRef] [PubMed]
- Rosa, M.T.; Almeida, D.M.; Pires, I.S.; da Rosa Farias, D.; Martins, A.G.; da Maia, L.C.; de Oliveira, A.C.; Saibo, N.J.; Oliveira, M.M.; Abreu, I.A. Insights into the transcriptional and post-transcriptional regulation of the rice SUMOylation machinery and into the role of two rice SUMO proteases. BMC Plant Biol. 2018, 18, 349. [Google Scholar] [CrossRef]
- Crouzet, J.; Trombik, T.; Fraysse, A.S.; Boutry, M. Organization and function of the plant pleiotropic drug resistance ABC transporter family. FEBS Lett. 2006, 580, 1123–1130. [Google Scholar] [CrossRef] [PubMed]
- Hu, J.; Huang, L.; Chen, G.; Liu, H.; Zhang, Y.; Zhang, R.; Zhang, S.; Liu, J.; Hu, Q.; Hu, F.; et al. The elite alleles of OsSPL4 regulate grain size and increase grain yield in rice. Rice 2021, 14, 1–18. [Google Scholar] [CrossRef] [PubMed]
- Yang, C.; Liu, X.; Li, D.; Zhu, X.; Wei, Z.; Feng, Z.; Zhang, L.; He, J.; Mou, C.; Jiang, L.; et al. OsLUGL is involved in the regulating auxin level and OsARFs expression in rice (Oryza sativa L.). Plant Sci. 2019, 288, 110239. [Google Scholar] [CrossRef]
- Tang, N.; Zhang, H.; Li, X.; Xiao, J.; Xiong, L. Constitutive activation of transcription factor OsbZIP46 improves drought tolerance in rice. Plant Physiol. 2012, 158, 1755–1768. [Google Scholar] [CrossRef]
- Chen, H.; Wang, Q.; Fan, M.; Zhang, X.; Feng, P.; Zhu, L.; Wu, J.; Cheng, X.; Wang, J. A Single Nucleotide Variation of CRS2 Affected the Establishment of Photosynthetic System in Rice. Int. J. Mol. Sci. 2023, 24, 5796. [Google Scholar] [CrossRef] [PubMed]
- Arenhart, R.A.; Bai, Y.; de Oliveira, L.F.V.; Neto, L.B.; Schunemann, M.; dos Santos Maraschin, F.; Mariath, J.; Silverio, A.; Sachetto-Martins, G.; Margis, R.; et al. New insights into aluminum tolerance in rice: The ASR5 protein binds the STAR1 promoter and other aluminum-responsive genes. Mol. Plant 2014, 7, 709–721. [Google Scholar] [CrossRef] [PubMed]
- Li, J.; Li, Y.; Yin, Z.; Jiang, J.; Zhang, M.; Guo, X.; Ye, Z.; Zhao, Y.; Xiong, H.; Zhang, Z.; et al. Os ASR 5 enhances drought tolerance through a stomatal closure pathway associated with ABA and H2O2 signalling in rice. Plant Biotechnol. J. 2017, 15, 183–196. [Google Scholar] [CrossRef] [PubMed]
- Cheong, H.; Kim, C.-Y.; Jeon, J.-S.; Lee, B.-M.; Sun Moon, J.; Hwang, I. Xanthomonas oryzae pv. oryzae type III effector XopN targets OsVOZ2 and a putative thiamine synthase as a virulence factor in rice. PLoS ONE 2013, 8, e73346. [Google Scholar] [CrossRef] [PubMed]
- Wang, G.; Ding, X.; Yuan, M.; Qiu, D.; Li, X.; Xu, C.; Wang, S. Dual function of rice OsDR8 gene in disease resistance and thiamine accumulation. Plant Mol. Biol. 2006, 60, 437–449. [Google Scholar] [CrossRef] [PubMed]
- Ma, H.; Zhao, H.; Liu, Z.; Zhao, J. The phytocyanin gene family in rice (Oryza sativa L.): Genome-wide identification, classification and transcriptional analysis. PLoS ONE 2011, 6, e25184. [Google Scholar] [CrossRef] [PubMed]
- Mekawy, A.M.M.; Assaha, D.V.; Ueda, A. Constitutive overexpression of rice metallothionein-like gene OsMT-3a enhances growth and tolerance of Arabidopsis plants to a combination of various abiotic stresses. J. Plant Res. 2020, 133, 429–440. [Google Scholar] [CrossRef] [PubMed]
- Ananda Mustafiz, A.M.; Ajit Ghosh, A.G.; Tripathi, A.; Charanpreet Kaur, C.K.; Ganguly, A.; Bhavesh, N.; Tripathi, J.; Ashwani Pareek, A.P.; Sopory, S.; Singla-Pareek, S. A unique Ni2+-dependent and methylglyoxal-inducible rice glyoxalase I possesses a single active site and functions in abiotic stress response. Plant J. 2014, 78, 951–963. [Google Scholar] [CrossRef] [PubMed]
- Xu, Z.; Guo, W.; Mo, B.; Pan, Q.; Lu, J.; Wang, Z.; Peng, X.; Zhang, Z. Mitogen-activated protein kinase 2 specifically regulates photorespiration in rice. Plant Physiol. 2023, 193, 1381–1394. [Google Scholar] [CrossRef]
- Brazier-Hicks, M.; Gershater, M.; Dixon, D.; Edwards, R. Substrate specificity and safener inducibility of the plant UDP-glucose-dependent family 1 glycosyltransferase super-family. Plant Biotechnol. J. 2018, 16, 337–348. [Google Scholar] [CrossRef]
- Qiu, D.; Xiao, J.; Xie, W.; Liu, H.; Li, X.; Xiong, L.; Wang, S. Rice gene network inferred from expression profiling of plants overexpressing OsWRKY13, a positive regulator of disease resistance. Mol. Plant 2008, 1, 538–551. [Google Scholar] [PubMed]
- Patishtan Perez, J. Genome Wide Association and Forward Genetic Studies to Identify Genes Involved in Salt Tolerance. University of York. Ph.D. Thesis, The University of York, York, UK, 2016. [Google Scholar]
- Jain, M.; Nijhawan, A.; Arora, R.; Agarwal, P.; Ray, S.; Sharma, P.; Kapoor, S.; Tyagi, A.K.; Khurana, J.P. F-box proteins in rice. Genome-wide analysis, classification, temporal and spatial gene expression during panicle and seed development, and regulation by light and abiotic stress. Plant Physiol. 2007, 143, 1467–1483. [Google Scholar] [CrossRef] [PubMed]
- Xie, Y.; Niu, B.; Long, Y.; Li, G.; Tang, J.; Zhang, Y.; Ren, D.; Liu, Y.G.; Chen, L. Suppression or knockout of SaF/SaM overcomes the Sa-mediated hybrid male sterility in rice. J. Integr. Plant Biol. 2017, 59, 669–679. [Google Scholar] [CrossRef] [PubMed]
- Long, Y.; Zhao, L.; Niu, B.; Su, J.; Wu, H.; Chen, Y.; Zhang, Q.; Guo, J.; Zhuang, C.; Mei, M.; et al. Hybrid male sterility in rice controlled by interaction between divergent alleles of two adjacent genes. Proc. Natl. Acad. Sci. USA 2008, 105, 18871–18876. [Google Scholar] [CrossRef] [PubMed]
- Masood, N.I.A.; Hira Mubeen, F.D.; Waheed, R.; Noreen, I.; Zafar, A.; Khanum, P. ATP synthase subunits: Structure and role in plants under stress conditions. Pak. J. Bot. 2023, 55, 1661–1668. [Google Scholar]
- Zhang, X.; Takano, T.; Liu, S. Identification of a mitochondrial ATP synthase small subunit gene (RMtATP6) expressed in response to salts and osmotic stresses in rice (Oryza sativa L.). J. Exp. Bot. 2006, 57, 193–200. [Google Scholar] [CrossRef]
- Wei, M.-Y.; Liu, J.-Y.; Li, H.; Hu, W.-J.; Shen, Z.-J.; Qiao, F.; Zhu, C.-Q.; Chen, J.; Liu, X.; Zheng, H.-L. Proteomic analysis reveals the protective role of exogenous hydrogen sulfide against salt stress in rice seedlings. Nitric Oxide 2021, 111, 14–30. [Google Scholar] [CrossRef]
- Wang, C.; Chen, S.; Dong, Y.; Ren, R.; Chen, D.; Chen, X. Chloroplastic Os3BGlu6 contributes significantly to cellular ABA pools and impacts drought tolerance and photosynthesis in rice. New Phytol. 2020, 226, 1042–1054. [Google Scholar] [CrossRef]
- Goyal, E.; Amit, S.K.; Singh, R.S.; Mahato, A.K.; Chand, S.; Kanika, K. Transcriptome profiling of the salt-stress response in Triticum aestivum cv. Kharchia Local. Sci. Rep. 2016, 6, 27752. [Google Scholar] [CrossRef]
- Oliveira, J.A.V.D.; Vianello, R.P.; Lanna, A.C.; Dedicova, B.; Rocha, D.C.; Brondani, C. Drought tolerance induced by the overexpression of the nuclear rbcL gene in rice. Braz. J. Agric. Res. 2023, 58, e03181. [Google Scholar] [CrossRef]
- Munns, R.; Day, D.A.; Fricke, W.; Watt, M.; Arsova, B.; Barkla, B.J.; Bose, J.; Byrt, C.S.; Chen, Z.H.; Foster, K.J.; et al. Energy costs of salt tolerance in crop plants. New Phytol. 2020, 225, 1072–1090. [Google Scholar] [CrossRef] [PubMed]
- Punchkhon, C.; Chutimanukul, P.; Chokwiwatkul, R.; Saputro, T.B.; Grennan, A.K.; Diego, N.D.; Spíchal, L.; Chadchawan, S. Role of LOC_Os01g68450, containing DUF2358, in salt tolerance is mediated via adaptation of absorbed light energy dissipation. Plants 2022, 11, 1233. [Google Scholar] [CrossRef] [PubMed]
- Li, H.; Handsaker, B.; Wysoker, A.; Fennell, T.; Ruan, J.; Homer, N.; Marth, G.; Abecasis, G.; Durbin, R.; 1000 Genome Project Data Processing Subgroup. The sequence alignment/map format and SAMtools. Bioinformatics 2009, 25, 2078–2079. [Google Scholar] [CrossRef] [PubMed]
- Love, M.I.; Huber, W.; Anders, S. Moderated estimation of fold change and dispersion for RNA-seq data with DESeq2. Genome Biol. 2014, 15, 1–21. [Google Scholar] [CrossRef] [PubMed]
- Gentleman, R.; Carey, V.; Huber, W.; Hahne, F. genefilter: Methods for Filtering Genes from High-Throughput Experiments. Version 1.87.0. 2023. Available online: https://bioconductor.org/packages/devel/bioc/manuals/genefilter/man/genefilter.pdf (accessed on 26 February 2024).
- Suratanee, A.; Chokrathok, C.; Chutimanukul, P.; Khrueasan, N.; Buaboocha, T.; Chadchawan, S.; Plaimas, K. Two-state co-expression network analysis to identify genes related to salt tolerance in Thai rice. Genes 2018, 9, 594. [Google Scholar] [CrossRef]
- Aoki, K.; Ogata, Y.; Shibata, D. Approaches for extracting practical information from gene co-expression networks in plant biology. Plant Cell Physiol. 2007, 48, 381–390. [Google Scholar] [CrossRef]
- Koschützki, D.; Schreiber, F. Centrality analysis methods for biological networks and their application to gene regulatory networks. Gene Regul. Syst. Biol. 2008, 2, GRSB-S702. [Google Scholar] [CrossRef]
- Plaimas, K.; Eils, R.; König, R. Identifying essential genes in bacterial metabolic networks with machine learning methods. BMC Syst. Biol. 2010, 4, 56. [Google Scholar] [CrossRef]
- Huber, W.; Carey, V.J.; Long, L.; Falcon, S.; Gentleman, R. Graphs in molecular biology. BMC Bioinform. 2007, 8, S8. [Google Scholar] [CrossRef]
- Li, G.; Li, M.; Wang, J.; Li, Y.; Pan, Y. United neighborhood closeness centrality and orthology for predicting essential proteins. In IEEE/ACM Transactions on Computational Biology and Bioinformatics; IEEE: New York, NY, USA, 2018; Volume 17, pp. 1451–1458. [Google Scholar]
- Hansen, D.L.; Shneiderman, B.; Smith, M.A.; Himelboim, I. Calculating and visualizing network metrics. In Analyzing Social Media Networks with NodeXL; Morgan-Kaufmann: Burlington, MA, USA, 2020; pp. 79–94. [Google Scholar]
- Shannon, P.; Markiel, A.; Ozier, O.; Baliga, N.S.; Wang, J.T.; Ramage, D.; Amin, N.; Schwikowski, B.; Ideker, T. Cytoscape: A software environment for integrated models of biomolecular interaction networks. Genome Res. 2003, 13, 2498–2504. [Google Scholar] [CrossRef]










| Module | Grey | Green | Turquoise | Yellow | Red | Blue | Brown | Sum |
|---|---|---|---|---|---|---|---|---|
| Total genes | 362 | 59 | 610 | 113 | 48 | 567 | 191 | 1950 |
| Key genes | 14 | 5 | 59 | 13 | 1 | 18 | 1 | 111 |
| Percentage | 3.9 | 8.5 | 9.7 | 11.5 | 2.1 | 3.2 | 0.5 | 5.7 |
| Network Properties | Global Network | Normal-State Network | Salinity-State Network |
|---|---|---|---|
| Number of nodes | 909 | 1204 | 1351 |
| Number of edges | 42,543 | 59,749 | 54,090 |
| Average degree | 157.002 | 206.420 | 120.038 |
| Diameter | 7 | 9 | 16 |
| Average clustering coefficient | 0.845 | 0.831 | 0.806 |
| Number of connections per node | 28 | 52 | 21 |
Disclaimer/Publisher’s Note: The statements, opinions and data contained in all publications are solely those of the individual author(s) and contributor(s) and not of MDPI and/or the editor(s). MDPI and/or the editor(s) disclaim responsibility for any injury to people or property resulting from any ideas, methods, instructions or products referred to in the content. |
© 2024 by the authors. Licensee MDPI, Basel, Switzerland. This article is an open access article distributed under the terms and conditions of the Creative Commons Attribution (CC BY) license (https://creativecommons.org/licenses/by/4.0/).
Share and Cite
Khunsanit, P.; Plaimas, K.; Chadchawan, S.; Buaboocha, T. Profiling of Key Hub Genes Using a Two-State Weighted Gene Co-Expression Network of ‘Jao Khao’ Rice under Soil Salinity Stress Based on Time-Series Transcriptome Data. Int. J. Mol. Sci. 2024, 25, 11086. https://doi.org/10.3390/ijms252011086
Khunsanit P, Plaimas K, Chadchawan S, Buaboocha T. Profiling of Key Hub Genes Using a Two-State Weighted Gene Co-Expression Network of ‘Jao Khao’ Rice under Soil Salinity Stress Based on Time-Series Transcriptome Data. International Journal of Molecular Sciences. 2024; 25(20):11086. https://doi.org/10.3390/ijms252011086
Chicago/Turabian StyleKhunsanit, Prasit, Kitiporn Plaimas, Supachitra Chadchawan, and Teerapong Buaboocha. 2024. "Profiling of Key Hub Genes Using a Two-State Weighted Gene Co-Expression Network of ‘Jao Khao’ Rice under Soil Salinity Stress Based on Time-Series Transcriptome Data" International Journal of Molecular Sciences 25, no. 20: 11086. https://doi.org/10.3390/ijms252011086
APA StyleKhunsanit, P., Plaimas, K., Chadchawan, S., & Buaboocha, T. (2024). Profiling of Key Hub Genes Using a Two-State Weighted Gene Co-Expression Network of ‘Jao Khao’ Rice under Soil Salinity Stress Based on Time-Series Transcriptome Data. International Journal of Molecular Sciences, 25(20), 11086. https://doi.org/10.3390/ijms252011086

