A Mini-Review on Gene Therapy in Glaucoma and Future Directions
Abstract
1. Introduction
A Brief History of Gene Therapy
- Gene replacement: Jean Bennett, MD, PhD, is a pioneer of this approach. She developed Luxturna, the first gene therapy approved for the treatment of Leber congenital amaurosis (LCA), a rare inherited eye condition.
- Gene silencing: This method utilizes messenger RNA (mRNA) to inhibit the production of a specific protein.
- Gene editing: This approach involves the use of CRISPR technology, which has gained significant attention recently. CRISPR stands for “Clustered Regularly Interspaced Short Palindromic Repeats”. The technique uses a guide RNA to precisely modify a gene within the patient’s genome.
- Gene addition: This technique promotes the overexpression of a gene that can have a positive effect on disease outcomes. It is particularly useful when a protein is already being produced, but higher levels are needed to ensure cell survival or prevent disease progression.
- Viral vectors: These vectors can include RNA viruses, such as retroviruses, or DNA viruses, such as adenoviruses and adeno-associated viruses. Viral vectors introduce genetic material into cells in a manner similar to how standard viruses infect cells.
- Non-viral vectors: These can include DNA-related materials such as liposomes, “naked” DNA, or simple proteins. This approach is also known as “cell-based therapy”.
2. Results
2.1. Gene Therapy in Intraocular Hypertension and Glaucoma Treatment
2.2. Gene Therapy for Neuroprotection in Glaucoma
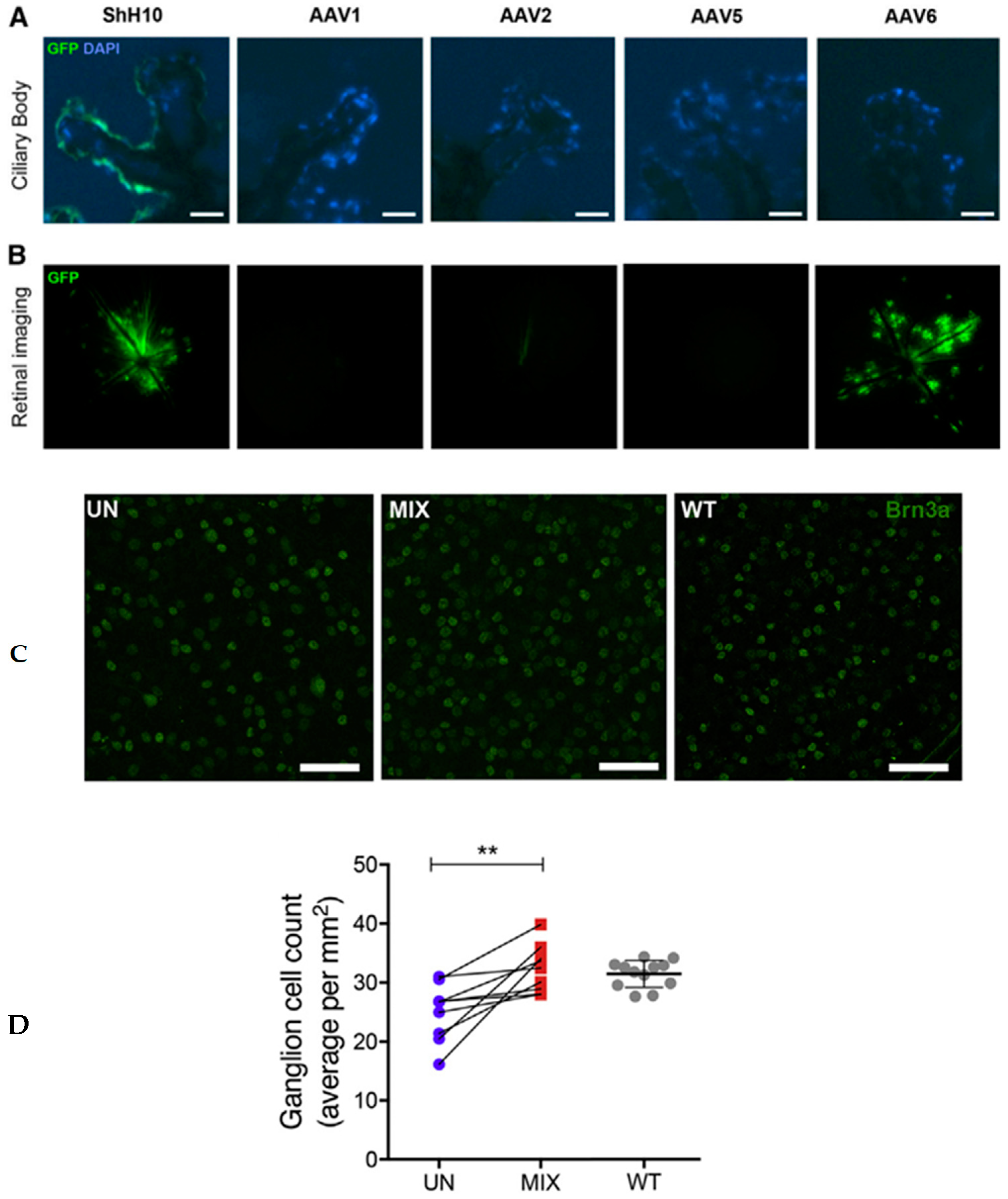
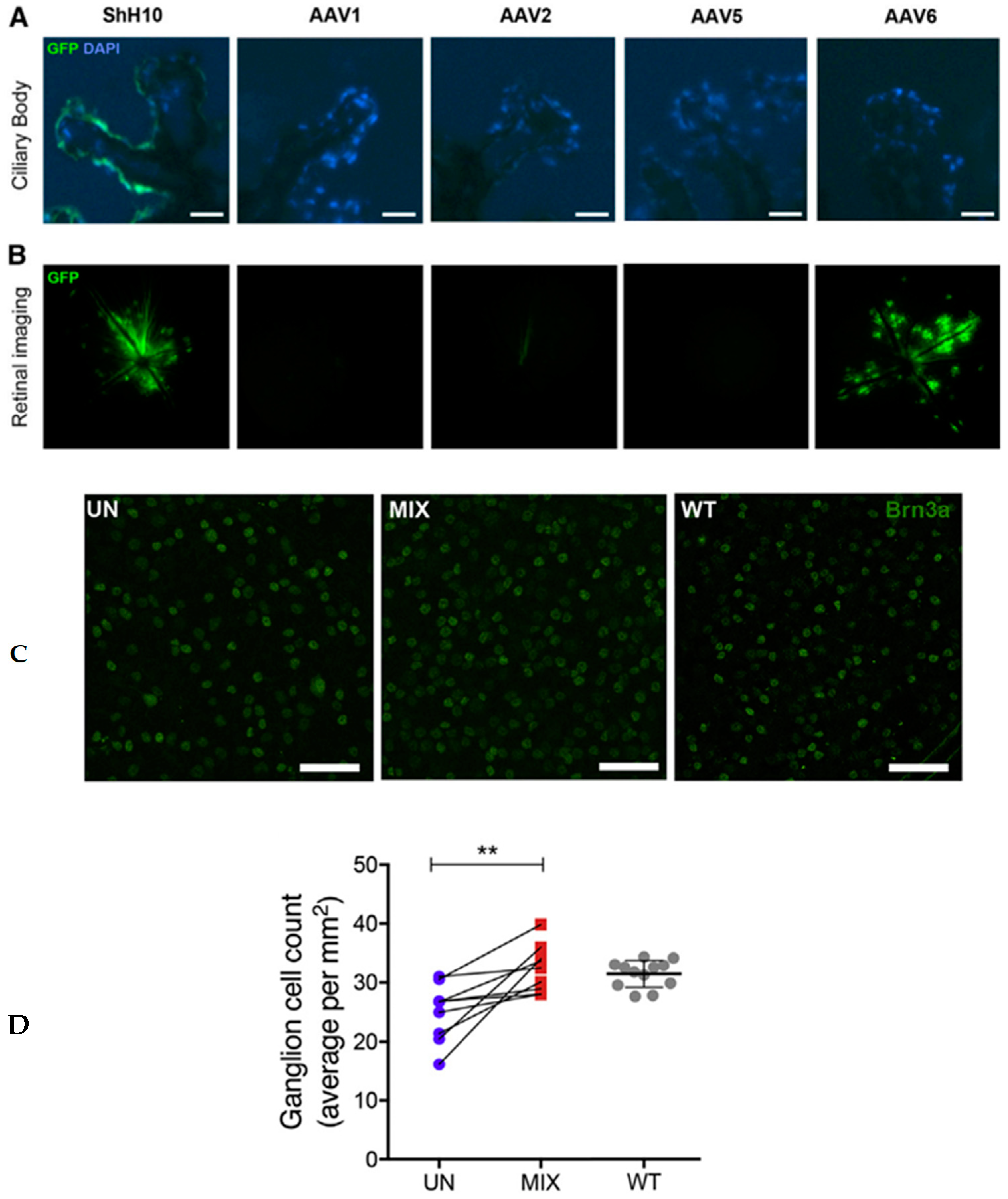
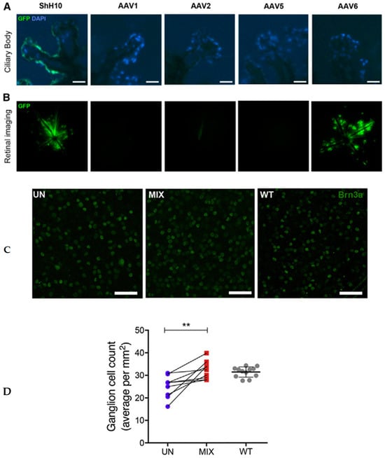
2.3. Advances in Protection of RGCS by Retinal Glaucoma Cell Gene Therapy
2.4. Trabecular Meshwork Stem Cell Therapy
3. Discussion
3.1. Future Directions
3.2. Limitations of Gene Therapy
4. Conclusions
Author Contributions
Funding
Institutional Review Board Statement
Informed Consent Statement
Data Availability Statement
Conflicts of Interest
References
- Chadderton, N.; Palfi, A.; Maloney, D.M.; Carrigan, M.; Finnegan, L.K.; Hanlon, K.S.; Shortall, C.; O’Reilly, M.; Humphries, P.; Cassidy, L.; et al. Optimisation of AAV-NDI1 Significantly Enhances Its Therapeutic Value for Correcting Retinal Mitochondrial Dysfunction. Pharmaceutics 2023, 15, 322. [Google Scholar] [CrossRef] [PubMed]
- Wu, J.; Bell, O.H.; Copland, D.A.; Young, A.; Pooley, J.R.; Maswood, R.; Evans, R.S.; Khaw, P.T.; Ali, R.R.; Dick, A.D.; et al. Gene Therapy for Glaucoma by Ciliary Body Aquaporin 1 Disruption Using CRISPR-Cas9. Mol. Ther. 2020, 28, 820–829. [Google Scholar] [CrossRef] [PubMed]
- Ross, A.G. Gene Therapy and Glaucoma: An Update. Advances in Genetic Manipulation are Showing Promise for Mitigating Glaucomatous Damage and Preserving Sight. Clinical Advice You Can Trust; Jobson Medical Information LLC: Newark, NJ, USA, 2022. [Google Scholar]
- Borrás, T. Advances in Glaucoma Treatment and Management: Gene Therapy. Investig. Ophthalmol. Vis. Sci. 2012, 53, 2506–2510. [Google Scholar] [CrossRef][Green Version]
- Cronin-Furman, E.N.; Barber-Singh, J.; Bergquist, K.E.; Yagi, T.; Trimmer, P.A. Differential Effects of Yeast NADH Dehydrogenase (Ndi1) Expression on Mitochondrial Function and Inclusion Formation in a Cell Culture Model of Sporadic Parkinson’s Disease. Biomolecules 2019, 9, 119. [Google Scholar] [CrossRef] [PubMed]
- Borrás, T.; Brandt, C.R.; Nickells, R.; Ritch, R. Gene Therapy for Glaucoma: Treating a Multifaceted, Chronic Disease. Investig. Ophthalmol. Vis. Sci. 2002, 43, 2513–2518. [Google Scholar]
- Fan, B.J.; Wiggs, J.L. Glaucoma: Genes, phenotypes, and new directions for therapy. J. Clin. Investig. 2010, 120, 3064–3072. [Google Scholar] [CrossRef]
- Avery, O.T.; MacLeod, C.M.; McCarty, M. Studies on the Chemical Nature of the Substance Inducing Transformation of Pneumococcal Types: Induction of Transformation by a Deoxyribonucleic Acid Fraction Isolated from Pneumococcus Type III. J. Exp. Med. 1944, 79, 137–158. [Google Scholar] [CrossRef]
- Rogers, S. Changes in the structure of Shope papilloma virus-induced arginase associated with mutation of the virus. J. Exp. Med. 1971, 134, 1442–1452. [Google Scholar] [CrossRef] [PubMed]
- Rogers, S.; Lowenthal, A.; Terheggen, H.G.; Colombo, J.P. Induction of arginase activity with the Shope papilloma virus in tissue culture cells from an argininemic patient. J. Exp. Med. 1973, 137, 1091–1096. [Google Scholar] [CrossRef]
- Sharif, N.A. Gene therapy for ocular hypertension and glaucoma treatment. Chapter V. Pharmaco-devices therapy for glaucoma. In Handbook of Basic and Clinical Ocular Pharmacology and Therapeutics; Subchapter 5.5; Academic Press: Cambridge, MA, USA, 2022; pp. 309–316. [Google Scholar] [CrossRef]
- Chern, K.J.; Nettesheim, E.R.; Reid, C.A.; Li, N.W.; Marcoe, G.J.; Lipinski, D.M. Prostaglandin-based rAAV-mediated glaucoma gene therapy in Brown Norway rats. Commun. Biol. 2022, 5, 1169. [Google Scholar] [CrossRef]
- Darrow, J.J. Luxturna: FDA documents reveal the value of a costly gene therapy. Drug Discov. Today 2019, 24, 949–954. [Google Scholar] [CrossRef] [PubMed]
- U.S. Food and Drug Administration. LUXTURNA. 2022. Available online: https://www.fda.gov/vaccines-blood-biologics/cellular-gene-therapy-products/luxturna?fbclid=IwAR2kSHAeN7mxlXWsCfBmogpcDi_Qq7yQcbvSEnFffuDVDbc_gw8MSMX7Z9M (accessed on 6 October 2024).
- Mahdy, M.A.-M.S. Gene therapy in glaucoma-part 2: Genetic etiology and gene mapping. Oman J. Ophthalmol. 2010, 3, 51–59. [Google Scholar] [CrossRef]
- Green, B.N.; Johnson, C.D.; Adams, A. Writing narrative literature reviews for peer-reviewed journals: Secrets of the trade. J. Chiropr. Med. 2006, 5, 101–117. [Google Scholar] [CrossRef] [PubMed]
- Mahdy, M.A.S. Gene therapy in glaucoma-part I: Basic mechanisms and molecular genetics. Oman J. Ophthalmol. 2010, 3, 2–6. [Google Scholar] [CrossRef]
- Mahdy, M.A.-M.S. Gene therapy in glaucoma-3: Therapeutic approaches. Oman J. Ophthalmol. 2010, 3, 109–116. [Google Scholar] [CrossRef]
- Allingham, R.R.; Liu, Y.; Rhee, D.J. The genetics of primary open-angle glaucoma: A review. Exp. Eye Res. 2009, 88, 837–844. [Google Scholar] [CrossRef]
- Vasiliou, V.; Gonzalez, F.J. Role of CYP1B1 in glaucoma. Annu. Rev. Pharmacol. Toxicol. 2008, 48, 333358. [Google Scholar] [CrossRef] [PubMed]
- Liu, Y.; Schmidt, S.; Qin, X.; Gibson, J.; Munro, D.; Wiggs, J.L.; Hauser, M.A.; Allingham, R.R. No association between OPA1 polymorphisms and primary open-angle glaucoma in three different populations. Mol. Vis. 2007, 13, 2137–2141. [Google Scholar] [PubMed]
- Lin, Y.; Liu, T.; Li, J.; Yang, J.; Du, Q.; Wang, J.; Yang, Y.; Liu, X.; Fan, Y.; Lu, F.; et al. A genome-wide scan maps a novel autosomal dominant juvenile-onset open-angle glaucoma locus to 2p15–16. Mol. Vis. 2008, 14, 739–744. [Google Scholar] [PubMed]
- Jain, A.; Zode, G.; Kasetti, R.B.; Ran, F.A.; Yan, W.; Sharma, T.P.; Bugge, K.; Searby, C.C.; Fingert, J.H.; Zhang, F.; et al. CRISPR-Cas9-based treatment of myocilin-associated glaucoma. Proc. Natl. Acad. Sci. USA 2017, 114, 11199–11204. [Google Scholar] [CrossRef]
- Komáromy, A.M.; Koehl, K.L.; Park, S.A. Looking into the future: Gene and cell therapies for glaucoma. Vet. Ophthalmol. 2021, 24 (Suppl. S1), 16–33. [Google Scholar] [CrossRef] [PubMed]
- Hakim, A.; Guido, B.; Narsineni, L.; Chen, D.-W.; Foldvari, M. Gene therapy strategies for glaucoma from IOP reduction to retinal neuroprotection: Progress towards non-viral systems. Adv. Drug Deliv. Rev. 2023, 196, 1147812. [Google Scholar] [CrossRef] [PubMed]
- Borrás, T. The Pathway From Genes to Gene Therapy in Glaucoma: A Review of Possibilities for Using Genes as Glaucoma Drugs. Asia-Pac. J. Ophthalmol. 2017, 1, 80–93. [Google Scholar]
- Donahue, R.J.; Fehrman, R.L.; Gustafson, J.R.; Nickells, R.W. BCLXL gene therapy moderates neuropathology in the DBA/2J mouse model of inherited glaucoma. Cell Death Dis. 2021, 12, 781. [Google Scholar] [CrossRef] [PubMed]
- Ross, A.G.; McDougald, D.S.; Khan, R.S.; Duong, T.T.; Dine, K.E.; Aravand, P.; Bennett, J.; Chavali, V.R.M.; Shindler, K.S. Rescue of retinal ganglion cells in optic nerve injury using cell-selective AAV mediated delivery of SIRT1. Gene Ther. 2021, 28, 256–264. [Google Scholar] [CrossRef]
- Yang, X.; Yan, J. New strategies for neuro protection in glaucoma. Front. Cell Dev. Biol. 2022, 10, 983195. [Google Scholar] [CrossRef]
- Samples, J.R.; Bradley, J.M.; Bacon, D.R.; Bylsma, S.S.; Van Buskirk, E.M.; Acott, T.S. Trabecular repopulation by anterior trabecular meshwork cells after laser trabeculo-plasty. Am. J. Ophthalmol. 1989, 107, 1–6. [Google Scholar] [CrossRef]
- Francis, P.J.; Wang, S.; Zhang, Y.; Brown, A.; Hwang, T.; McFarland, T.J.; Jeffrey, B.G.; Lu, B.; Wright, L.; Appukuttan, B.; et al. Subretinal transplantation of forebrain progenitor cells in nonhuman primates: Survival and intact retinal function. Investig. Ophthalmol. Vis. Sci. 2009, 50, 3425–3431. [Google Scholar] [CrossRef]
- Freed, C.R.; Greene, P.E.; Breeze, R.E.; Tsai, W.-Y.; DuMouchel, W.; Kao, R.; Dillon, S.; Winfield, H.; Culver, S.; Trojanowski, J.Q.; et al. Transplantation of embryonic dopamine neurons for severe Parkinson’s disease. N. Engl. J. Med. 2001, 344, 710–719. [Google Scholar] [CrossRef]
- Lawrence, J.M.; Singhal, S.; Bhatia, B.; Keegan, D.J.; Reh, T.A.; Luthert, P.J.; Khaw, P.T.; Limb, G.A. MIO-M1 cells and similar muller glial cell lines derived from adult human retina exhibit neural stem cell characteristics. Stem Cells. 2007, 25, 2033–2043. [Google Scholar] [CrossRef]
- Leskea, M.C.; Heijl, A.; Hyman, L.; Bengtsson, B.; Komaroff, E. Factors for progression and glaucoma treatment: The Early Manifest Glaucoma Trial. Curr. Opin. Ophthalmol. 2004, 15, 102–106. [Google Scholar] [CrossRef] [PubMed]
- Kim, U.S.; Mahroo, O.A.; Mollon, J.D.; Yu-Wai-Man, P. Retinal Ganglion Cells—Diversity of Cell Types and Clinical Relevance. Front. Neurol. 2021, 12, 661938. [Google Scholar] [CrossRef] [PubMed]
- Keunyoung, K. Mouse Retinal Ganglion Cells. In Art of Science; UC San Diego Library Digital Collections: La Jolla, CA, USA, 2021. [Google Scholar]

| Tissue or Cell Type | Vector | Route | Species | Efficiency |
|---|---|---|---|---|
| Trabecular Meshwork | Adenovirus | intracameral | rabbit | high |
| Adeno-associated virus serotype 2,3,4 | intracameral | monkey | high | |
| Herpes simplex Virus | intracameralar | rat, monkey | no transduction | |
| Lentivirus | tissue culture | human | no transduction | |
| Liposomes | intracameral | rodent, monkey | good | |
| Ciliary Epithelium | Adenovirus | intracameral | oc-human, | high |
| Adeno-associated virus | intracameral | rat, monkey | poor | |
| Herpes simplex virus | intracamerular | oc-human, rats | good | |
| Lentivirus | lens culture intracameral | rodent | unknown | |
| Liposomes | intracameral | monkey | unknown | |
| Ciliary Muscle Cells | Adenovirus | tissue culture | human | unknown |
| Adeno-associated virus | unknown | |||
| Herpes simplex virus | good | |||
| Lentivirus | unknown | |||
| Liposomes | unknown | |||
| Retinal Ganglion Cells | Adenovirus | Intravitreal | rodent | poor |
| Adeno-associated virus | Intravitreal | rat | high | |
| Herpes simplex virus | Intravitreal | rodent, monkey | good | |
| Lentivirus | Retrograde | rodent | variable | |
| Liposomes | unknown |
| Cell/Tissue Type | Target Gene | Predicted Effect |
|---|---|---|
| Trabecular meshwork | Cytoskeleton regulatory proteins | |
| Ciliary epithelium | Genes that regulate circadian rhythm of aqueous production beta-Adrenergic receptors Other genes modulating fluid production Neuropeptides | Reduce nighttime increases in aqueous production that lead to potentially damaging lOP levels Increasing the potential of ciliary body cells to respond to drugs that inhibit aqueous humor production Modulate TM and CM functions |
| Ciliary muscle cells | Gene X Metalloproteinases | Upregulation of prostaglandin synthesis |
| Retinal ganglion cells | Neurotrophin receptors (TrkB)\Neurotrophin genes BclX | Increase the potential for RGCs to respond to neurotrophins |
| Müller cells | GLAST Neurotrophins | Upregulate the endogenous glutamate transporter to enhance clearance of extracellular glutamate levels Provide a surrogate source of endorphins for RGCs (retinal ganglion cells). |
| Gene | Symbol | Gene Name | Genomic Location | Glaucoma Type | Populations |
|---|---|---|---|---|---|
| ANP | Atrial natriuretic polypeptide | 1p36.2 | 108780 | POAG | Caucasian |
| APOE | Apolipoprotein | 19q13.2 | 107741 Neurodegenerative diseases, Alzheimer’s disease | NTG, POA | Japanese, Chinese, Tasmania, French |
| CDH-1 | Cadherin 1 | 16q22.1 | 192090 Cell adhesion molecule | POAG | Chinese |
| CYP1B1 | Cytochrome | P450, 1B1 2p22-p21 | 601771 Tryptophan metabolism | POAG | Indian, French, Spanish |
| EDNRA | Endothelin receptor | type A 4q31.2 | 131243 Calcium signaling pathway | NTG | Korean, Japanese |
| GSTM1 | Glutathione S-transferase M1 | 1p13.3 | 138350 Glutathione metabolism | POAG | Arabs, Turkish, Estonian |
| HSPA1A | Heat shock 70 kDa protein 1A | 6p21.3 | 140550 MAPK signaling pathway | POAG, NTG | Japanese |
| IGF2 | Insulin-like growth factor2 | 11p15.5 | 147470 | POAG | Chinese |
| IL1α | Interleukin-1 α | 2q14 | 147760 MAPK pathway, apoptosis | POAG | Chinese |
| IL1β | Interleukin-1 beta | 2q14 | 147720 Apoptosis, MAPK and Toll-like receptor signaling pathway | POAG | Chinese |
| MTHFR | Methylene-tetrahydrofolate reductase | 1p36.3 | 607093 Folate biosynthesis, methane metabolism | NTG, POAG | Korean, Germany |
| NOS3 | Nitric oxide synthase 3 | 7q36 | 163729 Arginine and proline metabolism, calcium and VEGF pathway | POAG with migraine history | Caucasian |
| OCLM | Oculomedin | 1q31.1 | 604301 | POAG | Japanese |
| OLFM2 2 | Olfactomedin | 19p13.2 | POAG | Japanese | |
| OPA1 | Optic atrophy 1 | 3q28-q29 | 605290 | NTG | Japanese, Caucasian |
| P21 | P21 | 6p21.2 | 116899 p53 signaling pathway | POAG | Chinese |
| PON1 | Paraoxonase 1 | 7q21.3 | 168820 | NTG | Chinese |
| TAP1 | ABC transporter, MHC, 1 | 6p21.3 | 170260 ABC transporters | POAG | Chinese |
| PON1 | Paraoxonase | 1 7q21.3 | 168820 | NTG | Japanese |
| TAP1 | ABC transporter, MHC, 1 | 6p21.3 | 170260 ABC transporters | POAG | Chinese |
| TLR4 | Toll-like receptor 4 | 9q32-q33 | 603030 Toll-like receptor signaling pathway | NTG | Japanese |
| TNFα | Tumor necrosis factor alpha | 6p21.3 | 191160 MAPK and Toll-like receptor pathway, apoptosis | POAG | Japanese, Chinese |
| TP53 | Tumor protein 53 | 17p13.1 | Genomic location MAPK and p53 pathway, apoptosis 191170 | POAG | Chinese, Caucasian |
| Trials | Eyes Diagnostics | Location | Trial Summary | Phase | Trial Results |
|---|---|---|---|---|---|
| Dual intravitreal implantation of NT-501 encapsulated cells Therapy for glaucoma | Glaucoma | Stanford University | To determine the safety and efficacy of dual NT-501 CNTF encapsulated cell therapy (ECT) on visual impairment related to glaucoma | Phase II | Endpoints: visual fields, structure measurements, RNFL, and GCIPL |
| Study of NT-501 encapsulated cell therapy for glaucoma, neuroprotection, and vision restoration | Glaucoma | Stanford University | To determine the efficacy of NT-501 CNTF encapsulated cell therapy on visual impairment from glaucoma | Phase II | Endpoints: visuals fields, structure measurements, RNFL, and GCIPL |
| RESCUE and REVERSE long-term follow-up | Leber’s Congenital Optic Neuropathy | GenSight Biologics | To assess the long term and efficacy of G5010 and quality of life in subjects with LHON due to the G11778A mitochondrial mutation in patients five years post treatment | Phase III | Adverse events, BCVA and HVF |
| Safety study of an adeno-associated virus vector for gene therapy of Leber’s hereditary optic neuropathy | Leber’s Congenital Optic Neuropathy | National Eye Institute | To study the potentially toxic effects of scAAV2-P1ND4v2 in patients with LHON and G11778A | Phase I | Assessment of toxicity |
Disclaimer/Publisher’s Note: The statements, opinions and data contained in all publications are solely those of the individual author(s) and contributor(s) and not of MDPI and/or the editor(s). MDPI and/or the editor(s) disclaim responsibility for any injury to people or property resulting from any ideas, methods, instructions or products referred to in the content. |
© 2024 by the authors. Licensee MDPI, Basel, Switzerland. This article is an open access article distributed under the terms and conditions of the Creative Commons Attribution (CC BY) license (https://creativecommons.org/licenses/by/4.0/).
Share and Cite
Anton, N.; Geamănu, A.; Iancu, R.; Pîrvulescu, R.A.; Popa-Cherecheanu, A.; Barac, R.I.; Bandol, G.; Bogdănici, C.M. A Mini-Review on Gene Therapy in Glaucoma and Future Directions. Int. J. Mol. Sci. 2024, 25, 11019. https://doi.org/10.3390/ijms252011019
Anton N, Geamănu A, Iancu R, Pîrvulescu RA, Popa-Cherecheanu A, Barac RI, Bandol G, Bogdănici CM. A Mini-Review on Gene Therapy in Glaucoma and Future Directions. International Journal of Molecular Sciences. 2024; 25(20):11019. https://doi.org/10.3390/ijms252011019
Chicago/Turabian StyleAnton, Nicoleta, Aida Geamănu, Raluca Iancu, Ruxandra Angela Pîrvulescu, Alina Popa-Cherecheanu, Ramona Ileana Barac, Geanina Bandol, and Camelia Margareta Bogdănici. 2024. "A Mini-Review on Gene Therapy in Glaucoma and Future Directions" International Journal of Molecular Sciences 25, no. 20: 11019. https://doi.org/10.3390/ijms252011019
APA StyleAnton, N., Geamănu, A., Iancu, R., Pîrvulescu, R. A., Popa-Cherecheanu, A., Barac, R. I., Bandol, G., & Bogdănici, C. M. (2024). A Mini-Review on Gene Therapy in Glaucoma and Future Directions. International Journal of Molecular Sciences, 25(20), 11019. https://doi.org/10.3390/ijms252011019

