General Analysis of Heat Shock Factors in the Cymbidium ensifolium Genome Provided Insights into Their Evolution and Special Roles with Response to Temperature
Abstract
1. Introduction
2. Results
2.1. Phylogenetic Analysis and Identification of HSFs in C. ensifolium
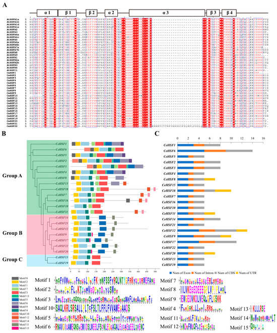
2.2. Gene Structures and Conserved Motifs of C. ensifolium HSFs
2.3. Secondary and Tertiary Structures of the CeHSF Proteins
2.4. Chromosomal Distribution and Gene Duplication Events in CeHSFs
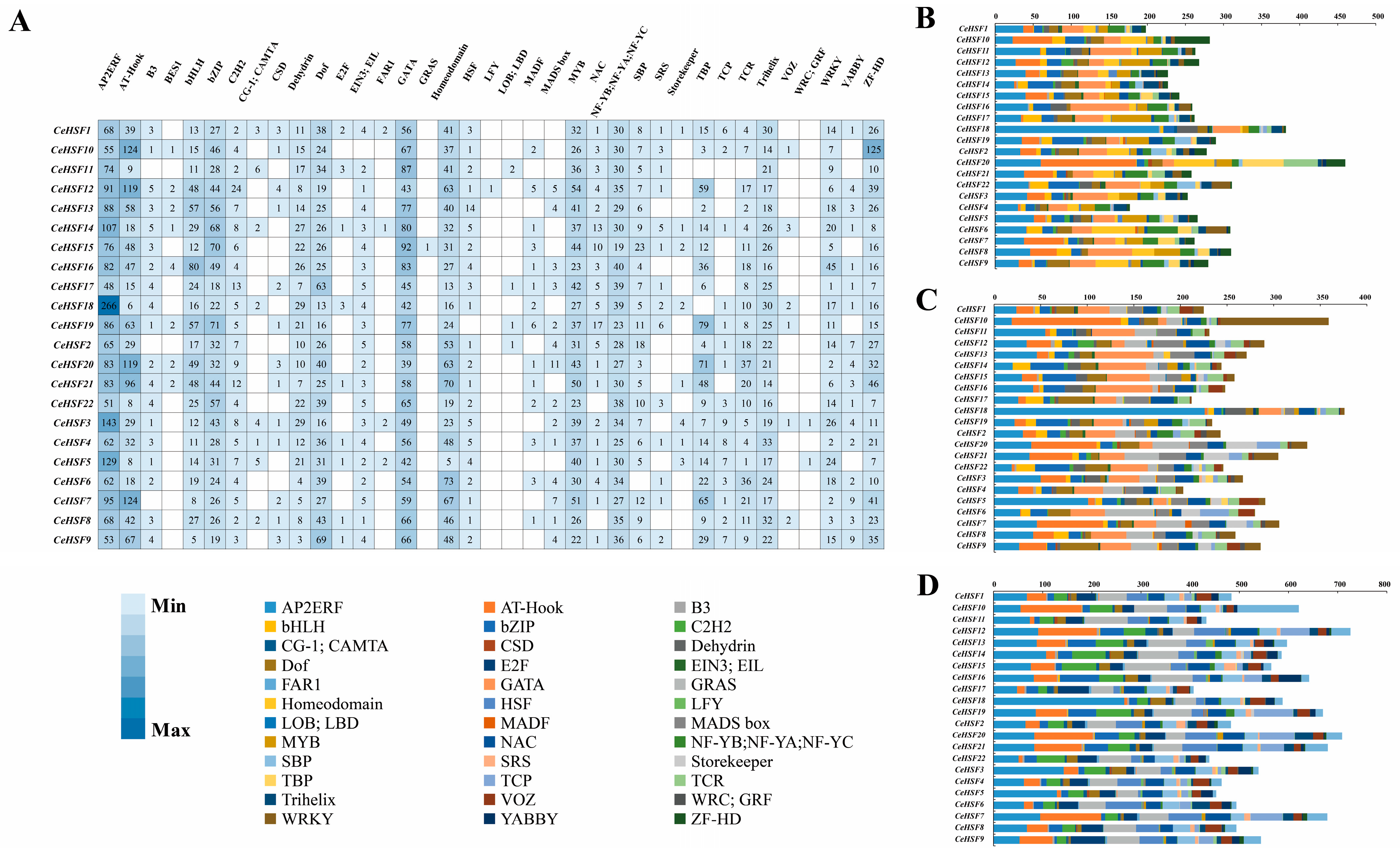
2.5. Protein–Protein Interaction Network Analysis of CeHSF Family Members
2.6. Cis-Acting Elements in the Promoter Regions of CeHSF Genes
2.7. Excavating miRNA Targets for CeHSF Genes
2.8. Expression Profiles of HSF Genes in C. ensifolium Tissues and Development Stages
2.9. Expression of CeHSFs in Response to Different Temperature Treatments
3. Discussion
3.1. Conservation and Expansion of CeHSF Family Members
3.2. Functional Prediction and Abiotic Stress Response of CeHSFs
4. Materials and Methods
4.1. Identification and Physicochemical Properties of HSF Genes in C. ensifolium Genome
4.2. Analysis of HSF Protein Phylogenetic Relationships and Conserved Domains
4.3. Protein Interactions and Chromosome Distribution Analysis of the CeHSF Genes
4.4. Promoter Capture and Prediction of Specific miRNA targets in the CeHSF Family Members
4.5. Prediction of Secondary and Tertiary Structures of the CeHSF Transcription Factor Proteins
4.6. Analysis of Gene Expression Patterns
4.7. The Assay of qRT-PCR during the High- and Low-Temperature Induction
5. Conclusions
Supplementary Materials
Author Contributions
Funding
Institutional Review Board Statement
Informed Consent Statement
Data Availability Statement
Conflicts of Interest
References
- Cao, H.; Li, H.; Chen, X.; Zhang, Y.; Lu, L.; Li, S.; Tao, X.; Zhu, W.; Wang, J.; Ma, L. Insight into the molecular mechanisms of leaf coloration in Cymbidium ensifolium. Front. Genet. 2022, 13, 923082. [Google Scholar]
- Jimoh, T.O.; Costa, B.C.; Chansriniyom, C.; Chaotham, C.; Chanvorachote, P.; Rojsitthisak, P.; Likhitwitayawuid, K.; Sritularak, B. Three New Dihydrophenanthrene Derivatives from Cymbidium ensifolium and Their Cytotoxicity against Cancer Cells. Molecules 2022, 27, 2222. [Google Scholar] [CrossRef]
- Wang, M.-J.; Ou, Y.; Li, Z.; Zheng, Q.-D.; Ke, Y.-J.; Lai, H.-P.; Lan, S.-R.; Peng, D.-H.; Liu, Z.-J.; Ai, Y. Genome-Wide Identification and Analysis of bHLH Transcription Factors Related to Anthocyanin Biosynthesis in Cymbidium ensifolium. Int. J. Mol. Sci. 2023, 24, 3825. [Google Scholar]
- Wang, H.-Z.; Lu, J.-J.; Hu, X.; Liu, J.-J. Genetic variation and cultivar identification in Cymbidium ensifolium. Plant Syst. Evol. 2011, 293, 101–110. [Google Scholar] [CrossRef]
- Ahuja, I.; de Vos, R.C.H.; Bones, A.M.; Hall, R.D. Plant molecular stress responses face climate change. Trends Plant Sci. 2010, 15, 664–674. [Google Scholar] [CrossRef] [PubMed]
- Kan, Y.; Mu, X.-R.; Gao, J.; Lin, H.-X.; Lin, Y. The molecular basis of heat stress responses in plants. Mol. Plant 2023, 16, 1612–1634. [Google Scholar] [CrossRef]
- Han, S.; Jiang, S.; Xiong, R.; Shafique, K.; Zahid, K.R.; Wang, Y. Response and tolerance mechanism of food crops under high temperature stress: A review. Braz. J. Biol. 2022, 82, e253898. [Google Scholar] [CrossRef]
- Yang, R.; Yang, J.; Wang, L.; Xiao, X.; Xia, J. Contribution of local climate zones to the thermal environment and energy demand. Front. Public Health 2022, 10, 992050. [Google Scholar] [CrossRef] [PubMed]
- Yang, Y.; Zhao, N.; Wang, Y.; Chen, M. Variations in summertime compound heat extremes and their connections to urbanization in China during 1980–2020. Environ. Res. Lett. 2022, 17, 064024. [Google Scholar] [CrossRef]
- Shi, J.; Wen, K.M.; Cui, L.L. Temporal and spatial variations of high-impact weather events in China during 1959–2014. Theor. Appl. Climatol. 2017, 129, 385–396. [Google Scholar] [CrossRef]
- Li, X.; Liu, L.; Sun, S.; Li, Y.; Jia, L.; Ye, S.; Yu, Y.; Dossa, K.; Luan, Y. Transcriptome analysis reveals the key pathways and candidate genes involved in salt stress responses in Cymbidium ensifolium leaves. BMC Plant Biol. 2023, 23, 64. [Google Scholar] [CrossRef]
- Ren, R.; Wei, Y.; Ahmad, S.; Jin, J.; Gao, J.; Lu, C.; Zhu, G.; Yang, F. Identification and Characterization of NPR1 and PR1 Homologs in Cymbidium orchids in Response to Multiple Hormones, Salinity and Viral Stresses. Int. J. Mol. Sci. 2020, 21, 1977. [Google Scholar] [CrossRef]
- Murre, C.; McCaw, P.S.; Baltimore, D. A new DNA binding and dimerization motif in immunoglobulin enhancer binding, daughterless, MyoD, and myc proteins. Cell 1989, 56, 777–783. [Google Scholar] [CrossRef]
- Guo, M.; Liu, J.-H.; Ma, X.; Luo, D.-X.; Gong, Z.-H.; Lu, M.-H. The Plant Heat Stress Transcription Factors (HSFs): Structure, Regulation, and Function in Response to Abiotic Stresses. Front. Plant Sci. 2016, 7, 114. [Google Scholar] [CrossRef]
- Harrison, C.J.; Bohm, A.A.; Nelson, H.C. Crystal structure of the DNA binding domain of the heat shock transcription factor. Science 1994, 263, 224–227. [Google Scholar] [CrossRef] [PubMed]
- Zhang, Q.; Geng, J.; Du, Y.; Zhao, Q.; Zhang, W.; Fang, Q.; Yin, Z.; Li, J.; Yuan, X.; Fan, Y.; et al. Heat shock transcription factor (Hsf) gene family in common bean (Phaseolus vulgaris): Genome-wide identification, phylogeny, evolutionary expansion and expression analyses at the sprout stage under abiotic stress. BMC Plant Biol. 2022, 22, 33. [Google Scholar] [CrossRef]
- Fragkostefanakis, S.; Röth, S.; Schleiff, E.; Scharf, K.-D. Prospects of engineering thermotolerance in crops through modulation of heat stress transcription factor and heat shock protein networks. Plant Cell Environ. 2015, 38, 1881–1895. [Google Scholar] [CrossRef] [PubMed]
- Wu, C. Heat Shock Transcription Factors: Structure and Regulation. Annu. Rev. Cell Dev. Biol. 1995, 11, 441–469. [Google Scholar] [CrossRef] [PubMed]
- Yabuta, Y. Functions of heat shock transcription factors involved in response to photooxidative stresses in Arabidopsis. Biosci. Biotechnol. Biochem. 2016, 80, 1254–1263. [Google Scholar] [CrossRef] [PubMed]
- Bharti, K.; von Koskull-Döringö, P.; Bharti, S.; Kumar, P.; Tintschl-Körbitzer, A.; Treuter, E.; Nover, L. Tomato Heat Stress Transcription Factor HsfB1 Represents a Novel Type of General Transcription Coactivator with a Histone-Like Motif Interacting with the Plant CREB Binding Protein Ortholog HAC1[W]. Plant Cell 2004, 16, 1521–1535. [Google Scholar] [CrossRef]
- Bourgine, B.; Guihur, A. Heat Shock Signaling in Land Plants: From Plasma Membrane Sensing to the Transcription of Small Heat Shock Proteins. Front. Plant Sci. 2021, 12, 710801. [Google Scholar] [CrossRef]
- Huang, Y.-C.; Niu, C.-Y.; Yang, C.-R.; Jinn, T.-L. The Heat Stress Factor HSFA6b Connects ABA Signaling and ABA-Mediated Heat Responses. Plant Physiol. 2016, 172, 1182–1199. [Google Scholar] [CrossRef] [PubMed]
- Fabri, J.H.T.M.; Rocha, M.C.; Fernandes, C.M.; Persinoti, G.F.; Ries, L.N.A.; da Cunha, A.F.; Goldman, G.H.; Del Poeta, M.; Malavazi, I. The Heat Shock Transcription Factor HsfA Is Essential for Thermotolerance and Regulates Cell Wall Integrity in Aspergillus fumigatus. Front. Microbiol. 2021, 12, 656548. [Google Scholar] [CrossRef] [PubMed]
- Prieto-Dapena, P.; Almoguera, C.; Personat, J.-M.; Merchan, F.; Jordano, J. Seed-specific transcription factor HSFA9 links late embryogenesis and early photomorphogenesis. J. Exp. Bot. 2017, 68, 1097–1108. [Google Scholar] [CrossRef] [PubMed]
- Iqbal, M.Z.; Jia, T.; Tang, T.; Anwar, M.; Ali, A.; Hassan, M.J.; Zhang, Y.; Tang, Q.; Peng, Y. A Heat Shock Transcription Factor TrHSFB2a of White Clover Negatively Regulates Drought, Heat and Salt Stress Tolerance in Transgenic Arabidopsis. Int. J. Mol. Sci. 2022, 23, 12769. [Google Scholar] [CrossRef]
- Wu, T.-Y.; Hoh, K.L.; Boonyaves, K.; Krishnamoorthi, S.; Urano, D. Diversification of heat shock transcription factors expanded thermal stress responses during early plant evolution. Plant Cell 2022, 34, 3557–3576. [Google Scholar] [CrossRef] [PubMed]
- Begum, T.; Reuter, R.; Schöffl, F. Overexpression of AtHsfB4 induces specific effects on root development of Arabidopsis. Mech. Dev. 2013, 130, 54–60. [Google Scholar] [CrossRef]
- Ding, X.; Guo, Q.; Li, Q.; Gai, J.; Yang, S. Comparative Transcriptomics Analysis and Functional Study Reveal Important Role of High-Temperature Stress Response Gene GmHSFA2 During Flower Bud Development of CMS-Based F1 in Soybean. Front. Plant Sci. 2020, 11, 600217. [Google Scholar] [CrossRef]
- Fu, J.; Huang, S.; Qian, J.; Qing, H.; Wan, Z.; Cheng, H.; Zhang, C. Genome-Wide Identification of Petunia HSF Genes and Potential Function of PhHSF19 in Benzenoid/Phenylpropanoid Biosynthesis. Int. J. Mol. Sci. 2022, 23, 2974. [Google Scholar] [CrossRef]
- Marrs, K.A.; Casey, E.S.; Capitant, S.A.; Bouchard, R.A.; Dietrich, P.S.; Mettler, I.J.; Sinibaldi, R.M. Characterization of two maize HSP90 heat shock protein genes: Expression during heat shock, embryogenesis, and pollen development. Dev. Genet. 1993, 14, 27–41. [Google Scholar] [CrossRef]
- Nover, L.; Bharti, K.; Döring, P.; Mishra, S.K.; Ganguli, A.; Scharf, K.D. Arabidopsis and the heat stress transcription factor world: How many heat stress transcription factors do we need? Cell Stress Chaperones 2001, 6, 177–189. [Google Scholar] [CrossRef]
- Mittal, D.; Chakrabarti, S.; Sarkar, A.; Singh, A.; Grover, A. Heat shock factor gene family in rice: Genomic organization and transcript expression profiling in response to high temperature, low temperature and oxidative stresses. Plant Physiol. Biochem. PPB 2009, 47, 785–795. [Google Scholar] [CrossRef]
- Ren, Y.; Ma, R.; Xie, M.; Fan, Y.; Feng, L.; Chen, L.; Yang, H.; Wei, X.; Wang, X.; Liu, K.; et al. Genome-wide identification, phylogenetic and expression pattern analysis of HSF family genes in the Rye (Secale cereale L.). BMC Plant Biol. 2023, 23, 441. [Google Scholar] [CrossRef] [PubMed]
- Jiang, L.; Hu, W.; Qian, Y.; Ren, Q.; Zhang, J. Genome-wide identification, classification and expression analysis of the Hsf and Hsp70 gene families in maize. Gene 2021, 770, 145348. [Google Scholar] [CrossRef] [PubMed]
- Kanwar, M.; Chaudhary, C.; Anand, K.A.; Singh, S.; Garg, M.; Mishra, S.K.; Sirohi, P.; Chauhan, H. An insight into Pisum sativum HSF gene family-Genome-wide identification, phylogenetic, expression, and analysis of transactivation potential of pea heat shock transcription factor. Plant Physiol. Biochem. PPB 2023, 202, 107971. [Google Scholar] [CrossRef] [PubMed]
- Tu, J.; Abid, M.; Luo, J.; Zhang, Y.; Yang, E.; Cai, X.; Gao, P.; Huang, H.; Wang, Z. Genome-wide identification of the heat shock transcription factor gene family in two kiwifruit species. Front. Plant Sci. 2023, 14, 1075013. [Google Scholar] [CrossRef] [PubMed]
- Qu, R.; Wang, S.; Wang, X.; Peng, J.; Guo, J.; Cui, G.; Chen, M.; Mu, J.; Lai, C.; Huang, L.; et al. Genome-Wide Characterization and Expression of the Hsf Gene Family in Salvia miltiorrhiza (Danshen) and the Potential Thermotolerance of SmHsf1 and SmHsf7 in Yeast. Int. J. Mol. Sci. 2023, 24, 8461. [Google Scholar] [CrossRef]
- Chung, E.; Kim, K.-M.; Lee, J.-H. Genome-wide analysis and molecular characterization of heat shock transcription factor family in Glycine max. J. Genet. Genom. Yi Chuan Xue Bao 2013, 40, 127–135. [Google Scholar] [CrossRef]
- Guo, Q.; Wei, R.; Xu, M.; Yao, W.; Jiang, J.; Ma, X.; Qu, G.; Jiang, T. Genome-wide analysis of HSF family and overexpression of PsnHSF21 confers salt tolerance in Populus simonii × P. nigra. Front. Plant Sci. 2023, 14, 1160102. [Google Scholar] [CrossRef]
- Fragkostefanakis, S.; Mesihovic, A.; Simm, S.; Paupière, M.J.; Hu, Y.; Paul, P.; Mishra, S.K.; Tschiersch, B.; Theres, K.; Bovy, A.; et al. HsfA2 Controls the Activity of Developmentally and Stress-Regulated Heat Stress Protection Mechanisms in Tomato Male Reproductive Tissues. Plant Physiol. 2016, 170, 2461–2477. [Google Scholar] [CrossRef]
- Zhu, X.; Huang, C.; Zhang, L.; Liu, H.; Yu, J.; Hu, Z.; Hua, W. Systematic Analysis of Hsf Family Genes in the Brassica napus Genome Reveals Novel Responses to Heat, Drought and High CO2 Stresses. Front. Plant Sci. 2017, 8, 1174. [Google Scholar] [CrossRef] [PubMed]
- Wang, F.; Dong, Q.; Jiang, H.; Zhu, S.; Chen, B.; Xiang, Y. Genome-wide analysis of the heat shock transcription factors in Populus trichocarpa and Medicago truncatula. Mol. Biol. Rep. 2012, 39, 1877–1886. [Google Scholar] [CrossRef] [PubMed]
- Fan, K.; Mao, Z.; Ye, F.; Pan, X.; Li, Z.; Lin, W.; Zhang, Y.; Huang, J.; Lin, W. Genome-wide identification and molecular evolution analysis of the heat shock transcription factor (HSF) gene family in four diploid and two allopolyploid Gossypium species. Genomics 2021, 113, 3112–3127. [Google Scholar] [CrossRef] [PubMed]
- Duan, S.; Liu, B.; Zhang, Y.; Li, G.; Guo, X. Genome-wide identification and abiotic stress-responsive pattern of heat shock transcription factor family in Triticum aestivum L. BMC Genom. 2019, 20, 257. [Google Scholar] [CrossRef] [PubMed]
- Liu, B.; Hu, J.; Zhang, J. Evolutionary Divergence of Duplicated Hsf Genes in Populus. Cells 2019, 8, 438. [Google Scholar] [CrossRef]
- Scharf, K.-D.; Berberich, T.; Ebersberger, I.; Nover, L. The plant heat stress transcription factor (Hsf) family: Structure, function and evolution. Biochim. Biophys. Acta 2012, 1819, 104–119. [Google Scholar] [CrossRef]
- Ai, Y.; Li, Z.; Sun, W.-H.; Chen, J.; Zhang, D.; Ma, L.; Zhang, Q.-H.; Chen, M.-K.; Zheng, Q.-D.; Liu, J.-F.; et al. The Cymbidium genome reveals the evolution of unique morphological traits. Hortic. Res. 2021, 8, 255. [Google Scholar] [CrossRef]
- Islam, W.; Idrees, A.; Waheed, A.; Zeng, F. Plant responses to drought stress: MicroRNAs in action. Environ. Res. 2022, 215 Pt 2, 114282. [Google Scholar] [CrossRef]
- Li, C.; Zhang, B. MicroRNAs in Control of Plant Development. J. Cell Physiol. 2016, 231, 303–313. [Google Scholar] [CrossRef]
- Gao, Z.; Ma, C.; Zheng, C.; Yao, Y.; Du, Y. Advances in the regulation of plant salt-stress tolerance by miRNA. Mol. Biol. Rep. 2022, 49, 5041–5055. [Google Scholar] [CrossRef]
- Song, X.; Li, Y.; Cao, X.; Qi, Y. MicroRNAs and Their Regulatory Roles in Plant-Environment Interactions. Annu. Rev. Plant Biol. 2019, 70, 489–525. [Google Scholar] [CrossRef] [PubMed]
- Sunkar, R.; Li, Y.-F.; Jagadeeswaran, G. Functions of microRNAs in plant stress responses. Trends Plant Sci. 2012, 17, 196–203. [Google Scholar] [CrossRef]
- Wang, L.; Liu, Y.; Chai, G.; Zhang, D.; Fang, Y.; Deng, K.; Aslam, M.; Niu, X.; Zhang, W.; Qin, Y.; et al. Identification of passion fruit HSF gene family and the functional analysis of PeHSF-C1a in response to heat and osmotic stress. Plant Physiol. Biochem. 2023, 200, 107800. [Google Scholar] [CrossRef]
- Lee, S.; Wang, W.; Huq, E. Spatial regulation of thermomorphogenesis by HY5 and PIF4 in Arabidopsis. Nat. Commun. 2021, 12, 3656. [Google Scholar] [CrossRef]
- Yaschenko, A.E.; Fenech, M.; Mazzoni-Putman, S.; Alonso, J.M.; Stepanova, A.N. Deciphering the molecular basis of tissue-specific gene expression in plants: Can synthetic biology help? Curr. Opin. Plant Biol. 2022, 68, 102241. [Google Scholar] [CrossRef] [PubMed]
- Liu, H.; Li, X.; Zi, Y.; Zhao, G.; Zhu, L.; Hong, L.; Li, M.; Wang, S.; Long, R.; Kang, J.; et al. Characterization of the Heat Shock Transcription Factor Family in Medicago sativa L. and Its Potential Roles in Response to Abiotic Stresses. Int. J. Mol. Sci. 2023, 24, 12683. [Google Scholar] [CrossRef] [PubMed]
- Song, X.; Liu, G.; Duan, W.; Liu, T.; Huang, Z.; Ren, J.; Li, Y.; Hou, X. Genome-wide identification, classification and expression analysis of the heat shock transcription factor family in Chinese cabbage. Mol. Genet. Genom. MGG 2014, 289, 541–551. [Google Scholar] [CrossRef]
- Wang, C.; Zhou, Y.; Yang, X.; Zhang, B.; Xu, F.; Wang, Y.; Song, C.; Yi, M.; Ma, N.; Zhou, X.; et al. The Heat Stress Transcription Factor LlHsfA4 Enhanced Basic Thermotolerance through Regulating ROS Metabolism in Lilies (Lilium longiflorum). Int. J. Mol. Sci. 2022, 23, 572. [Google Scholar] [CrossRef]
- Zang, D.; Wang, J.; Zhang, X.; Liu, Z.; Wang, Y. Arabidopsis heat shock transcription factor HSFA7b positively mediates salt stress tolerance by binding to an E-box-like motif to regulate gene expression. J. Exp. Bot. 2019, 70, 5355–5374. [Google Scholar] [CrossRef]
- Li, W.; Wan, X.-L.; Yu, J.-Y.; Wang, K.-L.; Zhang, J. Genome-Wide Identification, Classification, and Expression Analysis of the Hsf Gene Family in Carnation (Dianthus caryophyllus). Int. J. Mol. Sci. 2019, 20, 5233. [Google Scholar] [CrossRef]
- Zhou, L.; Yu, X.; Wang, D.; Li, L.; Zhou, W.; Zhang, Q.; Wang, X.; Ye, S.; Wang, Z. Genome-wide identification, classification and expression profile analysis of the HSF gene family in Hypericum perforatum. PeerJ 2021, 9, e11345. [Google Scholar] [CrossRef]
- Jiang, D.; Xia, M.; Xing, H.; Gong, M.; Jiang, Y.; Liu, H.; Li, H.-L. Exploring the Heat Shock Transcription Factor (HSF) Gene Family in Ginger: A Genome-Wide Investigation on Evolution, Expression Profiling, and Response to Developmental and Abiotic Stresses. Plants 2023, 12, 2999. [Google Scholar] [CrossRef] [PubMed]
- Wan, X.; Yang, J.; Guo, C.; Bao, M.; Zhang, J. Genome-wide identification and classification of the Hsf and sHsp gene families in Prunus mume, and transcriptional analysis under heat stress. PeerJ 2019, 7, e7312. [Google Scholar] [CrossRef] [PubMed]
- Chen, C.; Chen, H.; Zhang, Y.; Thomas, H.R.; Frank, M.H.; He, Y.; Xia, R. TBtools: An Integrative Toolkit Developed for Interactive Analyses of Big Biological Data. Mol. Plant 2020, 13, 1194–1202. [Google Scholar] [CrossRef] [PubMed]
- Zhang, D.; Gao, F.; Jakovlić, I.; Zou, H.; Zhang, J.; Li, W.X.; Wang, G.T. PhyloSuite: An integrated and scalable desktop platform for streamlined molecular sequence data management and evolutionary phylogenetics studies. Mol. Ecol. Resour. 2020, 20, 348–355. [Google Scholar] [CrossRef]
- Robert, X.; Gouet, P. Deciphering key features in protein structures with the new ENDscript server. Nucleic Acids Res. 2014, 42, W320–W324. [Google Scholar] [CrossRef] [PubMed]
- Shannon, P.; Markiel, A.; Ozier, O.; Baliga, N.S.; Wang, J.T.; Ramage, D.; Amin, N.; Schwikowski, B.; Ideker, T. Cytoscape: A software environment for integrated models of biomolecular interaction networks. Genome Res. 2003, 13, 2498–2504. [Google Scholar] [CrossRef] [PubMed]
- Chow, C.-N.; Lee, T.-Y.; Hung, Y.-C.; Li, G.-Z.; Tseng, K.-C.; Liu, Y.-H.; Kuo, P.-L.; Zheng, H.-Q.; Chang, W.-C. PlantPAN3.0: A new and updated resource for reconstructing transcriptional regulatory networks from ChIP-seq experiments in plants. Nucleic Acids Res. 2019, 47, D1155–D1163. [Google Scholar] [CrossRef]
- Kumar, T.A. CFSSP: Chou and Fasman Secondary Structure Prediction server. Wide Specturm-Res. J. 2013, 1, 15–19. [Google Scholar] [CrossRef]
- Bray, N.L.; Pimentel, H.; Melsted, P.; Pachter, L. Near-optimal probabilistic RNA-seq quantification. Nat. Biotechnol. 2016, 34, 525–527. [Google Scholar] [CrossRef]
- Coughlin, D.J.; Nicastro, L.K.; Brookes, P.J.; Bradley, M.A.; Shuman, J.L.; Steirer, E.R.; Mistry, H.L. Thermal acclimation and gene expression in rainbow smelt: Changes in the myotomal transcriptome in the cold. Comp. Biochem. Physiol. Part D Genom. Proteom. 2019, 31, 100610. [Google Scholar] [CrossRef] [PubMed]









| Gene ID | Gene Name | Chr NO. | Location | Number of Amino Acid | Molecular Weight (kDa) | Theoretical pI | Instability Index | Aliphatic Index | Grand Average of Hydropathicity |
|---|---|---|---|---|---|---|---|---|---|
| JL027969 | CeHSF1 | Chr02 | 70,865,430–70,866,480 | 314 | 35.76 | 4.87 | 54.65 | 83.25 | −0.493 |
| JL020463 | CeHSF10 | Chr05 | 17,677,243–17,678,347 | 190 | 22.40 | 6.66 | 39.08 | 88.74 | −0.556 |
| JL017383 | CeHSF11 | Chr06 | 18,140,474–18,142,900 | 444 | 50.07 | 5.33 | 52.71 | 70.86 | −0.612 |
| JL000382 | CeHSF12 | Chr06 | 138,769,982–138,773,656 | 455 | 50.16 | 5.88 | 72.56 | 71.05 | −0.506 |
| JL015887 | CeHSF13 | Chr06 | 187,008,263–187,009,061 | 238 | 27.06 | 8.5 | 50.42 | 68.03 | −0.561 |
| JL009071 | CeHSF14 | Chr07 | 2,167,682–2,170,116 | 313 | 35.13 | 5.15 | 52.03 | 71.25 | −0.554 |
| JL008202 | CeHSF15 | Chr09 | 126,380,829–126,391,385 | 340 | 39.25 | 5.1 | 53.85 | 68.88 | −0.899 |
| JL004535 | CeHSF16 | Chr11 | 85,935,326–85,936,780 | 454 | 51.52 | 4.91 | 56.42 | 70.24 | −0.785 |
| JL014136 | CeHSF17 | Chr12 | 131,441,695–131,443,308 | 247 | 28.96 | 9.26 | 57.07 | 74.94 | −0.664 |
| JL015254 | CeHSF18 | Chr13 | 58,995,544–59,061,011 | 514 | 56.61 | 4.82 | 55.52 | 73.21 | −0.5 |
| JL006342 | CeHSF19 | Chr14 | 10,028,132–10,028,944 | 243 | 28.42 | 6.93 | 72.46 | 79.79 | −0.682 |
| JL024850 | CeHSF2 | Chr02 | 70,966,809–70,972,457 | 362 | 41.52 | 5.44 | 59.52 | 84.34 | −0.472 |
| JL017650 | CeHSF20 | Chr17 | 619,190–620,825 | 278 | 32.30 | 6.39 | 48.08 | 68.35 | −0.671 |
| JL004595 | CeHSF21 | Chr18 | 16,224,229–16,225,346 | 341 | 37.88 | 4.88 | 64.83 | 68.09 | −0.56 |
| JL016292 | CeHSF22 | Chr19 | 105,363,634–105,365,001 | 286 | 32.83 | 9.44 | 57.32 | 76.29 | −0.567 |
| JL024848 | CeHSF3 | Chr02 | 71,041,003–71,044,452 | 438 | 50.05 | 4.99 | 67.57 | 77.28 | −0.414 |
| JL004734 | CeHSF4 | Chr02 | 71,806,634–71,807,686 | 324 | 37.17 | 4.85 | 64.35 | 79.48 | −0.611 |
| JL004732 | CeHSF5 | Chr02 | 71,910,724–71,911,773 | 323 | 36.71 | 4.95 | 59.47 | 82.14 | −0.523 |
| JL004731 | CeHSF6 | Chr02 | 71,912,381–71,987,374 | 317 | 36.22 | 9.61 | 56.96 | 85.52 | −0.396 |
| JL004814 | CeHSF7 | Chr02 | 161,729,330–161,730,829 | 469 | 52.48 | 5.03 | 57.83 | 66.74 | −0.688 |
| JL001312 | CeHSF8 | Chr03 | 103,648,460–103,772,894 | 329 | 37.29 | 5.41 | 39.73 | 72.04 | −0.574 |
| JL008815 | CeHSF9 | Chr04 | 80,548,866–80,553,632 | 253 | 29.46 | 6.56 | 55.48 | 82.81 | −0.409 |
Disclaimer/Publisher’s Note: The statements, opinions and data contained in all publications are solely those of the individual author(s) and contributor(s) and not of MDPI and/or the editor(s). MDPI and/or the editor(s) disclaim responsibility for any injury to people or property resulting from any ideas, methods, instructions or products referred to in the content. |
© 2024 by the authors. Licensee MDPI, Basel, Switzerland. This article is an open access article distributed under the terms and conditions of the Creative Commons Attribution (CC BY) license (https://creativecommons.org/licenses/by/4.0/).
Share and Cite
Zheng, R.; Chen, J.; Peng, Y.; Zhu, X.; Niu, M.; Chen, X.; Xie, K.; Huang, R.; Zhan, S.; Su, Q.; et al. General Analysis of Heat Shock Factors in the Cymbidium ensifolium Genome Provided Insights into Their Evolution and Special Roles with Response to Temperature. Int. J. Mol. Sci. 2024, 25, 1002. https://doi.org/10.3390/ijms25021002
Zheng R, Chen J, Peng Y, Zhu X, Niu M, Chen X, Xie K, Huang R, Zhan S, Su Q, et al. General Analysis of Heat Shock Factors in the Cymbidium ensifolium Genome Provided Insights into Their Evolution and Special Roles with Response to Temperature. International Journal of Molecular Sciences. 2024; 25(2):1002. https://doi.org/10.3390/ijms25021002
Chicago/Turabian StyleZheng, Ruiyue, Jiemin Chen, Yukun Peng, Xuanyi Zhu, Muqi Niu, Xiuming Chen, Kai Xie, Ruiliu Huang, Suying Zhan, Qiuli Su, and et al. 2024. "General Analysis of Heat Shock Factors in the Cymbidium ensifolium Genome Provided Insights into Their Evolution and Special Roles with Response to Temperature" International Journal of Molecular Sciences 25, no. 2: 1002. https://doi.org/10.3390/ijms25021002
APA StyleZheng, R., Chen, J., Peng, Y., Zhu, X., Niu, M., Chen, X., Xie, K., Huang, R., Zhan, S., Su, Q., Shen, M., Peng, D., Ahmad, S., Zhao, K., Liu, Z.-J., & Zhou, Y. (2024). General Analysis of Heat Shock Factors in the Cymbidium ensifolium Genome Provided Insights into Their Evolution and Special Roles with Response to Temperature. International Journal of Molecular Sciences, 25(2), 1002. https://doi.org/10.3390/ijms25021002

