TongGuanWan Alleviates Doxorubicin- and Isoproterenol-Induced Cardiac Hypertrophy and Fibrosis by Modulating Apoptotic and Fibrotic Pathways
Abstract
1. Introduction
2. Results
2.1. Chemical Characterization of TongGuanWan
2.2. Effect of TongGuanWan on Cardiomyocyte Hypertrophy in Doxorubicin (DOX)-Treated H9c2 Cells
2.3. Effect of TongGuanWan on the Calcineurin/NFAT and GATA4 Pathway
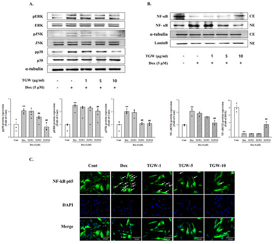
2.4. Effect of TongGuanWan on the Expression of MAPK Signaling Pathways and NF-kB Expression
2.5. The Effect of TongGuanWan on Cell Apoptosis Marker
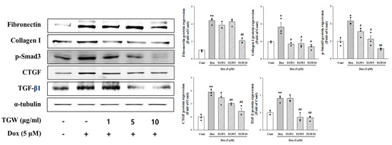
2.6. Effect of TongGuanWan on Cell Fibrosis Marker
2.7. The Effect of TongGuanWan on Cardiac Hypertrophy in ISO-Treated Mice
2.8. The Effect of TongGuanWan on Iso-Induced Cardiac Fibrosis
3. Discussion
4. Methods
4.1. Chemicals
4.2. TongGuanWan Preparation
4.3. Cell Culture
4.4. Animals and Treatment
4.5. Cell Viability and Cell Index Assay
4.6. Cell Surface Area Measurement
4.7. Western Blot Analysis
4.8. Real-Time PCR
4.9. Immunofluorescence Microscopy
4.10. Histopathological Analysis
4.11. Flow Cytometry of Apoptosis
4.12. Statistical Analysis
5. Limitations
Supplementary Materials
Author Contributions
Funding
Institutional Review Board Statement
Informed Consent Statement
Data Availability Statement
Conflicts of Interest
References
- Pallazola, V.A.; Davis, D.M.; Whelton, S.P.; Cardoso, R.; Latina, J.M.; Michos, E.D.; Sarkar, S.; Blumenthal, R.S.; Arnett, D.K.; Stone, N.J.; et al. A clinician’s guide to healthy eating for cardiovascular disease prevention. Mayo Clin. Proc. Innov. Qual. Outcomes 2019, 3, 251–267. [Google Scholar] [CrossRef] [PubMed]
- Khosravi, M.; Poursaleh, A.; Ghasempour, G.; Farhad, S.; Najafi, M. The effects of oxidative stress on the development of atherosclerosis. Biol. Chem. 2019, 400, 711–732. [Google Scholar] [CrossRef] [PubMed]
- Wu, J.; Saleh, M.A.; Kirabo, A.; Itani, H.A.; Montaniel, K.R.; Xiao, L.; Chen, W.; Mernaugh, R.L.; Cai, H.; Bernstein, K.E.; et al. Immune activation caused by vascular oxidation promotes fibrosis and hypertension. J. Clin. Investig. 2016, 126, 50–67. [Google Scholar] [CrossRef] [PubMed]
- Rohini, A.; Agrawal, N.; Koyani, C.N.; Singh, R. Molecular targets and regulators of cardiac hypertrophy. Pharmacol. Res. 2010, 61, 269–280. [Google Scholar] [CrossRef] [PubMed]
- Cao, C.; Kang, C.W.; Kim, S.Z.; Kim, S.H. Augmentation of moxonidine-induced increase in ANP release by atrial hypertrophy. Am. J. Physiol. Heart Circ. Physiol. 2004, 287, H150. [Google Scholar] [CrossRef] [PubMed][Green Version]
- Nobata, S.; Ventura, A.; Kaiya, H.; Takei, Y. Diversified cardiovascular actions of six homologous natriuretic peptides (ANP, BNP, VNP, CNP1, CNP3, and CNP4) in conscious eels. Am. J. Physiol. Regul. Integr. Comp. Physiol. 2010, 298, R1549. [Google Scholar] [CrossRef]
- Abe, J.; Baines, C.P.; Berk, B.C. Role of mitogen-activated protein kinases in ischemia and reperfusion injury: The good and the bad. Circ. Res. 2000, 86, 607–609. [Google Scholar] [CrossRef]
- Klingberg, F.; Hinz, B.; White, E.S. The myofibroblast matrix: Implications for tissue repair and fibrosis. J. Pathol. 2013, 229, 298–309. [Google Scholar] [CrossRef]
- Chen, H.; Zhou, X.; Shi, Y.; Yang, J. Roles of p38 MAPK and JNK in TGF-b1-induced Human Alveolar Epithelial to Mesenchymal Transition. Arch. Med. Res. 2013, 44, 93–98. [Google Scholar] [CrossRef]
- Wang, D.T.; Huang, R.H.; Cheng, X.; Zhang, Z.H.; Yang, Y.J.; Lin, X. Tanshinone IIA attenuates renal fibrosis and inflammation via altering expression of TGF-a/Smad and NF-kB signaling pathway in 5/6 nephrectomized rats. Int. Immunopharmacol. 2015, 26, 4–12. [Google Scholar] [CrossRef]
- Fiedler, B.; Wollert, K.C. Interference of antihypertrophic molecules and signaling pathways with the Ca2+−calcineurin-NFAT cascade in cardiac myocytes. Cardiovasc. Res. 2004, 63, 450–457. [Google Scholar] [CrossRef] [PubMed]
- Klee, C.B.; Ren, H.; Wang, X. Regulation of the calmodulin-stimulated protein phosphatase, calcineurin. J. Biol. Chem. 1998, 273, 13367–13370. [Google Scholar] [CrossRef] [PubMed]
- Dolmetsch, R.E.; Lewis, R.S.; Goodnow, C.C.; Healy, J.I. Differential activation of transcription factors induced by Ca2+ response amplitude and duration. Nature 1997, 38, 855–858. [Google Scholar] [CrossRef] [PubMed]
- Molkentin, J.D.; Lu, J.-R.; Antos, C.L.; Markham, B.; Richardson, J.; Robbins, J.; Grant, S.R.; Olson, E.N. A calcineurin-dependent transcriptional pathway for cardiac hypertrophy. Cell 1998, 93, 215–228. [Google Scholar] [CrossRef] [PubMed]
- Heineke, J.; Molkentin, J.D. Regulation of cardiac hypertrophy by intracellular signalling pathways. Nat. Rev. Mol. Cell Biol. 2006, 7, 589–600. [Google Scholar] [CrossRef]
- Liang, Q.; De Windt, L.J.; Witt, S.A.; Kimball, T.R.; Markham, B.E.; Molkentin, J.D. The transcription factors GATA4 and GATA6 regulate cardiomyocyte hypertrophy in vitro and in vivo. J. Biol. Chem. 2001, 276, 30245–30253. [Google Scholar] [CrossRef]
- Diedrichs, H.; Chi, M.; Boelck, B.; Mehlhorn, U.; Schwinger, R.H. Increased regulatory activity of the calcineurin/NFAT pathway in human heart failure. Eur. J. Heart Fail. 2004, 6, 3–9. [Google Scholar] [CrossRef]
- Liang, Q.; Wiese, R.J.; Bueno, O.F.; Dai, Y.S.; Markham, B.E.; Molkentin, J.D. The Transcription Factor GATA4 Is Activated by Extracellular Signal-Regulated Kinase 1- and 2-Mediated Phosphorylation of Serine 105 in Cardiomyocytes. Mol. Cell. Biol. 2001, 21, 7460–7469. [Google Scholar] [CrossRef]
- Levy, D.; Garrison, R.J.; Savage, D.D.; Kannel, W.B.; Castelli, W.P. Prognostic implications of echocardiographically determined left ventricular mass in the Framingham heart study. N. Engl. J. Med. 1990, 322, 1561–1566. [Google Scholar] [CrossRef]
- Ho, K.K.; Levy, D.; Kannel, W.B.; Pinsky, J.L. The epidemiology of heart failure: The Framingham study. J. Am. Coll. Cardiol. 1993, 22, 6–13. [Google Scholar] [CrossRef]
- Wang, S.; Han, H.M.; Pan, Z.W.; Hang, P.Z.; Sun, L.H.; Jiang, Y.N.; Song, H.X.; Du, Z.M.; Liu, Y. Choline inhibits angiotensin II-induced cardiac hypertrophy by intracellular calcium signal and p38 MAPK pathway. Naunyn-Schmiedeberg’s Arch. Pharmacol. 2012, 385, 823–831. [Google Scholar] [CrossRef] [PubMed]
- Kim, N.; Kang, P.K. Apoptosis in cardiovascular diseases: Mechanisms and clinical implications. Korean Circ. J. 2010, 40, 299–305. [Google Scholar] [CrossRef] [PubMed]
- de Boer, R.A.; De Keulenaer, G.; Bauersachs, J.; Brutsaert, D.; Cleland, J.G.; Diez, J.; Du, X.-J.; Ford, P.; Heinzel, F.R.; Lipson, K.E.; et al. Towards better definition, quantification and treatment of fibrosis in heart failure. A scientific roadmap by the Committee of Translational Research of the Heart Failure Association (HFA) of the European Society of Cardiology. Eur. J. Heart Fail. 2019, 21, 272–285. [Google Scholar] [CrossRef] [PubMed]
- Frangogiannis, N.G. Cardiac fibrosis: Cell biological mechanisms, molecular pathways and therapeutic opportunities. Mol. Aspects Med. 2019, 65, 70–99. [Google Scholar] [CrossRef] [PubMed]
- Saadat, S.; Noureddini, M.; Mahjoubin-Tehran, M.; Nazemi, S.; Shojaie, L.; Aschner, M.; Maleki, B.; Abbasi-Kolli, M.; Moghadam, H.R.; Alani, B.; et al. Pivotal Role of TGF-β/Smad Signaling in Cardiac Fibrosis: Non-coding RNAs as Effectual Players. Front. Cardiovasc. Med. 2021, 7, 256. [Google Scholar] [CrossRef]
- Kassan, M.; Galán, M.; Partyka, M.; Saifudeen, Z.; Henrion, D.; Trebak, M.; Matrougui, K. Endoplasmic reticulum stress is involved in cardiac damage and vascular endothelial dysfunction in hypertensive mice. Arterioscler. Thromb. Vasc. Biol. 2012, 32, 1652–1661. [Google Scholar] [CrossRef]
- Guo, X.Y.; Wu, Y.; Zhang, C.F.; Wu, L.L.; Qin, L.L.; Liu, T.H. Network Pharmacology Analysis of ZiShenWan for Diabetic Nephropathy and Experimental Verification of Its Anti-Inflammatory Mechanism. Drug Des. Dev. Ther. 2021, 15, 1577–1594. [Google Scholar] [CrossRef]
- Tang, Y.H.; Sun, Z.L.; Fan, M.S.; Li, Z.X.; Huang, C.G. Anti-diabetic effects of TongGuanWan, a Chinese traditional herbal formula, in C57BL/KsJ-db/db mice. Planta Med. 2012, 78, 18–23. [Google Scholar] [CrossRef]
- Na, S.W.; Jang, Y.J.; Hong, M.H.; Yoon, J.J.; Lee, H.S.; Kim, H.Y.; Kang, D.G. Protective Effect of Joa-Gui Em through the Improvement of the NLRP3 and TLR4/NF-κB Signaling by Ischemia/Reperfusion-Induced Acute Renal Failure Rats. Evid. Based Complement. Altern. Med. 2021, 2021, 7178868. [Google Scholar] [CrossRef]
- Kho, M.C.; Park, J.H.; Han, B.H.; Tan, R.; Yoon, J.J.; Kim, H.Y.; Ahn, Y.M.; Lee, Y.J.; Kang, D.G.; Lee, H.S. Plantago asiatica L. Ameliorates Puromycin Aminonucleoside-Induced Nephrotic Syndrome by Suppressing Inflammation and Apoptosis. Nutrients 2017, 9, 386. [Google Scholar] [CrossRef]
- Kim, H.Y.; Yoon, J.J.; Lee, H.K.; Tai, A.L.; Kim, D.G.; Lee, H.S. Blackcurrant Improves Diabetic Cardiovascular Dysfunction by Reducing Inflammatory Cytokines in Type 2 Diabetes Mellitus Mice. Nutrients 2021, 13, 4177. [Google Scholar] [CrossRef] [PubMed]
- Han, B.H.; Seo, C.S.; Yoon, J.J.; Kim, H.Y.; Ahn, Y.M.; Eun, S.Y.; Hong, M.H.; Lee, J.G.; Shin, H.K.; Lee, H.S.; et al. The Inhibitory Effect of Ojeoksan on Early and Advanced Atherosclerosis. Nutrients 2018, 10, 1256. [Google Scholar] [CrossRef] [PubMed]
- Gong, L.; Chang, H.; Zhang, J.; Guo, G.; Shi, J.; Xu, H. Astragaloside IV protects rat cardiomyocytes from hypoxia-induced injury by down-regulation of miR-23a and miR-92a. Cell Physiol. Biochem. 2018, 49, 2240–2253. [Google Scholar] [CrossRef] [PubMed]
- Lorell, B.H.; Carabello, B.A. Left ventricular hypertrophy: Pathogenesis, detection, and prognosis. Circulation 2000, 102, 470–479. [Google Scholar] [CrossRef] [PubMed]
- Swain, S.M.; Whaley, F.S.; Ewer, M.S. Congestive heart failure in patients treated with doxorubicin: A retrospective analysis of three trials. Cancer 2003, 97, 2869–2879. [Google Scholar] [CrossRef]
- Carvalho, C.; Santos, R.X.; Cardoso, S.; Oliveira, P.J.; Santos, M.S.; Moreira, P.I. Doxorubicin: The good, the bad and the ugly effect. Curr. Med. Chem. 2009, 16, 3267–3285. [Google Scholar] [CrossRef]
- Qiong, D.; Bin, Z.; Qing, Z.; Bo, Y. Sirt3 attenuates doxorubicin-induced cardiac hypertrophy and mitochondrial dysfunction via suppression of Bnip3. Am. J. Transl. Res. 2017, 9, 3360–3373. [Google Scholar]
- Alzahrani, A.M.; Rajendran, P.; Veeraraghavan, V.P.; Hanieh, H. Cardiac Protective Effect of Kirenol against Doxorubicin-Induced Cardiac Hypertrophy in H9c2 Cells through Nrf2 Signaling via PI3K/AKT Pathways. Int. J. Mol. Sci. 2021, 22, 3269. [Google Scholar] [CrossRef]
- Karagiannis, T.C.; Lin, A.J.E.; Ververis, K.; Chang, L.; Tang, M.M.; Okabe, J.; El-Osta, A. Trichostatin A accentuates doxorubicin-induced hypertrophy in cardiac myocytes. Aging 2010, 2, 659–668. [Google Scholar] [CrossRef]
- Amgalan, D.; Garner, T.P.; Pekson, R.; Jia, X.F.; Yanamandala, M.; Paulino, V.; Liang, F.G.; Corbalan, J.J.; Lee, J.; Chen, Y.; et al. A small-molecule allosteric inhibitor of BAX protects against doxorubicin-induced cardiomyopathy. Nat. Cancer 2020, 1, 315–328. [Google Scholar] [CrossRef]
- Molkentin, J.D.; Olson, E.N. GATA4: A novel transcriptional regulator of cardiac hypertrophy? Circulation 1997, 96, 3833–3835. [Google Scholar] [PubMed]
- Laverriere, A.C.; MacNeill, C.; Mueller, C.; Poelmann, R.E.; Burch, J.B.; Evans, T. GATA-4/5/6, a subfamily of three transcription factors transcribed in developing heart and gut. J. Biol. Chem. 1994, 269, 23177–23184. [Google Scholar] [CrossRef] [PubMed]
- Lim, H.W.; De Windt, L.J.; Mante, J.; Kimball, T.R.; Witt, S.A.; Sussman, M.A.; Molkentin, J.D. Reversal of cardiac hypertrophy in transgenic disease models by calcineurin inhibition. J. Mol. Cell. Cardiol. 2000, 32, 697–709. [Google Scholar] [CrossRef] [PubMed]
- Liu, C.-J.; Cheng, Y.-C.; Lee, K.-W.; Hsu, H.-H.; Chu, C.-H.; Tsai, F.-J.; Tsai, C.-H.; Chu, C.-Y.; Liu, J.-Y.; Kuo, W.-W.; et al. Lipopolysaccharide induces cellular hypertrophy through calcineurin/NFAT-3 signaling pathway in H9c2 myocardiac cells. Mol. Cell. Biochem. 2008, 313, 167–178. [Google Scholar] [CrossRef] [PubMed]
- Das, S.; Babick, A.P.; Xu, Y.J.; Takeda, N.; Rodriguez-Levya, D.; Dhalla, N.S. TNF-alpha-mediated signal transduction pathway is a major determinant of apoptosis in dilated cardiomyopathy. J. Cell. Mol. Med. 2010, 14, 1988–1997. [Google Scholar] [CrossRef]
- Li, P.F.; Dietz, R.; Harsdorf, R.V. p53 regulates mitochondrial membrane potential through reactive oxygen species and induces cytochrome c-independent apoptosis blocked by bcl-2. EMBO J. 1999, 21, 6027–6036. [Google Scholar] [CrossRef]
- Shabalala, S.; Muller, C.J.F.; Louw, J.; Johnson, R. Polyphenols, autophagy and doxorubicin–induced cardiotoxicity. Life Sci. 2017, 180, 160–170. [Google Scholar] [CrossRef]
- Angsutararux, P.; Luanpitpong, S.; Issaragrisil, S. Chemotherapy-Induced Cardiotoxicity: Overview of the Roles of Oxidative Stress. Oxid. Med. Cell. Longev. 2015, 2015, 795602. [Google Scholar] [CrossRef]
- Bernardo, B.C.; Weeks, K.L.; Pretorius, L.; McMullen, J.R. Molecular distinction between physiological and pathological cardiac hypertrophy: Experimental findings and therapeutic strategies. Pharmacol. Ther. 2010, 128, 191–227. [Google Scholar] [CrossRef]
- Li, X.; Lan, Y.; Wang, Y.; Nie, M.; Lu, Y.; Zhao, E. Telmisartan suppresses cardiac hypertrophy by inhibiting cardiomyocyte apoptosis via the NFAT/ANP/BNP signaling pathway. Mol. Med. Rep. 2017, 15, 2574–2582. [Google Scholar] [CrossRef]
- Tsai, C.; Kuo, W.; Shibu, M.; Lin, Y.; Liu, C.; Chen, Y.; Day, C.; Shen, C.; Viswanadha, V.; Huang, C. E2/ER β inhibit ISO-induced cardiac cellular hypertrophy by suppressing Ca2+-calcineurin signaling. PLoS ONE 2017, 12, e0184153. [Google Scholar] [CrossRef] [PubMed]
- Gupta, D.K.; Wang, T.J. Natriuretic peptides and cardiometabolic health. Circ. J. 2015, 79, 1647–1655. [Google Scholar] [CrossRef] [PubMed]
- Kannan, M.M.; Quine, S.D. Ellagic acid inhibits cardiac arrhythmias, hypertrophy and hyperlipidaemia during myocardial infarction in rats. Metabolism 2013, 62, 52–61. [Google Scholar] [CrossRef] [PubMed]
- Fan, D.; Takawale, A.; Basu, R.; Patel, V.; Lee, J.; Kandalam, V.; Wang, X.; Oudit, G.Y.; Kassiri, Z. Differential role in TIMP2 TIMP3 in cardiac hypertrophy, fibrosis, and diastolic dysfunction. Cardiovasc. Res. 2014, 103, 268–280. [Google Scholar] [CrossRef] [PubMed]
- Ho, C.Y.; López, B.; Coelho-Filho, O.R.; Lakdawala, N.K.; Cirino, A.L.; Petr Jarolim, C.G.C.; Kwong, R.; González, A.; Colan, S.D.; Seidman, J.G.; et al. Myocardial fibrosis as an early manifestation of hypertrophic cardiomyopathy. N. Engl. J. Med. 2010, 363, 552–563. [Google Scholar] [CrossRef] [PubMed]
- Dobaczewski, M.; Chen, W.; Frangogiannis, N.G. Transforming growth factor (TGF)-b signaling in cardiac remodeling. J. Mol. Cell Cardiol. 2011, 51, 600–606. [Google Scholar] [CrossRef]
- Roth, D.M.; Swaney, J.S.; Dalton, N.D.; Gilpin, E.A.; Ross, J., Jr. Impact of anesthesia on cardiac function during echocardiography in mice. Am. J. Physiol. Heart Circ. Physiol. 2002, 282, H2134–H2140. [Google Scholar] [CrossRef]
- Constantinides, C.; Murphy, K. Molecular and Integrative Physiological Effects of Isoflurane Anesthesia: The Paradigm of Cardiovascular Studies in Rodents using Magnetic Resonance Imaging. Front. Cardiovasc. Med. 2016, 3, 23. [Google Scholar] [CrossRef]









| Target mRNA | Forward Primer | Reverse Primer |
|---|---|---|
| ANP | GAGAAGATGCCGGTAG | CTAGAGAGGGAGCTAAGTG |
| BNP | TGATTCTGCTCCTGCTTTTC | GTGGATTGTTCTGGAGACTG |
| B-MHC | GCATTCTCCTGCTGTTTCCT | COCCAAATGCAGCCATCTC |
| ML.C-2v | CCTAACGTCACCGGCAACC | TTTGGTTCACATCACCCA |
| GATA-4 | GGGCGAGCCTGTTTGCAATG | TGCTTGGAGCTGGCCTGTGA |
| Bax | AGACACCTGAGCTGACCTIGGA | CGCTCAGCCGCTCAGCTTGGTGGAT |
| Bel-2 | GGTTGAGCITGTCCTICCAG | CCATGACTGAGGGACCAACT |
| Caspase3 | СТСТССТСССТТССТ | AGGCCGACTTCCTGTATGCT |
| TGF-beta | ATCCTGTCCAAACTAAGGCTCG| | ACCICTTTAGCATAGTCCGC |
| a-SMA | GAGGCACCACTGAACCCTAA | CAICICCAGAGICCAGCACA |
| Collagen I | ACTICGTCTCATTGGGGATG| | GGAGCAGTATTCGCCATCAT |
| α-tubulin | GACCAAGCGTACCATCCAGT | CCACGTACCAGTGCACAAAG |
Disclaimer/Publisher’s Note: The statements, opinions and data contained in all publications are solely those of the individual author(s) and contributor(s) and not of MDPI and/or the editor(s). MDPI and/or the editor(s) disclaim responsibility for any injury to people or property resulting from any ideas, methods, instructions or products referred to in the content. |
© 2024 by the authors. Licensee MDPI, Basel, Switzerland. This article is an open access article distributed under the terms and conditions of the Creative Commons Attribution (CC BY) license (https://creativecommons.org/licenses/by/4.0/).
Share and Cite
Yoon, J.-J.; Tai, A.-L.; Kim, H.-Y.; Han, B.-H.; Shin, S.; Lee, H.-S.; Kang, D.-G. TongGuanWan Alleviates Doxorubicin- and Isoproterenol-Induced Cardiac Hypertrophy and Fibrosis by Modulating Apoptotic and Fibrotic Pathways. Int. J. Mol. Sci. 2024, 25, 10573. https://doi.org/10.3390/ijms251910573
Yoon J-J, Tai A-L, Kim H-Y, Han B-H, Shin S, Lee H-S, Kang D-G. TongGuanWan Alleviates Doxorubicin- and Isoproterenol-Induced Cardiac Hypertrophy and Fibrosis by Modulating Apoptotic and Fibrotic Pathways. International Journal of Molecular Sciences. 2024; 25(19):10573. https://doi.org/10.3390/ijms251910573
Chicago/Turabian StyleYoon, Jung-Joo, Ai-Lin Tai, Hye-Yoom Kim, Byung-Hyuk Han, Sarah Shin, Ho-Sub Lee, and Dae-Gill Kang. 2024. "TongGuanWan Alleviates Doxorubicin- and Isoproterenol-Induced Cardiac Hypertrophy and Fibrosis by Modulating Apoptotic and Fibrotic Pathways" International Journal of Molecular Sciences 25, no. 19: 10573. https://doi.org/10.3390/ijms251910573
APA StyleYoon, J.-J., Tai, A.-L., Kim, H.-Y., Han, B.-H., Shin, S., Lee, H.-S., & Kang, D.-G. (2024). TongGuanWan Alleviates Doxorubicin- and Isoproterenol-Induced Cardiac Hypertrophy and Fibrosis by Modulating Apoptotic and Fibrotic Pathways. International Journal of Molecular Sciences, 25(19), 10573. https://doi.org/10.3390/ijms251910573

