Photo-Crosslinked Pro-Angiogenic Hydrogel Dressing for Wound Healing
Abstract
1. Introduction
2. Results
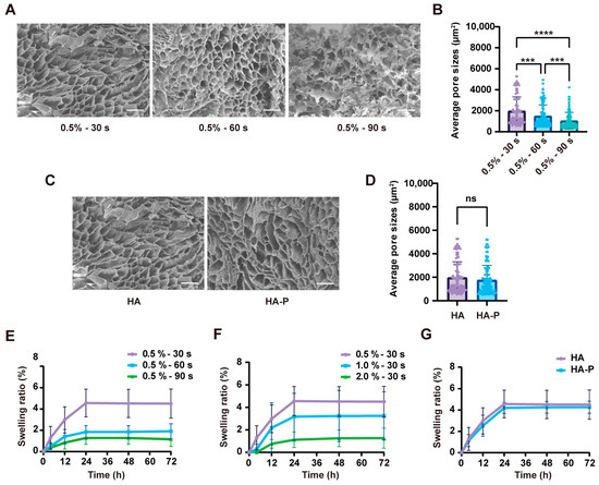
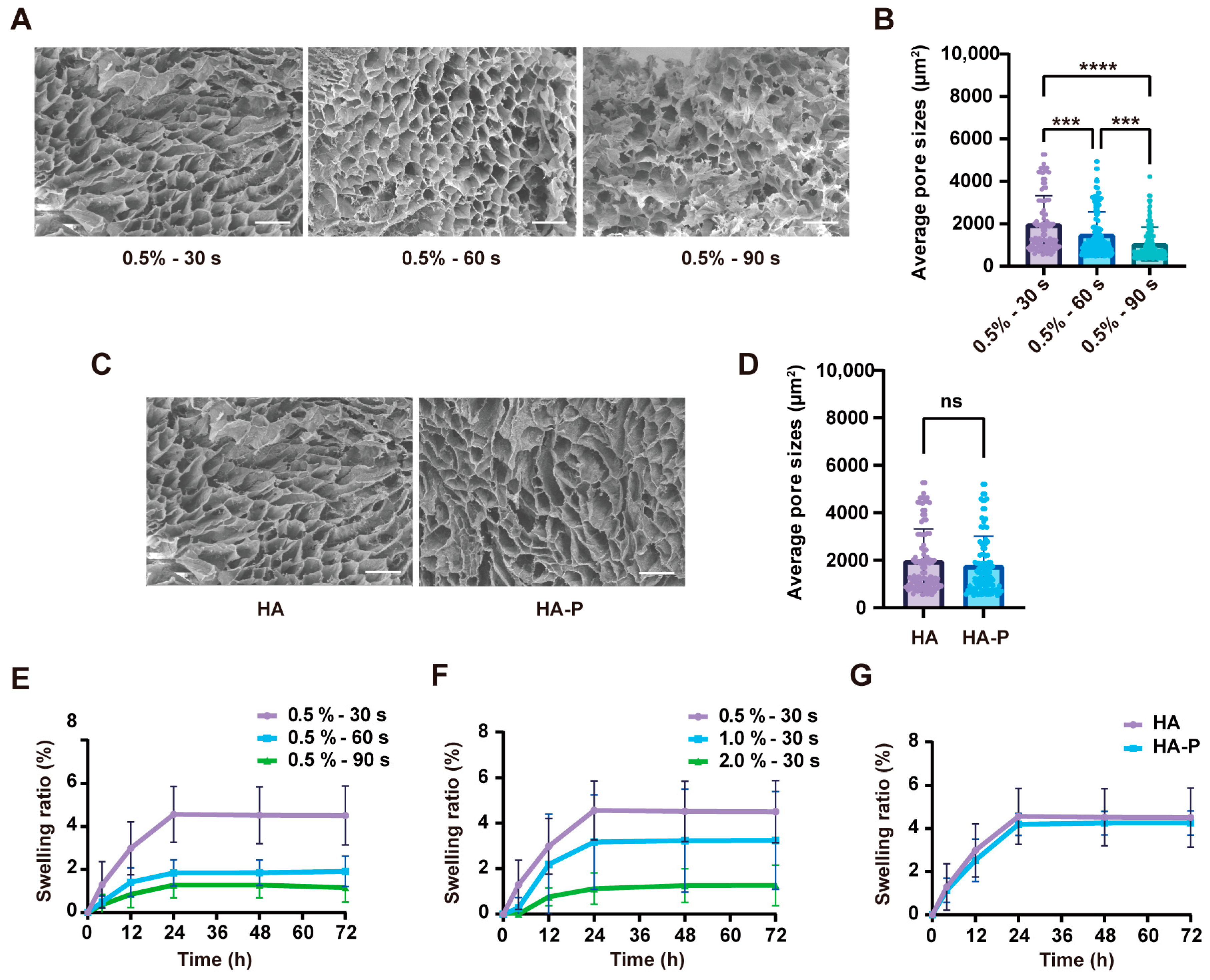
2.1. Fabrication and Characterization of HA and PR1P-Bonded Hydrogels
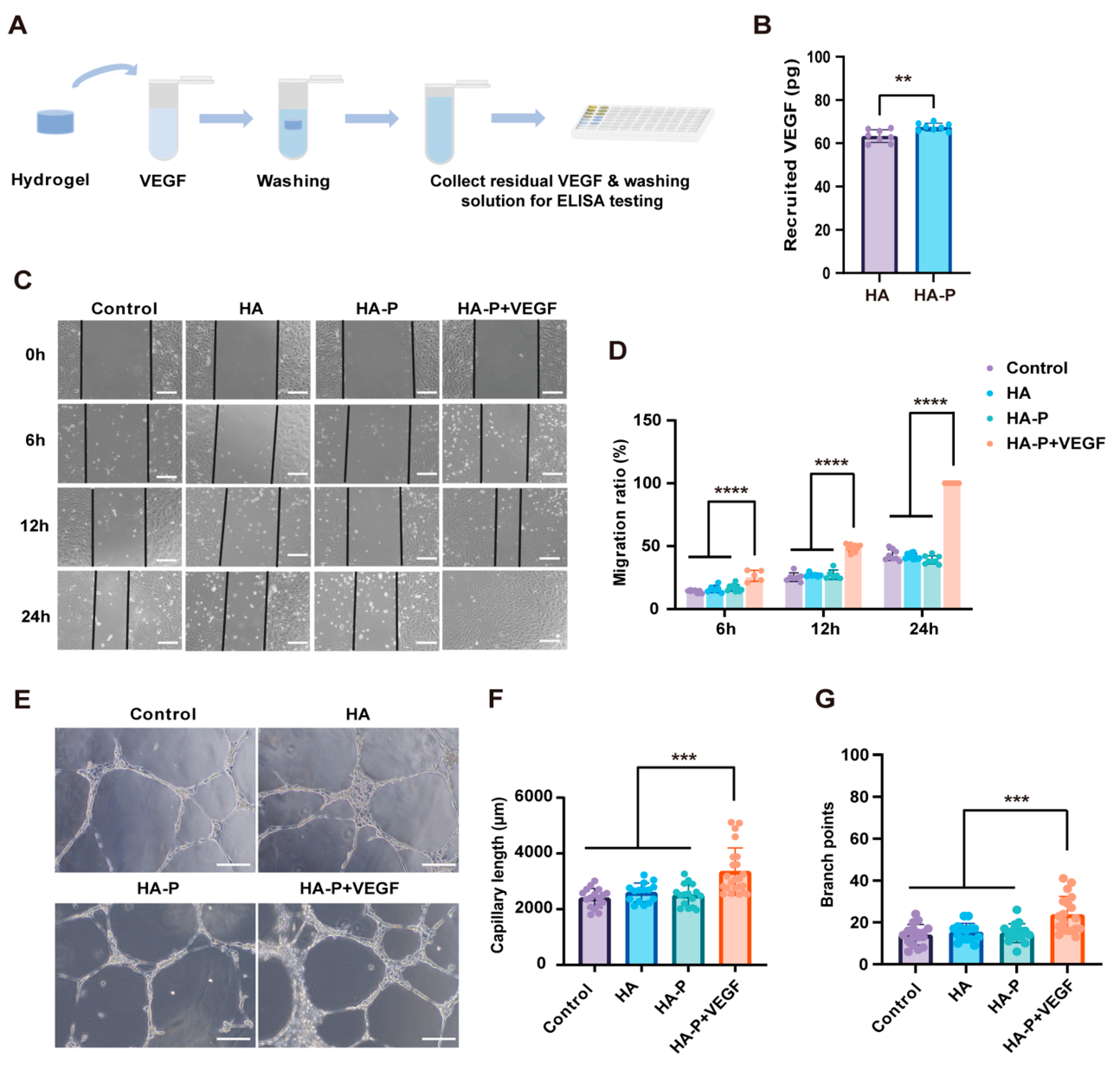
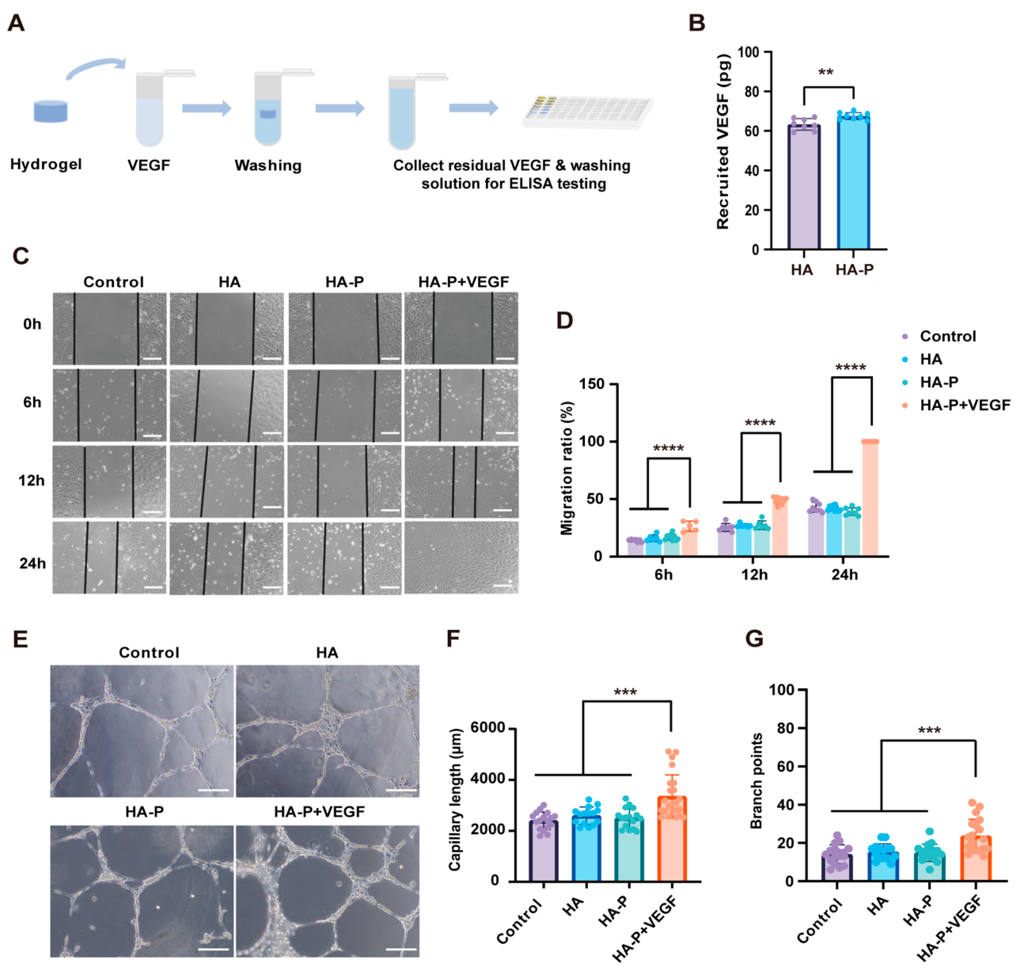
2.2. PR1P-Bonded Hydrogel Promoted VEGF Recruitment and Angiogenesis Response In Vitro
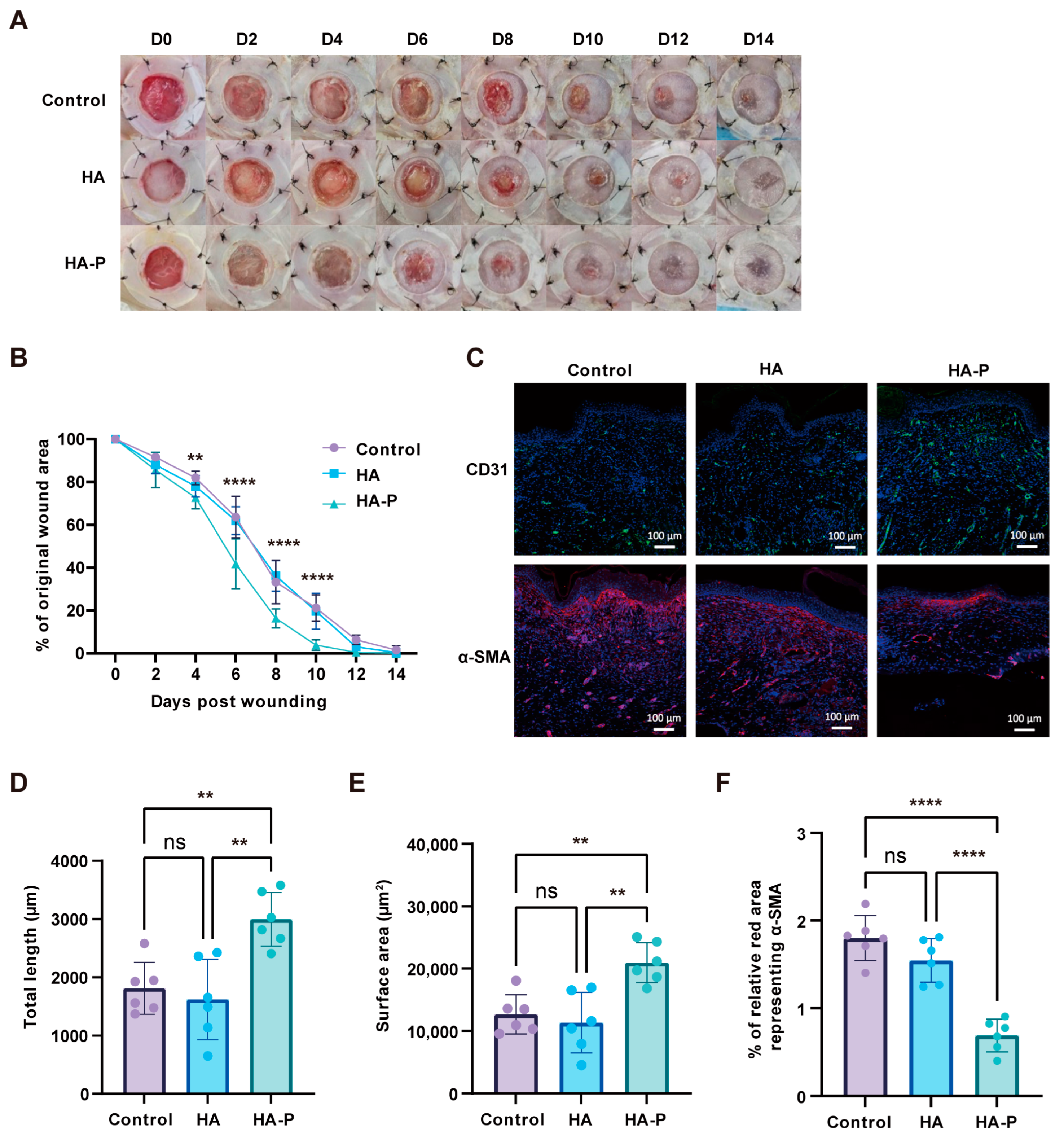
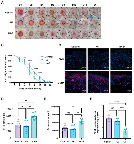
2.3. PR1P-Bonded Hydrogel Promoted Wound Healing in Deep Second-Degree Burns
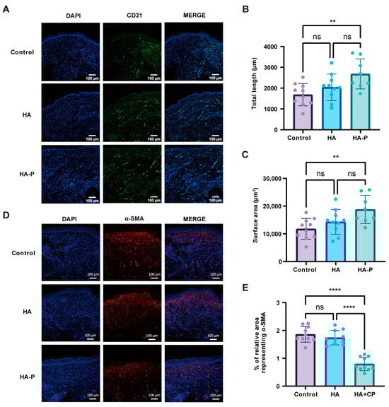
2.4. PR1P-Bonded Hydrogel Dressing Promoted Wound Regeneration in Acute Wounds
3. Discussion
4. Materials and Methods
4.1. Materials
4.2. Synthesis of Methacrylate Hyaluronic Acid and Fabrication of the Hydrogels
4.3. Characterization of the Hydrogels
4.4. In Vitro Pro-Angiogenic Assays
4.5. Murine Wound Healing Models
4.6. Post-Surgery Analysis for In Vivo Studies
4.7. Statistical Analysis
5. Conclusions
Supplementary Materials
Author Contributions
Funding
Institutional Review Board Statement
Informed Consent Statement
Data Availability Statement
Acknowledgments
Conflicts of Interest
References
- Tottoli, E.M.; Dorati, R.; Genta, I.; Chiesa, E.; Pisani, S.; Conti, B. Skin Wound Healing Process and New Emerging Technologies for Skin Wound Care and Regeneration. Pharmaceutics 2020, 12, 735. [Google Scholar] [CrossRef]
- Sun, B.K.; Siprashvili, Z.; Khavari, P.A. Advances in skin grafting and treatment of cutaneous wounds. Science 2014, 346, 941–945. [Google Scholar] [CrossRef]
- Greenhalgh, D.G. Management of Burns. N. Engl. J. Med. 2019, 380, 2349–2359. [Google Scholar] [CrossRef] [PubMed]
- Radzikowska-Büchner, E.; Lopuszynska, I.; Flieger, W.; Tobiasz, M.; Maciejewski, R.; Flieger, J. An Overview of Recent Developments in the Management of Burn Injuries. Int. J. Mol. Sci. 2023, 24, 16357. [Google Scholar] [CrossRef]
- Zwierello, W.; Piorun, K.; Skorka-Majewicz, M.; Maruszewska, A.; Antoniewski, J.; Gutowska, I. Burns: Classification, Pathophysiology, and Treatment: A Review. Int. J. Mol. Sci. 2023, 24, 3749. [Google Scholar] [CrossRef] [PubMed]
- Goh, M.; Du, M.; Peng, W.R.; Saw, P.E.; Chen, Z. Advancing burn wound treatment: Exploring hydrogel as a transdermal drug delivery system. Drug Deliv. 2024, 31, 2300945. [Google Scholar] [CrossRef] [PubMed]
- Wang, Y.; Beekman, J.; Hew, J.; Jackson, S.; Issler-Fisher, A.C.; Parungao, R.; Lajevardi, S.S.; Li, Z.; Maitz, P.K.M. Burn injury: Challenges and advances in burn wound healing, infection, pain and scarring. Adv. Drug Deliv. Rev. 2018, 123, 3–17. [Google Scholar] [CrossRef] [PubMed]
- Barrientos, S.; Stojadinovic, O.; Golinko, M.S.; Brem, H.; Tomic-Canic, M. Growth factors and cytokines in wound healing. Wound Repair Regen. 2008, 16, 585–601. [Google Scholar] [CrossRef]
- Senturk, B.; Mercan, S.; Delibasi, T.; Guler, M.O.; Tekinay, A.B. Angiogenic Peptide Nanofibers Improve Wound Healing in STZ-Induced Diabetic Rats. ACS Biomater. Sci. Eng. 2016, 2, 1180–1189. [Google Scholar] [CrossRef]
- Chen, Z.; Wang, L.; Guo, C.; Qiu, M.; Cheng, L.; Chen, K.; Qi, J.; Deng, L.; He, C.; Li, X.; et al. Vascularized polypeptide hydrogel modulates macrophage polarization for wound healing. Acta Biomater. 2023, 155, 218–234. [Google Scholar] [CrossRef]
- Alves, P.M.; Fonseca, D.R.; Bidarra, S.J.; Gomes, A.; Gomes, P.; Barrias, C.C.; Martins, M.C.L. Norbornene-chitosan nanoparticles with and without a conjugated VEGF-peptide analog to promote vascularization. Mater. Today Chem. 2024, 36, 101942. [Google Scholar] [CrossRef]
- Chen, Y.; Yuan, Z.C.; Sun, W.Y.; Shafiq, M.; Zhu, J.; Chen, J.F.; Tang, H.; Hu, L.; Lin, W.K.; Zeng, Y.X.; et al. Vascular Endothelial Growth Factor-Recruiting Nanofiber Bandages Promote Multifunctional Skin Regeneration via Improved Angiogenesis and Immunomodulation. Adv. Fiber Mater. 2023, 5, 327–348. [Google Scholar] [CrossRef]
- Sun, Q.; Silva, E.A.; Wang, A.; Fritton, J.C.; Mooney, D.J.; Schaffler, M.B.; Grossman, P.M.; Rajagopalan, S. Sustained release of multiple growth factors from injectable polymeric system as a novel therapeutic approach towards angiogenesis. Pharm. Res. 2010, 27, 264–271. [Google Scholar] [CrossRef]
- Scott, R.C.; Rosano, J.M.; Ivanov, Z.; Wang, B.; Chong, P.L.; Issekutz, A.C.; Crabbe, D.L.; Kiani, M.F. Targeting VEGF-encapsulated immunoliposomes to MI heart improves vascularity and cardiac function. FASEB J. 2009, 23, 3361–3367. [Google Scholar] [CrossRef] [PubMed]
- Golub, J.S.; Kim, Y.T.; Duvall, C.L.; Bellamkonda, R.V.; Gupta, D.; Lin, A.S.; Weiss, D.; Robert Taylor, W.; Guldberg, R.E. Sustained VEGF delivery via PLGA nanoparticles promotes vascular growth. Am. J. Physiol. Heart Circ. Physiol. 2010, 298, H1959-1965. [Google Scholar] [CrossRef]
- D’Andrea, L.D.; Iaccarino, G.; Fattorusso, R.; Sorriento, D.; Carannante, C.; Capasso, D.; Trimarco, B.; Pedone, C. Targeting angiogenesis: Structural characterization and biological properties of a de novo engineered VEGF mimicking peptide. Proc. Natl. Acad. Sci. USA 2005, 102, 14215–14220. [Google Scholar] [CrossRef] [PubMed]
- Adini, A.; Adini, I.; Chi, Z.L.; Derda, R.; Birsner, A.E.; Matthews, B.D.; D’Amato, R.J. A novel strategy to enhance angiogenesis in vivo using the small VEGF-binding peptide PR1P. Angiogenesis 2017, 20, 399–408. [Google Scholar] [CrossRef] [PubMed]
- Cao, W.; Zhang, H.; Zhou, N.; Zhou, R.; Zhang, X.; Yin, J.; Deng, J.; Ao, X.; Shi, C. Functional recovery of myocardial infarction by specific EBP-PR1P peptides bridging injectable cardiac extracellular matrix and vascular endothelial growth factor. J. Biomed. Mater. Res. A 2023, 111, 995–1005. [Google Scholar] [CrossRef]
- Yuan, Z.; Sheng, D.; Jiang, L.; Shafiq, M.; Khan, A.U.R.; Hashim, R.; Chen, Y.; Li, B.; Xie, X.; Chen, J.; et al. Vascular Endothelial Growth Factor-Capturing Aligned Electrospun Polycaprolactone/Gelatin Nanofibers Promote Patellar Ligament Regeneration. Acta Biomater. 2022, 140, 233–246. [Google Scholar] [CrossRef]
- Yuan, Z.C.; Shafiq, M.; Zheng, H.; Zhang, L.X.; Wang, Z.W.; Yu, X.; Song, J.H.; Sun, B.B.; El-Newehy, M.; El-Hamshary, H.; et al. Multi-functional fibrous dressings for infectious injury treatment with anti-adhesion wound healing. Mater. Des. 2023, 235, 112459. [Google Scholar] [CrossRef]
- Burdick, J.A.; Chung, C.; Jia, X.; Randolph, M.A.; Langer, R. Controlled degradation and mechanical behavior of photopolymerized hyaluronic acid networks. Biomacromolecules 2005, 6, 386–391. [Google Scholar] [CrossRef] [PubMed]
- Pailler-Mattei, C.; Bec, S.; Zahouani, H. In vivo measurements of the elastic mechanical properties of human skin by indentation tests. Med. Eng. Phys. 2008, 30, 599–606. [Google Scholar] [CrossRef] [PubMed]
- Dong, Y.X.; Cui, M.H.; Qu, J.; Wang, X.C.; Kwon, S.H.; Barrera, J.; Elvassore, N.; Gurtner, G.C. Conformable hyaluronic acid hydrogel delivers adipose-derived stem cells and promotes regeneration of burn injury. Acta Biomater. 2020, 108, 56–66. [Google Scholar] [CrossRef]
- Kakehi, K.; Kinoshita, M.; Yasueda, S. Hyaluronic acid: Separation and biological implications. J. Chromatogr. B Analyt. Technol. Biomed. Life Sci. 2003, 797, 347–355. [Google Scholar] [CrossRef] [PubMed]
- Stern, R.; Asari, A.A.; Sugahara, K.N. Hyaluronan fragments: An information-rich system. Eur. J. Cell Biol. 2006, 85, 699–715. [Google Scholar] [CrossRef]
- Sattar, A.; Rooney, P.; Kumar, S.; Pye, D.; West, D.C.; Scott, I.; Ledger, P. Application of angiogenic oligosaccharides of hyaluronan increases blood vessel numbers in rat skin. J. Investig. Dermatol. 1994, 103, 576–579. [Google Scholar] [CrossRef]
- Gao, Y.R.; Wang, R.P.; Zhang, L.; Fan, Y.; Luan, J.; Liu, Z.; Yuan, C. Oral administration of hyaluronic acid to improve skin conditions via a randomized double-blind clinical test. Skin Res. Technol. 2023, 29, e13531. [Google Scholar] [CrossRef]
- Burdick, J.A.; Prestwich, G.D. Hyaluronic acid hydrogels for biomedical applications. Adv. Mater. 2011, 23, H41–H56. [Google Scholar] [CrossRef]
- Litwiniuk, M.; Krejner, A.; Grzela, T. Hyaluronic Acid in Inflammation and Tissue Regeneration. Wounds Compend. Clin. Res. Pract. 2016, 28, 78–88. [Google Scholar]
- Zhang, Q.H.; Yan, K.; Zheng, X.Q.; Liu, Q.P.; Han, Y.; Liu, Z.G. Research progress of photo-crosslink hydrogels in ophthalmology: A comprehensive review focus on the applications. Mater. Today Bio 2024, 26, 101082. [Google Scholar] [CrossRef]
- Ma, H.; Peng, Y.; Zhang, S.N.; Zhang, Y.X.; Min, P.R. Effects and Progress of Photo-Crosslinking Hydrogels in Wound Healing Improvement. Gels 2022, 8, 609. [Google Scholar] [CrossRef] [PubMed]
- Johnson, R.M.; Richard, R. Partial-thickness burns: Identification and management. Adv. Skin Wound Care 2003, 16, 178–187. [Google Scholar] [CrossRef]
- Ferrara, N. Vascular endothelial growth factor: Basic science and clinical progress. Endocr. Rev. 2004, 25, 581–611. [Google Scholar] [CrossRef]
- Adini, A.; Wu, H.; Dao, D.T.; Ko, V.H.; Yu, L.J.; Pan, A.; Puder, M.; Mitiku, S.Z.; Potla, R.; Chen, H.; et al. PR1P Stabilizes VEGF and Upregulates Its Signaling to Reduce Elastase-induced Murine Emphysema. Am. J. Respir. Cell Mol. Biol. 2020, 63, 452–463. [Google Scholar] [CrossRef]
- Tavares Pereira, D.D.S.; Lima-Ribeiro, M.H.M.; De Pontes-Filho, N.T.; Carneiro-Leão, A.M.d.A.; Correia, M.T.d.S. Development of Animal Model for Studying Deep Second-Degree Thermal Burns. BioMed Res. Int. 2012, 2012, 460841. [Google Scholar] [CrossRef] [PubMed]
- Dong, Y.X.; Sigen, A.; Rodrigues, M.; Li, X.L.; Kwon, S.H.; Kosaric, N.; Khong, S.; Gao, Y.S.; Wang, W.X.; Gurtner, G.C. Injectable and Tunable Gelatin Hydrogels Enhance Stem Cell Retention and Improve Cutaneous Wound Healing. Adv. Funct. Mater. 2017, 27, 1606619. [Google Scholar] [CrossRef]
- Volk, S.W.; Bohling, M.W. Comparative wound healing--are the small animal veterinarian’s clinical patients an improved translational model for human wound healing research? Wound Repair Regen. 2013, 21, 372–381. [Google Scholar] [CrossRef] [PubMed]
- Shupp, J.W.; Nasabzadeh, T.J.; Rosenthal, D.S.; Jordan, M.H.; Fidler, P.; Jeng, J.C. A Review of the Local Pathophysiologic Bases of Burn Wound Progression. J. Burn Care Res. 2010, 31, 849–873. [Google Scholar] [CrossRef]
- He, S.Q.; Walimbe, T.; Chen, H.Y.; Gao, K.W.; Kumar, P.; Wei, Y.F.; Hao, D.K.; Liu, R.W.; Farmer, D.L.; Lam, K.S.; et al. Bioactive extracellular matrix scaffolds engineered with proangiogenic proteoglycan mimetics and loaded with endothelial progenitor cells promote neovascularization and diabetic wound healing. Bioact. Mater. 2022, 10, 460–473. [Google Scholar] [CrossRef]
- Luo, J.; Shi, X.; Lin, Y.; Yuan, Y.; Kural, M.H.; Wang, J.; Ellis, M.W.; Anderson, C.W.; Zhang, S.M.; Riaz, M.; et al. Efficient Differentiation of Human Induced Pluripotent Stem Cells into Endothelial Cells under Xenogeneic-free Conditions for Vascular Tissue Engineering. Acta Biomater. 2021, 119, 184–196. [Google Scholar] [CrossRef]
- Dong, Y.X.; Hassan, W.U.; Kennedy, R.; Greiser, U.; Pandit, A.; Garcia, Y.; Wang, W.X. Performance of an in situ formed bioactive hydrogel dressing from a PEG-based hyperbranched multifunctional copolymer. Acta Biomater. 2014, 10, 2076–2085. [Google Scholar] [CrossRef] [PubMed]







Disclaimer/Publisher’s Note: The statements, opinions and data contained in all publications are solely those of the individual author(s) and contributor(s) and not of MDPI and/or the editor(s). MDPI and/or the editor(s) disclaim responsibility for any injury to people or property resulting from any ideas, methods, instructions or products referred to in the content. |
© 2024 by the authors. Licensee MDPI, Basel, Switzerland. This article is an open access article distributed under the terms and conditions of the Creative Commons Attribution (CC BY) license (https://creativecommons.org/licenses/by/4.0/).
Share and Cite
Zhang, W.; Qian, S.; Chen, J.; Jian, T.; Wang, X.; Zhu, X.; Dong, Y.; Fan, G. Photo-Crosslinked Pro-Angiogenic Hydrogel Dressing for Wound Healing. Int. J. Mol. Sci. 2024, 25, 9948. https://doi.org/10.3390/ijms25189948
Zhang W, Qian S, Chen J, Jian T, Wang X, Zhu X, Dong Y, Fan G. Photo-Crosslinked Pro-Angiogenic Hydrogel Dressing for Wound Healing. International Journal of Molecular Sciences. 2024; 25(18):9948. https://doi.org/10.3390/ijms25189948
Chicago/Turabian StyleZhang, Wang, Shuyi Qian, Jia Chen, Tianshen Jian, Xuechun Wang, Xianmin Zhu, Yixiao Dong, and Guoping Fan. 2024. "Photo-Crosslinked Pro-Angiogenic Hydrogel Dressing for Wound Healing" International Journal of Molecular Sciences 25, no. 18: 9948. https://doi.org/10.3390/ijms25189948
APA StyleZhang, W., Qian, S., Chen, J., Jian, T., Wang, X., Zhu, X., Dong, Y., & Fan, G. (2024). Photo-Crosslinked Pro-Angiogenic Hydrogel Dressing for Wound Healing. International Journal of Molecular Sciences, 25(18), 9948. https://doi.org/10.3390/ijms25189948

