Comparative Stem Transcriptome Analysis Reveals Pathways Associated with Drought Tolerance in Maritime Pine Grafts
Abstract
1. Introduction
2. Results
2.1. Sequencing and Annotation of P. pinaster Stem Transcriptome
2.2. Principal Component and Differential Expression Analysis
2.3. Response of P. pinaster Scion and Rootstock Stems to Contrasting Water Regimens
2.4. Response of SS/TR Grafts to Contrasting Water Regimens
2.5. Effects of Genotype Interaction
2.5.1. Effects of Genotype Interaction on Scion Stems
2.5.2. Effects of Genotype Interaction on Rootstock
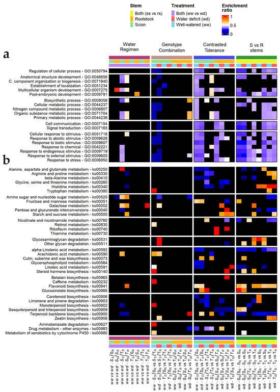
2.6. Functional Profile of the Drought-Tolerant and Sensitive Stems in Both Water Regimens
2.6.1. Scion Stems
2.6.2. Rootstock Stems
2.7. Weighted Correlation Network Analysis to Identify Gene Modules and Hub Genes in Each Genotype
2.8. Phenotype-Dependent Constitutive Gene Analysis
2.9. Gene Expression Analysis by Real-Time Quantitative PCR
3. Discussion
3.1. Drought Response in Stems of Pinus pinaster Grafts
3.2. Genes Associated with Drought Tolerance Are Expressed under Well-Watered Conditions
3.3. Scion Stem Response to Stress Is Regulated by Both Rootstock Genotype and Water Regimen
3.4. Genotype Combination Is Essential to Modify the Drought Response and Growth of P. pinaster Grafts
3.5. Metabolism of Osmoprotectants
3.6. Grafting Improves Drought Tolerance by Increasing the Secondary Metabolism
4. Material and Methods
4.1. Plant Material and Experimental Design
4.2. RNA Extraction, RNA-Seq Library Preparation, and Sequencing
4.3. Transcript Abundance Estimation and Differential Expression Analysis
4.4. Pinus pinaster Transcriptome Annotation and Functional Enrichment
4.5. Weighted Gene Co-Expression Network Analysis and Gene Profiling
4.6. Validation by RT-qPCR
5. Conclusions
Supplementary Materials
Author Contributions
Funding
Institutional Review Board Statement
Informed Consent Statement
Data Availability Statement
Acknowledgments
Conflicts of Interest
References
- Calvin, K.; Dasgupta, D.; Krinner, G.; Mukherji, A.; Thorne, P.W.; Trisos, C.; Romero, J.; Aldunce, P.; Barrett, K.; Blanco, G.; et al. IPCC, 2023: Climate Change 2023: Synthesis Report. Contribution of Working Groups I, II and III to the Sixth Assessment Report of the Intergovernmental Panel on Climate Change; Core Writing Team, Lee, H., Romero, J., Arias, P., Bustamante, M., Elgizouli, I., Flato, G., Howden, M., Méndez-Vallejo, C., Pereira, J.J., et al., Eds.; IPCC: Geneva, Switzerland, 2023. [Google Scholar]
- Ali, E.; Cramer, W.; Carnicer, J.; Georgopoulou, E.; Hilmi, N.J.M.; Le Cozannet, G.; Lionello, P. Cross-Chapter Paper 4: Mediterranean Region. In Climate Change 2022: Impacts, Adaptation, and Vulnerability. Contribution of Working Group II to the Sixth Assessment Report of the Intergovernmental Panel on Climate Change; Pörtner, H.-O., Roberts, D.C., Tignor, M., Poloczanska, E.S., Mintenbeck, K., Alegría, A., Craig, M., Langsdorf, S., Löschke, S., Möller, V., et al., Eds.; Cambridge University Press: Cambridge, UK, 2022; pp. 2233–2272. ISBN 9781009325844. [Google Scholar]
- Marguerit, E.; Bouffier, L.; Chancerel, E.; Costa, P.; Lagane, F.; Guehl, J.-M.; Plomion, C.; Brendel, O. The Genetics of Water-Use Efficiency and Its Relation to Growth in Maritime Pine. J. Exp. Bot. 2014, 65, 4757–4768. [Google Scholar] [CrossRef] [PubMed]
- Abad Viñas, R.; Caudullo, G.; Oliveira, S.; de Rigo, D. Pinus pinaster in Europe: Distribution, Habitat, Usage and Threats. In European Atlas of Forest Tree Species; San-Miguel-Ayanz, J., de Rigo, D., Caudullo, G., Houston Durrant, T., Mauri, A., Eds.; Publication Office of the European Union: Luxembourg, 2016; p. e012d59. ISBN 978-92-79-52833-0. [Google Scholar]
- Alonso-Esteban, J.I.; Carocho, M.; Barros, D.; Velho, M.V.; Heleno, S.; Barros, L. Chemical Composition and Industrial Applications of Maritime Pine (Pinus pinaster Ait.) Bark and Other Non-Wood Parts. Rev. Environ. Sci. Bio/Technol. 2022, 21, 583–633. [Google Scholar] [CrossRef]
- Feinard-Duranceau, M.; Berthier, A.; Vincent-Barbaroux, C.; Marin, S.; Lario, F.-J.; Rozenberg, P. Plastic Response of Four Maritime Pine (Pinus pinaster Aiton) Families to Controlled Soil Water Deficit. Ann. For. Sci. 2018, 75, 47. [Google Scholar] [CrossRef]
- Prada, E.; Alía, R.; Climent, J.; Díaz, R. Seasonal Cold Hardiness in Maritime Pine Assessed by Different Methods. Tree Genet. Genomes 2014, 10, 689–701. [Google Scholar] [CrossRef]
- Corcuera, L.; Gil-Pelegrin, E.; Notivol, E. Intraspecific Variation in Pinus pinaster PSII Photochemical Efficiency in Response to Winter Stress and Freezing Temperatures. PLoS ONE 2011, 6, e28772. [Google Scholar] [CrossRef]
- Loustau, D.; Crepeau, S.; Guye, M.G.; Sartore, M.; Saur, E. Growth and Water Relations of Three Geographically Separate Origins of Maritime Pine (Pinus pinaster) under Saline Conditions. Tree Physiol. 1995, 15, 569–576. [Google Scholar] [CrossRef]
- Sánchez-Gómez, D.; Majada, J.; Alía, R.; Feito, I.; Aranda, I. Intraspecific Variation in Growth and Allocation Patterns in Seedlings of Pinus pinaster Ait. Submitted to Contrasting Watering Regimes: Can Water Availability Explain Regional Variation? Ann. For. Sci. 2010, 67, 505. [Google Scholar] [CrossRef]
- Sánchez-Salguero, R.; Camarero, J.J.; Rozas, V.; Génova, M.; Olano, J.M.; Arzac, A.; Gazol, A.; Caminero, L.; Tejedor, E.; de Luis, M.; et al. Resist, Recover or Both? Growth Plasticity in Response to Drought Is Geographically Structured and Linked to Intraspecific Variability in Pinus pinaster. J. Biogeogr. 2018, 45, 1126–1139. [Google Scholar] [CrossRef]
- Zas, R.; Moreira, X.; Ramos, M.; Lima, M.R.M.; Nunes da Silva, M.; Solla, A.; Vasconcelos, M.W.; Sampedro, L. Intraspecific Variation of Anatomical and Chemical Defensive Traits in Maritime Pine (Pinus pinaster) as Factors in Susceptibility to the Pinewood Nematode (Bursaphelenchus xylophilus). Trees 2015, 29, 663–673. [Google Scholar] [CrossRef]
- Zas, R.; Sampedro, L.; Solla, A.; Vivas, M.; Lombardero, M.J.; Alía, R.; Rozas, V. Dendroecology in Common Gardens: Population Differentiation and Plasticity in Resistance, Recovery and Resilience to Extreme Drought Events in Pinus pinaster. Agric. For. Meteorol. 2020, 291, 108060. [Google Scholar] [CrossRef]
- Paiva, J.A.P.; Garnier-Géré, P.H.; Rodrigues, J.C.; Alves, A.; Santos, S.; Graça, J.; Le Provost, G.; Chaumeil, P.; Da Silva-Perez, D.; Bosc, A.; et al. Plasticity of Maritime Pine (Pinus pinaster) Wood-forming Tissues during a Growing Season. New Phytol. 2008, 179, 1180–1194. [Google Scholar] [CrossRef] [PubMed]
- Correia, I.; Almeida, M.H.; Aguiar, A.; Alia, R.; David, T.S.; Pereira, J.S. Variations in Growth, Survival and Carbon Isotope Composition (13C) among Pinus pinaster Populations of Different Geographic Origins. Tree Physiol. 2008, 28, 1545–1552. [Google Scholar] [CrossRef] [PubMed]
- Aranda, I.; Alía, R.; Ortega, U.; Dantas, Â.K.; Majada, J. Intra-Specific Variability in Biomass Partitioning and Carbon Isotopic Discrimination under Moderate Drought Stress in Seedlings from Four Pinus pinaster Populations. Tree Genet. Genomes 2010, 6, 169–178. [Google Scholar] [CrossRef]
- Nguyen, A.; Lamant, A. Variation in Growth and Osmotic Regulation of Roots of Water-Stressed Maritime Pine (Pinus pinaster Ait.) Provenances. Tree Physiol. 1989, 5, 123–133. [Google Scholar] [CrossRef]
- Nguyen-Queyrens, A.; Bouchet-Lannat, F. Osmotic Adjustment in Three-Year-Old Seedlings of Five Provenances of Maritime Pine (Pinus pinaster) in Response to Drought. Tree Physiol. 2003, 23, 397–404. [Google Scholar] [CrossRef]
- Corcuera, L.; Cochard, H.; Gil-Pelegrin, E.; Notivol, E. Phenotypic Plasticity in Mesic Populations of Pinus pinaster Improves Resistance to Xylem Embolism (P50) under Severe Drought. Trees 2011, 25, 1033–1042. [Google Scholar] [CrossRef]
- Bert, D.; Le Provost, G.; Delzon, S.; Plomion, C.; Gion, J.-M. Higher Needle Anatomic Plasticity Is Related to Better Water-Use Efficiency and Higher Resistance to Embolism in Fast-Growing Pinus pinaster Families under Water Scarcity. Trees 2021, 35, 287–306. [Google Scholar] [CrossRef]
- de Miguel, M.; Cabezas, J.-A.; de María, N.; Sánchez-Gómez, D.; Guevara, M.-Á.; Vélez, M.-D.; Sáez-Laguna, E.; Díaz, L.-M.; Mancha, J.-A.; Barbero, M.-C.; et al. Genetic Control of Functional Traits Related to Photosynthesis and Water Use Efficiency in Pinus pinaster Ait. Drought Response: Integration of Genome Annotation, Allele Association and QTL Detection for Candidate Gene Identification. BMC Genomics 2014, 15, 464. [Google Scholar] [CrossRef]
- Sánchez-Gómez, D.; Mancha, J.A.; Cervera, M.T.; Aranda, I. Inter-Genotypic Differences in Drought Tolerance of Maritime Pine Are Modified by Elevated [CO2]. Ann. Bot. 2017, 120, 591–602. [Google Scholar] [CrossRef]
- Meijón, M.; Feito, I.; Oravec, M.; Delatorre, C.; Weckwerth, W.; Majada, J.; Valledor, L. Exploring Natural Variation of Pinus pinaster Aiton Using Metabolomics: Is It Possible to Identify the Region of Origin of a Pine from Its Metabolites? Mol. Ecol. 2016, 25, 959–976. [Google Scholar] [CrossRef]
- de Miguel, M.; Guevara, M.Á.; Sánchez-Gómez, D.; de María, N.; Díaz, L.M.; Mancha, J.A.; Fernández de Simón, B.; Cadahía, E.; Desai, N.; Aranda, I.; et al. Organ-Specific Metabolic Responses to Drought in Pinus pinaster Ait. Plant Physiol. Biochem. 2016, 102, 17–26. [Google Scholar] [CrossRef]
- López-Hidalgo, C.; Lamelas, L.; Cañal, M.J.; Valledor, L.; Meijón, M. Untargeted Metabolomics Revealed Essential Biochemical Rearrangements towards Combined Heat and Drought Stress Acclimatization in Pinus pinaster. Environ. Exp. Bot. 2023, 208, 105261. [Google Scholar] [CrossRef]
- Tardieu, F. Variability among Species of Stomatal Control under Fluctuating Soil Water Status and Evaporative Demand: Modelling Isohydric and Anisohydric Behaviours. J. Exp. Bot. 1998, 49, 419–432. [Google Scholar] [CrossRef]
- Umezawa, T.; Nakashima, K.; Miyakawa, T.; Kuromori, T.; Tanokura, M.; Shinozaki, K.; Yamaguchi-Shinozaki, K. Molecular Basis of the Core Regulatory Network in ABA Responses: Sensing, Signaling and Transport. Plant Cell Physiol. 2010, 51, 1821–1839. [Google Scholar] [CrossRef] [PubMed]
- Kuromori, T.; Seo, M.; Shinozaki, K. ABA Transport and Plant Water Stress Responses. Trends Plant Sci. 2018, 23, 513–522. [Google Scholar] [CrossRef]
- Yoshida, T.; Mogami, J.; Yamaguchi-Shinozaki, K. ABA-Dependent and ABA-Independent Signaling in Response to Osmotic Stress in Plants. Curr. Opin. Plant Biol. 2014, 21, 133–139. [Google Scholar] [CrossRef]
- Liu, S.; Lv, Z.; Liu, Y.; Li, L.; Zhang, L. Network Analysis of ABA-Dependent and ABA-Independent Drought Responsive Genes in Arabidopsis thaliana. Genet. Mol. Biol. 2018, 41, 624–637. [Google Scholar] [CrossRef]
- Morgan, J.M. Osmoregulation and Water Stress in Higher Plants. Annu. Rev. Plant Physiol. 1984, 35, 299–319. [Google Scholar] [CrossRef]
- Hartmann, H. Carbon Starvation during Drought-Induced Tree Mortality–Are We Chasing a Myth? J. Plant Hydraul. 2015, 2, e005. [Google Scholar] [CrossRef]
- Zulfiqar, F.; Akram, N.A.; Ashraf, M. Osmoprotection in Plants under Abiotic Stresses: New Insights into a Classical Phenomenon. Planta 2020, 251, 3. [Google Scholar] [CrossRef]
- Ryan, M.G.; Yoder, B.J. Hydraulic Limits to Tree Height and Tree Growth. Bioscience 1997, 47, 235–242. [Google Scholar] [CrossRef]
- Chambel, M.R.; Climent, J.; Alía, R. Divergence among Species and Populations of Mediterranean Pines in Biomass Allocation of Seedlings Grown under Two Watering Regimes. Ann. For. Sci. 2007, 64, 87–97. [Google Scholar] [CrossRef]
- Corcuera, L.; Gil-Pelegrin, E.; Notivol, E. Differences in Hydraulic Architecture between Mesic and Xeric Pinus pinaster Populations at the Seedling Stage. Tree Physiol. 2012, 32, 1442–1457. [Google Scholar] [CrossRef] [PubMed]
- De La Mata, R.; Merlo, E.; Zas, R. Among-Population Variation and Plasticity to Drought of Atlantic, Mediterranean, and Interprovenance Hybrid Populations of Maritime Pine. Tree Genet. Genomes 2014, 10, 1191–1203. [Google Scholar] [CrossRef]
- de María, N.; Guevara, M.Á.; Perdiguero, P.; Vélez, M.D.; Cabezas, J.A.; López-Hinojosa, M.; Li, Z.; Díaz, L.M.; Pizarro, A.; Mancha, J.A.; et al. Molecular Study of Drought Response in the Mediterranean Conifer Pinus pinaster Ait.: Differential Transcriptomic Profiling Reveals Constitutive Water Deficit-independent Drought Tolerance Mechanisms. Ecol. Evol. 2020, 10, 9788–9807. [Google Scholar] [CrossRef]
- Bonga, J.M.; Klimaszewska, K.K.; von Aderkas, P. Recalcitrance in Clonal Propagation, in Particular of Conifers. Plant Cell Tissue Organ Cult. 2010, 100, 241–254. [Google Scholar] [CrossRef]
- Bonga, J.M. Conifer Clonal Propagation in Tree Improvement Programs. In Vegetative Propagation of Forest Trees; Park, Y.-S., Bonga, J.M., Moon, H.-K., Eds.; National Institute of Forest Science (NIFoS): Seoul, Republic of Korea, 2016; pp. 3–31. [Google Scholar]
- Melnyk, C.W.; Meyerowitz, E.M. Plant Grafting. Curr. Biol. 2015, 25, R183–R188. [Google Scholar] [CrossRef] [PubMed]
- Ashrafzadeh, S. In Vitro Grafting–Twenty-First Century’s Technique for Fruit Tree Propagation. Acta Agric. Scand. Sect. B Soil Plant Sci. 2020, 70, 404–405. [Google Scholar] [CrossRef]
- Schwarz, D.; Rouphael, Y.; Colla, G.; Venema, J.H. Grafting as a Tool to Improve Tolerance of Vegetables to Abiotic Stresses: Thermal Stress, Water Stress and Organic Pollutants. Sci. Hortic. 2010, 127, 162–171. [Google Scholar] [CrossRef]
- Mudge, K.; Janick, J.; Scofield, S.; Goldschmidt, E.E. A History of Grafting. In Horticultural Reviews; Janick, J., Ed.; John Wiley & Sons, Inc.: Hoboken, NJ, USA, 2009; pp. 437–493. [Google Scholar]
- Pérez-Luna, A.; Wehenkel, C.; Prieto-Ruíz, J.Á.; López-Upton, J.; Solís-González, S.; Chávez-Simental, J.A.; Hernández-Díaz, J.C. Grafting in Conifers: A Review. Pakistan J. Bot. 2020, 52, 1369–1378. [Google Scholar] [CrossRef]
- Tsutsui, H.; Notaguchi, M. The Use of Grafting to Study Systemic Signaling in Plants. Plant Cell Physiol. 2017, 58, 1291–1301. [Google Scholar] [CrossRef]
- Thomas, H.R.; Frank, M.H. Connecting the Pieces: Uncovering the Molecular Basis for Long-distance Communication through Plant Grafting. New Phytol. 2019, 223, 582–589. [Google Scholar] [CrossRef] [PubMed]
- Gautier, A.T.; Chambaud, C.; Brocard, L.; Ollat, N.; Gambetta, G.A.; Delrot, S.; Cookson, S.J. Merging Genotypes: Graft Union Formation and Scion–Rootstock Interactions. J. Exp. Bot. 2019, 70, 747–755. [Google Scholar] [CrossRef]
- Manjarrez, L.F.; Guevara, M.Á.; de María, N.; Vélez, M.D.; Cobo-Simón, I.; López-Hinojosa, M.; Cabezas, J.A.; Mancha, J.A.; Pizarro, A.; Díaz-Sala, M.C.; et al. Maritime Pine Rootstock Genotype Modulates Gene Expression Associated with Stress Tolerance in Grafted Stems. Plants 2024, 13, 1644. [Google Scholar] [CrossRef]
- López-Hinojosa, M.; de María, N.; Guevara, M.A.; Vélez, M.D.; Cabezas, J.A.; Díaz, L.M.; Mancha, J.A.; Pizarro, A.; Manjarrez, L.F.; Collada, C.; et al. Rootstock Effects on Scion Gene Expression in Maritime Pine. Sci. Rep. 2021, 11, 11582. [Google Scholar] [CrossRef] [PubMed]
- Fernández de Simón, B.; Aranda, I.; López-Hinojosa, M.; Miguel, L.; Cervera, M.T. Scion-Rootstock Interaction and Drought Systemic Effect Modulate the Organ-Specific Terpene Profiles in Grafted Pinus pinaster Ait. Environ. Exp. Bot. 2021, 186, 104437. [Google Scholar] [CrossRef]
- Li, S.; Cao, Y.; Wang, C.; Sun, X.; Wang, W.; Song, S. Contribution of Different Genotypic Roots to Drought Resistance in Soybean by a Grafting Experiment. Plant Prod. Sci. 2021, 24, 317–325. [Google Scholar] [CrossRef]
- Shehata, S.A.; Omar, H.S.; Elfaidy, A.G.S.; EL-Sayed, S.S.F.; Abuarab, M.E.; Abdeldaym, E.A. Grafting Enhances Drought Tolerance by Regulating Stress-Responsive Gene Expression and Antioxidant Enzyme Activities in Cucumbers. BMC Plant Biol. 2022, 22, 408. [Google Scholar] [CrossRef]
- Asins, M.J.; Albacete, A.; Martínez-Andújar, C.; Celiktopuz, E.; Solmaz, İ.; Sarı, N.; Pérez-Alfocea, F.; Dodd, I.C.; Carbonell, E.A.; Topcu, S. Genetic Analysis of Root-to-Shoot Signaling and Rootstock-Mediated Tolerance to Water Deficit in Tomato. Genes 2020, 12, 10. [Google Scholar] [CrossRef]
- Mauro, R.P.; Agnello, M.; Onofri, A.; Leonardi, C.; Giuffrida, F. Scion and Rootstock Differently Influence Growth, Yield and Quality Characteristics of Cherry Tomato. Plants 2020, 9, 1725. [Google Scholar] [CrossRef]
- Labarga, D.; Mairata, A.; Puelles, M.; Martín, I.; Albacete, A.; García-Escudero, E.; Pou, A. The Rootstock Genotypes Determine Drought Tolerance by Regulating Aquaporin Expression at the Transcript Level and Phytohormone Balance. Plants 2023, 12, 718. [Google Scholar] [CrossRef] [PubMed]
- Paranychianakis, N.V.; Chartzoulakis, K.S.; Angelakis, A.N. Influence of Rootstock, Irrigation Level and Recycled Water on Water Relations and Leaf Gas Exchange of Soultanina Grapevines. Environ. Exp. Bot. 2004, 52, 185–198. [Google Scholar] [CrossRef]
- Balfagón, D.; Terán, F.; de Oliveira, T.d.R.; Santa-Catarina, C.; Gómez-Cadenas, A. Citrus Rootstocks Modify Scion Antioxidant System under Drought and Heat Stress Combination. Plant Cell Rep. 2022, 41, 593–602. [Google Scholar] [CrossRef] [PubMed]
- Balfagón, D.; Rambla, J.L.; Granell, A.; Arbona, V.; Gómez-Cadenas, A. Grafting Improves Tolerance to Combined Drought and Heat Stresses by Modifying Metabolism in Citrus Scion. Environ. Exp. Bot. 2022, 195, 104793. [Google Scholar] [CrossRef]
- Lou, H.; Wang, F.; Zhang, J.; Wei, G.; Wei, J.; Hu, H.; Li, Y.; Wang, K.; Wang, Z.; Huang, Y.; et al. JrGA20ox1-Transformed Rootstocks Deliver Drought Response Signals to Wild-Type Scions in Grafted Walnut. Hortic. Res. 2024, 11, uhae143. [Google Scholar] [CrossRef]
- Han, Q.; Guo, Q.; Korpelainen, H.; Niinemets, Ü.; Li, C. Rootstock Determines the Drought Resistance of Poplar Grafting Combinations. Tree Physiol. 2019, 39, 1855–1866. [Google Scholar] [CrossRef] [PubMed]
- Chen, S.; Yi, L.; Korpelainen, H.; Yu, F.; Liu, M. Roots Play a Key Role in Drought-Tolerance of Poplars as Suggested by Reciprocal Grafting between Male and Female Clones. Plant Physiol. Biochem. 2020, 153, 81–91. [Google Scholar] [CrossRef]
- Garcia, M.E.; Lynch, T.; Peeters, J.; Snowden, C.; Finkelstein, R. A Small Plant-Specific Protein Family of ABI Five Binding Proteins (AFPs) Regulates Stress Response in Germinating Arabidopsis Seeds and Seedlings. Plant Mol. Biol. 2008, 67, 643–658. [Google Scholar] [CrossRef] [PubMed]
- Nakagawa, N.; Kato, M.; Takahashi, Y.; Shimazaki, K.; Tamura, K.; Tokuji, Y.; Kihara, A.; Imai, H. Degradation of Long-Chain Base 1-Phosphate (LCBP) in Arabidopsis: Functional Characterization of LCBP Phosphatase Involved in the Dehydration Stress Response. J. Plant Res. 2012, 125, 439–449. [Google Scholar] [CrossRef]
- Hardie, D.G. PLANT PROTEIN SERINE/THREONINE KINASES: Classification and Functions. Annu. Rev. Plant Physiol. Plant Mol. Biol. 1999, 50, 97–131. [Google Scholar] [CrossRef]
- Zhang, H.; Cui, F.; Wu, Y.; Lou, L.; Liu, L.; Tian, M.; Ning, Y.; Shu, K.; Tang, S.; Xie, Q. The RING Finger Ubiquitin E3 Ligase SDIR1 Targets SDIR1-INTERACTING PROTEIN1 for Degradation to Modulate the Salt Stress Response and ABA Signaling in Arabidopsis. Plant Cell 2015, 27, 214–227. [Google Scholar] [CrossRef] [PubMed]
- Al-Saharin, R.; Hellmann, H.; Mooney, S. Plant E3 Ligases and Their Role in Abiotic Stress Response. Cells 2022, 11, 890. [Google Scholar] [CrossRef]
- Hu, H.; You, J.; Fang, Y.; Zhu, X.; Qi, Z.; Xiong, L. Characterization of Transcription Factor Gene SNAC2 Conferring Cold and Salt Tolerance in Rice. Plant Mol. Biol. 2008, 67, 169–181. [Google Scholar] [CrossRef]
- Fang, Y.; You, J.; Xie, K.; Xie, W.; Xiong, L. Systematic Sequence Analysis and Identification of Tissue-Specific or Stress-Responsive Genes of NAC Transcription Factor Family in Rice. Mol. Genet. Genom. 2008, 280, 547–563. [Google Scholar] [CrossRef]
- Du, M.; Zhao, J.; Tzeng, D.T.W.; Liu, Y.; Deng, L.; Yang, T.; Zhai, Q.; Wu, F.; Huang, Z.; Zhou, M.; et al. MYC2 Orchestrates a Hierarchical Transcriptional Cascade That Regulates Jasmonate-Mediated Plant Immunity in Tomato. Plant Cell 2017, 29, 1883–1906. [Google Scholar] [CrossRef]
- Fujiwara, S.; Oda, A.; Yoshida, R.; Niinuma, K.; Miyata, K.; Tomozoe, Y.; Tajima, T.; Nakagawa, M.; Hayashi, K.; Coupland, G.; et al. Circadian Clock Proteins LHY and CCA1 Regulate SVP Protein Accumulation to Control Flowering in Arabidopsis. Plant Cell 2008, 20, 2960–2971. [Google Scholar] [CrossRef]
- Fornara, F.; Panigrahi, K.C.S.; Gissot, L.; Sauerbrunn, N.; Rühl, M.; Jarillo, J.A.; Coupland, G. Arabidopsis DOF Transcription Factors Act Redundantly to Reduce CONSTANS Expression and Are Essential for a Photoperiodic Flowering Response. Dev. Cell 2009, 17, 75–86. [Google Scholar] [CrossRef] [PubMed]
- Nyström, T.; Neidhardt, F.C. Expression and Role of the Universal Stress Protein, UspA, of Escherichia Coli during Growth Arrest. Mol. Microbiol. 1994, 11, 537–544. [Google Scholar] [CrossRef]
- Kerk, D.; Bulgrien, J.; Smith, D.W.; Gribskov, M. Arabidopsis Proteins Containing Similarity to the Universal Stress Protein Domain of Bacteria. Plant Physiol. 2003, 131, 1209–1219. [Google Scholar] [CrossRef]
- Thalmann, M.; Santelia, D. Starch as a Determinant of Plant Fitness under Abiotic Stress. New Phytol. 2017, 214, 943–951. [Google Scholar] [CrossRef]
- Shi, H.; Liu, W.; Yao, Y.; Wei, Y.; Chan, Z. Alcohol Dehydrogenase 1 (ADH1) Confers Both Abiotic and Biotic Stress Resistance in Arabidopsis. Plant Sci. 2017, 262, 24–31. [Google Scholar] [CrossRef] [PubMed]
- Sun, Z.; Li, S.; Chen, W.; Zhang, J.; Zhang, L.; Sun, W.; Wang, Z. Plant Dehydrins: Expression, Regulatory Networks, and Protective Roles in Plants Challenged by Abiotic Stress. Int. J. Mol. Sci. 2021, 22, 12619. [Google Scholar] [CrossRef]
- Sengupta, D.; Naik, D.; Reddy, A.R. Plant Aldo-Keto Reductases (AKRs) as Multi-Tasking Soldiers Involved in Diverse Plant Metabolic Processes and Stress Defense: A Structure-Function Update. J. Plant Physiol. 2015, 179, 40–55. [Google Scholar] [CrossRef] [PubMed]
- Kanayama, Y.; Mizutani, R.; Yaguchi, S.; Hojo, A.; Ikeda, H.; Nishiyama, M.; Kanahama, K. Characterization of an Uncharacterized Aldo-Keto Reductase Gene from Peach and Its Role in Abiotic Stress Tolerance. Phytochemistry 2014, 104, 30–36. [Google Scholar] [CrossRef]
- Máthé, C.; M-Hamvas, M.; Freytag, C.; Garda, T. The Protein Phosphatase PP2A Plays Multiple Roles in Plant Development by Regulation of Vesicle Traffic—Facts and Questions. Int. J. Mol. Sci. 2021, 22, 975. [Google Scholar] [CrossRef]
- Chen, J.; Hu, R.; Zhu, Y.; Shen, G.; Zhang, H. Arabidopsis PHOSPHOTYROSYL PHOSPHATASE ACTIVATOR Is Essential for PROTEIN PHOSPHATASE 2A Holoenzyme Assembly and Plays Important Roles in Hormone Signaling, Salt Stress Response, and Plant Development. Plant Physiol. 2014, 166, 1519–1534. [Google Scholar] [CrossRef]
- Ouyang, S.-Q.; Liu, Y.-F.; Liu, P.; Lei, G.; He, S.-J.; Ma, B.; Zhang, W.-K.; Zhang, J.-S.; Chen, S.-Y. Receptor-like Kinase OsSIK1 Improves Drought and Salt Stress Tolerance in Rice (Oryza sativa) Plants. Plant J. 2010, 62, 316–329. [Google Scholar] [CrossRef]
- Zhou, Y.-B.; Liu, C.; Tang, D.-Y.; Yan, L.; Wang, D.; Yang, Y.-Z.; Gui, J.-S.; Zhao, X.-Y.; Li, L.-G.; Tang, X.-D.; et al. The Receptor-Like Cytoplasmic Kinase STRK1 Phosphorylates and Activates CatC, Thereby Regulating H2O2 Homeostasis and Improving Salt Tolerance in Rice. Plant Cell 2018, 30, 1100–1118. [Google Scholar] [CrossRef]
- Vij, S.; Giri, J.; Dansana, P.K.; Kapoor, S.; Tyagi, A.K. The Receptor-Like Cytoplasmic Kinase (OsRLCK) Gene Family in Rice: Organization, Phylogenetic Relationship, and Expression during Development and Stress. Mol. Plant 2008, 1, 732–750. [Google Scholar] [CrossRef]
- Meng, J.; Guo, J.; Li, T.; Chen, Z.; Li, M.; Zhao, D.; Tao, J. Analysis and Functional Verification of PlPM19L Gene Associated with Drought-Resistance in Paeonia lactiflora Pall. Int. J. Mol. Sci. 2022, 23, 15695. [Google Scholar] [CrossRef]
- Barrero, J.M.; Dorr, M.M.; Talbot, M.J.; Ishikawa, S.; Umezawa, T.; White, R.G.; Gubler, F. A Role for PM19-Like 1 in Seed Dormancy in Arabidopsis. Seed Sci. Res. 2019, 29, 184–196. [Google Scholar] [CrossRef]
- Chen, H.; Lan, H.; Huang, P.; Zhang, Y.; Yuan, X.; Huang, X.; Huang, J.; Zhang, H. Characterization of OsPM19L1 Encoding an AWPM-19-like Family Protein That Is Dramatically Induced by Osmotic Stress in Rice. Genet. Mol. Res. 2015, 14, 11994–12005. [Google Scholar] [CrossRef] [PubMed]
- Kazakova, E.; Gorbatova, I.; Khanova, A.; Shesterikova, E.; Pishenin, I.; Prazyan, A.; Podlutskii, M.; Blinova, Y.; Bitarishvili, S.; Bondarenko, E.; et al. Radiation Hormesis in Barley Manifests as Changes in Growth Dynamics Coordinated with the Expression of PM19L-like, CML31-like, and AOS2-Like. Int. J. Mol. Sci. 2024, 25, 974. [Google Scholar] [CrossRef] [PubMed]
- Huang, J.-P.; Tunc-Ozdemir, M.; Chang, Y.; Jones, A.M. Cooperative Control between AtRGS1 and AtHXK1 in a WD40-Repeat Protein Pathway in Arabidopsis thaliana. Front. Plant Sci. 2015, 6, 851. [Google Scholar] [CrossRef]
- Chen, Y. Overexpression of the Regulator of G-Protein Signalling Protein Enhances ABA-Mediated Inhibition of Root Elongation and Drought Tolerance in Arabidopsis. J. Exp. Bot. 2006, 57, 2101–2110. [Google Scholar] [CrossRef]
- Haruta, M.; Sabat, G.; Stecker, K.; Minkoff, B.B.; Sussman, M.R. A Peptide Hormone and Its Receptor Protein Kinase Regulate Plant Cell Expansion. Science 2014, 343, 408–411. [Google Scholar] [CrossRef] [PubMed]
- Dramé, K.N.; Clavel, D.; Repellin, A.; Passaquet, C.; Zuily-Fodil, Y. Water Deficit Induces Variation in Expression of Stress-Responsive Genes in Two Peanut (Arachis hypogaea L.) Cultivars with Different Tolerance to Drought. Plant Physiol. Biochem. 2007, 45, 236–243. [Google Scholar] [CrossRef] [PubMed]
- Zhang, L.; Gu, L.; Ringler, P.; Smith, S.; Rushton, P.J.; Shen, Q.J. Three WRKY Transcription Factors Additively Repress Abscisic Acid and Gibberellin Signaling in Aleurone Cells. Plant Sci. 2015, 236, 214–222. [Google Scholar] [CrossRef]
- Kapolas, G.; Beris, D.; Katsareli, E.; Livanos, P.; Zografidis, A.; Roussis, A.; Milioni, D.; Haralampidis, K. APRF1 Promotes Flowering under Long Days in Arabidopsis thaliana. Plant Sci. 2016, 253, 141–153. [Google Scholar] [CrossRef]
- Ream, T.S.; Haag, J.R.; Wierzbicki, A.T.; Nicora, C.D.; Norbeck, A.D.; Zhu, J.-K.; Hagen, G.; Guilfoyle, T.J.; Paša-Tolić, L.; Pikaard, C.S. Subunit Compositions of the RNA-Silencing Enzymes Pol IV and Pol V Reveal Their Origins as Specialized Forms of RNA Polymerase II. Mol. Cell 2009, 33, 192–203. [Google Scholar] [CrossRef]
- Umbrasaite, J.; Schweighofer, A.; Kazanaviciute, V.; Magyar, Z.; Ayatollahi, Z.; Unterwurzacher, V.; Choopayak, C.; Boniecka, J.; Murray, J.A.H.; Bogre, L.; et al. MAPK Phosphatase AP2C3 Induces Ectopic Proliferation of Epidermal Cells Leading to Stomata Development in Arabidopsis. PLoS ONE 2010, 5, e15357. [Google Scholar] [CrossRef] [PubMed]
- Fuchs, S.; Grill, E.; Meskiene, I.; Schweighofer, A. Type 2C Protein Phosphatases in Plants. FEBS J. 2013, 280, 681–693. [Google Scholar] [CrossRef] [PubMed]
- Cobo-Simón, I.; Gómez-Garrido, J.; Esteve-Codina, A.; Dabad, M.; Alioto, T.; Maloof, J.N.; Méndez-Cea, B.; Seco, J.I.; Linares, J.C.; Gallego, F.J. De Novo Transcriptome Sequencing and Gene Co-Expression Reveal a Genomic Basis for Drought Sensitivity and Evidence of a Rapid Local Adaptation on Atlas Cedar (Cedrus atlantica). Front. Plant Sci. 2023, 14, 1116863. [Google Scholar] [CrossRef]
- Cobo-Simón, I.; Maloof, J.N.; Li, R.; Amini, H.; Méndez-Cea, B.; García-García, I.; Gómez-Garrido, J.; Esteve-Codina, A.; Dabad, M.; Alioto, T.; et al. Contrasting Transcriptomic Patterns Reveal a Genomic Basis for Drought Resilience in the Relict Fir Abies pinsapo Boiss. Tree Physiol. 2023, 43, 315–334. [Google Scholar] [CrossRef]
- Zhang, Z.; Cao, B.; Chen, Z.; Xu, K. Grafting Enhances the Photosynthesis and Nitrogen Absorption of Tomato Plants Under Low-Nitrogen Stress. J. Plant Growth Regul. 2022, 41, 1714–1725. [Google Scholar] [CrossRef]
- Pulgar, G.; Villora, G.; Moreno, D.A.; Romero, L. Improving the Mineral Nutrition in Grafted Watermelon Plants: Nitrogen Metabolism. Biol. Plant. 2000, 43, 607–609. [Google Scholar] [CrossRef]
- Liang, J.; Chen, X.; Guo, P.; Ren, H.; Xie, Z.; Zhang, Z.; Zhen, A. Grafting Improves Nitrogen-Use Efficiency by Regulating the Nitrogen Uptake and Metabolism under Low-Nitrate Conditions in Cucumber. Sci. Hortic. 2021, 289, 110454. [Google Scholar] [CrossRef]
- King, S.R.; Davis, A.R.; Liu, W.; Levi, A. Grafting for Disease Resistance. HortScience 2008, 43, 1673–1676. [Google Scholar] [CrossRef]
- Thies, J.A. Grafting for Managing Vegetable Crop Pests. Pest Manag. Sci. 2021, 77, 4825–4835. [Google Scholar] [CrossRef]
- Noceto, P.-A.; Mathé, A.; Anginot, L.; van Tuinen, D.; Wipf, D.; Courty, P.-E. Effect of Rootstock Diversity and Grafted Varieties on the Structure and Composition of the Grapevine Root Mycobiome. Plant Soil 2024. [Google Scholar] [CrossRef]
- D’Amico, F.; Candela, M.; Turroni, S.; Biagi, E.; Brigidi, P.; Bega, A.; Vancini, D.; Rampelli, S. The Rootstock Regulates Microbiome Diversity in Root and Rhizosphere Compartments of Vitis vinifera Cultivar Lambrusco. Front. Microbiol. 2018, 9, 2240. [Google Scholar] [CrossRef] [PubMed]
- Ramegowda, V.; Da Costa, M.V.J.; Harihar, S.; Karaba, N.N.; Sreeman, S.M. Abiotic and Biotic Stress Interactions in Plants: A Cross-Tolerance Perspective. In Priming-Mediated Stress and Cross-Stress Tolerance in Crop Plants; Elsevier: Amsterdam, The Netherlands, 2020; pp. 267–302. [Google Scholar]
- Díaz, R.; Poveda, J.; Torres-Sánchez, E.; Sánchez-Gómez, T.; Martín-García, J.; Diez, J.J. Relation between Morphology and Native Climate in the Resistance of Different Pinus pinaster Populations to Pitch Canker Disease Caused by Fusarium circinatum. For. Ecol. Manage. 2024, 561, 121909. [Google Scholar] [CrossRef]
- Drenkhan, R.; Ganley, B.; Martín-García, J.; Vahalík, P.; Adamson, K.; Adamčíková, K.; Ahumada, R.; Blank, L.; Bragança, H.; Capretti, P.; et al. Global Geographic Distribution and Host Range of Fusarium circinatum, the Causal Agent of Pine Pitch Canker. Forests 2020, 11, 724. [Google Scholar] [CrossRef]
- Ku, Y.-S.; Sintaha, M.; Cheung, M.-Y.; Lam, H.-M. Plant Hormone Signaling Crosstalks between Biotic and Abiotic Stress Responses. Int. J. Mol. Sci. 2018, 19, 3206. [Google Scholar] [CrossRef] [PubMed]
- Manrique-Alba, À.; Sevanto, S.; Adams, H.D.; Collins, A.D.; Dickman, L.T.; Chirino, E.; Bellot, J.; McDowell, N.G. Stem Radial Growth and Water Storage Responses to Heat and Drought Vary between Conifers with Differing Hydraulic Strategies. Plant. Cell Environ. 2018, 41, 1926–1934. [Google Scholar] [CrossRef]
- Klein, T.; Hoch, G.; Yakir, D.; Korner, C. Drought Stress, Growth and Nonstructural Carbohydrate Dynamics of Pine Trees in a Semi-Arid Forest. Tree Physiol. 2014, 34, 981–992. [Google Scholar] [CrossRef]
- Bogino, S.M.; Bravo, F. Growth Response of Pinus pinaster Ait. to Climatic Variables in Central Spanish Forests. Ann. For. Sci. 2008, 65, 506. [Google Scholar] [CrossRef]
- Rozas, V.; Zas, R.; García-González, I. Contrasting Effects of Water Availability on Pinus pinaster Radial Growth near the Transition between the Atlantic and Mediterranean Biogeographical Regions in NW Spain. Eur. J. For. Res. 2011, 130, 959–970. [Google Scholar] [CrossRef]
- De Miguel, M.; Guevara, A.; de María, N.; Sáez, E.; Díaz, L.-M.; Collada, C.; Soto, A.; Perdiguero, P.; Cabezas, J.-A.; Sánchez-Gómez, D.; et al. Analysis of Adaptive Responses of Pinus pinaster to Changing Environmental Conditions in the Mediterranean Region. BMC Proc. 2011, 5, P87. [Google Scholar] [CrossRef]
- de Miguel, M.; Rodríguez-Quilón, I.; Heuertz, M.; Hurel, A.; Grivet, D.; Jaramillo-Correa, J.P.; Vendramin, G.G.; Plomion, C.; Majada, J.; Alía, R.; et al. Polygenic Adaptation and Negative Selection across Traits, Years and Environments in a Long-lived Plant Species (Pinus pinaster Ait., Pinaceae). Mol. Ecol. 2022, 31, 2089–2105. [Google Scholar] [CrossRef]
- McDowell, N.; Pockman, W.T.; Allen, C.D.; Breshears, D.D.; Cobb, N.; Kolb, T.; Plaut, J.; Sperry, J.; West, A.; Williams, D.G.; et al. Mechanisms of Plant Survival and Mortality during Drought: Why Do Some Plants Survive While Others Succumb to Drought? New Phytol. 2008, 178, 719–739. [Google Scholar] [CrossRef]
- Ozturk, M.; Turkyilmaz Unal, B.; García-Caparrós, P.; Khursheed, A.; Gul, A.; Hasanuzzaman, M. Osmoregulation and Its Actions during the Drought Stress in Plants. Physiol. Plant. 2021, 172, 1321–1335. [Google Scholar] [CrossRef] [PubMed]
- Yang, L.; Xia, L.; Zeng, Y.; Han, Q.; Zhang, S. Grafting Enhances Plants Drought Resistance: Current Understanding, Mechanisms, and Future Perspectives. Front. Plant Sci. 2022, 13, 1015317. [Google Scholar] [CrossRef]
- Pedroso, F.K.J.V.; Prudente, D.A.; Bueno, A.C.R.; Machado, E.C.; Ribeiro, R. V Drought Tolerance in Citrus Trees Is Enhanced by Rootstock-Dependent Changes in Root Growth and Carbohydrate Availability. Environ. Exp. Bot. 2014, 101, 26–35. [Google Scholar] [CrossRef]
- Conde, A.; Silva, P.; Agasse, A.; Conde, C.; Geros, H. Mannitol Transport and Mannitol Dehydrogenase Activities Are Coordinated in Olea europaea Under Salt and Osmotic Stresses. Plant Cell Physiol. 2011, 52, 1766–1775. [Google Scholar] [CrossRef]
- Liu, L.; Wu, X.; Sun, W.; Yu, X.; Demura, T.; Li, D.; Zhuge, Q. Galactinol Synthase Confers Salt-Stress Tolerance by Regulating the Synthesis of Galactinol and Raffinose Family Oligosaccharides in Poplar. Ind. Crops Prod. 2021, 165, 113432. [Google Scholar] [CrossRef]
- Singh, N.K.; Shukla, P.; Kirti, P.B. A CBL-Interacting Protein Kinase AdCIPK5 Confers Salt and Osmotic Stress Tolerance in Transgenic Tobacco. Sci. Rep. 2020, 10, 418. [Google Scholar] [CrossRef]
- Ma, X.; Li, Y.; Gai, W.-X.; Li, C.; Gong, Z.-H. The CaCIPK3 Gene Positively Regulates Drought Tolerance in Pepper. Hortic. Res. 2021, 8, 216. [Google Scholar] [CrossRef]
- Xiang, Y.; Huang, Y.; Xiong, L. Characterization of Stress-Responsive CIPK Genes in Rice for Stress Tolerance Improvement. Plant Physiol. 2007, 144, 1416–1428. [Google Scholar] [CrossRef]
- He, Y.; Yang, T.; Yan, S.; Niu, S.; Zhang, Y. Identification and Characterization of the BEL1-like Genes Reveal Their Potential Roles in Plant Growth and Abiotic Stress Response in Tomato. Int. J. Biol. Macromol. 2022, 200, 193–205. [Google Scholar] [CrossRef] [PubMed]
- Zhang, J.-B.; Wang, Y.; Zhang, S.-P.; Cheng, F.; Zheng, Y.; Li, Y.; Li, X.-B. The BEL1-like Transcription Factor GhBLH5-A05 Participates in Cotton Response to Drought Stress. Crop J. 2024, 12, 177–187. [Google Scholar] [CrossRef]
- Denancé, N.; Szurek, B.; Noël, L.D. Emerging Functions of Nodulin-Like Proteins in Non-Nodulating Plant Species. Plant Cell Physiol. 2014, 55, 469–474. [Google Scholar] [CrossRef]
- Ji, J.; Yang, L.; Fang, Z.; Zhang, Y.; Zhuang, M.; Lv, H.; Wang, Y. Plant SWEET Family of Sugar Transporters: Structure, Evolution and Biological Functions. Biomolecules 2022, 12, 205. [Google Scholar] [CrossRef]
- Huang, Y.; Guo, Y.; Liu, Y.; Zhang, F.; Wang, Z.; Wang, H.; Wang, F.; Li, D.; Mao, D.; Luan, S.; et al. 9-Cis-Epoxycarotenoid Dioxygenase 3 Regulates Plant Growth and Enhances Multi-Abiotic Stress Tolerance in Rice. Front. Plant Sci. 2018, 9, 162. [Google Scholar] [CrossRef]
- Pervaiz, T.; Liu, S.-W.; Uddin, S.; Amjid, M.W.; Niu, S.-H.; Wu, H.X. The Transcriptional Landscape and Hub Genes Associated with Physiological Responses to Drought Stress in Pinus tabuliformis. Int. J. Mol. Sci. 2021, 22, 9604. [Google Scholar] [CrossRef]
- Tognetti, R.; Michelozzi, M.; Lauteri, M.; Brugnoli, E.; Giannini, R. Geographic Variation in Growth, Carbon Isotope Discrimination, and Monoterpene Composition in Pinus pinaster Ait. Provenances. Can. J. For. Res. 2000, 30, 1682–1690. [Google Scholar] [CrossRef]
- Katsu, K.; Suzuki, R.; Tsuchiya, W.; Inagaki, N.; Yamazaki, T.; Hisano, T.; Yasui, Y.; Komori, T.; Koshio, M.; Kubota, S.; et al. A New Buckwheat Dihydroflavonol 4-Reductase (DFR), with a Unique Substrate Binding Structure, Has Altered Substrate Specificity. BMC Plant Biol. 2017, 17, 239. [Google Scholar] [CrossRef]
- Tian, S.; Wang, D.; Yang, L.; Zhang, Z.; Liu, Y. A Systematic Review of 1-Deoxy-D-Xylulose-5-Phosphate Synthase in Terpenoid Biosynthesis in Plants. Plant Growth Regul. 2022, 96, 221–235. [Google Scholar] [CrossRef]
- Bohlmann, J.; Meyer-Gauen, G.; Croteau, R. Plant Terpenoid Synthases: Molecular Biology and Phylogenetic Analysis. Proc. Natl. Acad. Sci. USA 1998, 95, 4126–4133. [Google Scholar] [CrossRef]
- Köksal, M.; Jin, Y.; Coates, R.M.; Croteau, R.; Christianson, D.W. Taxadiene Synthase Structure and Evolution of Modular Architecture in Terpene Biosynthesis. Nature 2011, 469, 116–120. [Google Scholar] [CrossRef]
- Laoué, J.; Fernandez, C.; Ormeño, E. Plant Flavonoids in Mediterranean Species: A Focus on Flavonols as Protective Metabolites under Climate Stress. Plants 2022, 11, 172. [Google Scholar] [CrossRef] [PubMed]
- Besseau, S.; Hoffmann, L.; Geoffroy, P.; Lapierre, C.; Pollet, B.; Legrand, M. Flavonoid Accumulation in Arabidopsis Repressed in Lignin Synthesis Affects Auxin Transport and Plant Growth. Plant Cell 2007, 19, 148–162. [Google Scholar] [CrossRef] [PubMed]
- Vickers, C.E.; Possell, M.; Cojocariu, C.I.; Velikova, V.B.; Laothawornkitkul, J.; Ryan, A.; Mullineaux, P.M.; Nicholas Hewitt, C. Isoprene Synthesis Protects Transgenic Tobacco Plants from Oxidative Stress. Plant. Cell Environ. 2009, 32, 520–531. [Google Scholar] [CrossRef]
- Kleiber, A.; Duan, Q.; Jansen, K.; Verena Junker, L.; Kammerer, B.; Rennenberg, H.; Ensminger, I.; Gessler, A.; Kreuzwieser, J. Drought Effects on Root and Needle Terpenoid Content of a Coastal and an Interior Douglas Fir Provenance. Tree Physiol. 2017, 37, 1648–1658. [Google Scholar] [CrossRef]
- de Simón, B.F.; Sanz, M.; Cervera, M.T.; Pinto, E.; Aranda, I.; Cadahía, E. Leaf Metabolic Response to Water Deficit in Pinus pinaster Ait. Relies upon Ontogeny and Genotype. Environ. Exp. Bot. 2017, 140, 41–55. [Google Scholar] [CrossRef]
- de Miguel, M.; Sanchez-Gomez, D.; Cervera, M.T.; Aranda, I. Functional and Genetic Characterization of Gas Exchange and Intrinsic Water Use Efficiency in a Full-Sib Family of Pinus pinaster Ait. in Response to Drought. Tree Physiol. 2012, 32, 94–103. [Google Scholar] [CrossRef]
- BioBam Bioinformatics OmicsBox–Bioinformatics Made Easy, Version 2.0.36, BioBam: Valencia, Spain, 2019.
- Andrews, S. FastQC: A Quality Control Tool for High Thoughput Sequence Data. Available online: http://www.bioinformatics.babraham.ac.uk/projects/fastqc (accessed on 5 October 2020).
- Bolger, A.M.; Lohse, M.; Usadel, B. Trimmomatic: A Flexible Trimmer for Illumina Sequence Data. Bioinformatics 2014, 30, 2114–2120. [Google Scholar] [CrossRef]
- Kopylova, E.; Noé, L.; Touzet, H. SortMeRNA: Fast and Accurate Filtering of Ribosomal RNAs in Metatranscriptomic Data. Bioinformatics 2012, 28, 3211–3217. [Google Scholar] [CrossRef] [PubMed]
- Patro, R.; Duggal, G.; Love, M.I.; Irizarry, R.A.; Kingsford, C. Salmon Provides Fast and Bias-Aware Quantification of Transcript Expression. Nat. Methods 2017, 14, 417–419. [Google Scholar] [CrossRef]
- Love, M.I.; Huber, W.; Anders, S. Moderated Estimation of Fold Change and Dispersion for RNA-Seq Data with DESeq2. Genome Biol. 2014, 15, 550. [Google Scholar] [CrossRef]
- Gotz, S.; Garcia-Gomez, J.M.; Terol, J.; Williams, T.D.; Nagaraj, S.H.; Nueda, M.J.; Robles, M.; Talon, M.; Dopazo, J.; Conesa, A. High-Throughput Functional Annotation and Data Mining with the Blast2GO Suite. Nucleic Acids Res. 2008, 36, 3420–3435. [Google Scholar] [CrossRef] [PubMed]
- Kanehisa, M.; Goto, S. KEGG: Kyoto Encyclopedia of Genes and Genomes. Nucleic Acids Res. 2000, 28, 27–30. [Google Scholar] [CrossRef] [PubMed]
- Langfelder, P.; Horvath, S. WGCNA: An R Package for Weighted Correlation Network Analysis. BMC Bioinform. 2008, 9, 559. [Google Scholar] [CrossRef] [PubMed]











| Number of Comparisons | Number of DEGs | Up-Regulated DEGs | Down-Regulated DEGs | ||
|---|---|---|---|---|---|
| Counts | % | Counts | % | ||
| 1 | 2349 | 1276 | 39.62% | 1073 | 33.31% |
| 2 | 620 | 310 | 9.62% | 306 | 9.50% |
| 3 | 131 | 72 | 2.24% | 59 | 1.83% |
| 4 | 57 | 37 | 1.15% | 20 | 0.62% |
| 5 | 28 | 21 | 0.65% | 7 | 0.22% |
| 6 | 20 | 6 | 0.19% | 14 | 0.43% |
| 7 | 11 | 10 | 0.31% | 1 | 0.03% |
| 8 | 5 | 5 | 0.16% | 0 | 0.00% |
Disclaimer/Publisher’s Note: The statements, opinions and data contained in all publications are solely those of the individual author(s) and contributor(s) and not of MDPI and/or the editor(s). MDPI and/or the editor(s) disclaim responsibility for any injury to people or property resulting from any ideas, methods, instructions or products referred to in the content. |
© 2024 by the authors. Licensee MDPI, Basel, Switzerland. This article is an open access article distributed under the terms and conditions of the Creative Commons Attribution (CC BY) license (https://creativecommons.org/licenses/by/4.0/).
Share and Cite
Manjarrez, L.F.; de María, N.; Vélez, M.D.; Cabezas, J.A.; Mancha, J.A.; Ramos, P.; Pizarro, A.; Blanco-Urdillo, E.; López-Hinojosa, M.; Cobo-Simón, I.; et al. Comparative Stem Transcriptome Analysis Reveals Pathways Associated with Drought Tolerance in Maritime Pine Grafts. Int. J. Mol. Sci. 2024, 25, 9926. https://doi.org/10.3390/ijms25189926
Manjarrez LF, de María N, Vélez MD, Cabezas JA, Mancha JA, Ramos P, Pizarro A, Blanco-Urdillo E, López-Hinojosa M, Cobo-Simón I, et al. Comparative Stem Transcriptome Analysis Reveals Pathways Associated with Drought Tolerance in Maritime Pine Grafts. International Journal of Molecular Sciences. 2024; 25(18):9926. https://doi.org/10.3390/ijms25189926
Chicago/Turabian StyleManjarrez, Lorenzo Federico, Nuria de María, María Dolores Vélez, José Antonio Cabezas, José Antonio Mancha, Paula Ramos, Alberto Pizarro, Endika Blanco-Urdillo, Miriam López-Hinojosa, Irene Cobo-Simón, and et al. 2024. "Comparative Stem Transcriptome Analysis Reveals Pathways Associated with Drought Tolerance in Maritime Pine Grafts" International Journal of Molecular Sciences 25, no. 18: 9926. https://doi.org/10.3390/ijms25189926
APA StyleManjarrez, L. F., de María, N., Vélez, M. D., Cabezas, J. A., Mancha, J. A., Ramos, P., Pizarro, A., Blanco-Urdillo, E., López-Hinojosa, M., Cobo-Simón, I., Guevara, M. Á., Díaz-Sala, M. C., & Cervera, M. T. (2024). Comparative Stem Transcriptome Analysis Reveals Pathways Associated with Drought Tolerance in Maritime Pine Grafts. International Journal of Molecular Sciences, 25(18), 9926. https://doi.org/10.3390/ijms25189926

