Genetic Analysis of an F2 Population Derived from the Cotton Landrace Hopi Identified Novel Loci for Boll Glanding
Abstract
1. Introduction
2. Results
2.1. Agronomic Traits Conferred by the Hopi Allele in the F2 Individuals Exhibit Both Mendelian and Non-Mendelian Inheritance
2.2. High-Density Linkage Map Displays Co-Linearity with Physical Marker Location
2.3. Hopi Is a Potential Source for the Major QTLs Regulating Traits of Agronomic Interest
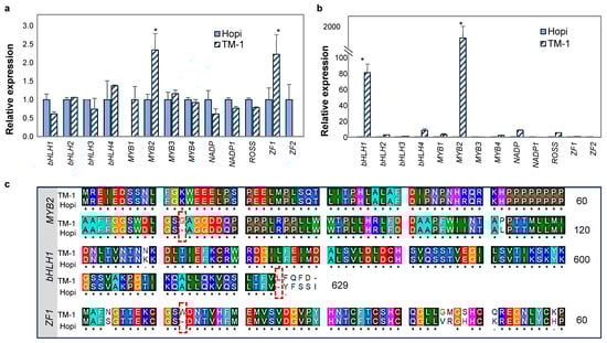
2.4. Transcription Factors Present within the Novel QTLs Regulate Gland Formation
2.5. Comparative Sequence Analysis Identifies Mutations in the Coding Sequences of Candidate Genes Regulating Gland Formation in Hopi
3. Discussion
4. Materials and Methods
4.1. Plant Materials and Development of the Mapping Population
4.2. Morpho-Agronomic Evaluation and Genotyping of the Mapping Population
4.3. Linkage Analysis and Genetic Map Construction
4.4. QTL Mapping for Target Morpho-Agronomic Traits
4.5. In silico Identification of Candidate Genes Regulating Gossypol Content in Hopi
4.6. Candidate Gene Validation by RT-qPCR and Comparative Sequence Analysis
5. Conclusions
Supplementary Materials
Author Contributions
Funding
Institutional Review Board Statement
Informed Consent Statement
Data Availability Statement
Conflicts of Interest
References
- Tanksley, T. Cottonseed meal. In Nontraditional Feed Sources for Use in Swine Production; CRC Press: Boca Raton, FL, USA, 2017; pp. 139–152. [Google Scholar]
- Riaz, T.; Iqbal, M.W.; Mahmood, S.; Yasmin, I.; Leghari, A.A.; Rehman, A.; Mushtaq, A.; Ali, K.; Azam, M.; Bilal, M. Cottonseed oil: A review of extraction techniques, physicochemical, functional, and nutritional properties. Crit. Rev. Food Sci. Nutr. 2023, 63, 1219–1237. [Google Scholar] [CrossRef] [PubMed]
- Stipanovic, R.D.; Altman, D.W.; Begin, D.L.; Greenblatt, G.A.; Benedict, J.H. Terpenoid aldehydes in upland cottons: Analysis by aniline and HPLC methods. J. Agric. Food Chem. 1988, 36, 509–515. [Google Scholar] [CrossRef]
- Peng, T.; Pan, Y.; Gao, X.; Xi, J.; Zhang, L.; Yang, C.; Bi, R.; Yang, S.; Xin, X.; Shang, Q. Cytochrome P450 CYP6DA2 regulated by cap ‘n’ collar isoform C (CncC) is associated with gossypol tolerance in Aphis gossypii Glover. Insect Mol. Biol. 2016, 25, 450–459. [Google Scholar] [CrossRef] [PubMed]
- Cope, R.B. Cottonseed toxicity. In Veterinary Toxicology; Elsevier: Amsterdam, The Netherlands, 2018; pp. 967–980. [Google Scholar] [CrossRef]
- Janga, M.R.; Pandeya, D.; Campbell, L.M.; Konganti, K.; Villafuerte, S.T.; Puckhaber, L.; Pepper, A.; Stipanovic, R.D.; Scheffler, J.A.; Rathore, K.S. Genes regulating gland development in the cotton plant. Plant Biotechnol. J. 2019, 17, 1142–1153. [Google Scholar] [CrossRef] [PubMed]
- Singh, S.; Sharma, S.; Kansal, S. Batch extraction of gossypol from cottonseed meal using mixed solvent system and its kinetic modeling. Chem. Eng. Commun. 2019, 206, 1608–1617. [Google Scholar] [CrossRef]
- Shim, J.; Bandillo, N.B.; Angeles-Shim, R.B. Finding Needles in a Haystack: Using geo-references to enhance the selection and utilization of landraces in breeding for climate-resilient cultivars of upland cotton (Gossypium hirsutum L.). Plants 2021, 10, 1300. [Google Scholar] [CrossRef] [PubMed]
- Campbell, B.; Hugie, K.; Hinze, L.; Wu, J.; Jones, D. Assessing the breeding potential of thirteen day-neutral land-race accessions in an upland cotton breeding program. Crop Sci. 2019, 59, 1469–1478. [Google Scholar] [CrossRef]
- Angeles-Shim, R.B.; Reyes, V.P.; del Valle, M.M.; Lapis, R.S.; Shim, J.; Sunohara, H.; Jena, K.K.; Ashikari, M.; Doi, K. Marker-assisted introgression of quantitative resistance gene pi21 confers broad spectrum resistance to rice blast. Rice Sci. 2020, 27, 113–123. [Google Scholar] [CrossRef]
- Krishnamurthy, S.; Pundir, P.; Warraich, A.S.; Rathor, S.; Lokeshkumar, B.; Singh, N.K.; Sharma, P.C. Introgressed saltol QTL lines improves the salinity tolerance in rice at seedling stage. Front. Plant Sci. 2020, 11, 833. [Google Scholar] [CrossRef]
- Sukumaran, S.; Lopes, M.; Dreisigacker, S.; Reynolds, M. Genetic analysis of multi-environmental spring wheat trials identifies genomic regions for locus-specific trade-offs for grain weight and grain number. Theor. Appl. Genet. 2018, 131, 985–998. [Google Scholar] [CrossRef]
- Shim, J.; Gannaban, R.B.; de los Reyes, B.G.; Angeles-Shim, R.B. Identification of novel sources of genetic variation for the improvement of cold germination ability in upland cotton (Gossypium hirsutum). Euphytica 2019, 215, 1–16. [Google Scholar] [CrossRef]
- Hou, S.; Zhu, G.; Li, Y.; Li, W.; Fu, J.; Niu, E.; Li, L.; Zhang, D.; Guo, W. Genome-wide association studies reveal genetic variation and candidate genes of drought stress related traits in cotton (Gossypium hirsutum L.). Front. Plant Sci. 2018, 9, 1276. [Google Scholar] [CrossRef] [PubMed]
- Zhu, G.; Li, W.; Wang, G.; Li, L.; Si, Q.; Cai, C.; Guo, W. Genetic basis of fiber improvement and decreased stress tolerance in cultivated versus semi-domesticated upland cotton. Front. Plant Sci. 2019, 10, 1572. [Google Scholar] [CrossRef]
- Cushman, K.R.; Pabuayon, I.C.; Hinze, L.L.; Sweeney, M.E.; de Los Reyes, B.G. Networks of physiological adjustments and defenses, and their synergy with sodium (Na+) homeostasis explain the hidden variation for salinity tolerance across the cultivated Gossypium hirsutum germplasm. Front. Plant Sci. 2020, 11, 588854. [Google Scholar] [CrossRef]
- Zhang, T.-T.; Zhang, N.-Y.; Li, W.; Zhou, X.-J.; Pei, X.-Y.; Liu, Y.-G.; Ren, Z.-Y.; He, K.-L.; Zhang, W.-S.; Zhou, K.-H. Genetic structure, gene flow pattern, and association analysis of superior germplasm resources in domesticated upland cotton (Gossypium hirsutum L.). Plant Divers. 2020, 42, 189–197. [Google Scholar] [CrossRef]
- Lazaridi, E.; Kapazoglou, A.; Gerakari, M.; Kleftogianni, K.; Passa, K.; Sarri, E.; Papasotiropoulos, V.; Tani, E.; Bebeli, P.J. Crop landraces and indigenous varieties: A valuable source of genes for plant breeding. Plants 2024, 13, 758. [Google Scholar] [CrossRef] [PubMed]
- Fulton, H. Hopi cotton, a variable species. J. Agric. Res. 1938, 56, 333. [Google Scholar]
- McMichael, S.C. Hopi cotton, a source of cotton-seed free of gossypol pigments. Agron. J. 1959, 51, 630. [Google Scholar] [CrossRef]
- Zhang, K.; Kuraparthy, V.; Fang, H.; Zhu, L.; Sood, S.; Jones, D.C. High-density linkage map construction and QTL analyses for fiber quality, yield and morphological traits using CottonSNP63K array in upland cotton (Gossypium hirsutum L.). BMC Genom. 2019, 20, 889. [Google Scholar] [CrossRef] [PubMed]
- Zhu, L.; Andres, R.J.; Zhang, K.; Kuraparthy, V. High-density linkage map construction and QTL analysis of fiber quality and lint percentage in tetraploid cotton. Crop Sci. 2021, 61, 3340–3360. [Google Scholar] [CrossRef]
- Amin, M.R.; Roy, M.C.; Rahman, M.M.; Miah, M.G.; Kwon, Y.J.; Suh, S.J. Foraging and growth responses of cotton armyworm Spodoptera litura to the biophysical characteristics of five cotton varieties. Entomol. Res. 2015, 45, 286–293. [Google Scholar] [CrossRef]
- Rizwan, M.; Abro, S.; Asif, M.U.; Hameed, A.; Mahboob, W.; Deho, Z.A.; Sial, M.A. Evaluation of cotton germplasm for morphological and biochemical host plant resistance traits against sucking insect pests complex. J. Cotton Res. 2021, 4, 18. [Google Scholar] [CrossRef]
- Gadelha, I.C.N.; Fonseca, N.B.S.; Oloris, S.C.S.; Melo, M.M.; Soto-Blanco, B. Gossypol toxicity from cottonseed products. Sci. World J. 2014, 2014, 31635. [Google Scholar] [CrossRef] [PubMed]
- Punit, M.; Singh, P.; Narayanan, S. Variability for gossypol glands in upland cotton (Gossypium hirsutum L.). Source Adv. Plant Sci. 1991, 4, 165–170. [Google Scholar]
- Fryxell, P. A revised taxonomic interpretation of Gossypium L. (Malvaceae). Rheedea 1992, 2, 108–116. [Google Scholar] [CrossRef]
- Cai, Y.; Xie, Y.; Liu, J. Glandless seed and glanded plant research in cotton. A review. Agron. Sustain. Dev. 2010, 30, 181–190. [Google Scholar] [CrossRef]
- Dubey, V.S.; Bhalla, R.; Luthra, R. An overview of the non-mevalonate pathway for terpenoid biosynthesis in plants. J. Biosci. 2003, 28, 637–646. [Google Scholar] [CrossRef] [PubMed]
- Mertens, J.; Van Moerkercke, A.; Vanden Bossche, R.; Pollier, J.; Goossens, A. Clade IVa basic helix–loop–helix transcription factors form part of a conserved jasmonate signaling circuit for the regulation of bioactive plant terpenoid biosynthesis. Plant Cell Physiol. 2016, 57, 2564–2575. [Google Scholar] [CrossRef] [PubMed]
- Lv, M.; Sun, X.; Li, D.; Wei, G.; Liu, L.; Chen, F.; Cai, Y.; Fan, H. Terpenoid biosynthesis in Dendrobium officinale: Identification of (E)-β-caryophyllene synthase and the regulatory MYB genes. Ind. Crops Prod. 2022, 182, 114875. [Google Scholar] [CrossRef]
- Li, H.-Y.; Yue, Y.-Z.; Ding, W.-J.; Chen, G.-W.; Li, L.; Li, Y.-L.; Shi, T.-T.; Yang, X.-L.; Wang, L.-G. Genome-wide identification, classification, and expression profiling reveals R2R3-MYB transcription factors related to monoterpenoid biosynthesis in Osmanthus fragrans. Genes 2020, 11, 353. [Google Scholar] [CrossRef]
- Pireyre, M.; Burow, M. Regulation of MYB and bHLH transcription factors: A glance at the protein level. Mol. Plant 2015, 8, 378–388. [Google Scholar] [CrossRef] [PubMed]
- Qi, T.; Song, S.; Ren, Q.; Wu, D.; Huang, H.; Chen, Y.; Fan, M.; Peng, W.; Ren, C.; Xie, D. The Jasmonate-ZIM-domain proteins interact with the WD-Repeat/bHLH/MYB complexes to regulate Jasmonate-mediated anthocyanin accumulation and trichome initiation in Arabidopsis thaliana. Plant Cell 2011, 23, 1795–1814. [Google Scholar] [CrossRef] [PubMed]
- Skibbe, M.; Qu, N.; Galis, I.; Baldwin, I.T. Induced plant defenses in the natural environment: Nicotiana attenuata WRKY3 and WRKY6 coordinate responses to herbivory. Plant Cell 2008, 20, 1984–2000. [Google Scholar] [CrossRef]
- Xu, Y.-H.; Wang, J.-W.; Wang, S.; Wang, J.-Y.; Chen, X.-Y. Characterization of GaWRKY1, a cotton transcription factor that regulates the sesquiterpene synthase gene (+)-δ-cadinene synthase-A. Plant Physiol. 2004, 135, 507–515. [Google Scholar] [CrossRef] [PubMed]
- Ma, Y.; Zhang, M.; Luo, J.; Ji, J.; Zhu, X.; Wang, L.; Zhang, K.; Li, D.; Cui, J.; Niu, L. Transgenic Bt cotton expressing Cry1Ac/1Ab does not have detrimental effects on the predator Arma chinensis through its prey Helicoverpa armigera. J. Pest Sci. 2023, 96, 317–326. [Google Scholar] [CrossRef]
- Liu, B.; Guan, X.; Liang, W.; Chen, J.; Fang, L.; Hu, Y.; Guo, W.; Rong, J.; Xu, G.; Zhang, T. Divergence and evolution of cotton bHLH proteins from diploid to allotetraploid. BMC Genom. 2018, 19, 162. [Google Scholar] [CrossRef]
- Salih, H.; Gong, W.; He, S.; Sun, G.; Sun, J.; Du, X. Genome-wide characterization and expression analysis of MYB transcription factors in Gossypium hirsutum. BMC Genet. 2016, 17, 129. [Google Scholar] [CrossRef]
- Kohel, R.; Richmond, T.; Lewis, C. Texas Marker-1. Description of a Genetic Standard for Gossypium hirsutum L. Crop Sci. 1970, 10, 670–671. [Google Scholar] [CrossRef]
- Burke, J.J. Genetic diversity of natural crossing in six cotton cultivars. Crop Sci. 2016, 56, 1059–1066. [Google Scholar] [CrossRef]
- Murray, M.; Thompson, W. Rapid isolation of high molecular weight plant DNA. Nucleic Acids Res. 1980, 8, 4321–4326. [Google Scholar] [CrossRef]
- Shim, J.; Torollo, G.; Angeles-Shim, R.B.; Cabunagan, R.C.; Choi, I.-R.; Yeo, U.-S.; Ha, W.-G. Rice tungro spherical virus resistance into photoperiod-insensitive japonica rice by marker-assisted selection. Breed. Sci. 2015, 65, 345–351. [Google Scholar] [CrossRef] [PubMed][Green Version]
- Bechere, E.; Turley, R.B.; Auld, D.L.; Zeng, L. A new fuzzless seed locus in an upland cotton (Gossypium hirsutum L.) mutant. Am. J. Plant Sci. 2012, 3, 799–804. [Google Scholar] [CrossRef]
- Hulse-Kemp, A.M.; Lemm, J.; Plieske, J.; Ashrafi, H.; Buyyarapu, R.; Fang, D.D.; Frelichowski, J.; Giband, M.; Hague, S.; Hinze, L.L. Development of a 63K SNP array for cotton and high-density mapping of intraspecific and interspecific populations of Gossypium spp. G3 (Bethesda) 2015, 5, 1187–1209. [Google Scholar] [CrossRef] [PubMed]
- Ooijen, V. JoinMap® 5, Software for the Calculation of Genetic Linkage Maps in Experimental Populations of Diploid Species; Kyazma BV: Wageningen, The Netherlands, 2018. [Google Scholar]
- Kosambi, D.D. The estimation of map distances from recombination values. In Selected Works in Mathmatics and Statistic; Springer: Nature, India, 2016; pp. 125–130. [Google Scholar] [CrossRef]
- Krzywinski, M.; Schein, J.; Birol, I.; Connors, J.; Gascoyne, R.; Horsman, D.; Jones, S.J.; Marra, M.A. Circos: An information aesthetic for comparative genomics. Genome Res. 2009, 19, 1639–1645. [Google Scholar] [CrossRef] [PubMed]
- Li, H.; Ribaut, J.-M.; Li, Z.; Wang, J. Inclusive composite interval mapping (ICIM) for digenic epistasis of quantitative traits in biparental populations. Theor. Appl. Genet. 2008, 116, 243–260. [Google Scholar] [CrossRef]
- Hall, T.; Biosciences, I.; Carlsbad, C. BioEdit: An important software for molecular biology. GERF Bull. Biosci. 2011, 2, 60–61. [Google Scholar]






| Trait | Parental Phenotype | Segregation Ratio in F2 | χ2 Test | Inheritance | |
|---|---|---|---|---|---|
| TM-1 | Hopi | ||||
| Plant height | 35.5 cm | 26.9 cm | continuous | - | non-Mendelian |
| Stem color | red | green | 1.2:2.0:1.0 | 1.06 a | Mendelain |
| Gossypol formation | heavy | light | continuous | 52.73 | non-Mendelian |
| Boll pitting | intermediate | smooth to light | continuous | 28.88 | non-Mendelian |
| Boll shape | moderate | pointed | continuous | 106.7 | non-Mendelian |
| Bract teeth | medium | small | continuous | 3.97 a | non-Mendelian |
| Boll Distribution per node | 1 | 1–4 | continuous (1–4) | 1.68 a | non-Mendelian |
| Growth habit | compact | prostate | continuous | 51.33 | non-Mendelian |
| Fuzz development | fuzzy | naked | continuous | - | non-Mendelian |
| Chr a | A Sub-Genome | D Sub-Genome | ||||
|---|---|---|---|---|---|---|
| No. of Markers | Chr a Length (cM) | Marker Density | No. of Markers | Chr a Length (cM) | Marker Density | |
| 1 | 162 | 176.2 | 1.09 | 284 | 122.01 | 0.43 |
| 2 | 148 | 255.54 | 1.73 | 136 | 256.98 | 1.89 |
| 3 | 150 | 160.23 | 1.07 | 158 | 176.97 | 1.12 |
| 4 | 49 | 74.05 | 1.51 | 84 | 181.94 | 2.17 |
| 5 | 82 | 143.61 | 1.75 | 84 | 105.27 | 1.25 |
| 6 | 97 | 102.1 | 1.05 | 197 | 152.97 | 0.78 |
| 7 | 184 | 159.9 | 0.87 | 109 | 164.39 | 1.51 |
| 8 | 231 | 227.54 | 0.99 | 147 | 92.52 | 0.63 |
| 9 | 152 | 188.04 | 1.24 | 155 | 130.6 | 0.84 |
| 10 | 165 | 207.56 | 1.26 | 39 | 89.11 | 2.28 |
| 11 | 213 | 268.98 | 1.26 | 44 | 134.94 | 3.07 |
| 12 | 39 | 141.96 | 3.64 | 137 | 132.14 | 0.96 |
| 13 | 164 | 147.4 | 0.9 | 254 | 183.36 | 0.72 |
| 1836 b | 2253.11 b | 1.23 c | 1828 b | 1923.20 b | 1.05 c | |
| QTL Name | Chr a | Left Marker | Right Marker | Marker Range (Mb) | PVE b | AE c |
|---|---|---|---|---|---|---|
| qPH_A11 | A11 | i45381Gh | i45705Gh | 5.17–5.21 | 15.01 | −0.74 |
| qSC_D03 | D3 | i23719Gh | i43062Gh | 22.35–26.43 | 16.05 | 0.45 |
| qSC_A13 | A13 | i49771Gh | i31374Gh | 6.13–13.21 | 13.94 | 0.3 |
| qGC_A11.1 | A11 | i06723Gh | i40399Gh | 1.47–1.85 | 9.61 | −0.15 |
| qGC_A11.2 | A11 | i26797Gh | i01021Gh | 114.49–115.06 | 10.34 | −0.1 |
| qGC_D12 | D12 | i08451Gh | i21972Gh | 56.40–57.93 | 2.28 | −0.16 |
| qGC _A12 | A12 | i39206Gh | i35296Gh | 95.74–96.43 | 8.88 | −0.37 |
| qGC _ D11 | D11 | i19386Gh | i07687Gh | 68.2–70.21 | 12.97 | −0.13 |
| qBPIT_A8 | A8 | i52750Gb | i50859Gb | 120.85–122.26 | 9.69 | 0.26 |
| qBPIT_A13 | A13 | i28698Gh | i35418Gh | 27.28–29.74 | 9.02 | 0.23 |
| qBPNT_A13 | A13 | i13421Gh | i13455Gh | 91.75–94.84 | 14.46 | 0.37 |
| qBPNT_D12 | D12 | i32198Gh | i08128Gh | 44.79–45.17 | 1.27 | −0.27 |
| qBPNT_D10 | D10 | i12182Gh | i17593Gh | 59.95–60.12 | 10.44 | 0.36 |
| qBPNT_D13 | D13 | i36840Gh | i29868Gh | 49.59–51.22 | 10.58 | 0.37 |
| qBRT_A13 | A13 | i63505Gm | i13876Gh | 107.32–108.52 | 12.22 | 0.37 |
| qBS_A10 | A10 | i407935Gh | i43538Gh | 105.90–113.48 | 5.43 | 0.37 |
| qBS_A11 | A11 | i45381Gh | i45705Gh | 5.08–17.39 | 6.45 | −0.47 |
| qBS_D02 | D02 | i50830Gb | i05555Gh | 65.40–65.70 | 2.09 | 0.37 |
| qBN_A01 | A01 | i29428Gh | i34358Gh | 51.66–52.10 | 10.11 | −0.16 |
| qNS_D12 | D12 | i08313Gh | i51812Gb | 52.66–53.06 | 14.65 | −1.26 |
| qNS_D13 | D13 | i41961Gh | i33633Gh | 0.18–0.69 | 38.19 | −1.95 |
Disclaimer/Publisher’s Note: The statements, opinions and data contained in all publications are solely those of the individual author(s) and contributor(s) and not of MDPI and/or the editor(s). MDPI and/or the editor(s) disclaim responsibility for any injury to people or property resulting from any ideas, methods, instructions or products referred to in the content. |
© 2024 by the authors. Licensee MDPI, Basel, Switzerland. This article is an open access article distributed under the terms and conditions of the Creative Commons Attribution (CC BY) license (https://creativecommons.org/licenses/by/4.0/).
Share and Cite
Shrestha, A.; Shim, J.; Mangat, P.K.; Dhaliwal, L.K.; Sweeney, M.; Angeles-Shim, R.B. Genetic Analysis of an F2 Population Derived from the Cotton Landrace Hopi Identified Novel Loci for Boll Glanding. Int. J. Mol. Sci. 2024, 25, 7080. https://doi.org/10.3390/ijms25137080
Shrestha A, Shim J, Mangat PK, Dhaliwal LK, Sweeney M, Angeles-Shim RB. Genetic Analysis of an F2 Population Derived from the Cotton Landrace Hopi Identified Novel Loci for Boll Glanding. International Journal of Molecular Sciences. 2024; 25(13):7080. https://doi.org/10.3390/ijms25137080
Chicago/Turabian StyleShrestha, Avinash, Junghyun Shim, Puneet Kaur Mangat, Lakhvir Kaur Dhaliwal, Megan Sweeney, and Rosalyn B. Angeles-Shim. 2024. "Genetic Analysis of an F2 Population Derived from the Cotton Landrace Hopi Identified Novel Loci for Boll Glanding" International Journal of Molecular Sciences 25, no. 13: 7080. https://doi.org/10.3390/ijms25137080
APA StyleShrestha, A., Shim, J., Mangat, P. K., Dhaliwal, L. K., Sweeney, M., & Angeles-Shim, R. B. (2024). Genetic Analysis of an F2 Population Derived from the Cotton Landrace Hopi Identified Novel Loci for Boll Glanding. International Journal of Molecular Sciences, 25(13), 7080. https://doi.org/10.3390/ijms25137080

