Age-Dependent Differences in Radiation-Induced DNA Damage Responses in Intestinal Stem Cells
Abstract
1. Introduction
2. Results
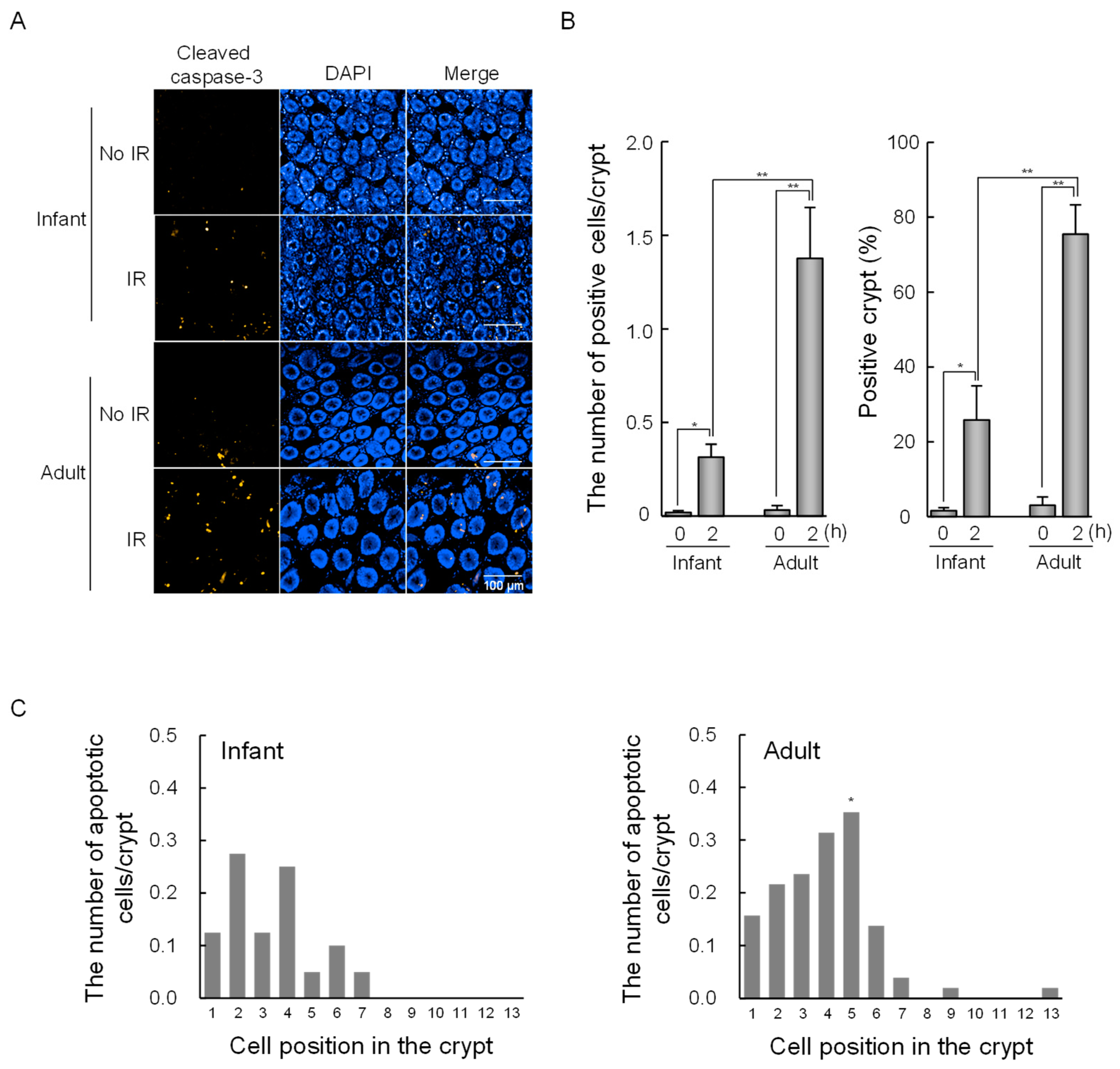
2.1. Radiation-Induced Apoptosis in Intestinal Crypts as a Function of Age
2.2. Mitotic Index in Intestinal Crypts after Radiation Exposure as a Function of Age
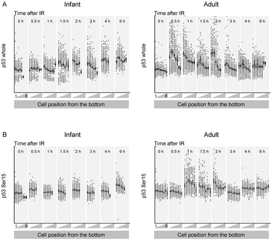
2.3. p53 Activation after Radiation Exposure as a Function of Age
2.4. Gene Expression Profile in Lgr5+ Stem Cells after Radiation Exposure as a Function of Age
3. Discussion
4. Materials and Methods
4.1. Mice
4.2. Irradiation
4.3. Immunofluorescent Staining of 3D Whole-Mount Tissue
4.4. Isolation of Single Crypt Cells from Mouse Intestinal Tissue
4.5. RNA-Seq and Analysis
4.6. Statistical Analysis
Supplementary Materials
Author Contributions
Funding
Institutional Review Board Statement
Informed Consent Statement
Data Availability Statement
Acknowledgments
Conflicts of Interest
References
- Preston, D.L.; Ron, E.; Tokuoka, S.; Funamoto, S.; Nishi, N.; Soda, M.; Mabuchi, K.; Kodama, K. Solid cancer incidence in atomic bomb survivors: 1958–1998. Radiat. Res. 2007, 168, 1–64. [Google Scholar] [CrossRef] [PubMed]
- Preston, D.L.; Shimizu, Y.; Pierce, D.A.; Suyama, A.; Mabuchi, K. Studies of mortality of atomic bomb survivors. Report 13: Solid cancer and noncancer disease mortality: 1950–1997. 2003. Radiat. Res. 2012, 178, AV146–AV172. [Google Scholar] [CrossRef]
- Ozasa, K.; Shimizu, Y.; Suyama, A.; Kasagi, F.; Soda, M.; Grant, E.J.; Sakata, R.; Sugiyama, H.; Kodama, K. Studies of the mortality of atomic bomb survivors, Report 14, 1950-2003: An overview of cancer and noncancer diseases. Radiat. Res. 2012, 177, 229–243. [Google Scholar] [CrossRef] [PubMed]
- Brenner, A.V.; Preston, D.L.; Sakata, R.; Sugiyama, H.; Berrington de Gonzalez, A.; French, B.; Utada, M.; Cahoon, E.K.; Sadakane, A.; Ozasa, K.; et al. Incidence of Breast Cancer in the Life Span Study of Atomic Bomb Survivors: 1958–2009. Radiat. Res. 2018, 190, 433–444. [Google Scholar] [CrossRef] [PubMed]
- Rawla, P.; Sunkara, T.; Barsouk, A. Epidemiology of colorectal cancer: Incidence, mortality, survival, and risk factors. Prz. Gastroenterol. 2019, 14, 89–103. [Google Scholar] [CrossRef] [PubMed]
- Sugiyama, H.; Misumi, M.; Brenner, A.; Grant, E.J.; Sakata, R.; Sadakane, A.; Utada, M.; Preston, D.L.; Mabuchi, K.; Ozasa, K. Radiation risk of incident colorectal cancer by anatomical site among atomic bomb survivors: 1958–2009. Int. J. Cancer 2020, 146, 635–645. [Google Scholar] [CrossRef]
- Okamoto, M.; Yonekawa, H. Intestinal tumorigenesis in Min mice is enhanced by X-irradiation in an age-dependent manner. J. Radiat. Res. 2005, 46, 83–91. [Google Scholar] [CrossRef]
- Ellender, M.; Harrison, J.D.; Kozlowski, R.; Szluinska, M.; Bouffler, S.D.; Cox, R. In utero and neonatal sensitivity of ApcMin/+ mice to radiation-induced intestinal neoplasia. Int. J. Radiat. Biol. 2006, 82, 141–151. [Google Scholar] [CrossRef]
- Sasatani, M.; Shimura, T.; Doi, K.; Zaharieva, E.K.; Li, J.; Iizuka, D.; Etoh, S.; Sotomaru, Y.; Kamiya, K. Morphology dynamics in intestinal crypt during postnatal development affect age-dependent susceptibility to radiation-induced intestinal tumorigenesis in ApcMin/+ mice: Possible mechanisms of radiation tumorigenesis. Carcinogenesis 2023, 44, 105–118. [Google Scholar] [CrossRef]
- Miyoshi-Imamura, T.; Kakinuma, S.; Kaminishi, M.; Okamoto, M.; Takabatake, T.; Nishimura, Y.; Imaoka, T.; Nishimura, M.; Murakami-Murofushi, K.; Shimada, Y. Unique characteristics of radiation-induced apoptosis in the postnatally developing small intestine and colon of mice. Radiat. Res. 2010, 173, 310–318. [Google Scholar] [CrossRef]
- Barker, N.; van Es, J.H.; Kuipers, J.; Kujala, P.; van den Born, M.; Cozijnsen, M.; Haegebarth, A.; Korving, J.; Begthel, H.; Peters, P.J.; et al. Identification of stem cells in small intestine and colon by marker gene Lgr5. Nature 2007, 449, 1003–1007. [Google Scholar] [CrossRef]
- Sato, T.; van Es, J.H.; Snippert, H.J.; Stange, D.E.; Vries, R.G.; van den Born, M.; Barker, N.; Shroyer, N.F.; van de Wetering, M.; Clevers, H. Paneth cells constitute the niche for Lgr5 stem cells in intestinal crypts. Nature 2011, 469, 415–418. [Google Scholar] [CrossRef]
- Snippert, H.J.; van der Flier, L.G.; Sato, T.; van Es, J.H.; van den Born, M.; Kroon-Veenboer, C.; Barker, N.; Klein, A.M.; van Rheenen, J.; Simons, B.D.; et al. Intestinal crypt homeostasis results from neutral competition between symmetrically dividing Lgr5 stem cells. Cell 2010, 143, 134–144. [Google Scholar] [CrossRef] [PubMed]
- Ayyaz, A.; Kumar, S.; Sangiorgi, B.; Ghoshal, B.; Gosio, J.; Ouladan, S.; Fink, M.; Barutcu, S.; Trcka, D.; Shen, J.; et al. Single-cell transcriptomes of the regenerating intestine reveal a revival stem cell. Nature 2019, 569, 121–125. [Google Scholar] [CrossRef] [PubMed]
- Gregorieff, A.; Liu, Y.; Inanlou, M.R.; Khomchuk, Y.; Wrana, J.L. Yap-dependent reprogramming of Lgr5 stem cells drives intestinal regeneration and cancer. Nature 2015, 526, 715–718. [Google Scholar] [CrossRef] [PubMed]
- Guiu, J.; Hannezo, E.; Yui, S.; Demharter, S.; Ulyanchenko, S.; Maimets, M.; Jorgensen, A.; Perlman, S.; Lundvall, L.; Mamsen, L.S.; et al. Tracing the origin of adult intestinal stem cells. Nature 2019, 570, 107–111. [Google Scholar] [CrossRef]
- Metcalfe, C.; Kljavin, N.M.; Ybarra, R.; de Sauvage, F.J. Lgr5+ stem cells are indispensable for radiation-induced intestinal regeneration. Cell Stem Cell 2014, 14, 149–159. [Google Scholar] [CrossRef]
- Morral, C.; Ayyaz, A.; Kuo, H.C.; Fink, M.; Verginadis, I.I.; Daniel, A.R.; Burner, D.N.; Driver, L.M.; Satow, S.; Hasapis, S.; et al. p53 promotes revival stem cells in the regenerating intestine after severe radiation injury. Nat. Commun. 2024, 15, 3018. [Google Scholar] [CrossRef]
- Tan, S.H.; Phuah, P.; Tan, L.T.; Yada, S.; Goh, J.; Tomaz, L.B.; Chua, M.; Wong, E.; Lee, B.; Barker, N. A constant pool of Lgr5+ intestinal stem cells is required for intestinal homeostasis. Cell Rep. 2021, 34, 108633. [Google Scholar] [CrossRef]
- Kastenhuber, E.R.; Lowe, S.W. Putting p53 in Context. Cell 2017, 170, 1062–1078. [Google Scholar] [CrossRef]
- Stewart-Ornstein, J.; Iwamoto, Y.; Miller, M.A.; Prytyskach, M.A.; Ferretti, S.; Holzer, P.; Kallen, J.; Furet, P.; Jambhekar, A.; Forrester, W.C.; et al. p53 dynamics vary between tissues and are linked with radiation sensitivity. Nat. Commun. 2021, 12, 898. [Google Scholar] [CrossRef]
- Otsuka, K.; Suzuki, K. Differences in Radiation Dose Response between Small and Large Intestinal Crypts. Radiat. Res. 2016, 186, 302–314. [Google Scholar] [CrossRef]
- Otsuka, K.; Suzuki, K.; Fujimichi, Y.; Tomita, M.; Iwasaki, T. Cellular responses and gene expression profiles of colonic Lgr5+ stem cells after low-dose/low-dose-rate radiation exposure. J. Radiat. Res. 2018, 59, ii18–ii22. [Google Scholar] [CrossRef] [PubMed]
- Purvis, J.E.; Karhohs, K.W.; Mock, C.; Batchelor, E.; Loewer, A.; Lahav, G. p53 dynamics control cell fate. Science 2012, 336, 1440–1444. [Google Scholar] [CrossRef] [PubMed]
- Chu, W.M. Tumor necrosis factor. Cancer Lett. 2013, 328, 222–225. [Google Scholar] [CrossRef] [PubMed]
- Matthews, H.K.; Bertoli, C.; de Bruin, R.A.M. Cell cycle control in cancer. Nat. Rev. Mol. Cell Biol. 2022, 23, 74–88. [Google Scholar] [CrossRef] [PubMed]
- Vlahopoulos, S.A. Divergent Processing of Cell Stress Signals as the Basis of Cancer Progression: Licensing NFkappaB on Chromatin. Int. J. Mol. Sci. 2024, 25, 8621. [Google Scholar] [CrossRef]
- Alam, A.; Locher, K.P. Structure and Mechanism of Human ABC Transporters. Annu. Rev. Biophys. 2023, 52, 275–300. [Google Scholar] [CrossRef]
- Schmitt, A.; Nebreda, A.R. Signalling pathways in oocyte meiotic maturation. J. Cell Sci. 2002, 115, 2457–2459. [Google Scholar] [CrossRef]
- Spangler, J.B.; Moraga, I.; Mendoza, J.L.; Garcia, K.C. Insights into cytokine-receptor interactions from cytokine engineering. Annu. Rev. Immunol. 2015, 33, 139–167. [Google Scholar] [CrossRef]
- Calissi, G.; Lam, E.W.; Link, W. Therapeutic strategies targeting FOXO transcription factors. Nat. Rev. Drug Discov. 2021, 20, 21–38. [Google Scholar] [CrossRef]
- Wang, S.; Guo, S.; Guo, J.; Du, Q.; Wu, C.; Wu, Y.; Zhang, Y. Cell death pathways: Molecular mechanisms and therapeutic targets for cancer. MedComm (2020) 2024, 5, e693. [Google Scholar] [CrossRef] [PubMed]
- Akira, S.; Takeda, K. Toll-like receptor signalling. Nat. Rev. Immunol. 2004, 4, 499–511. [Google Scholar] [CrossRef] [PubMed]
- Boyle, W.J.; Simonet, W.S.; Lacey, D.L. Osteoclast differentiation and activation. Nature 2003, 423, 337–342. [Google Scholar] [CrossRef] [PubMed]
- Huang, W.; Hickson, L.J.; Eirin, A.; Kirkland, J.L.; Lerman, L.O. Cellular senescence: The good, the bad and the unknown. Nat. Rev. Nephrol. 2022, 18, 611–627. [Google Scholar] [CrossRef] [PubMed]
- Kiela, P.R.; Ghishan, F.K. Physiology of Intestinal Absorption and Secretion. Best. Pract. Res. Clin. Gastroenterol. 2016, 30, 145–159. [Google Scholar] [CrossRef]
- He, M.; Zhang, T.; Yang, Y.; Wang, C. Mechanisms of Oocyte Maturation and Related Epigenetic Regulation. Front. Cell Dev. Biol. 2021, 9, 654028. [Google Scholar] [CrossRef]
- Sun, Y.; Li, J.; Xie, X.; Gu, F.; Sui, Z.; Zhang, K.; Yu, T. Recent Advances in Osteoclast Biological Behavior. Front. Cell Dev. Biol. 2021, 9, 788680. [Google Scholar] [CrossRef]
- Nickoloff, J.A.; Jaiswal, A.S.; Sharma, N.; Williamson, E.A.; Tran, M.T.; Arris, D.; Yang, M.; Hromas, R. Cellular Responses to Widespread DNA Replication Stress. Int. J. Mol. Sci. 2023, 24, 16903. [Google Scholar] [CrossRef]
- Huang, R.; Zhou, P.K. DNA damage repair: Historical perspectives, mechanistic pathways and clinical translation for targeted cancer therapy. Signal Transduct. Target. Ther. 2021, 6, 254. [Google Scholar] [CrossRef]
- Vaskova, J.; Kocan, L.; Vasko, L.; Perjesi, P. Glutathione-Related Enzymes and Proteins: A Review. Molecules 2023, 28, 1447. [Google Scholar] [CrossRef]
- Ceccaldi, R.; Sarangi, P.; D’Andrea, A.D. The Fanconi anaemia pathway: New players and new functions. Nat. Rev. Mol. Cell Biol. 2016, 17, 337–349. [Google Scholar] [CrossRef] [PubMed]
- Zhao, M.; Ma, J.; Li, M.; Zhang, Y.; Jiang, B.; Zhao, X.; Huai, C.; Shen, L.; Zhang, N.; He, L.; et al. Cytochrome P450 Enzymes and Drug Metabolism in Humans. Int. J. Mol. Sci. 2021, 22, 12808. [Google Scholar] [CrossRef] [PubMed]
- Anzenbacher, P.; Anzenbacherova, E. Cytochromes P450 and metabolism of xenobiotics. Cell Mol. Life Sci. 2001, 58, 737–747. [Google Scholar] [CrossRef] [PubMed]
- Gohil, D.; Sarker, A.H.; Roy, R. Base Excision Repair: Mechanisms and Impact in Biology, Disease, and Medicine. Int. J. Mol. Sci. 2023, 24, 14186. [Google Scholar] [CrossRef] [PubMed]
- Goff, J.P. Invited review: Mineral absorption mechanisms, mineral interactions that affect acid-base and antioxidant status, and diet considerations to improve mineral status. J. Dairy. Sci. 2018, 101, 2763–2813. [Google Scholar] [CrossRef]
- Jiang, Y.; He, Y.; Pan, X.; Wang, P.; Yuan, X.; Ma, B. Advances in Oocyte Maturation In Vivo and In Vitro in Mammals. Int. J. Mol. Sci. 2023, 24, 9059. [Google Scholar] [CrossRef]
- Li, G.M. Mechanisms and functions of DNA mismatch repair. Cell Res. 2008, 18, 85–98. [Google Scholar] [CrossRef]
- Shang, Y.; Sawa, Y.; Blyth, B.J.; Tsuruoka, C.; Nogawa, H.; Shimada, Y.; Kakinuma, S. Radiation Exposure Enhances Hepatocyte Proliferation in Neonatal Mice but not in Adult Mice. Radiat. Res. 2017, 188, 235–241. [Google Scholar] [CrossRef]
- Ariyoshi, K.; Takabatake, T.; Shinagawa, M.; Kadono, K.; Daino, K.; Imaoka, T.; Kakinuma, S.; Nishimura, M.; Shimada, Y. Age dependence of hematopoietic progenitor survival and chemokine family gene induction after gamma irradiation in bone marrow tissue in C3H/He mice. Radiat. Res. 2014, 181, 302–313. [Google Scholar] [CrossRef]
- Imaoka, T.; Nishimura, M.; Daino, K.; Hosoki, A.; Takabatake, M.; Nishimura, Y.; Kokubo, T.; Morioka, T.; Doi, K.; Shimada, Y.; et al. Prominent Dose-Rate Effect and Its Age Dependence of Rat Mammary Carcinogenesis Induced by Continuous Gamma-Ray Exposure. Radiat. Res. 2019, 191, 245–254. [Google Scholar] [CrossRef]
- Imaoka, T.; Nishimura, M.; Daino, K.; Kakinuma, S. Modifiers of radiation effects on breast cancer incidence revealed by a reanalysis of archival data of rat experiments. J. Radiat. Res. 2023, 64, 273–283. [Google Scholar] [CrossRef] [PubMed]
- Yamada, Y.; Iwata, K.I.; Blyth, B.J.; Doi, K.; Morioka, T.; Daino, K.; Nishimura, M.; Kakinuma, S.; Shimada, Y. Effect of Age at Exposure on the Incidence of Lung and Mammary Cancer after Thoracic X-Ray Irradiation in Wistar Rats. Radiat. Res. 2017, 187, 210–220. [Google Scholar] [CrossRef] [PubMed]
- Barcellos-Hoff, M.H. New biological insights on the link between radiation exposure and breast cancer risk. J. Mammary Gland. Biol. Neoplasia 2013, 18, 3–13. [Google Scholar] [CrossRef] [PubMed]
- Sasaki, S. Influence of the age of mice at exposure to radiation on life-shortening and carcinogenesis. J. Radiat. Res. 1991, 32 (Suppl. 2), 73–85. [Google Scholar] [CrossRef] [PubMed]
- Sasaki, S.; Fukuda, N. Temporal variation of excess mortality rate from solid tumors in mice irradiated at various ages with gamma rays. J. Radiat. Res. 2005, 46, 1–19. [Google Scholar] [CrossRef]
- Shimada, Y.; Yasukawa-Barnes, J.; Kim, R.Y.; Gould, M.N.; Clifton, K.H. Age and radiation sensitivity of rat mammary clonogenic cells. Radiat. Res. 1994, 137, 118–123. [Google Scholar] [CrossRef]
- Chin, A.M.; Hill, D.R.; Aurora, M.; Spence, J.R. Morphogenesis and maturation of the embryonic and postnatal intestine. Semin. Cell Dev. Biol. 2017, 66, 81–93. [Google Scholar] [CrossRef]
- Kwon, O.; Han, T.S.; Son, M.Y. Intestinal Morphogenesis in Development, Regeneration, and Disease: The Potential Utility of Intestinal Organoids for Studying Compartmentalization of the Crypt-Villus Structure. Front. Cell Dev. Biol. 2020, 8, 593969. [Google Scholar] [CrossRef]
- Yanai, H.; Atsumi, N.; Tanaka, T.; Nakamura, N.; Komai, Y.; Omachi, T.; Tanaka, K.; Ishigaki, K.; Saiga, K.; Ohsugi, H.; et al. Intestinal stem cells contribute to the maturation of the neonatal small intestine and colon independently of digestive activity. Sci. Rep. 2017, 7, 9891. [Google Scholar] [CrossRef]
- Langlands, A.J.; Almet, A.A.; Appleton, P.L.; Newton, I.P.; Osborne, J.M.; Nathke, I.S. Paneth Cell-Rich Regions Separated by a Cluster of Lgr5+ Cells Initiate Crypt Fission in the Intestinal Stem Cell Niche. PLoS Biol. 2016, 14, e1002491. [Google Scholar] [CrossRef]
- Dehmer, J.J.; Garrison, A.P.; Speck, K.E.; Dekaney, C.M.; Van Landeghem, L.; Sun, X.; Henning, S.J.; Helmrath, M.A. Expansion of intestinal epithelial stem cells during murine development. PLoS ONE 2011, 6, e27070. [Google Scholar] [CrossRef] [PubMed]
- Kim, T.H.; Escudero, S.; Shivdasani, R.A. Intact function of Lgr5 receptor-expressing intestinal stem cells in the absence of Paneth cells. Proc. Natl. Acad. Sci. USA 2012, 109, 3932–3937. [Google Scholar] [CrossRef] [PubMed]
- Itzkovitz, S.; Blat, I.C.; Jacks, T.; Clevers, H.; van Oudenaarden, A. Optimality in the development of intestinal crypts. Cell 2012, 148, 608–619. [Google Scholar] [CrossRef] [PubMed]
- Pine, S.R.; Liu, W. Asymmetric cell division and template DNA co-segregation in cancer stem cells. Front. Oncol. 2014, 4, 226. [Google Scholar] [CrossRef] [PubMed]
- Charruyer, A.; Weisenberger, T.; Li, H.; Khalifa, A.; Schroeder, A.W.; Belzer, A.; Ghadially, R. Decreased p53 is associated with a decline in asymmetric stem cell self-renewal in aged human epidermis. Aging Cell 2021, 20, e13310. [Google Scholar] [CrossRef]
- Shinriki, S.; Hirayama, M.; Nagamachi, A.; Yokoyama, A.; Kawamura, T.; Kanai, A.; Kawai, H.; Iwakiri, J.; Liu, R.; Maeshiro, M.; et al. DDX41 coordinates RNA splicing and transcriptional elongation to prevent DNA replication stress in hematopoietic cells. Leukemia 2022, 36, 2605–2620. [Google Scholar] [CrossRef]
- Yu, W.; Sharma, S.; Rao, E.; Rowat, A.C.; Gimzewski, J.K.; Han, D.; Rao, J. Cancer cell mechanobiology: A new frontier for cancer research. J. Natl. Cancer Cent. 2022, 2, 10–17. [Google Scholar] [CrossRef]
- Magazzu, A.; Marcuello, C. Investigation of Soft Matter Nanomechanics by Atomic Force Microscopy and Optical Tweezers: A Comprehensive Review. Nanomaterials 2023, 13, 963. [Google Scholar] [CrossRef]
- Vining, K.H.; Mooney, D.J. Mechanical forces direct stem cell behaviour in development and regeneration. Nat. Rev. Mol. Cell Biol. 2017, 18, 728–742. [Google Scholar] [CrossRef]
- Houtekamer, R.M.; van der Net, M.C.; Maurice, M.M.; Gloerich, M. Mechanical forces directing intestinal form and function. Curr. Biol. 2022, 32, R791–R805. [Google Scholar] [CrossRef]
- Antfolk, M.; Jensen, K.B. A bioengineering perspective on modelling the intestinal epithelial physiology in vitro. Nat. Commun. 2020, 11, 6244. [Google Scholar] [CrossRef] [PubMed]
- Cross, S.E.; Jin, Y.S.; Rao, J.; Gimzewski, J.K. Nanomechanical analysis of cells from cancer patients. Nat. Nanotechnol. 2007, 2, 780–783. [Google Scholar] [CrossRef] [PubMed]
- Bras, M.M.; Cruz, T.B.; Maia, A.F.; Oliveira, M.J.; Sousa, S.R.; Granja, P.L.; Radmacher, M. Mechanical Properties of Colorectal Cancer Cells Determined by Dynamic Atomic Force Microscopy: A Novel Biomarker. Cancers 2022, 14, 5053. [Google Scholar] [CrossRef] [PubMed]
- Mirzayans, R.; Andrais, B.; Scott, A.; Wang, Y.W.; Murray, D. Ionizing radiation-induced responses in human cells with differing TP53 status. Int. J. Mol. Sci. 2013, 14, 22409–22435. [Google Scholar] [CrossRef]
- Zaharieva, E.; Sasatani, M.; Matsumoto, R.; Kamiya, K. Formation of DNA Damage Foci in Human and Mouse Primary Fibroblasts Chronically Exposed to Gamma Radiation at 0.1 mGy/min. Radiat. Res. 2021, 196, 40–54. [Google Scholar] [CrossRef] [PubMed]







| Pathway ID | Pathway | Upregulated Genes | Downregulated Genes | p Value | Q Value |
|---|---|---|---|---|---|
| Infant-C vs. Infant-IR | |||||
| ko04115 | p53 signaling pathway [24] | Ccng1, Sesn2, Mdm2, Zmat3, Tnfrsf10b, Bbc3, Gtse1, Pidd1, Cdkn1a, Bax, Apaf1, Mdm4, Ei24, Ppm1d, Fas, Igfbp3, Rprm | Ccnb1, Ccnb2 | 4.9 × 10−18 | 1.3 × 10−15 |
| ko04668 | TNF signaling pathway [25] | Lif, Icam1, Jag1, Csf1, Jag2, Fas, Tnf, Map3k8, Ccl20, Nod2, | 9.2 × 10−6 | 4.6 × 10−4 | |
| ko04110 | Cell cycle [26] | Mdm2, Cdkn1a, Tgfb1 | Plk1, Cdc20, Ccnb1, Cdkn2c, Dbf4, Cdc25c, Ccnb2, Ccna2 | 2.9 × 10−5 | 8.0 × 10−4 |
| ko04064 | NF-kappa B signaling pathway [27] | Pidd1, Icam1, Nfkb2, Eda2r, Relb, Tnf, Cd40, Cd14, Plau, Tlr4 | 2.5 × 10−5 | 8.0 × 10−4 | |
| ko02010 | ABC transporters [28] | Tap1, Abcb1b, Abcc5, Abcc4, Abca1, Abca8b | 3.5 × 10−5 | 8.3 × 10−4 | |
| ko04914 | Progesterone-mediated oocyte maturation [29] | Adcy2 | Kif22, Plk1, Aurka, Ccnb1, Cdc25c, Ccnb2, Ccna2 | 4.9 × 10−5 | 1.1 × 10−3 |
| ko04060 | Cytokine-cytokine receptor interaction [30] | Gdf15, Tnfrsf10b, Lif, Eda2r, Csf1, Fas, Tnf, Tnfsf4, Tnfrsf18, Cd40, Tnfrsf21, Tnfrsf19, Ccl20, Tgfb1, Tnfrsf11b | 2.2 × 10−4 | 3.0 × 10−3 | |
| ko04068 | FoxO signaling pathway [31] | Mdm2, Cdkn1a, Plk1, Homer3, Prkag3, Tgfb1 | Plk2, Ccnb1, Ccnb2 | 2.3 × 10−4 | 3.0 × 10−3 |
| ko04215 | Apoptosis—multiple species [32] | Bbc3, Bax, Apaf1 | Birc5 | 2.7 × 10−4 | 3.3 × 10−3 |
| ko04620 | Toll-like receptor signaling pathway [33] | Cd80, Tnf, Map3k8, Cd40, Cd14, Ikbke, Tlr4 | 4.1 × 10−4 | 4.1 × 10−3 | |
| ko04380 | Osteoclast differentiation [34] | Nfkb2, Csf1, Relb, Nfatc2, Tnf, Sirpa, Tgfb1, Tnfrsf11b | 7.5 × 10−4 | 6.6 × 10−3 | |
| ko04210 | Apoptosis [32] | Tnfrsf10b, Bbc3, Pidd1, Bax, Apaf1, Fas, Tnf | Birc5 | 2.0 × 10−3 | 1.3 × 10−2 |
| ko04218 | Cellular senescence [26,35] | Mdm2, Cdkn1a, Nfatc2, Ccnb1, H2-M2, Igfbp3, Ccnb2, Ccna2, Tgfb1 | 2.0 × 10−3 | 1.3 × 10−2 | |
| ko04977 | Vitamin digestion and absorption [36] | Slc19a2, Wdr91, Cubn | 1.9 × 10−3 | 1.3 × 10−2 | |
| ko04114 | Oocyte meiosis [37,38] | Adcy2 | Plk1, Cdc20, Aurka, Ccnb1, Cdc25c, Ccnb2 | 2.2 × 10−3 | 1.3 × 10−2 |
| Adult-C vs. Adult-IR | |||||
| ko04115 | p53 signaling pathway [24] | Ccng1, Cdkn1a, Zmat3, Mdm2, Sesn2, Tnfrsf10b, Bax, Mdm4, Gtse1, Bbc3, Fas, Pidd1, Igfbp3, Gadd45a, Adgrb1 | Ccnb2, Ccnb1, Cdk1, Sesn3, Ccne2, Cdk6, Chek1, Ccne1, Serpine1 | 2.6 × 10−13 | 8.6 × 10−11 |
| ko04110 | Cell cycle [26] | Cdkn1a, Mdm2, Gadd45a, Cdkn2b | Bub1b, Ccna2, Ccnb2, Plk1, Dbf4, Cdc20, Bub1, Espl1, Ccnb1, Mad2l1, Cdc25c, Ttk, Orc1, Cdk1, Cdc6, Cdc45, Ccne2, Cdk6, Chek1, Ccne1, Cdkn2c, Skp2, Cdc7, Mcm5, Mcm6, Mcm4, Mcm3 | 9.7 × 10−11 | 1.6 × 10−8 |
| ko03030 | DNA replication [39] | Rfc3, Fen1, Rpa1, Pold3, Rpa2, Prim2, Pole2, Mcm5, Mcm6, Mcm4, Lig1, Mcm3 | 1.1 × 10−8 | 1.2 × 10−6 | |
| ko03440 | Homologous recombination [40] | Rad54b, Eme1, Rpa1, Pold3, Brca1, Rpa2, Rad51b, Rad54l, Bard1, Rad51c, Xrcc2, Blm | 1.6 × 10−7 | 1.1 × 10−5 | |
| ko00983 | Drug metabolism—other enzymes [41] | Ces2b, Mgst2, Ugt2b5, Ces2f, Ugt2b36, Tymp, Gsta13, Ces1f, Gsta2, Gsta3, Gsta5, Ces2e, Gsta1, Ces1c, Gsta4, Ces2h | Cyp2e1, Tk1, Rrm1 | 1.4 × 10−7 | 1.1 × 10−5 |
| ko03460 | Fanconi anemia pathway [42] | Polk, Rev1, Dennd2a | Fancb, Usp1, Eme1, Rpa1, Brca1, Rpa2, Fancd2, Fancg, Cenps, Rad51c, Blm | 4.2 × 10−7 | 2.3 × 10−5 |
| ko00980 | Metabolism of xenobiotics by cytochrome P450 [43] | Ephx1, Mgst2, Ugt2b5, Gstk1, Ugt2b36, Gsta13, Cbr3, Gsta2, Gsta3, Gsta5, Gsta1, Gsta4, Adh4, Adh7 | Cyp2e1 | 1.5 × 10−6 | 5.6 × 10−5 |
| ko00982 | Drug metabolism—cytochrome P450 [44] | Mgst2, Ugt2b5, Gstk1, Ugt2b36, Gsta13, Gsta2, Gsta3, Gsta5, Gsta1, Gsta4, Fmo5, Adh4, Adh7 | Cyp2e1 | 4.5 × 10−6 | 1.2 × 10−4 |
| ko03410 | Base excision repair [45] | Neil3, Hmgb1, Fen1, Pold3, Mbd4, Ung, Mutyh, Pole2, Lig1 | 2.9 × 10−5 | 6.9 × 10−4 | |
| ko04978 | Mineral absorption [46] | Slc6a19, Slc26a3, Slc34a2, Slc5a1, Slc26a6, Hmox1, Mt2, Mt1, Slc9a3 | Atp1b2, Cybrd1 | 4.0 × 10−5 | 8.3 × 10−4 |
| ko04914 | Progesterone-mediated oocyte maturation [47] | Kif22, Ccna2, Ccnb2, Plk1, Bub1, Aurka, Ccnb1, Mad2l1, Cdc25c, Cdk1, Pde3b, Prkacb, Adcy8, Rps6ka6, Pgr | 4.8 × 10−5 | 9.2 × 10−4 | |
| ko04218 | Cellular senescence [26,35] | Cdkn1a, Mdm2, Foxm1, Ccna2, Ccnb2, Ccnb1, Cdk1, Nfatc2, Ccne2, Cdk6, Chek1, Ccne1, H2-T25, Igfbp3, Gadd45a, Cacna1d, H2-Q1, Mras, Cdkn2b, Serpine1, Rassf5, H2-Q7, H2-T27 | 8.1 × 10−5 | 1.3 × 10−3 | |
| ko00480 | Glutathione metabolism [41] | Mgst2, Ggt1, Gstk1, Gsta13, Anpep, Gsta2, Gsta3, Gsta5, Gsta1, Rrm1, Gsta4 | 9.2 × 10−5 | 1.4 × 10−3 | |
| ko03430 | Mismatch repair [48] | Rfc3, Rpa1, Pold3, Rpa2, Exo1, Lig1 | 1.0 × 10−4 | 1.5 × 10−3 | |
| ko04114 | Oocyte meiosis [37] | Adcy8 | Ccnb2, Plk1, Cdc20, Bub1, Espl1, Aurka, Ccnb1, Mad2l1, Cdc25c, Cdk1, Sgo1, Ccne2, Ccne1, Prkacb, Rps6ka6, Pgr | 2.0 × 10−4 | 2.7 × 10−3 |
Disclaimer/Publisher’s Note: The statements, opinions and data contained in all publications are solely those of the individual author(s) and contributor(s) and not of MDPI and/or the editor(s). MDPI and/or the editor(s) disclaim responsibility for any injury to people or property resulting from any ideas, methods, instructions or products referred to in the content. |
© 2024 by the authors. Licensee MDPI, Basel, Switzerland. This article is an open access article distributed under the terms and conditions of the Creative Commons Attribution (CC BY) license (https://creativecommons.org/licenses/by/4.0/).
Share and Cite
Zhou, G.; Shimura, T.; Yoneima, T.; Nagamachi, A.; Kanai, A.; Doi, K.; Sasatani, M. Age-Dependent Differences in Radiation-Induced DNA Damage Responses in Intestinal Stem Cells. Int. J. Mol. Sci. 2024, 25, 10213. https://doi.org/10.3390/ijms251810213
Zhou G, Shimura T, Yoneima T, Nagamachi A, Kanai A, Doi K, Sasatani M. Age-Dependent Differences in Radiation-Induced DNA Damage Responses in Intestinal Stem Cells. International Journal of Molecular Sciences. 2024; 25(18):10213. https://doi.org/10.3390/ijms251810213
Chicago/Turabian StyleZhou, Guanyu, Tsutomu Shimura, Taiki Yoneima, Akiko Nagamachi, Akinori Kanai, Kazutaka Doi, and Megumi Sasatani. 2024. "Age-Dependent Differences in Radiation-Induced DNA Damage Responses in Intestinal Stem Cells" International Journal of Molecular Sciences 25, no. 18: 10213. https://doi.org/10.3390/ijms251810213
APA StyleZhou, G., Shimura, T., Yoneima, T., Nagamachi, A., Kanai, A., Doi, K., & Sasatani, M. (2024). Age-Dependent Differences in Radiation-Induced DNA Damage Responses in Intestinal Stem Cells. International Journal of Molecular Sciences, 25(18), 10213. https://doi.org/10.3390/ijms251810213

