Needle and Branch Trait Variation Analysis and Associated SNP Loci Mining in Larix olgensis
Abstract
1. Introduction
2. Results
2.1. Variation Analysis of Phenotypic Data
2.2. Analysis of Resequencing Data and SNP Screening
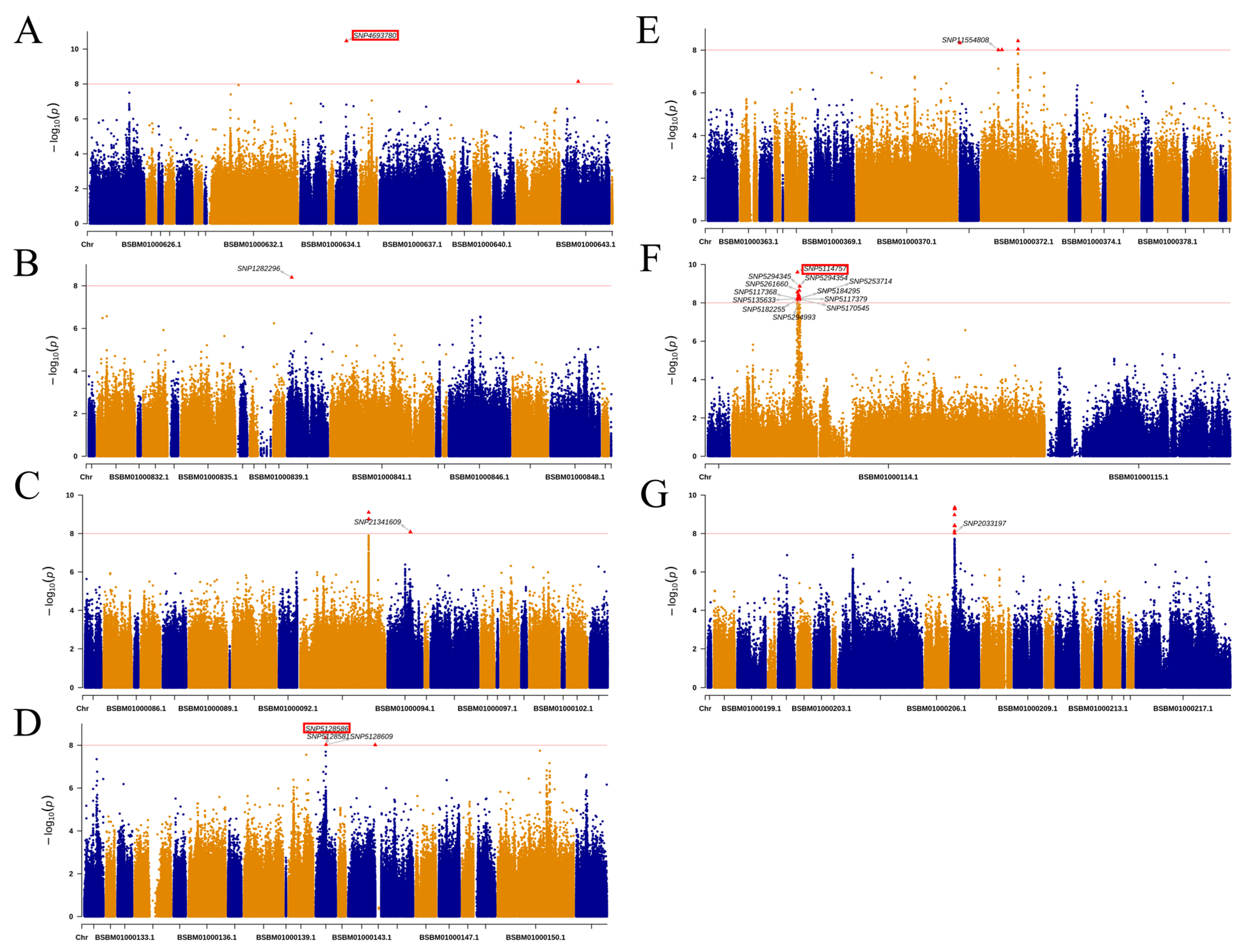
2.3. GWAS Analysis of Needle and Branch Traits
2.4. Validation Candidate SNPs by KASP Assay
2.5. Development of KASP Markers
3. Discussion
4. Materials and Methods
4.1. Plant Materials
4.2. Phenotypic Traits Determination
Chl b = 24.69 × A649 − 7.32 × A665,
Chl (a+b) = 7.05 × A6625 + 18.09 × A644.5,
Car = (1000 × A470 − 2.05 × Chl a − 114.8 × Chl b)/245,
4.3. DNA Extraction
4.4. WGRS and SNP Calling
4.5. Genome-Wide Association Analysis
4.6. KASP Genotyping Assay
4.7. Statistical Analysis of Needle Traits
5. Conclusions
Supplementary Materials
Author Contributions
Funding
Institutional Review Board Statement
Informed Consent Statement
Data Availability Statement
Acknowledgments
Conflicts of Interest
References
- Zhang, H.; Zhou, X.; Gu, W.; Wang, L.; Li, W.; Gao, Y.; Wu, L.; Guo, X.; Tigabu, M.; Xia, D.; et al. Genetic stability of Larix olgensis provenances planted in different sites in northeast China. For. Ecol. Manag. 2021, 485, 118988. [Google Scholar] [CrossRef]
- Ying, J.; Weng, Y.; Oswald, B.P.; Zhang, H. Variation in carbon concentrations and allocations among Larix olgensis populations growing in three field environments. Ann. For. Sci. 2019, 76, 99. [Google Scholar] [CrossRef]
- Pan, Y.; Li, S.; Wang, C.; Ma, W.; Xu, G.; Shao, L.; Zhao, X.; Jiang, T. Early evaluation of growth traits of Larix kaempferi clones. J. For. Res. 2018, 29, 1031–1039. [Google Scholar] [CrossRef]
- Teodosiu, M.; Mihai, G.; Ciocîrlan, E.; Curtu, A.L. Genetic characterisation and core collection construction of European larch (Larix decidua Mill.) from seed orchards in Romania. Forests 2023, 14, 1575. [Google Scholar] [CrossRef]
- Jadwiszczak, K.A.; Mazur, M.; Bona, A.; Marcysiak, K.; Boratyński, A. Three systems of molecular markers reveal genetic differences between varieties sabina and balkanensis in the Juniperus sabina L. range. Ann. For. Sci. 2023, 80, 45. [Google Scholar] [CrossRef]
- Nunziata, A.; Ruggieri, V.; Petriccione, M.; De Masi, L. Single Nucleotide Polymorphisms as Practical Molecular Tools to Support European Chestnut Agrobiodiversity Management. Int. J. Mol. Sci. 2020, 21, 4805. [Google Scholar] [CrossRef]
- Zhu, X.; Sun, F.; Sang, M.; Ye, M.; Bo, W.; Dong, A.; Wu, R. Genetic architecture of heterophylly: Single and multi-leaf genome-wide association mapping in Populus euphratica. Front. Plant Sci. 2022, 13, 870876. [Google Scholar] [CrossRef]
- Ahmar, S.; Ballesta, P.; Ali, M.; Mora-Poblete, F. Achievements and challenges of genomics-assisted breeding in forest trees: From marker-assisted selection to genome editing. Int. J. Mol. Sci. 2021, 22, 10583. [Google Scholar] [CrossRef]
- Buraczyk, W.; Tulik, M.; Konecka, A.; Szeligowski, H.; Czacharowski, M.; Bedkwski, M. Does leaf mass per area (LMA) discriminate natural pine populations of different origins? Eur. J. For. Res. 2022, 141, 1177–1187. [Google Scholar] [CrossRef]
- Nicotra, A.B.; Atkin, O.K.; Bonser, S.P.; Davidson, A.M.; Finnegan, E.J.; Mathesius, U.; Poot, P.; Purugganan, M.D.; Richards, C.L.; Valladares, F.; et al. Plant phenotypic plasticity in a changing climate. Trends Plant Sci. 2010, 15, 684–692. [Google Scholar] [CrossRef]
- Li, Z.; Wang, C.; Luo, D.; Zhang, Q.; Jin, Y. Toposequence variability in tree growth associated with leaf traits for Larix gmelinii. For. Ecol. Manag. 2021, 479, 118611. [Google Scholar] [CrossRef]
- Fan, Y.; Li, Z.; Zhang, L.; Han, S.; Qi, L. Metabolome and transcriptome association analysis reveals regulation of flavonoid biosynthesis by overexpression of LaMIR166a in Larix kaempferi (Lamb.) Carr. Forests 2020, 11, 1367. [Google Scholar] [CrossRef]
- Tanaka, R.; Kobayashi, K.; Masuda, T. Tetrapyrrole metabolism in Arabidopsis thaliana. Arabidopsis Book 2011, 9, e0145. [Google Scholar] [CrossRef]
- Lauer, N. Elevated root zone pH and NaCl leads to decreased foliar nitrogen, chlorophyll, and physiological performance in trembling aspen (Populus tremuloides), green alder (Alnus alnobetula), tamarack (Larix laricina), and white spruce (Picea glauca). Trees 2023, 37, 1041–1054. [Google Scholar] [CrossRef]
- Yao, Y.; Xia, L.; Yang, L.; Liu, R.; Zhang, S. Drought responses and carbon allocation strategies of poplar with different leaf maturity. Physiol. Plant. 2024, 176, e14224. [Google Scholar] [CrossRef]
- Jian, Z.; Tang, X.; Wang, H.; Xu, G. Evaluate the photosynthesis and chlorophyll fluorescence of Epimedium brevicornu Maxim. Sci. Rep. 2022, 12, 19470. [Google Scholar]
- Dong, X.; Huang, L.; Chen, Q.; Lv, Y.; Sun, H.; Liang, Z. Physiological and anatomical differences and differentially expressed genes reveal yellow leaf coloration in Shumard Oak. Plants 2020, 9, 169. [Google Scholar] [CrossRef]
- Xiong, H.; Li, Y.; Guo, H.; Xie, Y.; Zhao, L.; Gu, J.; Zhao, S.; Ding, Y.; Liu, L. Genetic mapping by integration of 55K SNP array and KASP markers reveals candidate genes for important agronomic traits in hexaploid wheat. Front. Plant Sci. 2021, 12, 628478. [Google Scholar] [CrossRef]
- Neale, D.B.; Kremer, A. Forest tree genomics: Growing resources and applications. Nat. Rev. Genet. 2011, 12, 111–122. [Google Scholar] [CrossRef]
- Hall, D.; Hallingbäck, H.R.; Wu, H.X. Estimation of number and size of QTL effects in forest tree traits. Tree Genet. Genomes 2016, 12, 110. [Google Scholar] [CrossRef]
- Chen, Z.; Zan, Y.; Milesi, P.; Zhou, L.; Chen, J.; Li, L.; Cui, B.; Niu, S.; Westin, J.; Karlsson, B.; et al. Leveraging breeding programs and genomic data in Norway spruce (Picea abies L. Karst) for GWAS analysis. Genome Biol. 2021, 22, 179. [Google Scholar]
- Nystedt, B.; Street, N.R.; Wetterbom, A.; Zuccolo, A.; Lin, Y.C.; Scofield, D.G.; Vezzi, F.; Delhomme, N.; Giacomello, S.; Alexeyenko, A.; et al. The Norway spruce genome sequence and conifer genome evolution. Nature 2013, 497, 579–584. [Google Scholar] [CrossRef]
- González-Martínez, S.C.; Wheeler, N.C.; Ersoz, E.; Nelson, C.D.; Neale, D.B. Association genetics in Pinus taeda L. I. wood property traits. Genetics 2007, 175, 399–409. [Google Scholar] [CrossRef] [PubMed]
- Warren, R.L.; Keeling, C.I.; Yuen, M.M.S.; Raymond, A.; Taylor, G.A.; Vandervalk, B.P. Improved white spruce (Picea glauca) genome assemblies and annotation of large gene families of conifer terpenoid and phenolic defense metabolism. Plant J. 2015, 83, 189–212. [Google Scholar] [CrossRef] [PubMed]
- Stevens, K.A.; Wegrzyn, J.L.; Zimin, A.; Puiu, D.; Crepeau, M.; Cardeno, C.; Paul, R.; Gonzalez-lbeas, D.; Koriabine, M.; Holtz-Morris, A.E.; et al. Sequence of the sugar pine megagenome. Genetics 2016, 204, 1613–1626. [Google Scholar] [CrossRef]
- Vidalis, A.; Scofield, D.G.; Neves, L.G.; Bernhardsson, C.; García-Gil, M.R.; Ingvarsson, P. Design and evaluation of a large sequence-capture probe set and associated SNPs for diploid and haploid samples of Norway spruce (Picea abies). bioRxiv 2018, 10, 291716. [Google Scholar]
- Pan, J.; Wang, B.; Pei, Z.Y.; Zhao, W.; Gao, J.; Mao, J.F.; Wang, X.R. Optimization of the genotyping-by-sequencing strategy for population genomic analysis in conifers. Mol. Ecol. Resour. 2015, 15, 711–722. [Google Scholar] [CrossRef]
- Howe, G.T.; Jayawickrama, K.; Kolpak, S.E.; Kling, J.; Trappe, M.; Hipkins, V.; Ye, T.; Guida, S.; Cronn, R.; Cushman, S.A.; et al. An axiom SNP genotyping array for Douglas-fir. BMC Genom. 2020, 21, 9. [Google Scholar] [CrossRef]
- Bernhardsson, C.; Zan, Y.; Chen, Z.; Ingvarsson, P.K.; Wu, H.X. Development of a highly efficient 50K SNP genotyping array for the large and complex genome of Norway spruce (Picea abies L. Karst) by whole genome resequencing and its transferability to other spruce species. Mol. Ecol. Resour. 2021, 21, 880–896. [Google Scholar] [CrossRef]
- Wang, J.; Zhou, M.; Zhang, H.; Liu, X.; Zhang, W.; Wang, Q.; Jia, Q.; Xu, D.; Chen, H.; Su, C. A genome-wide association analysis for salt tolerance during the soybean germination stage and development of KASP markers. Front. Plant Sci. 2024, 15, 1352465. [Google Scholar] [CrossRef]
- Xi, X.; Gutierrez, B.; Zha, Q.; Yin, X.; Sun, P.; Jiang, A. Optimization of In Vitro Embryo Rescue and Development of a Kompetitive Allele-Specific PCR (KASP) Marker Related to Stenospermocarpic Seedlessness in Grape (Vitis vinifera L.). Int. J. Mol. Sci. 2023, 24, 17350. [Google Scholar] [CrossRef] [PubMed]
- Condón, F.; Rasmusson, C.D.; Schiefelbein, E.; Velasquez, G.; Smith, K.P. Effect of advanced cycle breeding on genetic gain and phenotypic diversity in Barley breeding germplasm. Crop Sci. 2009, 49, 1751–1761. [Google Scholar] [CrossRef]
- Guo, Q.; Liu, J.; Li, J.; Cao, S.; Zhang, Z.; Zhang, J.; Zhang, Y.; Deng, Y.; Niu, D.; Su, L.; et al. Genetic diversity and core collection extraction of Robinia pseudoacacia L. germplasm resources based on phenotype, physiology, and genotyping markers. Ind. Crops Prod. 2022, 178, 114627. [Google Scholar] [CrossRef]
- Jasińska, A.K.; Boratyńska, K.; Sobierajska, K.; Romo, A.; Ok, T.; Kharat MB, D.; Boratyński, A. Relationships among Cedrus libani, C. brevifolia and C. atlantica as revealed by the morphological and anatomical needle characters. Plant Syst. Evol. 2013, 299, 35–48. [Google Scholar] [CrossRef]
- Badri, J.; Padmashree, R.; Anilkumar, C.; Mamidi, A.; Isetty, S.R.; Swamy, A.; Sundaram, R.M. Genome-wide association studies for a comprehensive understanding of the genetic architecture of culm strength and yield traits in rice. Front. Plant Sci. 2024, 14, 1298083. [Google Scholar] [CrossRef]
- Tholen, D.; Pons, T.L.; Voesenek, L.A.; Poorter, H. Ethylene insensitivity results in down-regulation of rubisco expression and photosynthetic capacity in Tobacco. Plant Physiol. 2007, 144, 1305–1315. [Google Scholar] [CrossRef]
- Pakharkova, N.; Borisova, I.; Sharafutdinov, R.; Gavrikov, V. Photosynthetic pigments in Siberian Pine and Fir under climate warming and shift of the timberline. Forests 2020, 11, 63. [Google Scholar] [CrossRef]
- Sun, C.; Xie, Y.; Li, Z.; Liu, Y.; Sun, X.; Li, J.; Quan, W.; Zeng, Q.; Van, P.Y.; Zhang, S. The Larix kaempferi genome reveals new insights into wood properties. J. Integr. Plant Biol. 2022, 64, 1364–1373. [Google Scholar] [CrossRef]
- Dong, M.; Wang, Z.; He, Q.; Zhao, J.; Fan, Z.; Zhang, J. Development of EST-SSR markers in Larix principis-rupprechtii Mayr and evaluation of their polymorphism and cross-species amplification. Trees 2018, 32, 1559–1571. [Google Scholar] [CrossRef]
- Baison, J.; Vidalis, A.; Zhou, L.; Chen, Z.; Li, Z.; Sillanpää, M.J.; Bernhardsson, C.; Scofield, D.; Forsberg, N.; Grahn, T.; et al. Genome-wide association study identified novel candidate loci affecting wood formation in Norway spruce. Plant J. 2019, 100, 83–100. [Google Scholar] [CrossRef]
- Li, X.; Cui, L.; Zhang, L.; Huang, Y.; Zhang, S.; Chen, W.; Deng, X.; Jiao, Z.; Yang, W.; Qiu, Z.; et al. Genetic Diversity Analysis and Core Germplasm Collection Construction of Radish Cultivars Based on Structure Variation Markers. Int. J. Mol. Sci. 2023, 24, 2554. [Google Scholar] [CrossRef] [PubMed]
- Estravis, B.M.; van der, V.T.; Chen, Z.; Funda, T.; Chaudhary, R.; Klingberg, A.; Fundova, I.; Suontama, M.; Hallingbäck, H.; Bernhardsson, C.; et al. Whole-genome resequencing facilitates the development of a 50K single nucleotide polymorphism genotyping array for Scots pine (Pinus sylvestris L.) and its transferability to other pine species. Plant J. 2024, 117, 944–955. [Google Scholar] [CrossRef] [PubMed]
- Gulyaev, S.; Cai, X.J.; Guo, F.Y.; Kikuchi, S.; Applequist, W.L.; Zhang, Z.X.; Hörandl, E.; He, L. The phylogeny of Salix revealed by whole genome re-sequencing suggests different sex-determination systems in major groups of the genus. Ann. Bot. 2022, 129, 485–498. [Google Scholar] [CrossRef] [PubMed]
- Parchman, T.L.; Gompert, Z.; Mudge, J.; Schilkey, F.D.; Benkman, C.W.; Buerkle, C.A. Genome-wide association genetics of an adaptive trait in lodgepole pine. Mol. Ecol. 2012, 21, 2991–3005. [Google Scholar] [CrossRef]
- De La Torre, A.R.; Wilhite, B.; Puiu, D.; St Clair, J.B.; Crepeau, M.W.; Salzberg, S.L.; Langley, C.H.; Allen, B.; Neale, D.B. Dissecting the polygenic basis of cold adaptation using genome-wide association of traits and environmental data in Douglas-fir. Genes 2021, 12, 110. [Google Scholar] [CrossRef]
- Chancerel, E.; Lepoittevin, C.; Provost, G.L.; Lin, Y.C.; Jaramillo-Correa, J.P.; Eckert, A.J.; Wegrzyn, J.L.; Zelenika, D.; Boland, A.; Frigerio, J.M.; et al. Development and implementation of a highly-multiplexed SNP array for genetic mapping in maritime pine and comparative mapping with loblolly pine. BMC Genom. 2011, 12, 368. [Google Scholar] [CrossRef]
- Zhou, C.; Guo, Y.; Chen, Y.; Zhang, H.; El-Kassaby, Y.A.; Li, W. Genome wide association study identifies candidate genes related to the earlywood tracheid properties in Picea crassifolia Kom. Forests 2022, 13, 332. [Google Scholar] [CrossRef]
- Han, X.M.; Chen, Q.X.; Yang, Q.; Zeng, Q.Y.; Lan, T.; Liu, Y.J. Genome-wide analysis of superoxide dismutase genes in Larix kaempferi. Gene 2019, 20, 29–36. [Google Scholar] [CrossRef]
- Wang, Y.; Lv, H.; Xiang, X.; Yang, A.; Feng, Q.; Dai, P.; Li, Y.; Jiang, X.; Liu, G.; Zhang, X. Construction of a SNP fingerprinting database and population genetic analysis of cigar tobacco germplasm resources in China. Front. Plant Sci. 2021, 12, 618133. [Google Scholar] [CrossRef]
- Potts, J.; Michael, V.N.; Meru, G.; Wu, X.; Blair, M.W. Dissecting the genetic diversity of USDA Cowpea germplasm collection using kompetitive allele specific PCR-single nucleotide polymorphism markers. Genes 2024, 15, 362. [Google Scholar] [CrossRef]
- Patil, G.; Chaudhary, J.; Vuong, T.D.; Jenkins, B.; Qiu, D.; Kadam, S.; Shannon, G.J.; Nguyen, H.T. Development of SNP genotyping assays for seed composition traits in Soybean. Int. J. Plant Genom. 2017, 2017, 6572969. [Google Scholar] [CrossRef] [PubMed]
- Zhang, H. Study on Provenance Test of 39-year-old Larix olgensis. Master’s Thesis, Northeast Forestry University, Harbin, China, 2021. [Google Scholar]
- Wang, N.; Palmroth, S.; Maier, C.A.; Domec, J.C.; Oren, R. Anatomical changes with needle length are correlated with leaf structural and physiological traits across five Pinus species. Plant Cell Environ. 2019, 42, 1690–1704. [Google Scholar] [CrossRef] [PubMed]
- Cai, K.; Zhou, X.; Li, X.; Kang, Y.; Yang, X.; Cui, Y.; Li, G.; Pei, X.; Zhao, X. Insight into the multiple branches traits of a mutant in Larix olgensis by morphological, cytological, and transcriptional analyses. Front. Plant Sci. 2021, 12, 787661. [Google Scholar] [CrossRef] [PubMed]
- Lichtenthaler, H.K. Chlorophylls and carotenoids: Pigments of photosynthetic biomembranes. Methods Enzymol. 1987, 148, 350–382. [Google Scholar]
- Czembor, P.C.; Sejbuk, K.; Kleszcz, R. Evaluation of a partially-automated magnetic bead-based method for DNA extraction for Wheat and Barley MAS. Cereal Res. Commun. 2014, 42, 27–37. [Google Scholar] [CrossRef]
- Chen, S.; Zhou, Y.; Chen, Y.; Gu, J. fastp: An ultra-fast all-in-one FASTQ preprocessor. Bioinformatics 2018, 34, i884–i890. [Google Scholar] [CrossRef]
- Van der Auwera, G.A.; Carneiro, M.O.; Hartl, C.; Poplin, R.; Del Angel, G.; Levy-Moonshine, A.; Jordan, T.; Shakir, K.; Roazen, D.; Thibault, J.; et al. From FastQ data to high confidence variant calls: The genome analysis toolkit best practices pipeline. Curr. Protoc. Bioinform. 2013, 43, 11.10.1–11.10.33. [Google Scholar] [CrossRef]
- Danecek, P.; Auton, A.; Abecasis, G.; Albers, C.A.; Banks, E.; DePristo, M.A.; Handsaker, R.E.; Lunter, G.; Marth, G.T.; Sherry, S.T.; et al. The variant call format and VCFtools. Bioinformatics 2011, 27, 2156–2158. [Google Scholar] [CrossRef]
- Liu, D.; Ghosh, D.; Lin, X. Estimation and testing for the effect of a genetic pathway on a disease outcome using logistic kernel machine regression via logistic mixed models. BMC Bioinform. 2008, 9, 292. [Google Scholar] [CrossRef]







| Trait | Mean | SD | Range | CV (%) | Kurtosis | Skewness |
|---|---|---|---|---|---|---|
| Needle length (cm) | 1.45 | 0.22 | 1.01~2.16 | 15.17 | 0.06 | 0.35 |
| Needle water content (%) | 55.19 | 4.82 | 38.28~71.21 | 8.73 | 1.58 | −0.15 |
| Number of needle fascicles | 9 | 2.23 | 5~16 | 24.78 | 0.74 | 0.88 |
| Biennial branch length (cm) | 6.83 | 1.97 | 3.01~14.37 | 28.84 | 2.69 | 1.32 |
| Chlorophyll a (%) | 0.97 | 0.20 | 0.32~1.42 | 20.62 | 0.22 | −0.46 |
| Chlorophyll b (%) | 0.38 | 0.07 | 0.16~0.55 | 18.42 | 1.80 | 0.19 |
| Chlorophyll (a+b) (%) | 1.23 | 0.25 | 0.44~1.80 | 20.33 | 0.19 | −0.43 |
| Carotenoid (%) | 0.11 | 0.02 | 0.03~0.19 | 18.18 | 1.14 | −0.06 |
| Whole Genome Resequencing | Comparison of Reference Genome | Variant Detection | |||
|---|---|---|---|---|---|
| Raw base (Gb) | 16,699.59 | Total bases (bp) | 16,441.49 | Homozygosis (RR) (Gb) | 19.95 |
| Clean base (Gb) | 16,441.49 | Mapped bases (bp) | 16,403.70 | Homozygosis (AA) (Gb) | 3.96 |
| Clean rate (%) | 98.46 | Mapping rate (%) | 99.77 | Heterozygosis (RA) (Gb) | 7.28 |
| Q20 base rate (%) | 98.69 | Average depth (X) | 9.28 | Missing (Gb) | 0.66 |
| Q30 base rate (%) | 95.44 | Coverage at least 1X (%) | 85.29 | Ratio (%) | 97.92 |
| Provenance | Abbreviation | Longitude (E) | Latitude (N) | Altitude (m) | Collection Quantity |
|---|---|---|---|---|---|
| BaiDaoShan | BDS | 131°07′ | 44°00′ | 702 | 12 |
| BaiHe | BH | 128°08′ | 42°25′ | 719 | 9 |
| DaHaiLin | DHL | 129°48′ | 44°28′ | 570 | 14 |
| DaShiTou | DST | 128°31′ | 43°19′ | 950 | 14 |
| HeLong | HL | 129°01′ | 42°30′ | 542 | 14 |
| JiXi | JX | 130°50′ | 45°12′ | 326 | 13 |
| LuShuiHe | LSH | 127°48′ | 42°30′ | 762 | 12 |
| MuLing | ML | 130°31′ | 44°52′ | 327 | 12 |
| TianQiaoLing | TQL | 129°17′ | 43°34′ | 967 | 11 |
| XiaoBeiHu | XBH | 128°50′ | 44°01′ | 827 | 12 |
| LongJiang | LG | 122°51′ | 47°27′ | 340 | 8 |
Disclaimer/Publisher’s Note: The statements, opinions and data contained in all publications are solely those of the individual author(s) and contributor(s) and not of MDPI and/or the editor(s). MDPI and/or the editor(s) disclaim responsibility for any injury to people or property resulting from any ideas, methods, instructions or products referred to in the content. |
© 2024 by the authors. Licensee MDPI, Basel, Switzerland. This article is an open access article distributed under the terms and conditions of the Creative Commons Attribution (CC BY) license (https://creativecommons.org/licenses/by/4.0/).
Share and Cite
Cui, Y.; Yan, J.; Jiang, L.; Wang, J.; Huang, M.; Zhao, X.; Shi, S. Needle and Branch Trait Variation Analysis and Associated SNP Loci Mining in Larix olgensis. Int. J. Mol. Sci. 2024, 25, 10212. https://doi.org/10.3390/ijms251810212
Cui Y, Yan J, Jiang L, Wang J, Huang M, Zhao X, Shi S. Needle and Branch Trait Variation Analysis and Associated SNP Loci Mining in Larix olgensis. International Journal of Molecular Sciences. 2024; 25(18):10212. https://doi.org/10.3390/ijms251810212
Chicago/Turabian StyleCui, Ying, Jiawei Yan, Luping Jiang, Junhui Wang, Manman Huang, Xiyang Zhao, and Shengqing Shi. 2024. "Needle and Branch Trait Variation Analysis and Associated SNP Loci Mining in Larix olgensis" International Journal of Molecular Sciences 25, no. 18: 10212. https://doi.org/10.3390/ijms251810212
APA StyleCui, Y., Yan, J., Jiang, L., Wang, J., Huang, M., Zhao, X., & Shi, S. (2024). Needle and Branch Trait Variation Analysis and Associated SNP Loci Mining in Larix olgensis. International Journal of Molecular Sciences, 25(18), 10212. https://doi.org/10.3390/ijms251810212
