Unbalanced Expression of Structural Genes in Carotenoid Pathway Contributes to the Flower Color Formation of the Osmanthus Cultivar ‘Yanzhi Hong’
Abstract
1. Introduction
2. Results
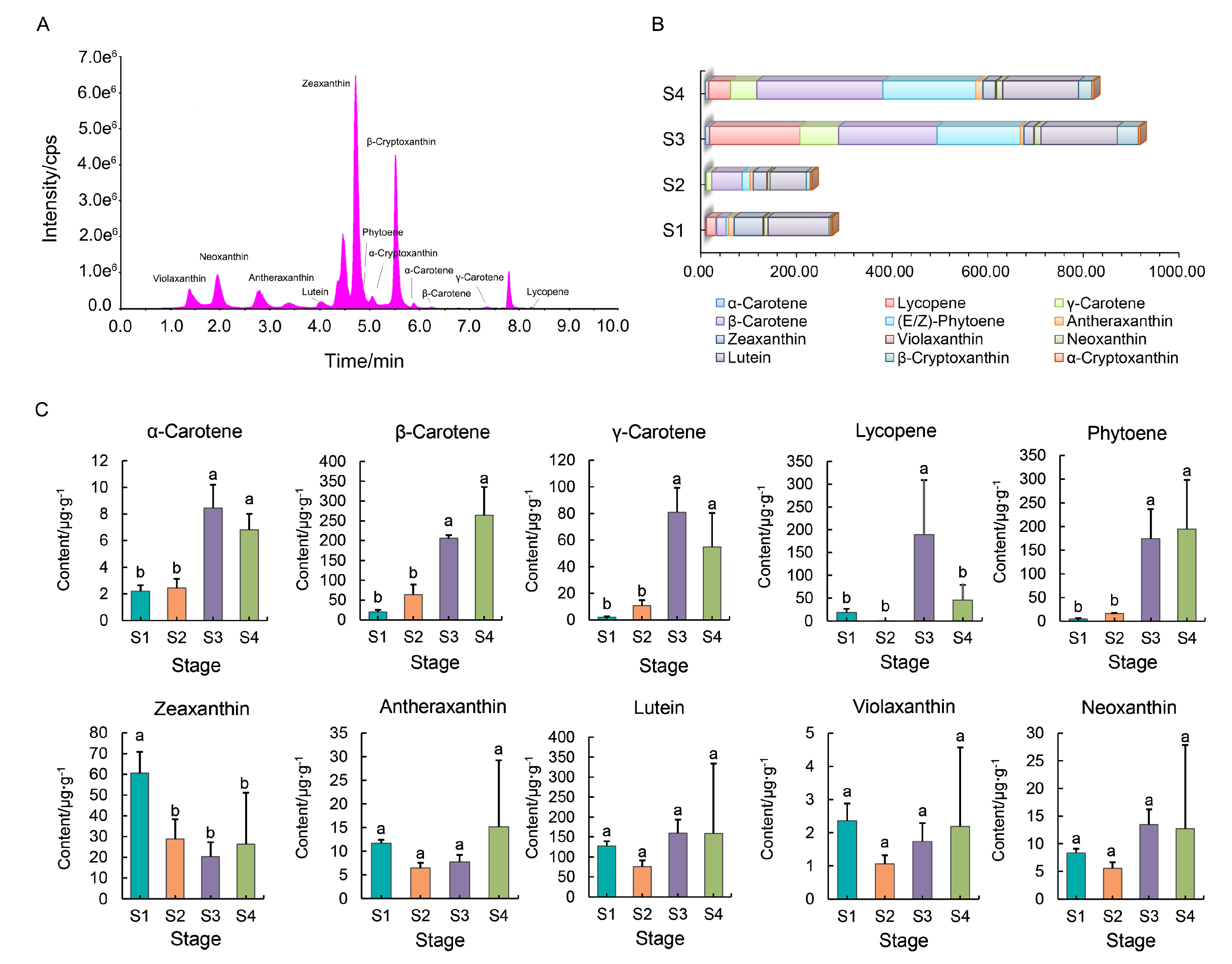
2.1. Carotenoid Accumulation in the Flowers of ‘Yanzi Hong’
2.2. Transcriptome Sequencing
2.3. Expression Patterns of Flower Color-Related Structural Genes
2.4. Identification of Gene Co-Expression Modules
2.5. Identification of Transcription Factors Related to Flower Color Regulation
3. Discussion
3.1. Main Pigments Determining Flower Color of ‘Yanzhi Hong’
3.2. Unbalanced Expression of Structural Genes Contributes to the Carotenoids Profile of ‘Yanzhi Hong’
3.3. Potential Transcription Factors Regulating Carotenoid Accumulation in ‘Yanzhi Hong’
4. Materials and Methods
4.1. Plant Materials
4.2. Chemicals and Reagents
4.3. Sample Preparation and Carotenoid Extraction
4.4. UPLC Conditions
4.5. APCI-MS/MS Parameters
4.6. Standard Curve Drawing and Quantitative Analysis
4.7. RNA Extraction and Sequencing
4.8. Bioinformatics Process
4.9. Quantitative Real-Time PCR (qRT-PCR) Validation
5. Conclusions
Supplementary Materials
Author Contributions
Funding
Institutional Review Board Statement
Informed Consent Statement
Data Availability Statement
Conflicts of Interest
References
- Mol, J.; Grotewold, E.; Koes, R. How genes paint flowers and seeds. Trends Plant Sci. 1998, 3, 212–217. [Google Scholar] [CrossRef]
- Yabuzaki, J. Carotenoids database: Structures, chemical fingerprints and distribution among organisms. Database 2017, 2017, bax004. [Google Scholar] [CrossRef]
- Tanaka, Y.; Sasaki, N.; Ohmiya, A. Biosynthesis of plant pigments: Anthocyanins, betalains and carotenoids. Plant J. 2008, 54, 733–749. [Google Scholar] [CrossRef]
- Ohmiya, A. Diversity of carotenoid composition in flower petals. Jpn. Agric. Res. Q. 2011, 45, 163–171. [Google Scholar] [CrossRef]
- Guo, L.; Wang, Y.; da Silva, J.A.T.; Fan, Y.; Yu, X. Transcriptome and chemical analysis reveal putative genes involved in flower color change in Paeonia ‘Coral Sunset’. Plant Physiol. Biochem. 2019, 138, 130–139. [Google Scholar] [CrossRef] [PubMed]
- Hao, Z.; Liu, S.; Hu, L.; Shi, J.; Chen, J. Transcriptome analysis and metabolic profiling reveal the key role of carotenoids in the petal coloration of Liriodendron tulipifera. Hort. Res. 2020, 7, 70. [Google Scholar] [CrossRef]
- Pu, X.; Li, Z.; Tian, Y.; Gao, R.; Hao, L.; Hu, Y.; He, C.; Sun, W.; Xu, M.; Peters, R.J.; et al. The honeysuckle genome provides insight into the molecular mechanism of carotenoid metabolism underlying dynamic flower coloration. New Phytol. 2020, 227, 930–943. [Google Scholar] [CrossRef]
- Nisar, N.; Li, L.; Lu, S.; Khin, N.C.; Pogson, B.J. Carotenoid metabolism in plants. Mol. Plant 2015, 8, 68–82. [Google Scholar] [CrossRef]
- Hermanns, A.S.; Zhou, X.; Xu, Q.; Tadmor, Y.; Li, L. Carotenoid pigment accumulation in horticultural plants. Hortic. Plant J. 2020, 6, 343–360. [Google Scholar] [CrossRef]
- Sun, T.; Li, L. Toward the ‘golden’ era: The status in uncovering the regulatory control of carotenoid accumulation in plants. Plant Sci. 2020, 290, 110331. [Google Scholar] [CrossRef]
- Chen, H.; Ji, H.; Huang, W.; Zhang, Z.; Zhu, K.; Zhu, S.; Chai, L.; Ye, J.; Deng, X. Transcription factor CrWRKY42 coregulates chlorophyll degradation and carotenoid biosynthesis in Citrus. Plant Physiol. 2024, 195, 728–744. [Google Scholar] [CrossRef] [PubMed]
- Fu, C.C.; Han, Y.C.; Fan, Z.Q.; Chen, J.Y.Y.; Chen, W.X.X.; Lu, W.J.; Kuang, J.F. The papaya transcription factor CpNAC1 modulates carotenoid biosynthesis through activating phytoene desaturase genes CpPDS2/4 during fruit ripening. J. Agric. Food Chem. 2016, 64, 5454–5463. [Google Scholar] [CrossRef] [PubMed]
- Xing, S.; Li, R.; Zhao, H.; Zhai, H.; He, S.; Zhang, H.; Zhou, Y.; Zhao, N.; Gao, S.; Liu, Q. The transcription factor IbNAC29 positively regulates the carotenoid accumulation in sweet potato. Hort. Res. 2023, 10, uhad010. [Google Scholar] [CrossRef] [PubMed]
- Song, J.; Sun, B.; Chen, C.; Ning, Z.; Zhang, S.; Cai, Y.; Zheng, X.; Cao, B.; Chen, G.; Jin, D.; et al. An R-R-type MYB transcription factor promotes non-climacteric pepper fruit carotenoid pigment biosynthesis. Plant J. 2023, 115, 724–741. [Google Scholar] [CrossRef] [PubMed]
- Zhou, D.; Shen, Y.; Zhou, P.; Fatima, M.; Lin, J.; Yue, J.; Zhang, X.; Chen, L.Y.; Ming, R. Papaya CpbHLH1/2 regulate carotenoid biosynthesis-related genes during papaya fruit ripening. Hort. Res. 2019, 6, 80. [Google Scholar] [CrossRef]
- Stanley, L.; Yuan, Y.W. Transcriptional regulation of carotenoid biosynthesis in plants: So many regulators, so little consensus. Front. Plant Sci. 2019, 10, 1017. [Google Scholar] [CrossRef]
- Galpaz, N.; Ronen, G.; Khalfa, Z.; Zamir, D.; Hirschberg, J. A chromoplast-specific carotenoid biosynthesis pathway is revealed by cloning of the tomato white-flower locus. Plant Cell 2006, 18, 1947–1960. [Google Scholar] [CrossRef]
- Zang, D.K.; Xiang, Q.B. Studies on Osmanthus fragrans cultivars. J. Nanjing Forestry Uni. 2004, 47, 7–13. [Google Scholar]
- Xiang, Q.; Liu, Y. An Illustrated Monograph of the Sweet Osmanthus Variety in China; Zhejiang Science and Technology Press: Hangzhou, China, 2007; pp. 86–89. [Google Scholar]
- Han, Y.; Wang, X.; Chen, W.; Dong, M.; Yuan, W.; Liu, X.; Shang, F. Differential expression of carotenoid-related genes determines diversified carotenoid coloration in flower petal of Osmanthus fragrans. Tree Genet. Genomes 2014, 10, 329–338. [Google Scholar] [CrossRef]
- Wang, Y.; Zhang, C.; Dong, B.; Fu, J.; Hu, S.; Zhao, H. Carotenoid accumulation and its contribution to flower coloration of Osmanthus fragrans. Front. Plant Sci. 2018, 9, 1499. [Google Scholar] [CrossRef]
- Han, Y.; Wu, M.; Cao, L.; Yuan, W.; Dong, M.; Wang, X.; Chen, W.; Shang, F. Characterization of OfWRKY3, a transcription factor that positively regulates the carotenoid cleavage dioxygenase gene OfCCD4 in Osmanthus fragrans. Plant Mol. Biol. 2016, 91, 485–496. [Google Scholar] [CrossRef] [PubMed]
- Chen, H.; Zeng, X.; Yang, J.; Cai, X.; Shi, Y.; Zheng, R.; Wang, Z.; Liu, J.; Yi, X.; Xiao, S.; et al. Whole-genome resequencing of Osmanthus fragrans provides insights into flower color evolution. Hort. Res. 2021, 8, 98. [Google Scholar] [CrossRef] [PubMed]
- Xiang, Q.; Wang, X.; Liu, Y. Annual report ICRCO 2014 (2) three new cultivars of Osmanthus fragrans. J. Nanjing Forestry Uni. 2014, 38, 2+181. [Google Scholar]
- Li, L.; Yuan, H. Chromoplast biogenesis and carotenoid accumulation. Arch. Biochem. Biophys. 2013, 539, 102–109. [Google Scholar] [CrossRef] [PubMed]
- Peng, A.; Tang, X.; Feng, Y.; Huang, Y.; Cui, J.; Tian, K.; Lu, M.; Zhao, Y.; Pan, Y.; Wang, S. Molecular mechanism of lycopene cyclases regulating carotenoids ratio in different branches during tea leaf and flower development. Hortic. Plant J. 2023, 9, 1177–1192. [Google Scholar] [CrossRef]
- Wen, L.; Wang, Y.; Deng, Q.; Hong, M.; Shi, S.; He, S.; Huang, Y.; Zhang, H.; Pan, C.; Yang, Z. Identifying a carotenoid cleavage dioxygenase (CCD4) gene controlling yellow/white fruit flesh color of “Piqiutao” (white fruit flesh) and its mutant (yellow fruit flesh). Plant Mol. Biol. Rep. 2020, 38, 513–520. [Google Scholar] [CrossRef]
- Li, T.; Deng, Y.J.; Liu, J.X.; Duan, A.Q.; Liu, H.; Xiong, A.S. DcCCD4 catalyzes the degradation of α-carotene and β-carotene to affect carotenoid accumulation and taproot color in carrot. Plant J. 2021, 108, 1116–1130. [Google Scholar] [CrossRef]
- Bai, L.; Kim, E.H.; DellaPenna, D.; Brutnell, T.P. Novel lycopene epsilon cyclase activities in maize revealed through perturbation of carotenoid biosynthesis. Plant J. 2009, 59, 588–599. [Google Scholar] [CrossRef] [PubMed]
- Wang, Y.H.; Zhang, Y.Q.; Zhang, R.R.; Zhuang, F.Y.; Liu, H.; Xu, Z.S.; Xiong, A.S. Lycopene ε-cyclase mediated transition of α-carotene and β-carotene metabolic flow in carrot fleshy root. Plant J. 2023, 115, 986–1003. [Google Scholar] [CrossRef]
- Vranová, E.; Coman, D.; Gruissem, W. Network analysis of the MVA and MEP pathways for isoprenoid synthesis. Annu. Rev. Plant Biol. 2013, 64, 665–700. [Google Scholar] [CrossRef]
- Liu, Z.; Mao, L.; Yang, B.; Cui, Q.; Dai, Y.; Li, X.; Chen, Y.; Dai, X.; Zou, X.; Ou, L.; et al. A multi-omics approach identifies bHLH71-like as a positive regulator of yellowing leaf pepper mutants exposed to high-intensity light. Hort. Res. 2023, 10, uhad098. [Google Scholar] [CrossRef]
- Zhu, M.; Chen, G.; Zhou, S.; Tu, Y.; Wang, Y.; Dong, T.; Hu, Z. A new tomato NAC (NAM/ATAF1/2/CUC2) transcription factor, SlNAC4, functions as a positive regulator of fruit ripening and carotenoid accumulation. Plant Cell Physiol. 2014, 55, 119–135. [Google Scholar] [CrossRef]
- Sagawa, J.M.; Stanley, L.E.; LaFountain, A.M.; Frank, H.A.; Liu, C.; Yuan, Y.W. An R2R3-MYB transcription factor regulates carotenoid pigmentation in Mimulus lewisii flowers. New Phytol. 2015, 209, 1049–1057. [Google Scholar] [CrossRef]
- Xi, W.; He, Y.; Zhu, L.; Hu, S.; Xiong, S.; Zhang, Y.; Zou, J.; Chen, H.; Wang, C.; Zheng, R. CPTA treatment reveals potential transcription factors associated with carotenoid metabolism in flowers of Osmanthus fragrans. Hortic. Plant J. 2021, 7, 479–487. [Google Scholar] [CrossRef]
- Liu, Y.; Zhou, B.; Qi, Y.; Chen, X.; Liu, C.; Liu, Z.; Ren, X. Expression differences of pigment structural genes and transcription factors explain flesh coloration in three contrasting kiwifruit cultivars. Front. Plant Sci. 2017, 8, 1507. [Google Scholar] [CrossRef]
- Langmead, B.; Salzberg, S.L. Fast gapped-read alignment with Bowtie 2. Nat. Methods 2012, 9, 357–359. [Google Scholar] [CrossRef]
- Li, B.; Dewey, C.N. RSEM: Accurate transcript quantification from RNA-Seq data with or without a reference genome. BMC Bioinform. 2011, 12, 323. [Google Scholar] [CrossRef]
- Langfelder, P.; Horvath, S. WGCNA: An R package for weighted correlation network analysis. BMC Bioinform. 2008, 9, 559. [Google Scholar] [CrossRef]
- Zhang, C.; Fu, J.; Wang, Y.; Bao, Z.; Zhao, H. Identification of suitable reference genes for gene expression normalization in the quantitative real-time PCR analysis of sweet osmanthus (Osmanthus fragrans Lour.). PLoS ONE 2015, 10, e0136355. [Google Scholar] [CrossRef]






| No. | GeneID | Annotation | Forward Primer (5′-3′) | Reverse Primer (5′-3′) |
|---|---|---|---|---|
| 1 | ofr.gene19681 | CRTISO | ATGCCTTGAACTCGCTGGAA | CGGCAGATAGTAGGCAAGGG |
| 2 | ofr.gene3952 | CHYB | AAATGGGCGTTGGGTGGTAA | TTCTCCACACTCTGTACGCC |
| 3 | ofr.gene42137 | LCYE | GGTGGATCCTTGCCGAGTAC | TAACCTGTGGCTGGATGGAC |
| 4 | ofr.gene54192 | GES | AAGGAGGAGGAAGAACGAGG | ATGGCATTGCGTTTGGTGAA |
| 5 | ofr.gene24362 | ARF4 | GTGACTGGAGTTGGTGACGT | TGGCAGACTTGATCGCAGTT |
| 6 | ofr.gene39242 | bHLH36 | AAGAAGGTGCTGAGGTCCTC | GTGCAGACGTCTCTTCAAGC |
| 7 | ofACT [40] | Actin | CCCAAGGCAAACAGAGAAAAAAT | ACCCCATCACCAGAATCAAGAA |
Disclaimer/Publisher’s Note: The statements, opinions and data contained in all publications are solely those of the individual author(s) and contributor(s) and not of MDPI and/or the editor(s). MDPI and/or the editor(s) disclaim responsibility for any injury to people or property resulting from any ideas, methods, instructions or products referred to in the content. |
© 2024 by the authors. Licensee MDPI, Basel, Switzerland. This article is an open access article distributed under the terms and conditions of the Creative Commons Attribution (CC BY) license (https://creativecommons.org/licenses/by/4.0/).
Share and Cite
Zhang, M.; Chai, Z.-H.; Zhang, C.; Chen, L. Unbalanced Expression of Structural Genes in Carotenoid Pathway Contributes to the Flower Color Formation of the Osmanthus Cultivar ‘Yanzhi Hong’. Int. J. Mol. Sci. 2024, 25, 10198. https://doi.org/10.3390/ijms251810198
Zhang M, Chai Z-H, Zhang C, Chen L. Unbalanced Expression of Structural Genes in Carotenoid Pathway Contributes to the Flower Color Formation of the Osmanthus Cultivar ‘Yanzhi Hong’. International Journal of Molecular Sciences. 2024; 25(18):10198. https://doi.org/10.3390/ijms251810198
Chicago/Turabian StyleZhang, Min, Zi-Han Chai, Cheng Zhang, and Lin Chen. 2024. "Unbalanced Expression of Structural Genes in Carotenoid Pathway Contributes to the Flower Color Formation of the Osmanthus Cultivar ‘Yanzhi Hong’" International Journal of Molecular Sciences 25, no. 18: 10198. https://doi.org/10.3390/ijms251810198
APA StyleZhang, M., Chai, Z.-H., Zhang, C., & Chen, L. (2024). Unbalanced Expression of Structural Genes in Carotenoid Pathway Contributes to the Flower Color Formation of the Osmanthus Cultivar ‘Yanzhi Hong’. International Journal of Molecular Sciences, 25(18), 10198. https://doi.org/10.3390/ijms251810198

