Pulmonary Administration of TLR2/6 Agonist after Allergic Sensitization Inhibits Airway Hyper-Responsiveness and Recruits Natural Killer Cells in Lung Parenchyma
Abstract
1. Introduction
2. Results
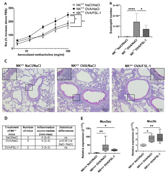
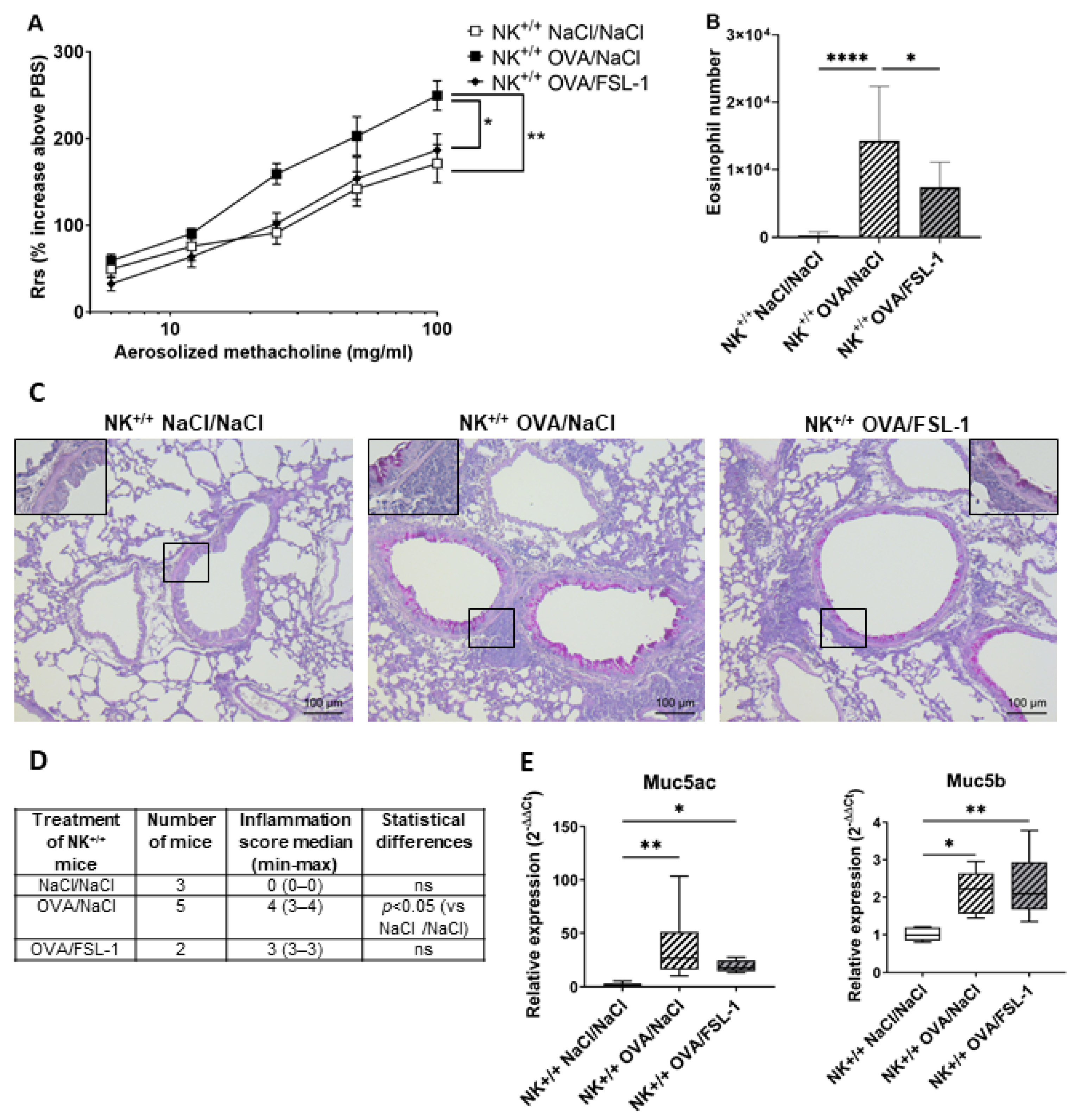
2.1. Pulmonary Administration of FSL-1 Decreases Established Ovalbumin-Induced Airway Hyper-Responsiveness and Eosinophilic Inflammation
2.2. NK Cells Are Recruited and Activated in the Lung after FSL-1 Treatment
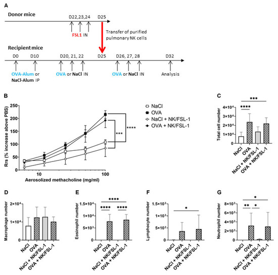
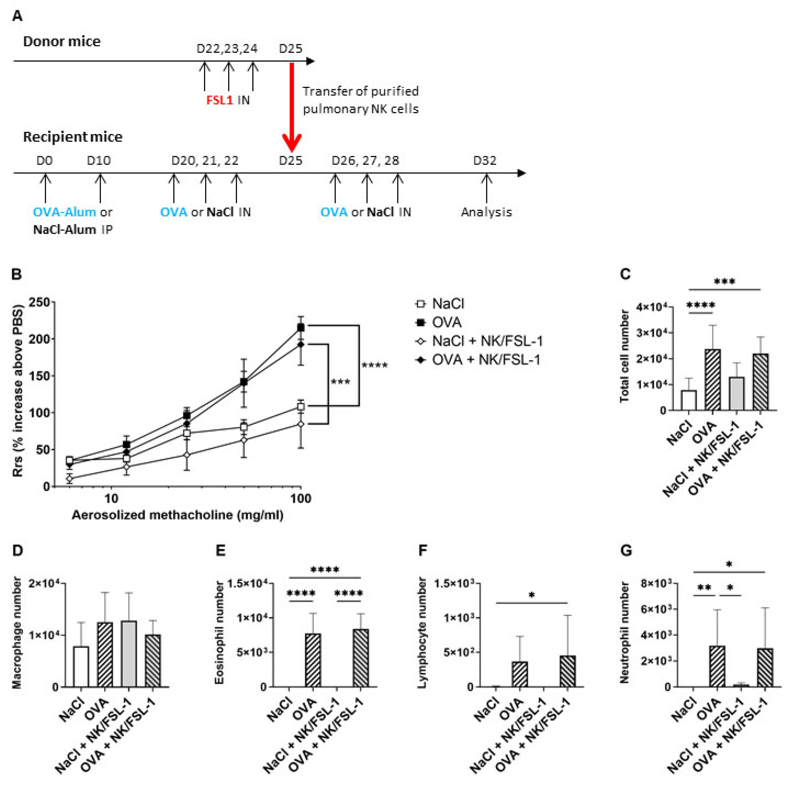
2.3. NK Cells Are Not Involved in Airway Hyper-Responsiveness and Eosinophilia Modifications Induced by OVA or FSL-1
3. Discussion
4. Materials and Methods
4.1. Mice
4.2. Sensitization, Airway Challenges, and Treatment
4.3. Lung Resistance Measurement
4.4. BAL Cellular Composition
4.5. Measurement of OVA-Specific IgE in Serum
4.6. Cytokine Measurements in Lung Homogenates
4.7. RNA Isolation and Quantitative RT-PCR
4.8. Histology on Lung Tissue Sections
4.9. Flow Cytometry Analysis of Lung Cells
4.10. NK Cell Transfer
4.11. Statistical Analysis
Supplementary Materials
Author Contributions
Funding
Institutional Review Board Statement
Informed Consent Statement
Data Availability Statement
Acknowledgments
Conflicts of Interest
References
- Hammad, H.; Lambrecht, B.N. The basic immunology of asthma. Cell 2021, 184, 1469–1485. [Google Scholar] [CrossRef]
- Frøssing, L.; Silberbrandt, A.; Von Bülow, A.; Backer, V.; Porsbjerg, C. The Prevalence of Subtypes of Type 2 Inflammation in an Unselected Population of Patients with Severe Asthma. J. Allergy Clin. Immunol. Pract. 2021, 9, 1267–1275. [Google Scholar] [CrossRef]
- Schiffers, C.; Wouters, E.F.; Breyer-Kohansal, R.; Buhl, R.; Pohl, W.; Irvin, C.G.; Breyer, M.-K.; Hartl, S. Asthma Prevalence and Phenotyping in the General Population: The LEAD (Lung, hEart, sociAl, boDy) Study. J. Asthma Allergy 2023, 16, 367–382. [Google Scholar] [CrossRef] [PubMed]
- Reports. Available online: https://ginasthma.org/reports/ (accessed on 24 April 2024).
- Pfefferle, P.I.; Keber, C.U.; Cohen, R.M.; Garn, H. The Hygiene Hypothesis—Learning From but Not Living in the Past. Front. Immunol. 2021, 12, 635935. [Google Scholar] [CrossRef]
- van Tilburg Bernardes, E.; Arrieta, M.-C. Hygiene Hypothesis in Asthma Development: Is Hygiene to Blame? Arch. Med. Res. 2017, 48, 717–726. [Google Scholar] [CrossRef] [PubMed]
- Deckers, J.; Marsland, B.J.; von Mutius, E. Protection against allergies: Microbes, immunity, and the farming effect. Eur. J. Immunol. 2021, 51, 2387–2398. [Google Scholar] [CrossRef]
- Perkin, M.R.; Strachan, D.P. The hygiene hypothesis for allergy—Conception and evolution. Front. Allergy 2022, 3, 1051368. [Google Scholar] [CrossRef]
- Zakeri, A.; Russo, M. Dual Role of Toll-like Receptors in Human and Experimental Asthma Models. Front. Immunol. 2018, 9, 1027. [Google Scholar] [CrossRef] [PubMed]
- O’Neill, L.A.J.; Golenbock, D.; Bowie, A.G. The history of Toll-like receptors-redefining innate immunity. Nat. Rev. Immunol. 2013, 13, 453–460. [Google Scholar] [CrossRef]
- Eder, W.; Klimecki, W.; Yu, L.; von Mutius, E.; Riedler, J.; Braun-Fahrländer, C.; Nowak, D.; Martinez, F.D.; ALEX Study Team. Toll-like receptor 2 as a major gene for asthma in children of European farmers. J. Allergy Clin. Immunol. 2004, 113, 482–488. [Google Scholar] [CrossRef]
- Kormann, M.S.D.; Depner, M.; Hartl, D.; Klopp, N.; Illig, T.; Adamski, J.; Vogelberg, C.; Weiland, S.K.; von Mutius, E.; Kabesch, M. Toll-like receptor heterodimer variants protect from childhood asthma. J. Allergy Clin. Immunol. 2008, 122, 86–92.e8. [Google Scholar] [CrossRef]
- Zhao, J.; Shang, H.; Cao, X.; Huang, Y.; Fang, X.; Zhang, S.; Xie, M.; Xie, J.; Liu, X. Association of polymorphisms in TLR2 and TLR4 with asthma risk: An update meta-analysis. Medicine 2017, 96, e7909. [Google Scholar] [CrossRef] [PubMed]
- Gao, Y.; Xiao, H.; Wang, Y.; Xu, F. Association of single-nucleotide polymorphisms in toll-like receptor 2 gene with asthma susceptibility: A meta-analysis. Medicine 2017, 96, e6822. [Google Scholar] [CrossRef]
- Buckland, K.F.; O’Connor, E.; Murray, L.A.; Hogaboam, C.M. Toll like receptor-2 modulates both innate and adaptive immune responses during chronic fungal asthma in mice. Inflamm. Res. 2008, 57, 379–387. [Google Scholar] [CrossRef]
- Redecke, V.; Häcker, H.; Datta, S.K.; Fermin, A.; Pitha, P.M.; Broide, D.H.; Raz, E. Cutting Edge: Activation of Toll-Like Receptor 2 Induces a Th2 Immune Response and Promotes Experimental Asthma1. J. Immunol. 2004, 172, 2739–2743. [Google Scholar] [CrossRef] [PubMed]
- Patel, M.; Xu, D.; Kewin, P.; Choo-Kang, B.; McSharry, C.; Thomson, N.C.; Liew, F.Y. TLR2 agonist ameliorates established allergic airway inflammation by promoting Th1 response and not via regulatory T cells. J. Immunol. 2005, 174, 7558–7563. [Google Scholar] [CrossRef]
- Fuchs, B.; Knothe, S.; Rochlitzer, S.; Nassimi, M.; Greweling, M.; Lauenstein, H.-D.; Nassenstein, C.; Müller, M.; Ebensen, T.; Dittrich, A.-M.; et al. A Toll-like receptor 2/6 agonist reduces allergic airway inflammation in chronic respiratory sensitisation to Timothy grass pollen antigens. Int. Arch. Allergy Immunol. 2010, 152, 131–139. [Google Scholar] [CrossRef]
- Weigt, H.; Nassenstein, C.; Tschernig, T.; Mühlradt, P.F.; Krug, N.; Braun, A. Efficacy of macrophage-activating lipopeptide-2 combined with interferon-gamma in a murine asthma model. Am. J. Respir. Crit. Care Med. 2005, 172, 566–572. [Google Scholar] [CrossRef] [PubMed]
- Moreira, A.P.; Cavassani, K.A.; Ismailoglu, U.B.; Hullinger, R.; Dunleavy, M.P.; Knight, D.A.; Kunkel, S.L.; Uematsu, S.; Akira, S.; Hogaboam, C.M. The protective role of TLR6 in a mouse model of asthma is mediated by IL-23 and IL-17A. J. Clin. Investig. 2011, 121, 4420–4432. [Google Scholar] [CrossRef]
- Culley, F.J. Natural killer cells in infection and inflammation of the lung. Immunology 2009, 128, 151–163. [Google Scholar] [CrossRef]
- He, S.; Chu, J.; Wu, L.-C.; Mao, H.; Peng, Y.; Alvarez-Breckenridge, C.A.; Hughes, T.; Wei, M.; Zhang, J.; Yuan, S.; et al. MicroRNAs activate natural killer cells through Toll-like receptor signaling. Blood 2013, 121, 4663–4671. [Google Scholar] [CrossRef]
- Noh, J.-Y.; Yoon, S.R.; Kim, T.-D.; Choi, I.; Jung, H. Toll-Like Receptors in Natural Killer Cells and Their Application for Immunotherapy. J. Immunol. Res. 2020, 2020, e2045860. [Google Scholar] [CrossRef]
- Müller, C.; Tufa, D.M.; Chatterjee, D.; Mühlradt, P.F.; Schmidt, R.E.; Jacobs, R. The TLR-2/TLR-6 agonist macrophage-activating lipopeptide-2 augments human NK cell cytotoxicity when PGE2 production by monocytes is inhibited by a COX-2 blocker. Cancer Immunol. Immunother. 2015, 64, 1175–1184. [Google Scholar] [CrossRef] [PubMed]
- Azuma, M.; Sawahata, R.; Akao, Y.; Ebihara, T.; Yamazaki, S.; Matsumoto, M.; Hashimoto, M.; Fukase, K.; Fujimoto, Y.; Seya, T. The Peptide Sequence of Diacyl Lipopeptides Determines Dendritic Cell TLR2-Mediated NK Activation. PLoS ONE 2010, 5, e12550. [Google Scholar] [CrossRef] [PubMed]
- Marcenaro, E.; Ferranti, B.; Falco, M.; Moretta, L.; Moretta, A. Human NK cells directly recognize Mycobacterium bovis via TLR2 and acquire the ability to kill monocyte-derived DC. Int. Immunol. 2008, 20, 1155–1167. [Google Scholar] [CrossRef] [PubMed]
- Martinez, J.; Huang, X.; Yang, Y. Direct TLR2 Signaling Is Critical for NK Cell Activation and Function in Response to Vaccinia Viral Infection. PLoS Pathog. 2010, 6, e1000811. [Google Scholar] [CrossRef] [PubMed]
- Grégoire, C.; Chasson, L.; Luci, C.; Tomasello, E.; Geissmann, F.; Vivier, E.; Walzer, T. The trafficking of natural killer cells. Immunol. Rev. 2007, 220, 169–182. [Google Scholar] [CrossRef]
- Marquardt, N.; Kekäläinen, E.; Chen, P.; Kvedaraite, E.; Wilson, J.N.; Ivarsson, M.A.; Mjösberg, J.; Berglin, L.; Säfholm, J.; Manson, M.L.; et al. Human lung natural killer cells are predominantly comprised of highly differentiated hypofunctional CD69-CD56dim cells. J. Allergy Clin. Immunol. 2017, 139, 1321–1330.e4. [Google Scholar] [CrossRef]
- Lepretre, F.; Gras, D.; Chanez, P.; Duez, C. Natural killer cells in the lung: Potential role in asthma and virus-induced exacerbation? Eur. Respir. Rev. 2023, 32, 230036. [Google Scholar] [CrossRef]
- Barnig, C.; Cernadas, M.; Dutile, S.; Liu, X.; Perrella, M.A.; Kazani, S.; Wechsler, M.E.; Israel, E.; Levy, B.D. Lipoxin A4 Regulates Natural Killer Cell and Type 2 Innate Lymphoid Cell Activation in Asthma. Sci. Transl. Med. 2013, 5, 174ra26. [Google Scholar] [CrossRef]
- Devulder, J.; Chenivesse, C.; Ledroit, V.; Fry, S.; Lobert, P.-E.; Hober, D.; Tsicopoulos, A.; Duez, C. Aberrant anti-viral response of natural killer cells in severe asthma. Eur. Respir. J. 2020, 55, 1802422. [Google Scholar] [CrossRef] [PubMed]
- Lin, S.-J.; Chang, L.-Y.; Yan, D.-C.; Huang, Y.-J.; Lin, T.-J.; Lin, T.-Y. Decreased intercellular adhesion molecule-1 (CD54) and L-selectin (CD62L) expression on peripheral blood natural killer cells in asthmatic children with acute exacerbation. Allergy 2003, 58, 67–71. [Google Scholar] [CrossRef] [PubMed]
- Wei, H.; Zhang, J.; Xiao, W.; Feng, J.; Sun, R.; Tian, Z. Involvement of human natural killer cells in asthma pathogenesis: Natural killer 2 cells in type 2 cytokine predominance. J. Allergy Clin. Immunol. 2005, 115, 841–847. [Google Scholar] [CrossRef] [PubMed]
- Scordamaglia, F.; Balsamo, M.; Scordamaglia, A.; Moretta, A.; Mingari, M.C.; Canonica, G.W.; Moretta, L.; Vitale, M. Perturbations of natural killer cell regulatory functions in respiratory allergic diseases. J. Allergy Clin. Immunol. 2008, 121, 479–485. [Google Scholar] [CrossRef]
- Duvall, M.G.; Barnig, C.; Cernadas, M.; Ricklefs, I.; Krishnamoorthy, N.; Grossman, N.L.; Bhakta, N.R.; Fahy, J.V.; Bleecker, E.R.; Castro, M.; et al. Natural killer cell–mediated inflammation resolution is disabled in severe asthma. Sci. Immunol. 2017, 2, eaam5446. [Google Scholar] [CrossRef]
- Amniai, L.; Ple, C.; Barrier, M.; de Nadai, P.; Marquillies, P.; Vorng, H.; Chenivesse, C.; Tsicopoulos, A.; Duez, C. Natural Killer Cells from Allergic Donors Are Defective in Their Response to CCL18 Chemokine. Int. J. Mol. Sci. 2021, 22, 3879. [Google Scholar] [CrossRef]
- Adib-Conquy, M.; Scott-Algara, D.; Cavaillon, J.-M.; Souza-Fonseca-Guimaraes, F. TLR-mediated activation of NK cells and their role in bacterial/viral immune responses in mammals. Immunol. Cell Biol. 2014, 92, 256–262. [Google Scholar] [CrossRef]
- Barletta, K.E.; Cagnina, R.E.; Wallace, K.L.; Ramos, S.I.; Mehrad, B.; Linden, J. Leukocyte compartments in the mouse lung: Distinguishing between marginated, interstitial, and alveolar cells in response to injury. J. Immunol. Methods 2012, 375, 100–110. [Google Scholar] [CrossRef]
- Le, T.; Reeves, R.K.; McKinnon, L.R. The functional diversity of tissue-resident natural killer cells against infection. Immunology 2022, 167, 28–39. [Google Scholar] [CrossRef]
- Chiossone, L.; Chaix, J.; Fuseri, N.; Roth, C.; Vivier, E.; Walzer, T. Maturation of mouse NK cells is a 4-stage developmental program. Blood 2009, 113, 5488–5496. [Google Scholar] [CrossRef]
- Buckle, I.; Guillerey, C. Inhibitory Receptors and Immune Checkpoints Regulating Natural Killer Cell Responses to Cancer. Cancers 2021, 13, 4263. [Google Scholar] [CrossRef]
- Haspeslagh, E.; van Helden, M.J.; Deswarte, K.; De Prijck, S.; van Moorleghem, J.; Boon, L.; Hammad, H.; Vivier, E.; Lambrecht, B.N. Role of NKp46+ natural killer cells in house dust mite-driven asthma. EMBO Mol. Med. 2018, 10, e8657. [Google Scholar] [CrossRef] [PubMed]
- Ple, C.; Barrier, M.; Amniai, L.; Marquillies, P.; Bertout, J.; Tsicopoulos, A.; Walzer, T.; Lassalle, P.; Duez, C. Natural killer cells accumulate in lung-draining lymph nodes and regulate airway eosinophilia in a murine model of asthma. Scand. J. Immunol. 2010, 72, 118–127. [Google Scholar] [CrossRef] [PubMed]
- Benish, M.; Melamed, R.; Rosenne, E.; Neeman, E.; Sorski, L.; Levi, B.; Shaashua, L.; Matzner, P.; Ben-Eliyahu, S. The marginating-pulmonary immune compartment in mice exhibits increased NK cytotoxicity and unique cellular characteristics. Immunol. Res. 2014, 58, 28–39. [Google Scholar] [CrossRef] [PubMed]
- Vivier, E.; Rebuffet, L.; Narni-Mancinelli, E.; Cornen, S.; Igarashi, R.Y.; Fantin, V.R. Natural killer cell therapies. Nature 2024, 626, 727–736. [Google Scholar] [CrossRef]
- Nawijn, M.C.; Motta, A.C.; Gras, R.; Shirinbak, S.; Maazi, H.; Oosterhout, A.J.M. van TLR-2 Activation Induces Regulatory T Cells and Long-Term Suppression of Asthma Manifestations in Mice. PLoS ONE 2013, 8, e55307. [Google Scholar] [CrossRef][Green Version]
- Velasco, G.; Campo, M.; Manrique, O.J.; Bellou, A.; He, H.; Arestides, R.S.S.; Schaub, B.; Perkins, D.L.; Finn, P.W. Toll-Like Receptor 4 or 2 Agonists Decrease Allergic Inflammation. Am. J. Respir. Cell Mol. Biol. 2005, 32, 218–224. [Google Scholar] [CrossRef]
- Duechs, M.J.; Hahn, C.; Benediktus, E.; Werner-Klein, M.; Braun, A.; Hoymann, H.G.; Gantner, F.; Erb, K.J. TLR agonist mediated suppression of allergic responses is associated with increased innate inflammation in the airways. Pulm. Pharmacol. Ther. 2011, 24, 203–214. [Google Scholar] [CrossRef]
- Kiura, K.; Kataoka, H.; Yasuda, M.; Inoue, N.; Shibata, K. The diacylated lipopeptide FSL-1 induces TLR2-mediated Th2 responses. FEMS Immunol. Med. Microbiol. 2006, 48, 44–55. [Google Scholar] [CrossRef] [PubMed]
- Gorska, M.M. Natural killer cells in asthma. Curr. Opin. Allergy Clin. Immunol. 2017, 17, 50–54. [Google Scholar] [CrossRef]
- Narni-Mancinelli, E.; Chaix, J.; Fenis, A.; Kerdiles, Y.M.; Yessaad, N.; Reynders, A.; Gregoire, C.; Luche, H.; Ugolini, S.; Tomasello, E.; et al. Fate mapping analysis of lymphoid cells expressing the NKp46 cell surface receptor. Proc. Natl. Acad. Sci. USA 2011, 108, 18324–18329. [Google Scholar] [CrossRef] [PubMed]
- Voehringer, D.; Liang, H.-E.; Locksley, R.M. Homeostasis and effector function of lymphopenia-induced “memory-like” T cells in constitutively T cell-depleted mice. J. Immunol. 2008, 180, 4742–4753. [Google Scholar] [CrossRef]
- McGovern, T.K.; Robichaud, A.; Fereydoonzad, L.; Schuessler, T.F.; Martin, J.G. Evaluation of Respiratory System Mechanics in Mice using the Forced Oscillation Technique. J. Vis. Exp. 2013, 75, 50172. [Google Scholar] [CrossRef]
- Michaudel, C.; Bataille, F.; Maillet, I.; Fauconnier, L.; Colas, C.; Sokol, H.; Straube, M.; Couturier-Maillard, A.; Dumoutier, L.; van Snick, J.; et al. Ozone-Induced Aryl Hydrocarbon Receptor Activation Controls Lung Inflammation via Interleukin-22 Modulation. Front. Immunol. 2020, 11, 144. [Google Scholar] [CrossRef] [PubMed]









| Target | Forward Primers | Reverse Primers |
|---|---|---|
| il-5 | 5′-AACCCTGAAGTTTCAGGACTCGCCTT-3′ | 5′-TCTTCAGCGCTGGCCTTCAGCAA-3′ |
| il-10 | 5′-GGTTGCCAAGCCTTATCGGA-3′ | 5′-ACCTGCTCCACTGCCTTGCT-3′ |
| il-13 | 5′-GGGTGACTGCAGTCCTGGCT-3′ | 5′-GTTGCTCAGCTCCTCAATAAGC-3′ |
| il-17 | 5′-TCCAGAAGGCCCTCAGACTA-3′ | 5′-TGAGCTTCCCAGATCACAGA-3′ |
| ifn-γ | 5′-TCAAGTGGCATAGATGTGGAAGAA-3′ | 5′-TGGCTCTGCAGGATTTTCATG-3′ |
| Gapdh | 5′-TGTCCGTCGTGGATCTGAC-3′ | 5′-CCTGCTTCACCACCTTCTTG-3′ |
| Target | Catalog Reference | Target | Catalog Reference |
|---|---|---|---|
| ifn-γ | Mm.PT.58.41769240 | il-17 | Mm.PT.58.6531092 |
| il-5 | Mm.PT.58.41498972 | muc5ac | Mm.PT.58.42279692 |
| il-10 | Mm.PT.58.13531087 | muc5b | Mm.PT.58.30457752 |
| il-13 | Mm.PT.58.31366752 | Hprt | Mm.PT.39a.22214828 |
Disclaimer/Publisher’s Note: The statements, opinions and data contained in all publications are solely those of the individual author(s) and contributor(s) and not of MDPI and/or the editor(s). MDPI and/or the editor(s) disclaim responsibility for any injury to people or property resulting from any ideas, methods, instructions or products referred to in the content. |
© 2024 by the authors. Licensee MDPI, Basel, Switzerland. This article is an open access article distributed under the terms and conditions of the Creative Commons Attribution (CC BY) license (https://creativecommons.org/licenses/by/4.0/).
Share and Cite
Devulder, J.; Barrier, M.; Carrard, J.; Amniai, L.; Plé, C.; Marquillies, P.; Ledroit, V.; Ryffel, B.; Tsicopoulos, A.; de Nadai, P.; et al. Pulmonary Administration of TLR2/6 Agonist after Allergic Sensitization Inhibits Airway Hyper-Responsiveness and Recruits Natural Killer Cells in Lung Parenchyma. Int. J. Mol. Sci. 2024, 25, 9606. https://doi.org/10.3390/ijms25179606
Devulder J, Barrier M, Carrard J, Amniai L, Plé C, Marquillies P, Ledroit V, Ryffel B, Tsicopoulos A, de Nadai P, et al. Pulmonary Administration of TLR2/6 Agonist after Allergic Sensitization Inhibits Airway Hyper-Responsiveness and Recruits Natural Killer Cells in Lung Parenchyma. International Journal of Molecular Sciences. 2024; 25(17):9606. https://doi.org/10.3390/ijms25179606
Chicago/Turabian StyleDevulder, Justine, Mathieu Barrier, Julie Carrard, Latiffa Amniai, Coline Plé, Philippe Marquillies, Valérie Ledroit, Bernhard Ryffel, Anne Tsicopoulos, Patricia de Nadai, and et al. 2024. "Pulmonary Administration of TLR2/6 Agonist after Allergic Sensitization Inhibits Airway Hyper-Responsiveness and Recruits Natural Killer Cells in Lung Parenchyma" International Journal of Molecular Sciences 25, no. 17: 9606. https://doi.org/10.3390/ijms25179606
APA StyleDevulder, J., Barrier, M., Carrard, J., Amniai, L., Plé, C., Marquillies, P., Ledroit, V., Ryffel, B., Tsicopoulos, A., de Nadai, P., & Duez, C. (2024). Pulmonary Administration of TLR2/6 Agonist after Allergic Sensitization Inhibits Airway Hyper-Responsiveness and Recruits Natural Killer Cells in Lung Parenchyma. International Journal of Molecular Sciences, 25(17), 9606. https://doi.org/10.3390/ijms25179606

