Novel Magnesium- and Silver-Loaded Dressing Promotes Tissue Regeneration in Cutaneous Wounds
Abstract
1. Introduction
2. Results
2.1. Differential Expression of Mg in Human Serum and Wound Tissue
2.2. Efficient Release Properties of Mg- and Ag-Containing Dressings
2.3. Incorporation of Mg and Ag in Wound Dressings
2.4. Good Surface Wettability of Mg100 and Ag200 + Mg100 Dressings
2.5. Absence of Harmful Extractables from Mg100 and Ag200 + Mg100 Dressings
2.6. Magnesium-Enhanced Antibacterial Ability of Silver in Wound Dressing
2.7. Increased Migration of Fibroblasts by Mg100 and Ag200 + Mg100 Dressings
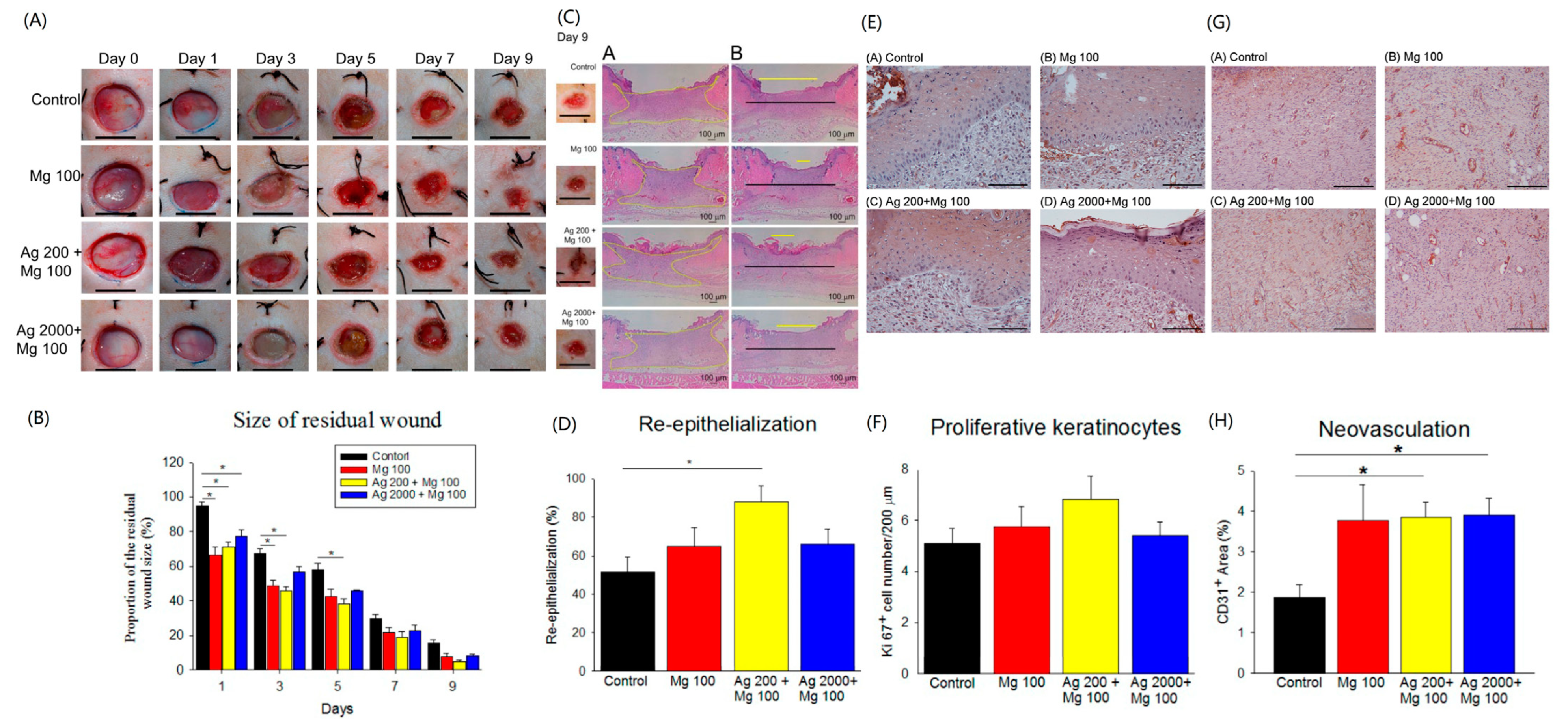
2.8. Increased Cutaneous Wound Healing in Normal and Diabetic Mice by Mg Dressings
3. Discussion
4. Materials and Methods
4.1. Patients and Samples
4.2. Mg and Ag Synthesized Materials
4.3. Immersion Test
4.4. Micrographs
4.5. Surface Wettability
4.6. Cell Culture
4.7. Cytotoxicity Assay
4.8. Antimicrobial Assay
4.9. Cell Migration Assay
4.10. Animals
4.11. Wound Healing Assay
4.12. Immunohistochemistry and Histological Analysis
4.13. Statistical Analysis
Supplementary Materials
Author Contributions
Funding
Institutional Review Board Statement
Informed Consent Statement
Data Availability Statement
Acknowledgments
Conflicts of Interest
References
- Eming, S.A.; Krieg, T.; Davidson, J.M. Inflammation in wound repair: Molecular and cellular mechanisms. J. Investig. Dermatol. 2007, 127, 514–525. [Google Scholar] [CrossRef]
- Sorg, H.; Tilkorn, D.J.; Hager, S.; Hauser, J.; Mirastschijski, U. Skin Wound Healing: An Update on the Current Knowledge and Concepts. Eur. Surg. Res. 2017, 58, 81–94. [Google Scholar] [CrossRef]
- Lansdown, A.B.; Mirastschijski, U.; Stubbs, N.; Scanlon, E.; Agren, M.S. Zinc in wound healing: Theoretical, experimental, and clinical aspects. Wound Repair Regen. 2007, 15, 2–16. [Google Scholar] [CrossRef]
- Agren, M.S.; Chvapil, M.; Franzen, L. Enhancement of re-epithelialization with topical zinc oxide in porcine partial-thickness wounds. J. Surg. Res. 1991, 50, 101–105. [Google Scholar] [CrossRef]
- Bang, R.L.; Dashti, H. Keloid and hypertrophic scars: Trace element alteration. Nutrition 1995, 11, 527–531. [Google Scholar]
- Jahnen-Dechent, W.; Ketteler, M. Magnesium basics. Clin. Kidney J. 2012, 5, i3–i14. [Google Scholar] [CrossRef]
- Elin, R.J. Assessment of magnesium status for diagnosis and therapy. Magnes. Res. 2010, 23, S194–S198. [Google Scholar]
- Banai, S.; Haggroth, L.; Epstein, S.E.; Casscells, W. Influence of extracellular magnesium on capillary endothelial cell prolifera tion and migration. Circ. Res. 1990, 67, 645–650. [Google Scholar] [CrossRef]
- Maier, J.A.; Malpuech-Brugere, C.; Zimowska, W.; Rayssiguier, Y.; Mazur, A. Low magnesium promotes endothelial cell dys function: Implications for atherosclerosis, inflammation and thrombosis. Biochim. Biophys. Acta 2004, 1689, 13–21. [Google Scholar] [CrossRef] [PubMed]
- De Mori, A.; Jones, R.S.; Cretella, M.; Cerri, G.; Draheim, R.R.; Barbu, E.; Tozzi, G.; Roldo, M. Evaluation of Antibacterial and Cytotoxicity Properties of Silver Nanowires and Their Composites with Carbon Nanotubes for Biomedical Applications. Int. J. Mol. Sci. 2020, 21, 2303. [Google Scholar] [CrossRef] [PubMed]
- Luceri, A.; Francese, R.; Lembo, D.; Ferraris, M.; Balagna, C. Silver Nanoparticles: Review of Antiviral Properties, Mechanism of Action and Applications. Microorganisms 2023, 11, 629. [Google Scholar] [CrossRef]
- Holbrook, R.D.; Rykaczewski, K.; Staymates, M.E. Dynamics of silver nanoparticle release from wound dressings revealed via in situ nanoscale imaging. J. Mater. Sci. Mater. Med. 2014, 25, 2481–2489. [Google Scholar] [CrossRef][Green Version]
- Benli, B.; Du, H.; Celik, M.S. The anisotropic characteristics of natural fibrous sepiolite as revealed by contact angle, surface free energy, AFM and molecular dynamics simulation. Colloids Surf. A Physicochem. Eng. Asp. 2012, 408, 22–31. [Google Scholar] [CrossRef]
- ISO 10993-5:2009; Biological Evaluation of Medical Devices—Part 5: Tests for In Vitro Cytotoxicity. ISO: Geneva, Switzerland, 2009.
- Szweda, P.; Gorczyca, G.; Tylingo, R. Comparison of antimicrobial activity of selected, commercially available wound dressing materials. J. Wound Care 2018, 27, 320–326. [Google Scholar] [CrossRef]
- Lin, D.J.; Hung, F.Y.; Yeh, M.L.; Lui, T.S. Microstructure-modified biodegradable magnesium alloy for promoting cytocom patibility and wound healing in vitro. J. Mater. Sci. Mater. Med. 2015, 26, 248. [Google Scholar] [CrossRef]
- Warriner, R.; Burrell, R. Infection and the chronic wound: A focus on silver. Adv. Skin Wound Care 2005, 18, 2–12. [Google Scholar] [CrossRef]
- Wright, J.B.; Lam, K.; Buret, A.G.; Olson, M.E.; Burrell, R.E. Early healing events in a porcine model of contaminated wounds: Effects of nanocrystalline silver on matrix metalloproteinases, cell apoptosis, and healing. Wound Repair Regen. 2002, 10, 141–151. [Google Scholar] [CrossRef]
- Zhang, X.; Bo, A.; Chi, B.; Xia, Y.; Su, X.; Sun, J. Magnesium sulfate induced toxicity in vitro in AGS gastric adenocarcinoma cells and in vivo in mouse gastric mucosa. Asian Pac. J. Cancer Prev. 2015, 16, 71–76. [Google Scholar] [CrossRef]
- Maradze, D.; Musson, D.; Zheng, Y.; Cornish, J.; Lewis, M.; Liu, Y. High magnesium corrosion rate has an effect on osteoclast and mesenchymal stem cell role during bone remodelling. Sci. Rep. 2018, 8, 10003. [Google Scholar] [CrossRef]
- Yang, F.; Xue, Y.; Wang, F.; Guo, D.; He, Y.; Zhao, X.; Yan, F.; Xu, Y.; Xia, D.; Liu, Y. Sustained release of magnesium and zinc ions synergistically accelerates wound healing. Bioact. Mater. 2023, 26, 88–101. [Google Scholar] [CrossRef]
- Sethuram, L.; Thomas, J.; Mukherjee, A.; Chandrasekaran, N. Effects and formulation of silver nanoscaffolds on cytotoxicity dependent ion release kinetics towards enhanced excision wound healing patterns in Wistar albino rats. RSC Adv. 2019, 9, 35677–35694. [Google Scholar] [CrossRef] [PubMed]
- Nesporova, K.; Pavlik, V.; Safrankova, B.; Vagnerova, H.; Odraska, P.; Zidek, O.; Cisarova, N.; Skoroplyas, S.; Kubala, L.; Velebný, V. Effects of wound dressings containing silver on skin and immune cells. Sci. Rep. 2020, 10, 15216. [Google Scholar] [CrossRef] [PubMed]
- Rigo, C.; Roman, M.; Munivrana, I.; Vindigni, V.; Azzena, B.; Barbante, C.; Cairns, W.R. Characterization and evaluation of silver release from four different dressings used in burns care. Burns 2012, 38, 1131–1142. [Google Scholar] [CrossRef]
- Moniri, M.; Boroumand Moghaddam, A.; Azizi, S.; Abdul Rahim, R.; Zuhainis, S.W.; Navaderi, M.; Mohamad, R. In vitro mo lecular study of wound healing using biosynthesized bacteria nanocellulose/silver nanocomposite assisted by bioinformatics databases. Int. J. Nanomed. 2018, 13, 5097–5112. [Google Scholar] [CrossRef] [PubMed]
- Monsuur, H.N.; Boink, M.A.; Weijers, E.M.; Roffel, S.; Breetveld, M.; Gefen, A.; van den Broek, L.J.; Gibbs, S. Methods to study differences in cell mobility during skin wound healing in vitro. J. Biomech. 2016, 49, 1381–1387. [Google Scholar] [CrossRef]
- Wolf, F.I.; Cittadini, A. Magnesium in cell proliferation and differentiation. Front. Biosci. 1999, 4, D607–D617. [Google Scholar] [CrossRef]
- Marunaka, K.; Shu, S.; Kobayashi, M.; Goto, M.; Katsuta, Y.; Yoshino, Y.; Ikari, A. Elevation of hyaluronan synthase by magne sium supplementation mediated through the activation of GSK3 and CREB in human keratinocyte-derived HaCaT cells. Int. J. Mol. Sci. 2022, 23, 71. [Google Scholar] [CrossRef]
- Littlefield, N.A.; Hass, B.S.; McGarrity, L.J.; Morris, S.M. Effect of magnesium on the growth and cell cycle of transformed and non-transformed epithelial rat liver cells in vitro. Cell Biol. Toxicol. 1991, 7, 203–214. [Google Scholar] [CrossRef]
- Liu, L.; Wang, F.; Song, W.; Zhang, D.; Lin, W.; Yin, Q.; Wang, Q.; Li, H.; Yuan, Q.; Zhang, S. Magnesium promotes vascularize tion and osseointegration in diabetic states. Int. J. Oral. Sci. 2024, 16, 10. [Google Scholar] [CrossRef]
- Grober, U.; Werner, T.; Vormann, J.; Kisters, K. Myth or Reality-Transdermal Magnesium? Nutrients 2017, 9, 813. [Google Scholar] [CrossRef]
- Afzali, H.; Jafari Kashi, A.H.; Momen-Heravi, M.; Razzaghi, R.; Amirani, E.; Bahmani, F.; Gilasi, H.R.; Asemi, Z. The effects of magnesium and vitamin E co-supplementation on wound healing and metabolic status in patients with diabetic foot ulcer: A randomized, double-blind, placebo-controlled trial. Wound Repair Regen. 2019, 27, 277–284. [Google Scholar] [CrossRef] [PubMed]
- ISO 10993-12:2021; Biological Evaluation of Medical Devices—Part 12: Sample Preparation and Reference Materials. ISO: Geneva, Switzerland, 2021.
- Forrer, R.; Gautschi, K.; Lutz, H. Simultaneous measurement of the trace elements Al, As, B, Be, Cd, Co, Cu, Fe, Li, Mn, Mo, Ni, Rb, Se, Sr, and Zn in human serum and their reference ranges by ICP-MS. Biol. Trace Elem. Res. 2001, 80, 77–93. [Google Scholar] [CrossRef] [PubMed]
- Hazan, R.; Que, Y.-A.; Maura, D.; Rahme, L.G. A method for high throughput determination of viable bacteria cell counts in 96-well plates. BMC Microbiol. 2012, 12, 259. [Google Scholar] [CrossRef]
- Masuda, T.; Kawaguchi, J.; Oikawa, H.; Yashima, A.; Suzuiki, K.; Sato, S.; Satodate, R. How thick are the paraffin-embedded tissue sections routinely prepared in laboratory? A morphometric study using a confocal laser scanning microscope. Pathol. Int. 1998, 48, 179–183. [Google Scholar] [CrossRef]
- Coger, V.; Million, N.; Rehbock, C.; Sures, B.; Nachev, M.; Barcikowski, S.; Wistuba, N.; Strauss, S.; Vogt, P.M. Tissue Concentrations of Zinc, Iron, Copper, and Magnesium During the Phases of Full Thickness Wound Healing in a Rodent Model. Biol. Trace Elem. Res. 2019, 191, 167–176. [Google Scholar] [CrossRef] [PubMed]







Disclaimer/Publisher’s Note: The statements, opinions and data contained in all publications are solely those of the individual author(s) and contributor(s) and not of MDPI and/or the editor(s). MDPI and/or the editor(s) disclaim responsibility for any injury to people or property resulting from any ideas, methods, instructions or products referred to in the content. |
© 2024 by the authors. Licensee MDPI, Basel, Switzerland. This article is an open access article distributed under the terms and conditions of the Creative Commons Attribution (CC BY) license (https://creativecommons.org/licenses/by/4.0/).
Share and Cite
Pan, S.-C.; Huang, Y.-J.; Wang, C.-H.; Hsu, C.-K.; Yeh, M.-L. Novel Magnesium- and Silver-Loaded Dressing Promotes Tissue Regeneration in Cutaneous Wounds. Int. J. Mol. Sci. 2024, 25, 9311. https://doi.org/10.3390/ijms25179311
Pan S-C, Huang Y-J, Wang C-H, Hsu C-K, Yeh M-L. Novel Magnesium- and Silver-Loaded Dressing Promotes Tissue Regeneration in Cutaneous Wounds. International Journal of Molecular Sciences. 2024; 25(17):9311. https://doi.org/10.3390/ijms25179311
Chicago/Turabian StylePan, Shin-Chen, Ying-Jhen Huang, Chong-Han Wang, Chao-Kai Hsu, and Ming-Long Yeh. 2024. "Novel Magnesium- and Silver-Loaded Dressing Promotes Tissue Regeneration in Cutaneous Wounds" International Journal of Molecular Sciences 25, no. 17: 9311. https://doi.org/10.3390/ijms25179311
APA StylePan, S.-C., Huang, Y.-J., Wang, C.-H., Hsu, C.-K., & Yeh, M.-L. (2024). Novel Magnesium- and Silver-Loaded Dressing Promotes Tissue Regeneration in Cutaneous Wounds. International Journal of Molecular Sciences, 25(17), 9311. https://doi.org/10.3390/ijms25179311

