Expression in Pichia pastoris of Thermostable Endo-1,4-β-xylanase from the Actinobacterium Nocardiopsis halotolerans: Properties and Use for Saccharification of Xylan-Containing Products
Abstract
1. Introduction
2. Results and Discussion
2.1. Characteristics of the Amino Acid Sequence and Phylogenetic Analysis
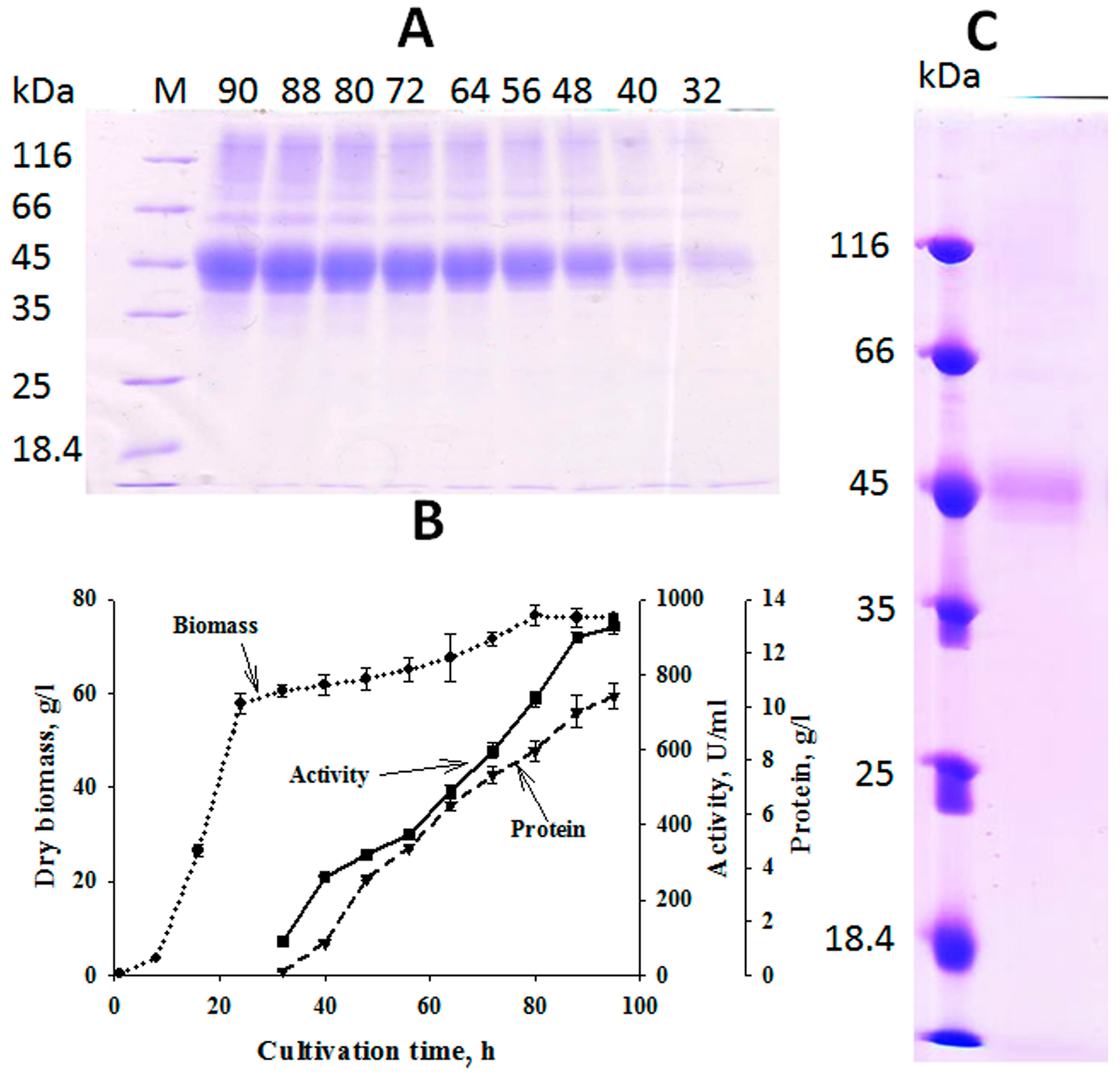
2.2. Cloning, Expression and Purification
2.3. Properties of NhX1
3. Materials and Methods
3.1. Microorganisms and Cultivation
3.2. Gene Cloning and Construction of a Recombinant Producer
3.3. Fermentation and Purification of NhX1
3.4. Characterization of NhX1
4. Conclusions
Supplementary Materials
Author Contributions
Funding
Institutional Review Board Statement
Informed Consent Statement
Data Availability Statement
Conflicts of Interest
References
- Ebringerová, A.; Heinze, T. Xylan and xylan derivatives—Biopolymers with valuable properties, 1. Naturally occurring xylans structures, isolation procedures and properties. Macromol. Rapid Commun. 2000, 21, 542–556. [Google Scholar] [CrossRef]
- Malgas, S.; Mafa, M.S.; Mkabayi, L.; Pletschke, B.I. A mini review of xylanolytic enzymes with regards to their synergistic interactions during hetero-xylan degradation. World J. Microbiol. Biotechnol. 2019, 35, 187. [Google Scholar] [CrossRef] [PubMed]
- Bhardwaj, N.; Kumar, B.; Verma, P.A. detailed overview of xylanases: An emerging biomolecule for current and future prospective. Bioresour. Bioprocess. 2019, 6, 40. [Google Scholar] [CrossRef]
- Lombard, V.; GolacondaRamulu, H.; Drula, E.; Coutinho, P.M.; Henrissat, B. The carbohydrate-active enzymes database (CAZy) in 2013. Nucleic Acids Res. 2014, 42, D490–D495. [Google Scholar] [CrossRef] [PubMed]
- Sharma, K.; Thakur, A.; Goyal, A. Xylanases for food applications. In Green Bio-Processes. Energy, Environment, and Sustainability; Parameswaran, B., Varjani, S., Raveendran, S., Eds.; Springer: Singapore, 2018; pp. 99–118. [Google Scholar] [CrossRef]
- Walia, A.; Guleria, S.; Mehta, P.; Chauhan, A.; Parkash, J. Microbial xylanases and their industrial application in pulp and paper biobleaching: A review. 3 Biotech 2017, 7, 11. [Google Scholar] [CrossRef] [PubMed]
- Arczewska-Wlosek, A.; Swiatkiewicz, S.; Bederska-Lojewska, D.; Orczewska-Dudek, S.; Szczurek, W.; Boros, D.; Fras, A.; Tomaszewska, E.; Dobrowolski, P.; Muszynski, S.; et al. The efficiency of xylanase in broiler chickens fed with increasing dietary levels of rye. Animals 2019, 9, 46. [Google Scholar] [CrossRef]
- Sharma, S.; Vaid, S.; Bhat, B.; Singh, S.; Bajaj, B.K. Thermostable enzymes for industrial biotechnology. In Advances in Enzyme Technology; A Volume in Biomass, Biofuels, Biochemicals; Singh, R.S., Singhania, R.R., Pandey, A., Larroche, C., Eds.; Springer: Singapore, 2019; pp. 469–495. [Google Scholar] [CrossRef]
- Silversides, F.G.; Bedford, M.R. Effect of pelleting temperature on the recovery and efficacy of a xylanase enzyme in wheat-based diets. Poult. Sci. 1999, 78, 1184–1190. [Google Scholar] [CrossRef]
- Kumar, V.; Marín-Navarro, J.; Shukla, P. Thermostable microbial xylanases for pulp and paper industries: Trends, applications and further perspectives. World J. Microbiol. Biotechnol. 2016, 32, 34. [Google Scholar] [CrossRef]
- Shuvaeva, G.P.; Sysoeva, M.G. Xylanase of the micromycete Rhizopus var. microsporus 595: Preparation, structural and functional characteristics, and application. Appl. Biochem. Microbiol. 2010, 46, 641–647. [Google Scholar] [CrossRef]
- Khandeparker, R.; Parab, P.; Amberkar, U. recombinant xylanase from Bacillus tequilensis bt21: Biochemical characterization and its application in the production of xylobiose from agricultural residues. Food Technol. Biotechnol. 2017, 55, 164–172. [Google Scholar] [CrossRef]
- Kumar, V.; Dangi, A.K.; Shukla, P. Engineering thermostable microbial xylanases toward its industrial applications. Mol. Biotechnol. 2018, 60, 226–235. [Google Scholar] [CrossRef] [PubMed]
- Al-Zarban, S.S.; Abbas, I.; Al-Musallam, A.A.; Steiner, U.; Stackebrandt, E.; Kroppenstedt, R.M. Nocardiopsis halotolerans sp. nov., isolated from salt marsh soil in Kuwait. Int. J. Syst. Evol. Microbiol. 2002, 52 Pt 2, 525–529. [Google Scholar] [CrossRef] [PubMed]
- Kulkarni, N.; Shendye, A.; Rao, M. Molecular and biotechnological aspects of xylanases. FEMS Microbiol. Rev. 1999, 23, 411–456. [Google Scholar] [CrossRef] [PubMed]
- Pavón-Orozco, P.; Santiago-Hernández, A.; Rosengren, A.; Hidalgo-Lara, M.E.; Stålbrand, H. The family II carbohydrate-binding module of xylanase CflXyn11A from Cellulomonas flavigena increases the synergy with cellulase TrCel7B from Trichoderma reesei during the hydrolysis of sugar cane bagasse. Bioresour. Technol. 2012, 104, 622–630. [Google Scholar] [CrossRef]
- Cos, O.; Ramón, R.; Montesinos, J.L.; Valero, F. Operational strategies, monitoring and control of heterologous protein production in the methylotrophic yeast Pichia pastoris under different promoters: A review. Microb. Cell Factories 2006, 5, 17. [Google Scholar] [CrossRef]
- Inan, M.; Meagher, M.M. Non-repressing carbon sources for alcohol oxidase (AOX1) promoter of Pichia pastoris. J. Biosci. Bioeng. 2001, 92, 585–589. [Google Scholar] [CrossRef]
- Kalinina, A.N.; Gordeeva, T.L.; Sineoky, S.P. Expression of the xylanase gene from Paenibacillus brasilensis X1 in Pichia pastoris and characteristics of the recombinant enzyme. Appl. Biochem. Microbiol. 2019, 55, 797–804. [Google Scholar] [CrossRef]
- Fu, T.T.; Wang, L.; Li, W.J.; Chen, Y. Overexpression and characterization of endo-1,4-β-xylanase from Fibrobacter succinogenes in Pichia pastoris. Appl. Biochem. Microbiol. 2023, 59, 900–908. [Google Scholar] [CrossRef]
- Miao, T.; Basit, A.; Liu, J.; Zheng, F.; Rahim, K.; Lou, H.; Jiang, W. Improved production of xylanase in Pichia pastoris and its application in xylose production from xylan. Front. Bioeng. Biotechnol. 2021, 9, 690702. [Google Scholar] [CrossRef]
- Lisov, A.V.; Belova, O.V.; Andreeva-Kovalevskaya, Z.I.; Budarina, Z.I.; Solonin, A.A.; Vinokurova, N.G.; Leontievsky, A.A. Recombinant xylanase from Streptomyces coelicolor Ac-738: Characterization and the effect on xylan-containing products. World J. Microbiol. Biotechnol. 2014, 30, 801–808. [Google Scholar] [CrossRef]
- Iefuji, H.; Chino, M.; Kato, M.; Iimura, Y. Acid xylanase from yeast Cryptococcus sp. S-2: Purification, characterization, cloning, and sequencing. Biosci. Biotechnol. Biochem. 1996, 60, 1331–1338. [Google Scholar] [CrossRef][Green Version]
- Bai, W.; Cao, Y.; Liu, J.; Wang, Q.; Jia, Z. Improvement of alkalophilicity of an alkaline xylanase Xyn11A-LC from Bacillus sp. SN5 by random mutation and Glu135 saturation mutagenesis. BMC Biotechnol. 2016, 16, 77. [Google Scholar] [CrossRef] [PubMed]
- Amel, B.D.; Nawel, B.; Khelifa, B.; Mohammed, G.; Manon, J.; Salima, K.G.; Farida, N.; Hocine, H.; Bernard, O.; Jean-Luc, C.; et al. Characterization of a purified thermostable xylanase from Caldicoprobacter algeriensis sp. nov. strain TH7C1(T). Carbohydr. Res. 2016, 419, 60–68. [Google Scholar] [CrossRef] [PubMed]
- Yang, J.; Ma, T.; Shang-Guan, F.; Han, Z. Improving the catalytic activity of thermostable xylanase from Thermotoga maritima via mutagenesis of non-catalytic residues at glyconesubsites. Enzym. Microb. Technol. 2020, 139, 109579. [Google Scholar] [CrossRef]
- Liu, Z.; Shao, T.; Li, Y.; Wu, B.; Jia, H.; Hao, N. Expression, characterization and its deinking potential of a thermostable xylanase from Planomicrobium glaciei CHR43. Front. Bioeng. Biotechnol. 2021, 9, 618979. [Google Scholar] [CrossRef] [PubMed]
- Beg, Q.; Kapoor, M.; Mahajan, L.; Hoondal, G. Microbial xylanases and their industrial applications: A review. Appl. Microbiol. Biotechnol. 2001, 56, 326–338. [Google Scholar] [CrossRef]
- Pollet, A.; Delcour, J.A.; Courtin, C.M. Structural determinants of the substrate specificities of xylanases from different glycoside hydrolase families. Crit. Rev. Biotechnol. 2010, 30, 176–191. [Google Scholar] [CrossRef]
- Rahmani, N.; Kahar, P.; Lisdiyanti, P.; Lee, J.; Yopi Prasetya, B.; Ogino, C.; Kondo, A. GH-10 and GH-11 Endo-1,4-β-xylanase enzymes from Kitasatospora sp. produce xylose and xylooligosaccharides from sugarcane bagasse with no xylose inhibition. Bioresour. Technol. 2019, 272, 315–325. [Google Scholar] [CrossRef]
- Nieto-Domínguez, M.; de Eugenio, L.I.; York-Durán, M.J.; Rodríguez-Colinas, B.; Plou, F.J.; Chenoll, E.; Pardo, E.; Codoñer, F.; JesúsMartínez, M. Prebiotic effect of xylooligosaccharides produced from birchwood xylan by a novel fungal GH11 xylanase. Food Chem. 2017, 232, 105–113. [Google Scholar] [CrossRef]
- Zhang, S.; Zhao, S.; Shang, W.; Yan, Z.; Wu, X.; Li, Y.; Chen, G.; Liu, X.; Wang, L. Synergistic mechanism of GH11 xylanases with different action modes from Aspergillus niger An76. Biotechnol. Biofuels 2021, 14, 118. [Google Scholar] [CrossRef]
- Aftab, M.N.; Zafar, A.; Iqbal, I.; Kaleem, A.; Zia, K.M.; Awan, A.R. Optimization of saccharification potential of recombinant xylanase from Bacillus licheniformis. Bioengineered 2018, 9, 159–165. [Google Scholar] [CrossRef]
- Kim, I.J.; Jeong, D.; Kim, S.R. Upstream processes of citrus fruit waste biorefinery for complete valorization. Bioresour. Technol. 2022, 362, 127776. [Google Scholar] [CrossRef] [PubMed]
- Dai, Y.; Zhang, H.S.; Huan, B.; He, Y. Enhancing the enzymatic saccharification of bamboo shoot shell by sequential biological pretreatment with Galactomyces sp. CCZU11-1 and deep eutectic solvent extraction. Bioprocess Biosyst. Eng. 2017, 40, 1427–1436. [Google Scholar] [CrossRef] [PubMed]
- Thakur, A.; Sharma, A.; Khaire, K.C.; Moholkar, V.S.; Pathak, P.; Bhardwaj, N.K.; Goyal, A. Two-step saccharification of the xylan portion of sugarcane waste by recombinant xylanolytic enzymes for enhanced xylose production. ACS Omega 2021, 6, 11772–11782. [Google Scholar] [CrossRef]
- Zhang, H.; Sang, Q. Production and extraction optimization of xylanase and β-mannanase by Penicillium chrysogenum QML-2 and primary application in saccharification of corn cob. Biochem. Engineer. J. 2015, 97, 101–110. [Google Scholar] [CrossRef]
- Park, S.H.; Pham, T.T.H.; Kim, T.H. Effects of additional xylanase on saccharification and ethanol fermentation of ammonia-pretreated corn stover and rice straw. Energies 2020, 13, 4574. [Google Scholar] [CrossRef]
- Patel, S.K.S.; Gupta, R.K.; Kim, I.W.; Lee, J.K. Coriolus versicolor laccase-based inorganic protein hybrid synthesis for application in biomass saccharification to enhance biological production of hydrogen and ethanol. Enzym. Microb. Technol. 2023, 170, 110301. [Google Scholar] [CrossRef]
- Bedford, M.R.; Schulze, H. Exogenous enzymes for pigs and poultry. Nutr. Res. Rev. 1998, 11, 91–114. [Google Scholar] [CrossRef]
- Petry, A.L.; Patience, J.F. Xylanase supplementation in corn-based swine diets: A review with emphasis on potential mechanisms of action. J. Anim. Sci. 2020, 98, skaa318. [Google Scholar] [CrossRef]
- Englyst, H. Classification and measurement of plant polysaccharides. Anim. Feed Sci. Technol. 1989, 23, 27–42. [Google Scholar] [CrossRef]
- Raza, A.; Bashir, S.; Tabassum, R. An update on carbohydrases: Growth performance and intestinal health of poultry. Heliyon 2019, 5, e01437. [Google Scholar] [CrossRef] [PubMed]
- Tundo, S.; Mandalà, G.; Sella, L.; Favaron, F.; Bedre, R.; Kalunke, R.M. Xylanase inhibitors: Defense players in plant immunity with implications in agro-industrial processing. Int. J. Mol. Sci. 2022, 23, 14994. [Google Scholar] [CrossRef] [PubMed]
- Hamann, P.R.V.; Gomes, T.C.; Silva Lde, M.B.; Noronha, E.F. Influence of lignin-derived phenolic compounds on the Clostridium thermocellum endo-β-1,4-xylanase XynA. Process Biochem. 2020, 92, 1–9. [Google Scholar] [CrossRef]
- Thompson, J.D.; Higgins, D.G.; Gibson, T.J. CLUSTAL W: Improving the sensitivity of progressive multiple sequence alignment through sequence weighting, position-specific gap penalties and weight matrix choice. Nucleic Acids Res. 1994, 22, 4673–4680. [Google Scholar] [CrossRef] [PubMed]
- Ghose, T.K. Measurement of cellulase activities. Pure Appl. Chem. 1987, 59, 257–268. [Google Scholar] [CrossRef]






Disclaimer/Publisher’s Note: The statements, opinions and data contained in all publications are solely those of the individual author(s) and contributor(s) and not of MDPI and/or the editor(s). MDPI and/or the editor(s) disclaim responsibility for any injury to people or property resulting from any ideas, methods, instructions or products referred to in the content. |
© 2024 by the authors. Licensee MDPI, Basel, Switzerland. This article is an open access article distributed under the terms and conditions of the Creative Commons Attribution (CC BY) license (https://creativecommons.org/licenses/by/4.0/).
Share and Cite
Lisov, A.V.; Belova, O.V.; Belov, A.A.; Lisova, Z.A.; Nagel, A.S.; Shadrin, A.M.; Andreeva-Kovalevskaya, Z.I.; Nagornykh, M.O.; Zakharova, M.V.; Leontievsky, A.A. Expression in Pichia pastoris of Thermostable Endo-1,4-β-xylanase from the Actinobacterium Nocardiopsis halotolerans: Properties and Use for Saccharification of Xylan-Containing Products. Int. J. Mol. Sci. 2024, 25, 9121. https://doi.org/10.3390/ijms25169121
Lisov AV, Belova OV, Belov AA, Lisova ZA, Nagel AS, Shadrin AM, Andreeva-Kovalevskaya ZI, Nagornykh MO, Zakharova MV, Leontievsky AA. Expression in Pichia pastoris of Thermostable Endo-1,4-β-xylanase from the Actinobacterium Nocardiopsis halotolerans: Properties and Use for Saccharification of Xylan-Containing Products. International Journal of Molecular Sciences. 2024; 25(16):9121. https://doi.org/10.3390/ijms25169121
Chicago/Turabian StyleLisov, Alexander V., Oksana V. Belova, Andrey A. Belov, Zoya A. Lisova, Alexey S. Nagel, Andrey M. Shadrin, Zhanna I. Andreeva-Kovalevskaya, Maxim O. Nagornykh, Marina V. Zakharova, and Alexey A. Leontievsky. 2024. "Expression in Pichia pastoris of Thermostable Endo-1,4-β-xylanase from the Actinobacterium Nocardiopsis halotolerans: Properties and Use for Saccharification of Xylan-Containing Products" International Journal of Molecular Sciences 25, no. 16: 9121. https://doi.org/10.3390/ijms25169121
APA StyleLisov, A. V., Belova, O. V., Belov, A. A., Lisova, Z. A., Nagel, A. S., Shadrin, A. M., Andreeva-Kovalevskaya, Z. I., Nagornykh, M. O., Zakharova, M. V., & Leontievsky, A. A. (2024). Expression in Pichia pastoris of Thermostable Endo-1,4-β-xylanase from the Actinobacterium Nocardiopsis halotolerans: Properties and Use for Saccharification of Xylan-Containing Products. International Journal of Molecular Sciences, 25(16), 9121. https://doi.org/10.3390/ijms25169121

