Low Testosterone and High Leptin Activate PPAR Signaling to Induce Adipogenesis and Promote Fat Deposition in Caponized Ganders
Abstract
1. Introduction
2. Results
2.1. Low Testosterone Induces AF Deposition in Caponized Ganders
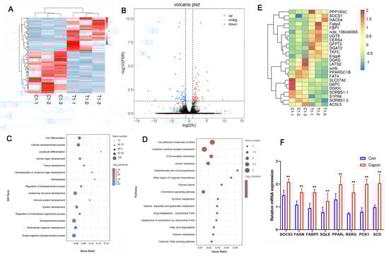
2.2. Global Transcript Profiles in AF
2.3. Global Metabolic Profiling of AF Tissues
2.4. Integrated Analyses of the Metabolomic and Transcriptomic Data
2.5. PPARγ Signaling Pathway Mediated LEP- and Testosterone-Induced Adipogenesis
3. Discussion
4. Materials and Methods
4.1. Animals and Experimental Design
4.2. Serum LEP Bioassay
4.3. Hematoxylin–Eosin Staining Evaluation
4.4. mRNA-Sequencing
4.5. Metabolomics Analysis
4.6. Integrative Analysis of Transcriptome and Metabolome Data
4.7. Isolation of Goose Pre-Adipocytes and Cell Culture
4.8. Quantitative RT-PCR
4.9. Statistical Analysis
5. Conclusions
Author Contributions
Funding
Institutional Review Board Statement
Informed Consent Statement
Data Availability Statement
Conflicts of Interest
References
- FAO-STAT. Livestock Primary; Food and Agriculture Organization of the United Nations. Available online: http://www.fao.org/faostat/en/#data/QL (accessed on 31 August 2020).
- Wang, J.B.; Yu, C.G.; Wang, Y.L.; Chen, L.; Xia, C.D. Study on key technologies to improve the economic benefits of Wanxi White ganders. J. Anhui Agric. Sci. 2012, 40, 14734–14736. [Google Scholar]
- Baik, M.; Jeong, J.Y.; Park, S.J.; Yoo, S.P.; Lee, J.O.; Lee, J.S.; Haque, M.N.; Lee, H.J. Testosterone deficiency caused by castration increases adiposity in male rats in a tissue-specific and diet-dependent manner. Genes Nutr. 2020, 15, 14. [Google Scholar] [CrossRef] [PubMed]
- Lei, M.; Qu, X.; Dai, Z.; Chen, R.; Zhu, H.; Shi, Z. Effects of Caponization on Growth Performance and Carcass Composition of Yangzhou Ganders. Animals 2022, 12, 1364. [Google Scholar] [CrossRef] [PubMed]
- Baltaci, A.K.; Mogulkoc, R.; Ozturk, A. Testosterone and zinc supplementation in castrated rats: Effects on plasma leptin levels and relation with LH, FSH and testosterone. Life Sci. 2006, 78, 746–752. [Google Scholar] [CrossRef] [PubMed]
- Ozturk, A.; Baltaci, A.K.; Mogulkoc, R.; Oztekin, E.; Kul, A. The effects of zinc deficiency and testosterone supplementation on leptin levels in castrated rats and their relation with LH, FSH and testosterone. Neuroendocrinol. Lett. 2005, 26, 548–554. [Google Scholar]
- Johnson, J.A.; Calo, S.; Nair, L.; IglayReger, H.B.; Greenwald-Yarnell, M.; Skorupski, J.; Myers, M.G., Jr.; Bodary, P.F. Testosterone interacts with the feedback mechanisms engaged by Tyr985 of the leptin receptor and diet-induced obesity. J. Steroid. Biochem. Mol. Biol. 2012, 132, 212–219. [Google Scholar] [CrossRef] [PubMed]
- Zieba, D.A.; Biernat, W.; Barc, J. Roles of leptin and resistin in metabolism, reproduction, and leptin resistance. Domest. Anim. Endocrinol. 2020, 73, 106472. [Google Scholar] [CrossRef] [PubMed]
- Zhang, L.; Cai, Y.; Wei, S.; Ling, Y.; Zhu, L.; Li, D.; Cai, Z. Testosterone Deficiency Induces Changes of the Transcriptomes of Visceral Adipose Tissue in Miniature Pigs Fed a High-Fat and High-Cholesterol Diet. Int. J. Mol. Sci. 2016, 17, 2125. [Google Scholar] [CrossRef]
- Hen, G.; Yosef, S.; Ronin, A.; Einat, P.; Rosenblum, C.; Denver, R.; Friedman-Einat, M. Monitoring leptin activity using the chicken leptin receptor. J. Endocrinol. 2008, 197, 325–333. [Google Scholar] [CrossRef]
- Seroussi, E.; Cinnamon, Y.; Yosef, S.; Genin, O.; Smith, J.G.; Rafati, N.; Bornelov, S.; Andersson, L.; Friedman-Einat, M. ldentification of the long-sought leptin in chicken and duck: Expression pattern of the highly GC-rich avian leptin fits an autocrine/paracrine rather than endocrine function. Endocrinology 2016, 157, 737–751. [Google Scholar] [CrossRef]
- Liu, R.; Gao, Z.; Li, Q.; Fu, Q.; Han, D.; Wang, J.; Li, J.; Guo, Y.; Shi, Y. Integrated Analysis of ceRNA Network to Reveal Potential Prognostic Biomarkers for Glioblastoma. Front. Genet. 2021, 12, 803257. [Google Scholar] [CrossRef]
- Cui, X.; Cui, H.; Liu, L.; Zhao, G.; Liu, R.; Li, Q.; Zheng, M.; Wen, J. Decreased testosterone levels after caponization leads to abdominal fat deposition in chickens. BMC Genom. 2018, 19, 344. [Google Scholar] [CrossRef] [PubMed]
- Duan, J.; Shao, F.; Shao, Y.; Li, J.; Ling, Y.; Teng, K.; Li, H.; Wu, C. Androgen inhibits abdominal fat accumulation and negatively regulates the PCK1 gene in male chickens. PLoS ONE 2013, 8, e59636. [Google Scholar] [CrossRef] [PubMed]
- Li, K.P.; Yuan, M.; Wu, Y.L.; Pineda, M.; Zhang, C.M.; Chen, Y.F.; Chen, Z.Q.; Rong, X.L.; Turnbull, J.E.; Guo, J. A High-Fat High-Fructose Diet Dysregulates the Homeostatic Crosstalk Between Gut Microbiome, Metabolome, and Immunity in an Experimental Model of Obesity. Mol. Nutr. Food Res. 2022, 66, e2100950. [Google Scholar] [CrossRef]
- Sebo, Z.L.; Rodeheffer, M.S. Testosterone metabolites differentially regulate obesogenesis and fat distribution. Mol. Metab. 2021, 44, 101141. [Google Scholar] [CrossRef] [PubMed]
- Marin, P.; Arver, S. Androgens and abdominal obesity. Baillieres Clin. Endocrinol. Metab. 1998, 12, 441–451. [Google Scholar] [CrossRef] [PubMed]
- Rodriguez, A.M.; Monjo, M.; Roca, P.; Palou, A. Opposite actions of testosterone and progesterone on UCP1 mRNA expression in cultured brown adipocytes. Cell Mol. Life Sci. 2002, 59, 1714–1723. [Google Scholar] [CrossRef] [PubMed]
- Maffei, M.; Halaas, J.; Ravussin, E.; Pratley, R.E.; Lee, G.H.; Zhang, Y.; Fei, H.; Kim, S.; Lallone, R.; Ranganathan, S.; et al. Leptin levels in human and rodent: Measurement of plasma leptin and ob RNA in obese and weight-reduced subjects. Nat. Med. 1995, 1, 1155–1161. [Google Scholar] [CrossRef] [PubMed]
- Pico, C.; Palou, M.; Pomar, C.A.; Rodriguez, A.M.; Palou, A. Leptin as a key regulator of the adipose organ. Rev. Endocr. Metab. Disord. 2022, 23, 13–30. [Google Scholar] [CrossRef]
- Luukkaa, V.; Pesonen, U.; Huhtaniemi, I.; Lehtonen, A.; Tilvis, R.; Tuomilehto, J.; Koulu, M.; Huupponen, R. Inverse correlation between serum testosterone and leptin in men. J. Clin. Endocrinol. Metab. 1998, 83, 3243–3246. [Google Scholar] [CrossRef]
- Bjorbak, C.; Lavery, H.J.; Bates, S.H.; Olson, R.K.; Davis, S.M.; Flier, J.S.; Myers, M.G., Jr. SOCS3 mediates feedback inhibition of the leptin receptor via Tyr985. J. Biol. Chem. 2000, 275, 40649–40657. [Google Scholar] [CrossRef] [PubMed]
- Monteiro, R.; Azevedo, I. Chronic inflammation in obesity and the metabolic syndrome. Mediat. Inflamm. 2010, 2010, 289645. [Google Scholar] [CrossRef]
- Thornton, P.; Reader, V.; Digby, Z.; Smolak, P.; Lindsay, N.; Harrison, D.; Clarke, N.; Watt, A.P. Reversal of High Fat Diet-Induced Obesity, Systemic Inflammation, and Astrogliosis by the NLRP3 Inflammasome Inhibitors NT-0249 and NT-0796. J. Pharmacol. Exp. Ther. 2024, 388, 813–826. [Google Scholar] [CrossRef]
- Wang, Y.; Mu, Y.; Li, H.; Ding, N.; Wang, Q.; Wang, Y.; Wang, S.; Wang, N. Peroxisome proliferator-activated receptor-gamma gene: A key regulator of adipocyte differentiation in chickens. Poult. Sci. 2008, 87, 226–232. [Google Scholar] [CrossRef] [PubMed]
- Li, J.; Huang, Q.; Yang, C.; Yu, C.; Zhang, Z.; Chen, M.; Ren, P.; Qiu, M. Molecular Regulation of Differential Lipid Molecule Accumulation in the Intramuscular Fat and Abdominal Fat of Chickens. Genes 2023, 14, 1457. [Google Scholar] [CrossRef]
- Boschetti, E.; Bordoni, A.; Meluzzi, A.; Castellini, C.; Dal Bosco, A.; Sirri, F. Fatty acid composition of chicken breast meat is dependent on genotype-related variation of FADS1 and FADS2 gene expression and desaturating activity. Animal 2016, 10, 700–708. [Google Scholar] [CrossRef]
- Wang, G.; Williams, C.A.; McConn, B.R.; Cline, M.A.; Gilbert, E.R. A high fat diet enhances the sensitivity of chick adipose tissue to the effects of centrally injected neuropeptide Y on gene expression of adipogenesis-associated factors. Comp. Biochem. Physiol. A. Mol. Integr. Physiol. 2017, 211, 49–55. [Google Scholar] [CrossRef]
- Toruner, F.; Akbay, E.; Cakir, N.; Sancak, B.; Elbeg, S.; Taneri, F.; Akturk, M.; Karakoc, A.; Ayvaz, G.; Arslan, M. Effects of PPARgamma and PPARalpha agonists on serum leptin levels in diet-induced obese rats. Horm. Metab. Res. 2004, 36, 226–230. [Google Scholar] [PubMed]
- Diano, S.; Liu, Z.W.; Jeong, J.K.; Dietrich, M.O.; Ruan, H.B.; Kim, E.; Suyama, S.; Kelly, K.; Gyengesi, E.; Arbiser, J.L.; et al. Peroxisome proliferation-associated control of reactive oxygen species sets melanocortin tone and feeding in diet-induced obesity. Nat. Med. 2011, 17, 1121–1127. [Google Scholar] [CrossRef]
- Dana, N.; Ferns, G.A.; Nedaeinia, R.; Haghjooy Javanmard, S. Leptin signaling in breast cancer and its crosstalk with peroxisome proliferator-activated receptors alpha and gamma. Clin. Transl. Oncol. 2023, 25, 601–610. [Google Scholar] [CrossRef]
- Long, L.; Toda, C.; Jeong, J.K.; Horvath, T.L.; Diano, S. PPARgamma ablation sensitizes proopiomelanocortin neurons to leptin during high-fat feeding. J. Clin. Investig. 2014, 124, 4017–4027. [Google Scholar] [CrossRef] [PubMed]
- Munzberg, H.; Flier, J.S.; Bjorbaek, C. Region-specific leptin resistance within the hypothalamus of diet-induced obese mice. Endocrinology 2004, 145, 4880–4889. [Google Scholar] [CrossRef] [PubMed]
- Mori, H.; Hanada, R.; Hanada, T.; Aki, D.; Mashima, R.; Nishinakamura, H.; Torisu, T.; Chien, K.R.; Yasukawa, H.; Yoshimura, A. Socs3 deficiency in the brain elevates leptin sensitivity and confers resistance to diet-induced obesity. Nat. Med. 2004, 10, 739–743. [Google Scholar] [CrossRef] [PubMed]
- Lei, M.M.; Wei, C.K.; Chen, Z.; Yosefi, S.; Zhu, H.X.; Shi, Z.D. Anti-leptin receptor antibodies strengthen leptin biofunction in growing chickens. Gen. Comp. Endocrinol. 2018, 259, 223–230. [Google Scholar] [CrossRef]
- Huo, W.; Weng, K.; Gu, T.; Zhang, Y.; Zhang, Y.; Xu, Q.; Chen, G. Identification and characterization of the adipogenesis in intramuscular and subcutaneous adipocytes of the goose (Anser cygnoides). Anim. Biotechnol. 2022, 33, 1181–1189. [Google Scholar] [CrossRef]






Disclaimer/Publisher’s Note: The statements, opinions and data contained in all publications are solely those of the individual author(s) and contributor(s) and not of MDPI and/or the editor(s). MDPI and/or the editor(s) disclaim responsibility for any injury to people or property resulting from any ideas, methods, instructions or products referred to in the content. |
© 2024 by the authors. Licensee MDPI, Basel, Switzerland. This article is an open access article distributed under the terms and conditions of the Creative Commons Attribution (CC BY) license (https://creativecommons.org/licenses/by/4.0/).
Share and Cite
Lei, M.; Li, Y.; Li, J.; Liu, J.; Dai, Z.; Chen, R.; Zhu, H. Low Testosterone and High Leptin Activate PPAR Signaling to Induce Adipogenesis and Promote Fat Deposition in Caponized Ganders. Int. J. Mol. Sci. 2024, 25, 8686. https://doi.org/10.3390/ijms25168686
Lei M, Li Y, Li J, Liu J, Dai Z, Chen R, Zhu H. Low Testosterone and High Leptin Activate PPAR Signaling to Induce Adipogenesis and Promote Fat Deposition in Caponized Ganders. International Journal of Molecular Sciences. 2024; 25(16):8686. https://doi.org/10.3390/ijms25168686
Chicago/Turabian StyleLei, Mingming, Yaxin Li, Jiaying Li, Jie Liu, Zichun Dai, Rong Chen, and Huanxi Zhu. 2024. "Low Testosterone and High Leptin Activate PPAR Signaling to Induce Adipogenesis and Promote Fat Deposition in Caponized Ganders" International Journal of Molecular Sciences 25, no. 16: 8686. https://doi.org/10.3390/ijms25168686
APA StyleLei, M., Li, Y., Li, J., Liu, J., Dai, Z., Chen, R., & Zhu, H. (2024). Low Testosterone and High Leptin Activate PPAR Signaling to Induce Adipogenesis and Promote Fat Deposition in Caponized Ganders. International Journal of Molecular Sciences, 25(16), 8686. https://doi.org/10.3390/ijms25168686
