Novel Identification of Ankyrin-R in Cardiac Fibroblasts and a Potential Role in Heart Failure
Abstract
1. Introduction
2. Results
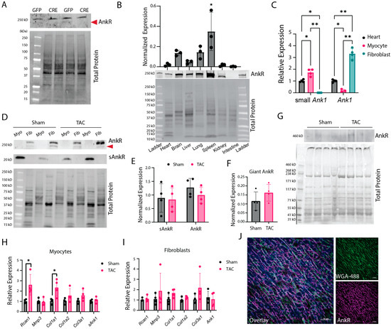
2.1. Ankyrin-R Is Expressed in the Heart with Cell-Type Specific Isoform Expression
2.2. Fibroblasts Express Canonical AnkR in the Membrane, Nuclear and Cytoplasmic Compartments
2.3. Loss of Canonical AnkR Reduces Fibroblast Activity
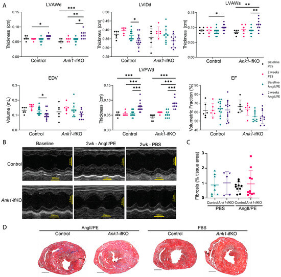
2.4. Loss of AnkR in Activated Fibroblasts In Vivo Increases Left Ventricular Anterior Wall Thickness
2.5. Ank1-ifKO Mice Exhibit Fibrosis Deposition Changes
3. Discussion
4. Materials and Methods
4.1. Animal Studies
4.2. Osmotic Pump Surgeries
4.3. Primary Cell Isolations
4.4. Collagen Gel Formation and Contraction Assay
4.5. Echocardiography
4.6. Electrocardiogram
4.7. Immunoblotting
4.8. Immunofluorescence
4.9. Transcript Analysis
4.10. Tissue Histology and Staining
4.11. Statistics
Supplementary Materials
Author Contributions
Funding
Institutional Review Board Statement
Informed Consent Statement
Data Availability Statement
Acknowledgments
Conflicts of Interest
References
- Andersson, C.; Lin, H.; Liu, C.; Levy, D.; Mitchell, G.F.; Larson, M.G.; Vasan, R.S. Integrated Multiomics Approach to Identify Genetic Underpinnings of Heart Failure and Its Echocardiographic Precursors. Circ. Genom. Precis. Med. 2019, 12, 533–542. [Google Scholar] [CrossRef] [PubMed]
- Sucharski, H.C.; Dudley, E.K.; Keith, C.B.R.; El Refaey, M.; Koenig, S.N.; Mohler, P.J. Mechanisms and Alterations of Cardiac Ion Channels Leading to Disease: Role of Ankyrin-B in Cardiac Function. Biomolecules 2020, 10, 211. [Google Scholar] [CrossRef] [PubMed]
- Stevens, S.R.; Longley, C.M.; Ogawa, Y.; Teliska, L.H.; Arumanayagam, A.S.; Nair, S.; Oses-Prieto, J.A.; Burlingame, A.L.; Cykowski, M.D.; Xue, M.; et al. Ankyrin-R regulates fast-spiking interneuron excitability through perineuronal nets and Kv3.1b K+ channels. eLife 2021, 10, e66491. [Google Scholar] [CrossRef] [PubMed]
- Vallese, F.; Kim, K.; Yen, L.Y.; Johnston, J.D.; Noble, A.J.; Calì, T.; Clarke, O.B. Architecture of the human erythrocyte ankyrin-1 complex. Nat. Struct. Mol. Biol. 2022, 29, 706–718. [Google Scholar] [CrossRef] [PubMed]
- Xia, X.; Liu, S.; Zhou, Z.H. Structure, dynamics and assembly of the ankyrin complex on human red blood cell membrane. Nat. Struct. Mol. Biol. 2022, 29, 698–705. [Google Scholar] [CrossRef] [PubMed]
- Stevens, S.R.; Rasband, M.N. Ankyrins and neurological disease. Curr. Opin. Neurobiol. 2021, 69, 51–57. [Google Scholar] [CrossRef] [PubMed]
- Agarwal, A.M. Ankyrin Mutations in Hereditary Spherocytosis. Acta Haematol. 2019, 141, 63–64. [Google Scholar] [CrossRef] [PubMed]
- Wang, X.; Shen, N.; Huang, M.; Lu, Y.; Hu, Q. Novel hereditary spherocytosis-associated splice site mutation in the ANK1 gene caused by parental gonosomal mosaicism. Haematologica 2018, 103, e219–e222. [Google Scholar] [CrossRef]
- Huang, T.-L.; Sang, B.-H.; Lei, Q.-L.; Song, C.-Y.; Lin, Y.-B.; Lv, Y.; Yang, C.-H.; Li, N.; Yang, Y.-H.; Zhang, X.-W.; et al. A de novo ANK1 mutation associated to hereditary spherocytosis: A case report. BMC Pediatr. 2019, 19, 62. [Google Scholar] [CrossRef]
- Subramaniam, J.; Yang, P.; McCarthy, M.J.; Cunha, S.R. Identification and characterization of self-association domains on small ankyrin 1 isoforms. J. Mol. Cell. Cardiol. 2020, 139, 225–237. [Google Scholar] [CrossRef]
- Porter, N.C.; Resneck, W.G.; O’Neill, A.; Van Rossum, D.B.; Stone, M.R.; Bloch, R.J. Association of small ankyrin 1 with the sarcoplasmic reticulum. Mol. Membr. Biol. 2005, 22, 421–432. [Google Scholar] [CrossRef] [PubMed]
- Giacomello, E.; Quarta, M.; Paolini, C.; Squecco, R.; Fusco, P.; Toniolo, L.; Blaauw, B.; Formoso, L.; Rossi, D.; Birkenmeier, C.; et al. Deletion of small ankyrin 1 (sAnk1) isoforms results in structural and functional alterations in aging skeletal muscle fibers. Am. J. Physiol. Physiol. 2015, 308, C123–C138. [Google Scholar] [CrossRef] [PubMed]
- Devarajan, P.; Stabach, P.R.; Mann, A.S.; Ardito, T.; Kashgarian, M.; Morrow, J.S. Identification of a small cytoplasmic ankyrin (AnkG119) in the kidney and muscle that binds beta I sigma spectrin and associates with the Golgi apparatus. J. Cell Biol. 1996, 133, 819–830. [Google Scholar] [CrossRef] [PubMed]
- Stevens, S.R.; van der Heijden, M.E.; Ogawa, Y.; Lin, T.; Sillitoe, R.V.; Rasband, M.N. Ankyrin-R Links Kv3.3 to the Spectrin Cytoskeleton and Is Required for Purkinje Neuron Survival. J. Neurosci. 2021, 42, 2–15. [Google Scholar] [CrossRef]
- Beck, K.A.; Nelson, W. A spectrin membrane skeleton of the Golgi complex. Biochim. Biophys. Acta (BBA) Mol. Cell Res. 1998, 1404, 153–160. [Google Scholar] [CrossRef]
- Beck, K.A.; Buchanan, J.A.; Nelson, W.J. Golgi membrane skeleton: Identification, localization and oligomerization of a 195 kDa ankyrin isoform associated with the Golgi complex. J. Cell Sci. 1997, 110, 1239–1249. [Google Scholar] [CrossRef]
- Devarajan, P.; Stabach, P.R.; De Matteis, M.A.; Morrow, J.S. Na,K-ATPase transport from endoplasmic reticulum to Golgi requires the Golgi spectrin–ankyrin G119 skeleton in Madin Darby canine kidney cells. Proc. Natl. Acad. Sci. USA 1997, 94, 10711–10716. [Google Scholar] [CrossRef] [PubMed]
- Kanisicak, O.; Khalil, H.; Ivey, M.J.; Karch, J.; Maliken, B.D.; Correll, R.N.; Brody, M.J.; Lin, S.-C.J.; Aronow, B.J.; Tallquist, M.D.; et al. Genetic lineage tracing defines myofibroblast origin and function in the injured heart. Nat. Commun. 2016, 7, 12260. [Google Scholar] [CrossRef]
- Noll, N.A.; Lal, H.; Merryman, W.D. Mouse Models of Heart Failure with Preserved or Reduced Ejection Fraction. Am. J. Pathol. 2020, 190, 1596–1608. [Google Scholar] [CrossRef]
- Matsiukevich, D.; Kovacs, A.; Li, T.; Kokkonen-Simon, K.; Matkovich, S.J.; Oladipupo, S.S.; Ornitz, D.M. Characterization of a robust mouse model of heart failure with preserved ejection fraction. Am. J. Physiol. Circ. Physiol. 2023, 325, H203–H231. [Google Scholar] [CrossRef]
- Desmond, P.F.; Muriel, J.; Markwardt, M.L.; Rizzo, M.A.; Bloch, R.J. Identification of Small Ankyrin 1 as a Novel Sarco(endo)plasmic Reticulum Ca2+-ATPase 1 (SERCA1) Regulatory Protein in Skeletal Muscle. J. Biol. Chem. 2015, 290, 27854–27867. [Google Scholar] [CrossRef] [PubMed]
- Amaral, M.J.D.; Rosa, I.d.A.; Andrade, S.A.; Fang, X.; Andrade, L.R.; Costa, M.L.; Mermelstein, C. The perinuclear region concentrates disordered proteins with predicted phase separation distributed in a 3D network of cytoskeletal filaments and organelles. Biochim. Biophys. Acta (BBA) Mol. Cell Res. 2022, 1869, 119161. [Google Scholar] [CrossRef] [PubMed]
- Shaiken, T.E.; Opekun, A.R. Dissecting the cell to nucleus, perinucleus and cytosol. Sci. Rep. 2014, 4, 4923. [Google Scholar] [CrossRef]
- Curran, J.; Makara, M.A.; Little, S.C.; Musa, H.; Liu, B.; Wu, X.; Polina, I.; Alecusan, J.S.; Wright, P.; Li, J.; et al. EHD3-Dependent Endosome Pathway Regulates Cardiac Membrane Excitability and Physiology. Circ. Res. 2014, 115, 68–78. [Google Scholar] [CrossRef] [PubMed]
- De Matteis, M.; Morrow, J. Spectrin tethers and mesh in the biosynthetic pathway. J. Cell Sci. 2000, 113, 2331–2343. [Google Scholar] [CrossRef] [PubMed]
- Stabach, P.R.; Devarajan, P.; Stankewich, M.C.; Bannykh, S.; Morrow, J.S.; Tran, C.T.; Bundgaard, H.; Ladefoged, S.D.; Haunsø, S.; Kjeldsen, K.; et al. Ankyrin facilitates intracellular trafficking of α1-Na+-K+-ATPase in polarized cells. Am. J. Physiol. Physiol. 2008, 295, C1202–C1214. [Google Scholar] [CrossRef]
- Sweeney, M.; Corden, B.; Cook, S.A. Targeting cardiac fibrosis in heart failure with preserved ejection fraction: Mirage or miracle? EMBO Mol. Med. 2020, 12, e10865. [Google Scholar] [CrossRef] [PubMed]
- Roh, J.; Hill, J.A.; Singh, A.; Valero-Muñoz, M.; Sam, F. Heart Failure With Preserved Ejection Fraction: Heterogeneous Syndrome, Diverse Preclinical Models. Circ. Res. 2022, 130, 1906–1925. [Google Scholar] [CrossRef] [PubMed]
- Patel, N.J.; Nassal, D.M.; Greer-Short, A.D.; Unudurthi, S.D.; Scandling, B.W.; Gratz, D.; Xu, X.; Kalyanasundaram, A.; Fedorov, V.V.; Accornero, F.; et al. βIV-Spectrin/STAT3 complex regulates fibroblast phenotype, fibrosis, and cardiac function. J. Clin. Investig. 2019, 4, e131046. [Google Scholar] [CrossRef]
- Li, J.; McLerie, M.; Lopatin, A.N. Transgenic upregulation of IK1 in the mouse heart leads to multiple abnormalities of cardiac excitability. Am. J. Physiol. Circ. Physiol. 2004, 287, H2790–H2802. [Google Scholar] [CrossRef]
- Koval, O.M.; Snyder, J.S.; Wolf, R.M.; Pavlovicz, R.E.; Glynn, P.; Curran, J.; Leymaster, N.D.; Dun, W.; Wright, P.J.; Cardona, N.; et al. Ca2+/Calmodulin-Dependent Protein Kinase II–Based Regulation of Voltage-Gated Na+ Channel in Cardiac Disease. Circulation 2012, 126, 2084–2094. [Google Scholar] [CrossRef] [PubMed]
- Stevenson, M.D.; Sieminski, A.L.; McLeod, C.M.; Byfield, F.J.; Barocas, V.H.; Gooch, K.J. Pericellular Conditions Regulate Extent of Cell-Mediated Compaction of Collagen Gels. Biophys. J. 2010, 99, 19–28. [Google Scholar] [CrossRef] [PubMed]
- Gratz, D.; Winkle, A.J.; Dalic, A.; Unudurthi, S.D.; Hund, T.J. Computational tools for automated histological image analysis and quantification in cardiac tissue. MethodsX 2020, 7, 100755. [Google Scholar] [CrossRef] [PubMed]






Disclaimer/Publisher’s Note: The statements, opinions and data contained in all publications are solely those of the individual author(s) and contributor(s) and not of MDPI and/or the editor(s). MDPI and/or the editor(s) disclaim responsibility for any injury to people or property resulting from any ideas, methods, instructions or products referred to in the content. |
© 2024 by the authors. Licensee MDPI, Basel, Switzerland. This article is an open access article distributed under the terms and conditions of the Creative Commons Attribution (CC BY) license (https://creativecommons.org/licenses/by/4.0/).
Share and Cite
Argall, A.D.; Sucharski-Argall, H.C.; Comisford, L.G.; Jurs, S.J.; Seminetta, J.T.; Wallace, M.J.; Crawford, C.A.; Takenaka, S.S.; Han, M.; El Refaey, M.; et al. Novel Identification of Ankyrin-R in Cardiac Fibroblasts and a Potential Role in Heart Failure. Int. J. Mol. Sci. 2024, 25, 8403. https://doi.org/10.3390/ijms25158403
Argall AD, Sucharski-Argall HC, Comisford LG, Jurs SJ, Seminetta JT, Wallace MJ, Crawford CA, Takenaka SS, Han M, El Refaey M, et al. Novel Identification of Ankyrin-R in Cardiac Fibroblasts and a Potential Role in Heart Failure. International Journal of Molecular Sciences. 2024; 25(15):8403. https://doi.org/10.3390/ijms25158403
Chicago/Turabian StyleArgall, Aaron D., Holly C. Sucharski-Argall, Luke G. Comisford, Sallie J. Jurs, Jack T. Seminetta, Michael J. Wallace, Casey A. Crawford, Sarah S. Takenaka, Mei Han, Mona El Refaey, and et al. 2024. "Novel Identification of Ankyrin-R in Cardiac Fibroblasts and a Potential Role in Heart Failure" International Journal of Molecular Sciences 25, no. 15: 8403. https://doi.org/10.3390/ijms25158403
APA StyleArgall, A. D., Sucharski-Argall, H. C., Comisford, L. G., Jurs, S. J., Seminetta, J. T., Wallace, M. J., Crawford, C. A., Takenaka, S. S., Han, M., El Refaey, M., Hund, T. J., Mohler, P. J., & Koenig, S. N. (2024). Novel Identification of Ankyrin-R in Cardiac Fibroblasts and a Potential Role in Heart Failure. International Journal of Molecular Sciences, 25(15), 8403. https://doi.org/10.3390/ijms25158403

