Robust CXCL10/IP-10 and CCL5/RANTES Production Induced by Tick-Borne Encephalitis Virus in Human Brain Pericytes Despite Weak Infection
Abstract
1. Introduction
2. Results
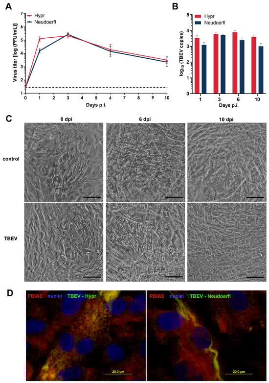
2.1. Human Pericytes Are Susceptible to TBEV Infection
2.2. TBEV Infection Induces Increased Production of Oas1, IP-10/CXCL10, IFNB and IL-1B at mRNA Level
2.3. Chemokines IP-10 and RANTES Are the Most Elevated Chemokines during TBEV Infection
3. Discussion
4. Materials and Methods
4.1. Virus and Cells
4.2. Viral Growth
4.3. Plaque Assay
4.4. RNA Isolation
4.5. Real-Time qPCR
4.6. Bead-Based Multiplex Assay
4.7. Immunocytochemistry
4.8. Statistical Analysis
Supplementary Materials
Author Contributions
Funding
Institutional Review Board Statement
Informed Consent Statement
Data Availability Statement
Acknowledgments
Conflicts of Interest
References
- Bogovic, P.; Strle, F. Tick-Borne Encephalitis: A Review of Epidemiology, Clinical Characteristics, and Management. World J. Clin. Cases 2015, 3, 430–441. [Google Scholar] [CrossRef] [PubMed]
- Bogovič, P.; Stupica, D.; Rojko, T.; Lotrič-Furlan, S.; Avšič-Županc, T.; Kastrin, A.; Lusa, L.; Strle, F. The Long-Term Outcome of Tick-Borne Encephalitis in Central Europe. Ticks Tick-Borne Dis. 2018, 9, 369–378. [Google Scholar] [CrossRef] [PubMed]
- Persidsky, Y.; Ramirez, S.H.; Haorah, J.; Kanmogne, G.D. Blood–Brain Barrier: Structural Components and Function Under Physiologic and Pathologic Conditions. J. Neuroimmune Pharmacol. 2006, 1, 223–236. [Google Scholar] [CrossRef] [PubMed]
- McConnell, H.L.; Mishra, A. Cells of the Blood–Brain Barrier: An Overview of the Neurovascular Unit in Health and Disease. In The Blood-Brain Barrier; Stone, N., Ed.; Methods in Molecular Biology; Springer: New York, NY, USA, 2022; Volume 2492, pp. 3–24. ISBN 978-1-07-162288-9. [Google Scholar]
- Hirschi, K.K.; D’Amore, P.A. Pericytes in the Microvasculature. Cardiovasc. Res. 1996, 32, 687–698. [Google Scholar] [CrossRef] [PubMed]
- Armulik, A.; Genové, G.; Mäe, M.; Nisancioglu, M.H.; Wallgard, E.; Niaudet, C.; He, L.; Norlin, J.; Lindblom, P.; Strittmatter, K.; et al. Pericytes Regulate the Blood–Brain Barrier. Nature 2010, 468, 557–561. [Google Scholar] [CrossRef] [PubMed]
- Palus, M.; Vancova, M.; Sirmarova, J.; Elsterova, J.; Perner, J.; Ruzek, D. Tick-Borne Encephalitis Virus Infects Human Brain Microvascular Endothelial Cells without Compromising Blood-Brain Barrier Integrity. Virology 2017, 507, 110–122. [Google Scholar] [CrossRef] [PubMed]
- Palus, M.; Bílý, T.; Elsterová, J.; Langhansová, H.; Salát, J.; Vancová, M.; Růžek, D. Infection and Injury of Human Astrocytes by Tick-Borne Encephalitis Virus. J. Gen. Virol. 2014, 95, 2411–2426. [Google Scholar] [CrossRef] [PubMed]
- Fares, M.; Cochet-Bernoin, M.; Gonzalez, G.; Montero-Menei, C.N.; Blanchet, O.; Benchoua, A.; Boissart, C.; Lecollinet, S.; Richardson, J.; Haddad, N.; et al. Pathological Modeling of TBEV Infection Reveals Differential Innate Immune Responses in Human Neurons and Astrocytes That Correlate with Their Susceptibility to Infection. J. Neuroinflamm. 2020, 17, 76. [Google Scholar] [CrossRef] [PubMed]
- Potokar, M.; Korva, M.; Jorgačevski, J.; Avšič-Županc, T.; Zorec, R. Tick-Borne Encephalitis Virus Infects Rat Astrocytes but Does Not Affect Their Viability. PLoS ONE 2014, 9, e86219. [Google Scholar] [CrossRef]
- Pranclova, V.; Nedvedova, L.; Kotounova, E.; Vaclav, H.; Dvorakova, M.; Davidkova, M.; Bily, T.; Vancova, M.; Ruzek, D.; Palus, M. Unraveling the Role of Human Microglia in Tick-Borne Encephalitis Virus Infection: Insights into Neuroinflammation and Viral Pathogenesis. Microbes Infect. 2024, 105383. [Google Scholar] [CrossRef]
- Bílý, T.; Palus, M.; Eyer, L.; Elsterová, J.; Vancová, M.; Růžek, D. Electron Tomography Analysis of Tick-Borne Encephalitis Virus Infection in Human Neurons. Sci. Rep. 2015, 5, 10745. [Google Scholar] [CrossRef] [PubMed]
- Pokorna Formanova, P.; Palus, M.; Salat, J.; Hönig, V.; Stefanik, M.; Svoboda, P.; Ruzek, D. Changes in Cytokine and Chemokine Profiles in Mouse Serum and Brain, and in Human Neural Cells, upon Tick-Borne Encephalitis Virus Infection. J. Neuroinflamm. 2019, 16, 205. [Google Scholar] [CrossRef] [PubMed]
- Butsabong, T.; Felippe, M.; Campagnolo, P.; Maringer, K. The Emerging Role of Perivascular Cells (Pericytes) in Viral Pathogenesis. J. Gen. Virol. 2021, 102, 1634. [Google Scholar] [CrossRef]
- Chang, C.-Y.; Li, J.-R.; Ou, Y.-C.; Lin, S.-Y.; Wang, Y.-Y.; Chen, W.-Y.; Hu, Y.-H.; Lai, C.-Y.; Chang, C.-J.; Chen, C.-J. Interplay of Inflammatory Gene Expression in Pericytes Following Japanese Encephalitis Virus Infection. Brain. Behav. Immun. 2017, 66, 230–243. [Google Scholar] [CrossRef] [PubMed]
- Kim, J.; Alejandro, B.; Hetman, M.; Hattab, E.M.; Joiner, J.; Schroten, H.; Ishikawa, H.; Chung, D.-H. Zika Virus Infects Pericytes in the Choroid Plexus and Enters the Central Nervous System through the Blood-Cerebrospinal Fluid Barrier. PLoS Pathog. 2020, 16, e1008204. [Google Scholar] [CrossRef]
- Wallner, G.; Mandl, C.W.; Ecker, M.; Holzmann, H.; Stiasny, K.; Kunz, C.; Heinz, F.X. Characterization and Complete Genome Sequences of High- and Low-Virulence Variants of Tick-Borne Encephalitis Virus. J. Gen. Virol. 1996, 77, 1035–1042. [Google Scholar] [CrossRef]
- Hill, J.; Rom, S.; Ramirez, S.H.; Persidsky, Y. Emerging Roles of Pericytes in the Regulation of the Neurovascular Unit in Health and Disease. J. Neuroimmune Pharmacol. 2014, 9, 591–605. [Google Scholar] [CrossRef]
- Bergers, G.; Song, S. The Role of Pericytes in Blood-Vessel Formation and Maintenance. Neuro-Oncology 2005, 7, 452–464. [Google Scholar] [CrossRef]
- Lindqvist, R.; Rosendal, E.; Weber, E.; Asghar, N.; Schreier, S.; Lenman, A.; Johansson, M.; Dobler, G.; Bestehorn, M.; Kröger, A.; et al. The Envelope Protein of Tick-Borne Encephalitis Virus Influences Neuron Entry, Pathogenicity, and Vaccine Protection. J. Neuroinflamm. 2020, 17, 284. [Google Scholar] [CrossRef]
- Bocci, M.; Oudenaarden, C.; Sàenz-Sardà, X.; Simrén, J.; Edén, A.; Sjölund, J.; Möller, C.; Gisslén, M.; Zetterberg, H.; Englund, E.; et al. Infection of Brain Pericytes Underlying Neuropathology of COVID-19 Patients. Int. J. Mol. Sci. 2021, 22, 11622. [Google Scholar] [CrossRef]
- Alcendor, D.J.; Charest, A.M.; Zhu, W.Q.; Vigil, H.E.; Knobel, S.M. Infection and Upregulation of Proinflammatory Cytokines in Human Brain Vascular Pericytes by Human Cytomegalovirus. J. Neuroinflamm. 2012, 9, 607. [Google Scholar] [CrossRef]
- Nakagawa, S.; Castro, V.; Toborek, M. Infection of Human Pericytes by HIV-1 Disrupts the Integrity of the Blood-Brain Barrier. J. Cell. Mol. Med. 2012, 16, 2950–2957. [Google Scholar] [CrossRef]
- Cheung, Y.P.; Mastrullo, V.; Maselli, D.; Butsabong, T.; Madeddu, P.; Maringer, K.; Campagnolo, P. A Critical Role for Perivascular Cells in Amplifying Vascular Leakage Induced by Dengue Virus Nonstructural Protein 1. mSphere 2020, 5, e00258-20. [Google Scholar] [CrossRef]
- Conde, J.N.; Sanchez-Vicente, S.; Saladino, N.; Gorbunova, E.E.; Schutt, W.R.; Mladinich, M.C.; Himmler, G.E.; Benach, J.; Kim, H.K.; Mackow, E.R. Powassan Viruses Spread Cell to Cell during Direct Isolation from Ixodes Ticks and Persistently Infect Human Brain Endothelial Cells and Pericytes. J. Virol. 2022, 96, e01682-21. [Google Scholar] [CrossRef] [PubMed]
- Gaceb, A.; Paul, G. Pericyte Secretome. In Pericyte Biology—Novel Concepts; Birbrair, A., Ed.; Advances in Experimental Medicine and Biology; Springer International Publishing: Cham, Germany, 2018; Volume 1109, pp. 139–163. ISBN 978-3-030-02600-4. [Google Scholar]
- Dalrymple, N.A.; Mackow, E.R. Roles for Endothelial Cells in Dengue Virus Infection. Adv. Virol. 2012, 2012, 840654. [Google Scholar] [CrossRef] [PubMed]
- Mladinich, M.C.; Schwedes, J.; Mackow, E.R. Zika Virus Persistently Infects and Is Basolaterally Released from Primary Human Brain Microvascular Endothelial Cells. mBio 2017, 8, e00952-17. [Google Scholar] [CrossRef]
- Lubick, K.J.; Robertson, S.J.; McNally, K.L.; Freedman, B.A.; Rasmussen, A.L.; Taylor, R.T.; Walts, A.D.; Tsuruda, S.; Sakai, M.; Ishizuka, M.; et al. Flavivirus Antagonism of Type I Interferon Signaling Reveals Prolidase as a Regulator of IFNAR1 Surface Expression. Cell Host Microbe 2015, 18, 61–74. [Google Scholar] [CrossRef]
- Palus, M.; Vojtíšková, J.; Salát, J.; Kopecký, J.; Grubhoffer, L.; Lipoldová, M.; Demant, P.; Růžek, D. Mice with Different Susceptibility to Tick-Borne Encephalitis Virus Infection Show Selective Neutralizing Antibody Response and Inflammatory Reaction in the Central Nervous System. J. Neuroinflamm. 2013, 10, 847. [Google Scholar] [CrossRef] [PubMed]
- Lepej, S.Ž.; Mišić-Majerus, L.; Jeren, T.; Rode, O.D.; Remenar, A.; Šporec, V.; Vince, A. Chemokines CXCL10 and CXCL11 in the Cerebrospinal Fluid of Patients with Tick-Borne Encephalitis. Acta Neurol. Scand. 2007, 115, 109–114. [Google Scholar] [CrossRef]
- Zajkowska, J.; Moniuszko-Malinowska, A.; Pancewicz, S.; Muszyńska-Mazur, A.; Kondrusik, M.; Grygorczuk, S.; Świerzbińska-Pijanowska, R.; Dunaj, J.; Czupryna, P. Evaluation of CXCL10, CXCL11, CXCL12 and CXCL13 Chemokines in Serum and Cerebrospinal Fluid in Patients with Tick Borne Encephalitis (TBE). Adv. Med. Sci. 2011, 56, 311–317. [Google Scholar] [CrossRef]
- Grygorczuk, S.; Zajkowska, J.; Swierzbińska, R.; Pancewicz, S.; Kondrusik, M.; Hermanowska-Szpakowicz, T. Concentration of the beta-chemokine CCL5 (RANTES) in cerebrospinal fluid in patients with tick-borne encephalitis. Neurol. Neurochir. Pol. 2006, 40, 106–111. [Google Scholar] [PubMed]
- Zhang, X.; Zheng, Z.; Liu, X.; Shu, B.; Mao, P.; Bai, B.; Hu, Q.; Luo, M.; Ma, X.; Cui, Z.; et al. Tick-Borne Encephalitis Virus Induces Chemokine RANTES Expression via Activation of IRF-3 Pathway. J. Neuroinflamm. 2016, 13, 209. [Google Scholar] [CrossRef]
- Zheng, Z.; Yang, J.; Jiang, X.; Liu, Y.; Zhang, X.; Li, M.; Zhang, M.; Fu, M.; Hu, K.; Wang, H.; et al. Tick-Borne Encephalitis Virus Nonstructural Protein NS5 Induces RANTES Expression Dependent on the RNA-Dependent RNA Polymerase Activity. J. Immunol. 2018, 201, 53–68. [Google Scholar] [CrossRef] [PubMed]
- Mladinich, M.C.; Conde, J.N.; Schutt, W.R.; Sohn, S.-Y.; Mackow, E.R. Blockade of Autocrine CCL5 Responses Inhibits Zika Virus Persistence and Spread in Human Brain Microvascular Endothelial Cells. mBio 2021, 12, 10–1128. [Google Scholar] [CrossRef] [PubMed]
- McKimmie, C.; Michlmayr, D. Role of CXCL10 in Central Nervous System Inflammation. Int. J. Interferon Cytokine Mediat. Res. 2014, 1, 1–18. [Google Scholar] [CrossRef]
- Müller, M.; Carter, S.; Hofer, M.J.; Campbell, I.L. Review: The Chemokine Receptor CXCR3 and Its Ligands CXCL9, CXCL10 and CXCL11 in Neuroimmunity—A Tale of Conflict and Conundrum: CXCR3 and Its Ligands in CNS Inflammation. Neuropathol. Appl. Neurobiol. 2010, 36, 368–387. [Google Scholar] [CrossRef] [PubMed]
- Grygorczuk, S.; Osada, J.; Toczyłowski, K.; Sulik, A.; Czupryna, P.; Moniuszko-Malinowska, A.; Kondrusik, M.; Świerzbińska, R.; Dunaj, J.; Pancewicz, S.; et al. The Lymphocyte Populations and Their Migration into the Central Nervous System in Tick-Borne Encephalitis. Ticks Tick-Borne Dis. 2020, 11, 101467. [Google Scholar] [CrossRef] [PubMed]
- Bogovič, P.; Lusa, L.; Korva, M.; Pavletič, M.; Resman Rus, K.; Lotrič-Furlan, S.; Avšič-Županc, T.; Strle, K.; Strle, F. Inflammatory Immune Responses in the Pathogenesis of Tick-Borne Encephalitis. J. Clin. Med. 2019, 8, 731. [Google Scholar] [CrossRef] [PubMed]
- Atrasheuskaya, A.V.; Fredeking, T.M.; Ignatyev, G.M. Changes in Immune Parameters and Their Correction in Human Cases of Tick-Borne Encephalitis. Clin. Exp. Immunol. 2003, 131, 148–154. [Google Scholar] [CrossRef]
- Auroni, T.T.; Arora, K.; Natekar, J.P.; Pathak, H.; Elsharkawy, A.; Kumar, M. The Critical Role of Interleukin-6 in Protection against Neurotropic Flavivirus Infection. Front. Cell. Infect. Microbiol. 2023, 13, 1275823. [Google Scholar] [CrossRef]
- Gagnon, J.; Ramanathan, S.; Leblanc, C.; Cloutier, A.; McDonald, P.P.; Ilangumaran, S. IL-6, in Synergy with IL-7 or IL-15, Stimulates TCR-Independent Proliferation and Functional Differentiation of CD8+ T Lymphocytes. J. Immunol. 2008, 180, 7958–7968. [Google Scholar] [CrossRef] [PubMed]
- de Madrid, A.T.; Porterfield, J.S. A Simple Micro-Culture Method for the Study of Group B Arboviruses. Bull. World Health Organ. 1969, 40, 113–121. [Google Scholar] [PubMed]
- Livak, K.J.; Schmittgen, T.D. Analysis of Relative Gene Expression Data Using Real-Time Quantitative PCR and the 2−ΔΔCT Method. Methods 2001, 25, 402–408. [Google Scholar] [CrossRef] [PubMed]






Disclaimer/Publisher’s Note: The statements, opinions and data contained in all publications are solely those of the individual author(s) and contributor(s) and not of MDPI and/or the editor(s). MDPI and/or the editor(s) disclaim responsibility for any injury to people or property resulting from any ideas, methods, instructions or products referred to in the content. |
© 2024 by the authors. Licensee MDPI, Basel, Switzerland. This article is an open access article distributed under the terms and conditions of the Creative Commons Attribution (CC BY) license (https://creativecommons.org/licenses/by/4.0/).
Share and Cite
Prančlová, V.; Hönig, V.; Zemanová, M.; Růžek, D.; Palus, M. Robust CXCL10/IP-10 and CCL5/RANTES Production Induced by Tick-Borne Encephalitis Virus in Human Brain Pericytes Despite Weak Infection. Int. J. Mol. Sci. 2024, 25, 7892. https://doi.org/10.3390/ijms25147892
Prančlová V, Hönig V, Zemanová M, Růžek D, Palus M. Robust CXCL10/IP-10 and CCL5/RANTES Production Induced by Tick-Borne Encephalitis Virus in Human Brain Pericytes Despite Weak Infection. International Journal of Molecular Sciences. 2024; 25(14):7892. https://doi.org/10.3390/ijms25147892
Chicago/Turabian StylePrančlová, Veronika, Václav Hönig, Marta Zemanová, Daniel Růžek, and Martin Palus. 2024. "Robust CXCL10/IP-10 and CCL5/RANTES Production Induced by Tick-Borne Encephalitis Virus in Human Brain Pericytes Despite Weak Infection" International Journal of Molecular Sciences 25, no. 14: 7892. https://doi.org/10.3390/ijms25147892
APA StylePrančlová, V., Hönig, V., Zemanová, M., Růžek, D., & Palus, M. (2024). Robust CXCL10/IP-10 and CCL5/RANTES Production Induced by Tick-Borne Encephalitis Virus in Human Brain Pericytes Despite Weak Infection. International Journal of Molecular Sciences, 25(14), 7892. https://doi.org/10.3390/ijms25147892

