Rabies Virus Infection Causes Pyroptosis of Neuronal Cells
Abstract
1. Introduction
2. Results
2.1. Pathogenicity of RABV in Mice
2.2. Analysis of Differentially Expressed Genes (DEGs) Based on the Transcriptome Expression Profile
2.3. Analysis of Protein–Protein Interaction (PPI) Based on the Transcriptome Profile
2.4. Validation of DEGs in Murine Brains
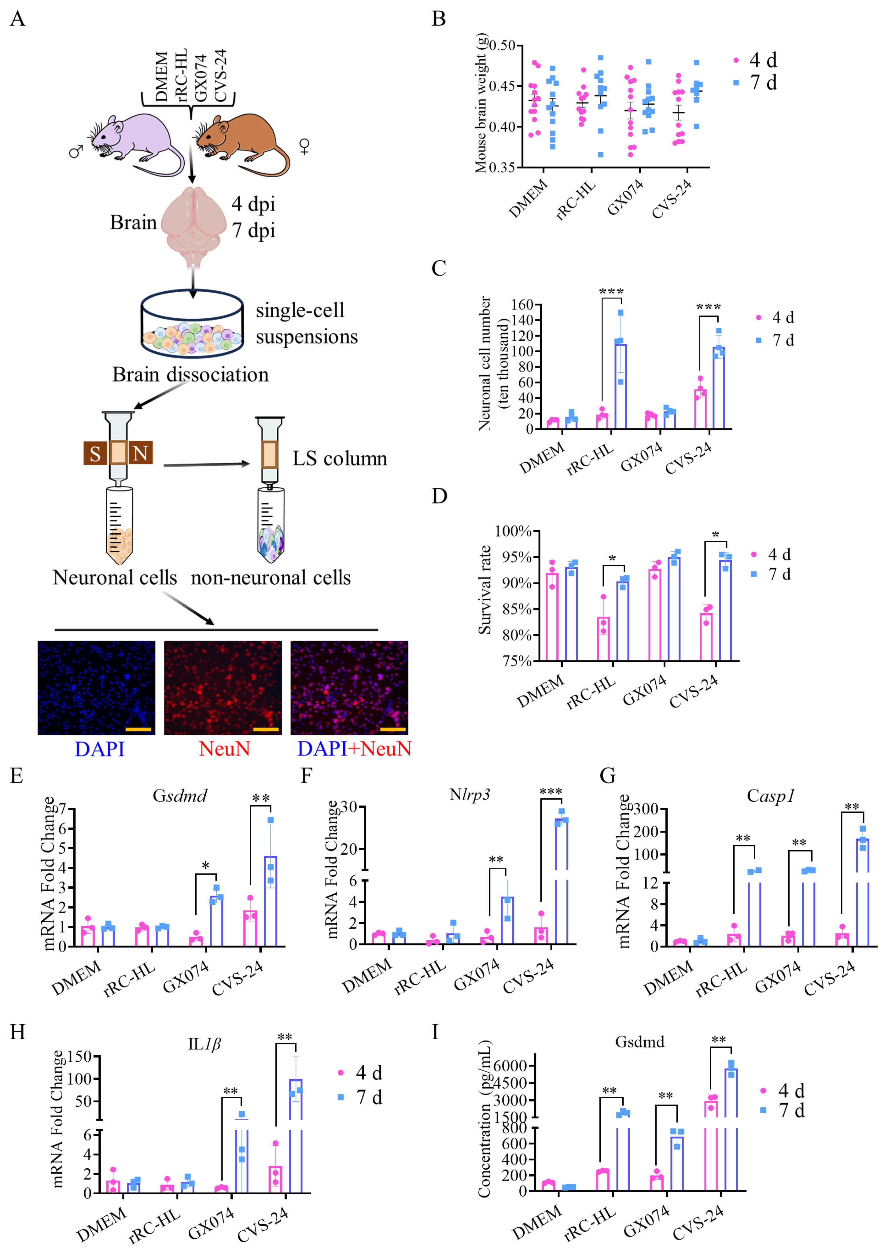
2.5. Pyroptosis Occurred in Dissociated Neurons of Murine Brains Infected with RABV
3. Discussion
4. Materials and Methods
4.1. Viruses, Animals, and Viral Infection
4.2. Hematoxylin and Eosin (HE) Staining
4.3. Transmission Electron Microscope (TEM) Scanning
4.4. Bioinformatics Analysis
4.5. Total RNA Extraction and Real-Time Quantitative PCR (RT-qPCR)
4.6. Western Blotting
4.7. Enzyme-Linked Immunosorbent Assay (ELISA)
4.8. Dissociation of Neuronal Cells from Murine Brain Tissue
4.9. Statistical Analysis
5. Conclusions
Author Contributions
Funding
Institutional Review Board Statement
Informed Consent Statement
Data Availability Statement
Acknowledgments
Conflicts of Interest
References
- Fooks, A.R.; Banyard, A.C.; Horton, D.L.; Johnson, N.; McElhinney, L.M.; Jackson, A.C. Current Status of Rabies and Prospects for Elimination. Lancet 2014, 384, 1389–1399. [Google Scholar] [CrossRef] [PubMed]
 - Jackson, A.C. Current and Future Approaches to the Therapy of Human Rabies. Antivir. Res. 2013, 99, 61–67. [Google Scholar] [CrossRef] [PubMed]
 - Conzelmann, K.K.; Cox, J.H.; Schneider, L.G.; Thiel, H.J. Molecular Cloning and Complete Nucleotide Sequence of the Attenuated Rabies Virus SAD B19. Virology 1990, 175, 485–499. [Google Scholar] [CrossRef] [PubMed]
 - Koraka, P.; Martina, B.E.E.; van den Ham, H.-J.; Zaaraoui-Boutahar, F.; van IJcken, W.; Roose, J.; van Amerongen, G.; Andeweg, A.; Osterhaus, A.D.M.E. Analysis of Mouse Brain Transcriptome After Experimental Duvenhage Virus Infection Shows Activation of Innate Immune Response and Pyroptotic Cell Death Pathway. Front. Microbiol. 2018, 9, 397. [Google Scholar] [CrossRef] [PubMed]
 - Hampson, K.; Coudeville, L.; Lembo, T.; Sambo, M.; Kieffer, A.; Attlan, M.; Barrat, J.; Blanton, J.D.; Briggs, D.J.; Cleaveland, S.; et al. Estimating the Global Burden of Endemic Canine Rabies. PLoS Negl. Trop. Dis. 2015, 9, e0003709. [Google Scholar]
 - Rupprecht, C.E.; Salahuddin, N. Current Status of Human Rabies Prevention: Remaining Barriers to Global Biologics Accessibility and Disease Elimination. Expert Rev. Vaccines 2019, 18, 629–640. [Google Scholar] [CrossRef] [PubMed]
 - Huang, Y.; Jiao, S.; Tao, X.; Tang, Q.; Jiao, W.; Xiao, J.; Xu, X.; Zhang, Y.; Liang, G.; Wang, H. Met-CCL5 Represents an Immunotherapy Strategy to Ameliorate Rabies Virus Infection. J. Neuroinflamm. 2014, 11, 146. [Google Scholar] [CrossRef] [PubMed]
 - Takayama-Ito, M.; Ito, N.; Yamada, K.; Sugiyama, M.; Minamoto, N. Multiple Amino Acids in the Glycoprotein of Rabies Virus Are Responsible for Pathogenicity in Adult Mice. Virus Res. 2006, 115, 169–175. [Google Scholar] [CrossRef] [PubMed]
 - Tao, L.; Ge, J.; Wang, X.; Zhai, H.; Hua, T.; Zhao, B.; Kong, D.; Yang, C.; Chen, H.; Bu, Z. Molecular Basis of Neurovirulence of Flury Rabies Virus Vaccine Strains: Importance of the Polymerase and the Glycoprotein R333Q Mutation. J. Virol. 2010, 84, 8926–8936. [Google Scholar] [CrossRef]
 - Ito, Y.; Ito, N.; Saito, S.; Masatani, T.; Nakagawa, K.; Atoji, Y.; Sugiyama, M. Amino Acid Substitutions at Positions 242, 255 and 268 in Rabies Virus Glycoprotein Affect Spread of Viral Infection. Microbiol. Immunol. 2010, 54, 89–97. [Google Scholar] [CrossRef]
 - Kojima, I.; Onomoto, K.; Zuo, W.; Ozawa, M.; Okuya, K.; Naitou, K.; Izumi, F.; Okajima, M.; Fujiwara, T.; Ito, N.; et al. The Amino Acid at Position 95 in the Matrix Protein of Rabies Virus Is Involved in Antiviral Stress Granule Formation in Infected Cells. J. Virol. 2022, 96, e00810-22. [Google Scholar] [CrossRef]
 - Zhang, H.; Huang, J.; Song, Y.; Liu, X.; Qian, M.; Huang, P.; Li, Y.; Zhao, L.; Wang, H. Regulation of Innate Immune Responses by Rabies Virus. Anim. Models Exp. Med. 2022, 5, 418–429. [Google Scholar] [CrossRef]
 - Feige, L.; Kozaki, T.; Dias De Melo, G.; Guillemot, V.; Larrous, F.; Ginhoux, F.; Bourhy, H. Susceptibilities of CNS Cells towards Rabies Virus Infection Is Linked to Cellular Innate Immune Responses. Viruses 2022, 15, 88. [Google Scholar] [CrossRef]
 - Peng, J.; Zhu, S.; Hu, L.; Ye, P.; Wang, Y.; Tian, Q.; Mei, M.; Chen, H.; Guo, X. Wild-Type Rabies Virus Induces Autophagy in Human and Mouse Neuroblastoma Cell Lines. Autophagy 2016, 12, 1704–1720. [Google Scholar] [CrossRef]
 - Russo, M.; McGavern, D.B. Immune Surveillance of the CNS Following Infection and Injury. Trends Immunol. 2015, 36, 637–650. [Google Scholar] [CrossRef]
 - Zhao, L.; Toriumi, H.; Kuang, Y.; Chen, H.; Fu, Z.F. The Roles of Chemokines in Rabies Virus Infection: Overexpression May Not Always Be Beneficial. J. Virol. 2009, 83, 11808–11818. [Google Scholar] [CrossRef]
 - Kuang, Y.; Lackay, S.N.; Zhao, L.; Fu, Z.F. Role of Chemokines in the Enhancement of BBB Permeability and Inflammatory Infiltration after Rabies Virus Infection. Virus Res. 2009, 144, 18–26. [Google Scholar] [CrossRef] [PubMed]
 - Scott, T.P.; Nel, L.H. Subversion of the Immune Response by Rabies Virus. Viruses 2016, 8, 231. [Google Scholar] [CrossRef]
 - Galluzzi, L.; Vitale, I.; Aaronson, S.A.; Abrams, J.M.; Adam, D.; Agostinis, P.; Alnemri, E.S.; Altucci, L.; Amelio, I.; Andrews, D.W.; et al. Molecular Mechanisms of Cell Death: Recommendations of the Nomenclature Committee on Cell Death 2018. Cell Death Differ. 2018, 25, 486–541. [Google Scholar]
 - Shi, J.; Gao, W.; Shao, F. Pyroptosis: Gasdermin-Mediated Programmed Necrotic Cell Death. Trends Biochem. Sci. 2017, 42, 245–254. [Google Scholar] [CrossRef]
 - Singh, R.; Singh, K.P.; Cherian, S.; Saminathan, M.; Kapoor, S.; Manjunatha Reddy, G.B.; Panda, S.; Dhama, K. Rabies—Epidemiology, Pathogenesis, Public Health Concerns and Advances in Diagnosis and Control: A Comprehensive Review. Vet. Q. 2017, 37, 212–251. [Google Scholar] [CrossRef]
 - Yin, J.F. Comparative Analysis of the Pathogenic Mechanisms of Street Rabies Virus Strains with Different Virulence Levels. Biomed. Environ. Sci. 2014, 27, 749–762. [Google Scholar]
 - Faizee, N.; Hailat, N.Q.; Ababneh, M.M.K.; Hananeh, W.M.; Muhaidat, A. Pathological, Immunological and Molecular Diagnosis of Rabies in Clinically Suspected Animals of Different Species Using Four Detection Techniques in Jordan: Pathological, Immunological and Molecular Diagnosis of Rabies. Transbound. Emerg. Dis. 2012, 59, 154–164. [Google Scholar] [CrossRef] [PubMed]
 - Stein, L.T.; Rech, R.R.; Harrison, L.; Brown, C.C. Immunohistochemical Study of Rabies Virus within the Central Nervous System of Domestic and Wildlife Species. Vet. Pathol. 2010, 47, 630–633. [Google Scholar] [CrossRef] [PubMed]
 - Yan, X.; Prosniak, M.; Curtis, M.T.; Weiss, M.L.; Faber, M.; Dietzschold, B.; Fu, Z.F. Silver-Haired Bat Rabies Virus Variant Does Not Induce Apoptosis in the Brain of Experimentally Infected Mice. J. Neurovirol. 2001, 7, 518–527. [Google Scholar]
 - Ahmed, M.S.; Body, M.H.; El-Neweshy, M.S.; ALrawahi, A.H.; Al-Abdawani, M.; Eltahir, H.A.; ALmaewaly, M.G. Molecular Characterization and Diagnostic Investigations of Rabies Encephalitis in Camels (Camelus Dromedaries) in Oman: A Retrospective Study. Trop. Anim. Health Prod. 2020, 52, 2163–2168. [Google Scholar] [CrossRef]
 - Liu, S.Q.; Xie, Y.; Gao, X.; Wang, Q.; Zhu, W.Y. Inflammatory Response and MAPK and NF-κB Pathway Activation Induced by Natural Street Rabies Virus Infection in the Brain Tissues of Dogs and Humans. Virol. J. 2020, 17, 157. [Google Scholar] [CrossRef]
 - Liu, J.; Li, W.; Yu, D.; Jin, R.; Hou, H.; Ling, X.; Kiflu, A.B.; Wei, X.; Yang, X.; Li, X.; et al. Transcriptomic Analysis of mRNA Expression Profiles in the Microglia of Mouse Brains Infected with Rabies Viruses of Varying Virulence. Viruses 2023, 15, 1223. [Google Scholar] [CrossRef] [PubMed]
 - Rock, R.B.; Gekker, G.; Hu, S.; Sheng, W.S.; Cheeran, M.; Lokensgard, J.R.; Peterson, P.K. Role of Microglia in Central Nervous System Infections. Clin. Microbiol. Rev. 2004, 17, 942–964. [Google Scholar] [CrossRef]
 - Koraka, P.; Martina, B.E.E.; Smreczak, M.; Orlowska, A.; Marzec, A.; Trebas, P.; Roose, J.M.; Begeman, L.; Gerhauser, I.; Wohlsein, P.; et al. Inhibition of Caspase-1 Prolongs Survival of Mice Infected with Rabies Virus. Vaccine 2019, 37, 4681–4685. [Google Scholar] [CrossRef]
 - Smreczak, M.; Orłowska, A.; Marzec, A.; Trębas, P.; Kycko, A.; Reichert, M.; Koraka, P.; Osterhaus, A.D.M.E.; Żmudziński, J.F. The Effect of Combined Drugs Therapy on the Course of Clinical Rabies Infection in a Murine Model. Vaccine 2019, 37, 4701–4709. [Google Scholar] [CrossRef] [PubMed]
 - Martina, B.E.E.; Smreczak, M.; Orlowska, A.; Marzec, A.; Trebas, P.; Roose, J.M.; Zmudzinski, J.; Gerhauser, I.; Wohlsein, P.; Baumgärtner, W.; et al. Combination Drug Treatment Prolongs Survival of Experimentally Infected Mice with Silver-Haired Bat Rabies Virus. Vaccine 2019, 37, 4736–4742. [Google Scholar] [CrossRef] [PubMed]
 - Ito, N.; Kakemizu, M.; Ito, K.A.; Yamamoto, A.; Yoshida, Y.; Sugiyama, M.; Minamoto, N. A Comparison of Complete Genome Sequences of the Attenuated RC-HL Strain of Rabies Virus Used for Production of Animal Vaccine in Japan, and the Parental Nishigahara Strain. Microbiol. Immunol. 2001, 45, 51–58. [Google Scholar] [CrossRef] [PubMed]
 - Wei, X.K.; Zhong, Y.Z.; Pan, Y.; Li, X.N.; Liang, J.J.; Luo, T.R. The N and P Genes Facilitate Pathogenicity of the Rabies Virus G Gene. Vet. Med. 2018, 63, 561–570. [Google Scholar] [CrossRef]
 - Sugiura, N.; Uda, A.; Inoue, S.; Kojima, D.; Hamamoto, N.; Kaku, Y.; Okutani, A.; Noguchi, A.; Park, C.H.; Yamada, A. Gene expression analysis of host innate immune responses in the central nervous system following lethal CVS-11 infection in mice. Jpn. J. Infect. Dis. 2011, 64, 463–472. [Google Scholar] [CrossRef]
 - Tang, H.-B.; Lu, Z.-L.; Wei, X.-K.; Zhong, T.-Z.; Zhong, Y.-Z.; Ouyang, L.-X.; Luo, Y.; Xing, X.-W.; Liao, F.; Peng, K.-K.; et al. Viperin Inhibits Rabies Virus Replication via Reduced Cholesterol and Sphingomyelin and Is Regulated Upstream by TLR4. Sci. Rep. 2016, 6, 30529. [Google Scholar] [CrossRef]
 






| ID | logFC | AveExpr | t | p Value | Adj. p Value | B | 
|---|---|---|---|---|---|---|
| Gsdmd | 2.844205356 | 1.388442133 | 21.59042636 | 2.69 × 10−11 | 1.14 × 10−7 | 16.17239136 | 
| Il1b | 3.113935602 | 1.615343525 | 8.434830498 | 1.60 × 10−6 | 7.98 × 10−5 | 5.460571846 | 
| Il18bp | 3.603517781 | 1.814911737 | 10.25283251 | 1.85 × 10−7 | 1.57 × 10−5 | 7.66599915 | 
| Il18r1 | 2.389778263 | 1.387312137 | 3.990398537 | 0.001647569 | 0.01953493 | −0.672939539 | 
| Casp1 | 2.340518378 | 1.107677817 | 11.50754131 | 4.96 × 10−8 | 6.26 × 10−6 | 8.998377851 | 
| Casp4 | 4.15842864 | 2.205378074 | 6.956852555 | 1.21 × 10−5 | 0.000390382 | 3.381602478 | 
| Casp8 | 2.131884685 | 1.184125641 | 5.892775917 | 6.13 × 10−5 | 0.001403526 | 1.70297839 | 
| Myd88 | 2.196086505 | 1.064698849 | 13.3000403 | 9.18 × 10−9 | 1.95 × 10−6 | 10.68070028 | 
| Ccl2 | 6.24356608 | 3.411944274 | 6.330990977 | 3.08 × 10−5 | 0.000818871 | 2.413486338 | 
| Ccl3 | 4.674781418 | 2.386502145 | 6.971375474 | 1.18 × 10−5 | 0.000383974 | 3.403424777 | 
| Ccl4 | 4.8957759 | 2.612624677 | 7.659116565 | 4.47 × 10−6 | 0.000175587 | 4.404433247 | 
| Ccl5 | 5.622229301 | 3.014193216 | 6.583590985 | 2.10 × 10−5 | 0.000604757 | 2.810778671 | 
| Ccl6 | 2.074863529 | 1.005737009 | 9.688097084 | 3.50 × 10−7 | 2.53 × 10−5 | 7.018317637 | 
| Ccl7 | 4.630499516 | 2.578568689 | 6.17806434 | 3.90 × 10−5 | 0.000980812 | 2.168607594 | 
| Ccl8 | 3.923844391 | 2.271585036 | 5.066016644 | 0.000241605 | 0.004282622 | 0.289894715 | 
| Ccl11 | 2.523599811 | 1.33807791 | 5.583445545 | 0.000101271 | 0.00211264 | 1.185215262 | 
| Ccl12 | 4.053627344 | 2.193295352 | 7.435890891 | 6.09 × 10−6 | 0.000223045 | 4.086394997 | 
| Ccl19 | 3.047127763 | 1.57842593 | 11.37181271 | 5.69 × 10−8 | 6.90 × 10−6 | 8.860871153 | 
| Cxcl1 | 2.912314782 | 1.702943343 | 4.921608719 | 0.000309992 | 0.00527857 | 0.033776361 | 
| Cxcl5 | 2.337632723 | 1.115456774 | 7.991835275 | 2.86 × 10−6 | 0.000125389 | 4.866589008 | 
| Cxcl9 | 7.503478056 | 4.346227113 | 6.947762239 | 1.22 × 10−5 | 0.00039427 | 3.367928611 | 
| Cxcl10 | 6.165935098 | 3.59249242 | 5.575971475 | 0.000102524 | 0.002134122 | 1.172540508 | 
| Cxcl11 | 5.406051233 | 3.134538595 | 6.574184691 | 2.13 × 10−5 | 0.000610855 | 2.796144328 | 
| Cxcl13 | 4.956874491 | 2.647619269 | 10.97854878 | 8.52 × 10−8 | 8.89 × 10−6 | 8.453647681 | 
| Cxcl16 | 2.694888761 | 1.4887887 | 9.960898774 | 2.57 × 10−7 | 2.00 × 10−5 | 7.33514306 | 
| Cxcr3 | 2.471460721 | 1.245877913 | 8.936492225 | 8.55 × 10−7 | 4.93 × 10−5 | 6.105091257 | 
| Cxcr4 | 2.249708912 | 1.243362164 | 5.491198936 | 0.000117929 | 0.002380542 | 1.028242724 | 
| Cxcr6 | 3.143133937 | 1.77411466 | 5.055090275 | 0.00024618 | 0.004349175 | 0.270607964 | 
| Ccr1 | 2.37645599 | 1.222525505 | 9.203672535 | 6.19 × 10−7 | 3.85 × 10−5 | 6.436710981 | 
| Ccr2 | 3.144175717 | 1.63333426 | 8.288871024 | 1.93 × 10−6 | 9.26 × 10−5 | 5.267499191 | 
| Ccr5 | 2.984380392 | 1.548023314 | 6.771390822 | 1.58 × 10−5 | 0.000483111 | 3.100383633 | 
| Ccr7 | 3.18192383 | 1.481011385 | 9.838776405 | 2.95 × 10−7 | 2.18 × 10−5 | 7.194242366 | 
| Ccrl2 | 2.499253762 | 1.356145426 | 4.766588932 | 0.000406348 | 0.006472255 | −0.244013599 | 
| B2m | 2.770761 | 1.407537 | 15.26963608 | 1.78 × 10−9 | 6.80 × 10−7 | 12.28174 | 
| Tnf | 4.052193 | 1.972883 | 19.05945276 | 1.23 × 10−10 | 2.22 × 10−7 | 14.80289 | 
| Il6 | 5.613003 | 2.905548 | 11.21191994 | 6.69 × 10−8 | 7.67 × 10−6 | 8.696901 | 
| Il10 | 2.437385 | 1.177951 | 7.129583998 | 9.40 × 10−6 | 0.000317 | 3.639293 | 
| Stat1 | 2.804149 | 1.350931 | 15.7930469 | 1.19 × 10−9 | 5.39 × 10−7 | 12.67005 | 
| H2-D1 | 2.800854 | 1.336032 | 23.05218819 | 1.21 × 10−11 | 1.05 × 10−7 | 16.8725 | 
| H2-K1 | 3.281039 | 1.649339 | 13.68077695 | 6.58 × 10−9 | 1.56 × 10−6 | 11.00877 | 
| H2-T23 | 3.143764 | 1.577127 | 15.74253308 | 1.24 × 10−9 | 5.39 × 10−7 | 12.6332 | 
| Gene Name | Primer Sequences (5′ to 3′) | 
|---|---|
| Ccl2-F | CAGCCAGATGCAATCAATGC | 
| Ccl2-R | GAATCCTGAACCCACTTCTG | 
| Ccl3-F | CCTTGCTGTTCTTCTCTGTACC | 
| Ccl3-R | TCAGTGATGTATTCTTGGACCC | 
| Ccl4-F | TTCCTGCTGTTTCTCTTACACCT | 
| Ccl4-R | CTGTCTGCCTCTTTTGGTCAG | 
| Ccl5-F | ATGAAGATCTCTGCAGCTGC | 
| Ccl5-R | CACTTGCTGCTGGTGTAGAA | 
| Ccl7-F | GCTGCTTTCAGCATCCAAGTG | 
| Ccl7-R | CCAGGGACACCGACTACTG | 
| Ccl12-F | ATTTCCACACTTCTATGCCTCCT | 
| Ccl12-R | ATCCAGTATGGTCCTGAAGATCA | 
| Cxcl10-F | CCAAGTGCTGCCGTCATTTTC | 
| Cxcl10-R | GGCTCGCAGGGATGATTTCAA | 
| Gsdmd-F | CCATCGGCCTTTGAGAAAGTG | 
| Gsdmd-R | ACACATGAATAACGGGGTTTCC | 
| Nlrp3-F | ATTACCCGCCCGAGAAAGG | 
| Nlrp3-R | TCGCAGCAAAGATCCACACAG | 
| Casp1-F | ACAAGGCACGGGACCTATG | 
| Casp11-R | TCCCAGTCAGTCCTGGAAATG | 
| IL-1β-F | GCAACTGTTCCTGAACTCAACT | 
| IL-1β-R | ATCTTTTGGGGTCCGTCAACT | 
| β-actin-F | AGACCTCTATGCCAACACAGT | 
| β-actin-R | CATCGTACTCCTGCTTGCTGAT | 
Disclaimer/Publisher’s Note: The statements, opinions and data contained in all publications are solely those of the individual author(s) and contributor(s) and not of MDPI and/or the editor(s). MDPI and/or the editor(s) disclaim responsibility for any injury to people or property resulting from any ideas, methods, instructions or products referred to in the content.  | 
© 2024 by the authors. Licensee MDPI, Basel, Switzerland. This article is an open access article distributed under the terms and conditions of the Creative Commons Attribution (CC BY) license (https://creativecommons.org/licenses/by/4.0/).
Share and Cite
Yu, D.; Jin, R.; Liu, J.; Zhang, C.; Duan, C.; Luo, X.; Yang, W.; Liu, C.; Liang, J.; Li, X.; et al. Rabies Virus Infection Causes Pyroptosis of Neuronal Cells. Int. J. Mol. Sci. 2024, 25, 5616. https://doi.org/10.3390/ijms25115616
Yu D, Jin R, Liu J, Zhang C, Duan C, Luo X, Yang W, Liu C, Liang J, Li X, et al. Rabies Virus Infection Causes Pyroptosis of Neuronal Cells. International Journal of Molecular Sciences. 2024; 25(11):5616. https://doi.org/10.3390/ijms25115616
Chicago/Turabian StyleYu, Dongling, Rong Jin, Jundan Liu, Chuanliang Zhang, Chenxing Duan, Xi Luo, Wenhao Yang, Cheng Liu, Jingjing Liang, Xiaoning Li, and et al. 2024. "Rabies Virus Infection Causes Pyroptosis of Neuronal Cells" International Journal of Molecular Sciences 25, no. 11: 5616. https://doi.org/10.3390/ijms25115616
APA StyleYu, D., Jin, R., Liu, J., Zhang, C., Duan, C., Luo, X., Yang, W., Liu, C., Liang, J., Li, X., & Luo, T. (2024). Rabies Virus Infection Causes Pyroptosis of Neuronal Cells. International Journal of Molecular Sciences, 25(11), 5616. https://doi.org/10.3390/ijms25115616
        
