Cilostazol Ameliorates Motor Dysfunction and Schwann Cell Impairment in Streptozotocin-Induced Diabetic Rats
Abstract
1. Introduction
2. Results
2.1. Cilostazol Ameliorated Neuropathic Pain
2.2. Cilostazol Improved Metabolic Flexibility
2.3. Cilostazol Improved Motor Nerve Function
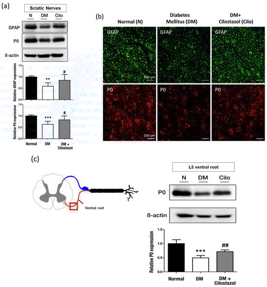
2.4. Cilostazol Renovates Myelin Sheath and Unmyelinated Schwann Cells in Peripheral Nerves
3. Discussion
4. Materials and Methods
4.1. Studying Diabetes-Induced Animals
4.2. Cilostazol Administration
4.3. Metabolic Function Analyses
4.4. Behavioral Assays
4.5. Motor Function Assays
4.6. Protein Extraction and Western Blotting
4.7. Histological Sample Preparation and Immunofluorescence
4.8. Statistical Analyses
5. Conclusions
Author Contributions
Funding
Institutional Review Board Statement
Informed Consent Statement
Data Availability Statement
Acknowledgments
Conflicts of Interest
References
- Hecke, O.v.; Austin, S.K.; Khan, R.A.; Smith, B.H.; Torrance, N. Neuropathic pain in the general population: A systematic review of epidemiological studies. Pain 2014, 155, 654–662. [Google Scholar] [CrossRef] [PubMed]
 - Horton, W.B.; Barrett, E.J. Microvascular Dysfunction in Diabetes Mellitus and Cardiometabolic Disease. Endocr. Rev. 2020, 42, 29–55. [Google Scholar] [CrossRef] [PubMed]
 - Wang, Y.; Yang, Z.; Zheng, G.; Yu, L.; Yin, Y.; Mu, N.; Ma, H. Metformin promotes autophagy in ischemia/reperfusion myocardium via cytoplasmic AMPKα1 and nuclear AMPKα2 pathways. Life Sci. 2019, 225, 64–71. [Google Scholar] [CrossRef] [PubMed]
 - Feldman, E.L.; Callaghan, B.C.; Pop-Busui, R.; Zochodne, D.W.; Wright, D.E.; Bennett, D.L.; Bril, V.; Russell, J.W.; Viswanathan, V. Diabetic neuropathy. Nat. Rev. Dis. Prim. 2019, 5, 41. [Google Scholar] [CrossRef] [PubMed]
 - Naruse, K.; Sato, J.; Funakubo, M.; Hata, M.; Nakamura, N.; Kobayashi, Y.; Kamiya, H.; Shibata, T.; Kondo, M.; Himeno, T.; et al. Transplantation of Bone Marrow-Derived Mononuclear Cells Improves Mechanical Hyperalgesia, Cold Allodynia and Nerve Function in Diabetic Neuropathy. PLoS ONE 2011, 6, e27458. [Google Scholar] [CrossRef] [PubMed]
 - Andersen, H. Motor dysfunction in diabetes. Diabetes Metab. Res. Rev. 2012, 28, 89–92. [Google Scholar] [CrossRef]
 - Gonçalves, N.P.; Vægter, C.B.; Andersen, H.; Østergaard, L.; Calcutt, N.A.; Jensen, T.S. Schwann cell interactions with axons and microvessels in diabetic neuropathy. Nat. Rev. Neurol. 2017, 13, 135–147. [Google Scholar] [CrossRef] [PubMed]
 - Muramatsu, K. Diabetes Mellitus-Related Dysfunction of the Motor System. Int. J. Mol. Sci. 2020, 21, 7485. [Google Scholar] [CrossRef] [PubMed]
 - Kherallah, R.Y.; Khawaja, M.; Olson, M.; Angiolillo, D.; Birnbaum, Y. Cilostazol: A Review of Basic Mechanisms and Clinical Uses. Cardiovasc. Drugs Ther. 2022, 36, 777–792. [Google Scholar] [CrossRef]
 - Brown, T.; Forster, R.B.; Cleanthis, M.; Mikhailidis, D.P.; Stansby, G.; Stewart, M. Cilostazol for intermittent claudication. Cochrane Database Syst. Rev. 2021, 2021, CD003748. [Google Scholar] [CrossRef]
 - Kim, S.M.; Jung, J.-M.; Kim, B.J.; Lee, J.-S.; Kwon, S.U. Cilostazol Mono and Combination Treatments in Ischemic Stroke. Stroke 2019, 50, 3503–3511. [Google Scholar] [CrossRef]
 - O'Donnell, M.E.; Badger, S.A.; Sharif, M.A.; Makar, R.R.; Young, I.S.; Lee, B.; Soong, C.V. The Effects of Cilostazol on Peripheral Neuropathy in Diabetic Patients with Peripheral Arterial Disease. Angiology 2009, 59, 695–704. [Google Scholar] [CrossRef]
 - Money, S.R.; Herd, J.A.; Isaacsohn, J.L.; Davidson, M.; Cutler, B.; Heckman, J.; Forbes, W.P. Effect of cilostazol on walking distances in patients with intermittent claudication caused by peripheral vascular disease. J. Vasc. Surg. 1998, 27, 267–275. [Google Scholar] [CrossRef] [PubMed]
 - Lee, C.-Y.; Wu, T.-C.; Lin, S.-J. Effects of Postoperative Percutaneous Coronary Intervention, Pharmacologic Treatment, and Predisposing Factors on Clinical Outcomes in Patients with and without Type 2 Diabetes Along with Critical Limb Ischemia. Clin. Ther. 2021, 43, 195–210.e2. [Google Scholar] [CrossRef] [PubMed]
 - Asal, N.J.; Wojciak, K.A. Effect of cilostazol in treating diabetes-associated microvascular complications. Endocrine 2017, 56, 240–244. [Google Scholar] [CrossRef]
 - Inada, H.; Shindo, H.; Tawata, M.; Onaya, T. Cilostazol, a cyclic AMP phosphodiesterase inhibitor, stimulates nitric oxide production and sodium potassium adenosine triphosphatase activity in SH-SY5Y human neuroblastoma cells. Life Sci. 1999, 65, 1413–1422. [Google Scholar] [CrossRef]
 - Kihara, M.; Schmelzer, J.D.; Low, P.A. Effect of cilostazol on experimental diabetic neuropathy in the rat. Diabetologia 1995, 38, 914–918. [Google Scholar] [CrossRef]
 - Cheng, K.-I.; Wang, H.-C.; Tseng, K.-Y.; Wang, Y.-H.; Chang, C.-Y.; Chen, Y.-J.; Lai, C.-S.; Chen, D.-R.; Chang, L.-L. Cilostazol Ameliorates Peripheral Neuropathic Pain in Streptozotocin-Induced Type I Diabetic Rats. Front. Pharmacol. 2022, 12, 771271. [Google Scholar] [CrossRef] [PubMed]
 - Uehara, K.; Sugimoto, K.; Wada, R.-i.; Yoshikawa, T.; Marukawa, K.; Yasuda, Y.; Kimura, Y.; Yagihashi, S. Effects of cilostazol on the peripheral nerve function and structure in STZ-induced diabetic rats. J. Diabetes Complicat. 1997, 11, 194–202. [Google Scholar] [CrossRef]
 - Sango, K.; Mizukami, H.; Horie, H.; Yagihashi, S. Impaired Axonal Regeneration in Diabetes. Perspective on the Underlying Mechanism from In Vivo and In Vitro Experimental Studies. Front. Endocrinol. 2017, 8, 12. [Google Scholar] [CrossRef]
 - Sala, D.; Zorzano, A. Differential control of muscle mass in type 1 and type 2 diabetes mellitus. Cell. Mol. Life Sci. 2015, 72, 3803–3817. [Google Scholar] [CrossRef] [PubMed]
 - Rosenberger, D.C.; Blechschmidt, V.; Timmerman, H.; Wolff, A.; Treede, R.-D. Challenges of neuropathic pain: Focus on diabetic neuropathy. J. Neural Transm. 2020, 127, 589–624. [Google Scholar] [CrossRef] [PubMed]
 - Bonnet, C.; Carello, C.; Turvey, M.T. Diabetes and Postural Stability: Review and Hypotheses. J. Mot. Behav. 2009, 41, 172–192. [Google Scholar] [CrossRef] [PubMed]
 - Souayah, N.; Potian, J.G.; Garcia, C.C.; Krivitskaya, N.; Boone, C.; Routh, V.H.; McArdle, J.J. Motor unit number estimate as a predictor of motor dysfunction in an animal model of type 1 diabetes. Am. J. Physiol.-Endocrinol. Metab. 2009, 297, E602–E608. [Google Scholar] [CrossRef] [PubMed]
 - Coppey, L.J.; Davidson, E.P.; Dunlap, J.A.; Lund, D.D.; Yorek, M.A. Slowing of Motor Nerve Conduction Velocity in Streptozotocin-induced Diabetic Rats is Preceded by Impaired Vasodilation in Arterioles that Overlie the Sciatic Nerve. J. Diabetes Res. 2000, 1, 131–143. [Google Scholar] [CrossRef] [PubMed]
 - Umek, N.; Pušnik, L.; Ugwoke, C.K.; Šink, Ž.; Horvat, S.; Janáček, J.; Cvetko, E. Skeletal muscle myosin heavy chain expression and 3D capillary network changes in streptozotocin-induced diabetic female mice. Biomol. Biomed. 2023, 24, 582–592. [Google Scholar] [CrossRef]
 - Zhen, Q.; Yao, N.; Chen, X.; Zhang, X.; Wang, Z.; Ge, Q. Total Body Adiposity, Triglycerides, and Leg Fat are Independent Risk Factors for Diabetic Peripheral Neuropathy in Chinese Patients with type 2 Diabetes Mellitus. Endocr. Prac. 2019, 25, 270–278. [Google Scholar] [CrossRef] [PubMed]
 - Cai, Z.; Yang, Y.; Zhang, J. A systematic review and meta-analysis of the serum lipid profile in prediction of diabetic neuropathy. Sci. Rep. 2021, 11, 499. [Google Scholar] [CrossRef]
 - Guo, Y.-Y.; Li, H.-X.; Zhang, Y.; He, W.-H. Hypertriglyceridemia-induced acute pancreatitis: Progress on disease mechanisms and treatment modalities. Discov. Med. 2019, 27, 101–109. [Google Scholar]
 - Brownlee, M. The Pathobiology of Diabetic Complications A Unifying Mechanism. Diabetes 2005, 54, 1615–1625. [Google Scholar] [CrossRef]
 - Kazamel, M.; Stino, A.M.; Smith, A.G. Metabolic syndrome and peripheral neuropathy. Muscle Nerve 2021, 63, 285–293. [Google Scholar] [CrossRef]
 - Bloomgarden, Z.T. Diabetic Retinopathy and Neuropathy. Diabetes Care 2005, 28, 963–970. [Google Scholar] [CrossRef] [PubMed][Green Version]
 - Callaghan, B.C.; Gallagher, G.; Fridman, V.; Feldman, E.L. Diabetic neuropathy: What does the future hold? Diabetologia 2020, 63, 891–897. [Google Scholar] [CrossRef] [PubMed]
 - Sima, A.A.F. New insights into the metabolic and molecular basis for diabetic neuropathy. Cell Mol. Life Sci. Cmls 2003, 60, 2445–2464. [Google Scholar] [CrossRef] [PubMed]
 - Callaghan, B.C.; Cheng, H.T.; Stables, C.L.; Smith, A.L.; Feldman, E.L. Diabetic neuropathy: Clinical manifestations and current treatments. Lancet Neurol. 2012, 11, 521–534. [Google Scholar] [CrossRef] [PubMed]
 - Sato, K.; Tatsunami, R.; Yama, K.; Murao, Y.; Tampo, Y. Glycolaldehyde induces endoplasmic reticulum stress and apoptosis in Schwann cells. Toxicol. Rep. 2015, 2, 1454–1462. [Google Scholar] [CrossRef] [PubMed]
 - Khdour, M.R. Treatment of diabetic peripheral neuropathy: A review. J. Pharm. Pharmacol. 2020, 72, 863–872. [Google Scholar] [CrossRef] [PubMed]
 - Sasaki, H.; Naka, K.; Kishi, Y.; Furuta, M.; Sanke, T.; Mukoyama, M.; Nanjo, K. The Absence of Synergism between the Effects of an Aldose Reductase Inhibitor, Epalrestat, and a Vasodilator, Cilostazol, on the Nerve Conduction Slowing and the Myelinated Fiber Atrophy in Streptozotocin-Induced Diabetic Rats. Exp. Neurol. 1997, 146, 466–470. [Google Scholar] [CrossRef] [PubMed]
 - Su, S.-C.; Hung, Y.-J.; Huang, C.-L.; Shieh, Y.-S.; Chien, C.-Y.; Chiang, C.-F.; Liu, J.-S.; Lu, C.-H.; Hsieh, C.-H.; Lin, C.-M.; et al. Cilostazol inhibits hyperglucose-induced vascular smooth muscle cell dysfunction by modulating the RAGE/ERK/NF-κB signaling pathways. J. Biomed. Sci. 2019, 26, 68. [Google Scholar] [CrossRef]
 - Chattipakorn, S.C.; Thummasorn, S.; Sanit, J.; Chattipakorn, N. Phosphodiesterase-3 inhibitor (cilostazol) attenuates oxidative stress-induced mitochondrial dysfunction in the heart. J. Geriatr. Cardiol. JGC 2014, 11, 151–157. [Google Scholar]
 - Yamamoto, Y.; Yasuda, Y.; Kimura, Y.; Komiya, Y. Effects of cilostazol, an antiplatelet agent, on axonal regeneration following nerve injury in diabetic rats. Eur. J. Pharmacol. 1998, 352, 171–178. [Google Scholar] [CrossRef] [PubMed]
 - Martín-Carro, B.; Donate-Correa, J.; Fernández-Villabrille, S.; Martín-Vírgala, J.; Panizo, S.; Carrillo-López, N.; Martínez-Arias, L.; Navarro-González, J.F.; Naves-Díaz, M.; Fernández-Martín, J.L.; et al. Experimental Models to Study Diabetes Mellitus and Its Complications: Limitations and New Opportunities. Int. J. Mol. Sci. 2023, 24, 10309. [Google Scholar] [CrossRef] [PubMed]
 - Kottaisamy, C.P.D.; Raj, D.S.; Kumar, V.P.; Sankaran, U. Experimental animal models for diabetes and its related complications—A review. Lab. Anim. Res. 2021, 37, 23. [Google Scholar] [CrossRef] [PubMed]
 






Disclaimer/Publisher’s Note: The statements, opinions and data contained in all publications are solely those of the individual author(s) and contributor(s) and not of MDPI and/or the editor(s). MDPI and/or the editor(s) disclaim responsibility for any injury to people or property resulting from any ideas, methods, instructions or products referred to in the content.  | 
© 2024 by the authors. Licensee MDPI, Basel, Switzerland. This article is an open access article distributed under the terms and conditions of the Creative Commons Attribution (CC BY) license (https://creativecommons.org/licenses/by/4.0/).
Share and Cite
Chang, L.-L.; Wu, Y.-M.; Wang, H.-C.; Tseng, K.-Y.; Wang, Y.-H.; Lu, Y.-M.; Cheng, K.-I. Cilostazol Ameliorates Motor Dysfunction and Schwann Cell Impairment in Streptozotocin-Induced Diabetic Rats. Int. J. Mol. Sci. 2024, 25, 7847. https://doi.org/10.3390/ijms25147847
Chang L-L, Wu Y-M, Wang H-C, Tseng K-Y, Wang Y-H, Lu Y-M, Cheng K-I. Cilostazol Ameliorates Motor Dysfunction and Schwann Cell Impairment in Streptozotocin-Induced Diabetic Rats. International Journal of Molecular Sciences. 2024; 25(14):7847. https://doi.org/10.3390/ijms25147847
Chicago/Turabian StyleChang, Lin-Li, Yu-Ming Wu, Hung-Chen Wang, Kuang-Yi Tseng, Yi-Hsuan Wang, Yen-Mou Lu, and Kuang-I Cheng. 2024. "Cilostazol Ameliorates Motor Dysfunction and Schwann Cell Impairment in Streptozotocin-Induced Diabetic Rats" International Journal of Molecular Sciences 25, no. 14: 7847. https://doi.org/10.3390/ijms25147847
APA StyleChang, L.-L., Wu, Y.-M., Wang, H.-C., Tseng, K.-Y., Wang, Y.-H., Lu, Y.-M., & Cheng, K.-I. (2024). Cilostazol Ameliorates Motor Dysfunction and Schwann Cell Impairment in Streptozotocin-Induced Diabetic Rats. International Journal of Molecular Sciences, 25(14), 7847. https://doi.org/10.3390/ijms25147847
        
