Auto/Paracrine C-Type Natriuretic Peptide/Cyclic GMP Signaling Prevents Endothelial Dysfunction
Abstract
1. Introduction
2. Results
2.1. Female Mice with Endothelial GC-B Deletion Have Isolated Systolic Hypertension
2.2. Female Mice with Endothelial GC-B Deletion Have Stiffer Aortae
2.3. Increased Expression of Proinflammatory Endothelial Adhesion Molecules in Aortae from Female EC GC-B KO Mice
2.4. Decreased Phosphorylation and Activity of Endothelial NO Synthase (eNOS) in Aortae of EC GC-B KO Female Mice
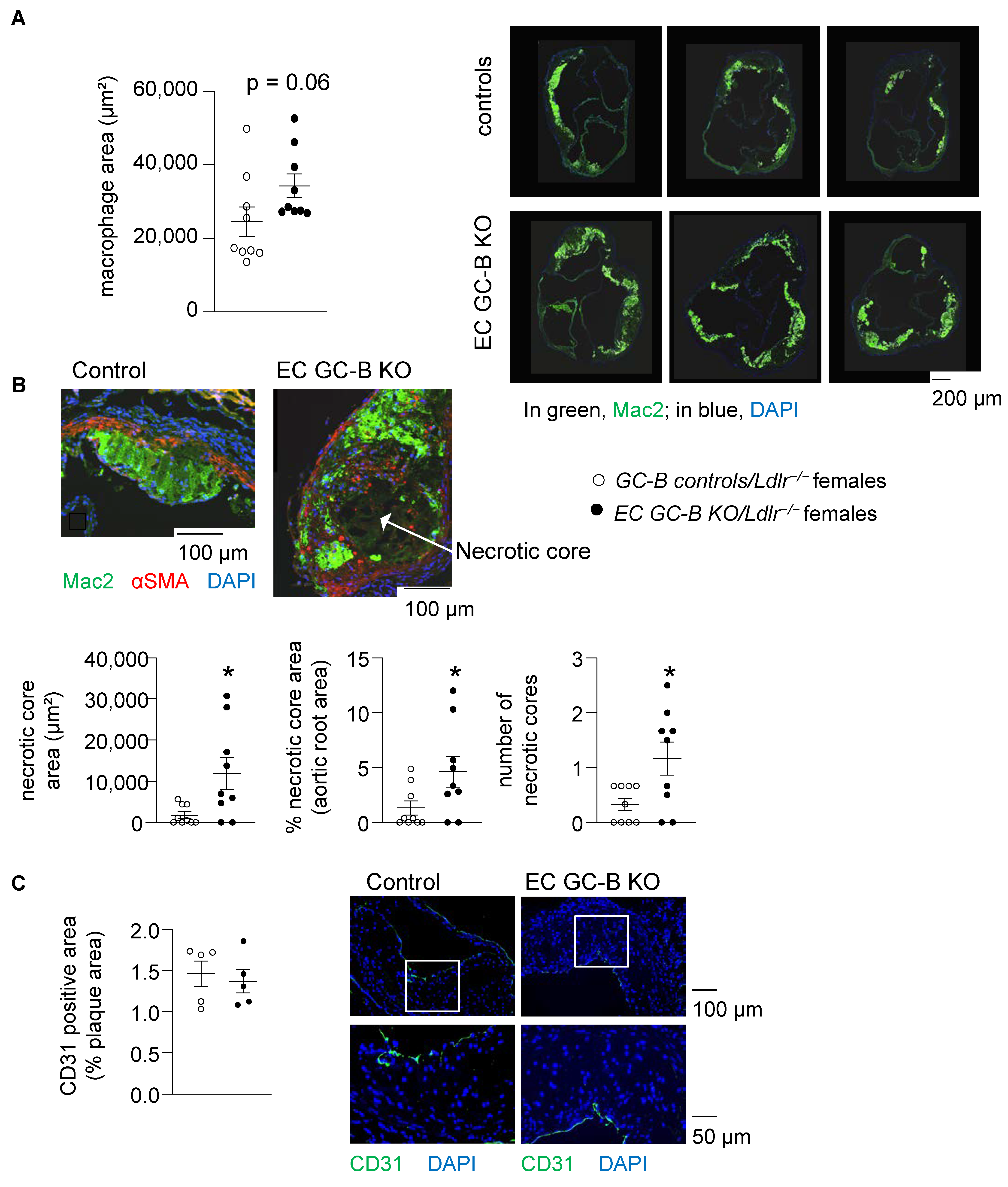
2.5. Female EC GC-B KO Mice Have Enhanced Susceptibility to Atherosclerosis
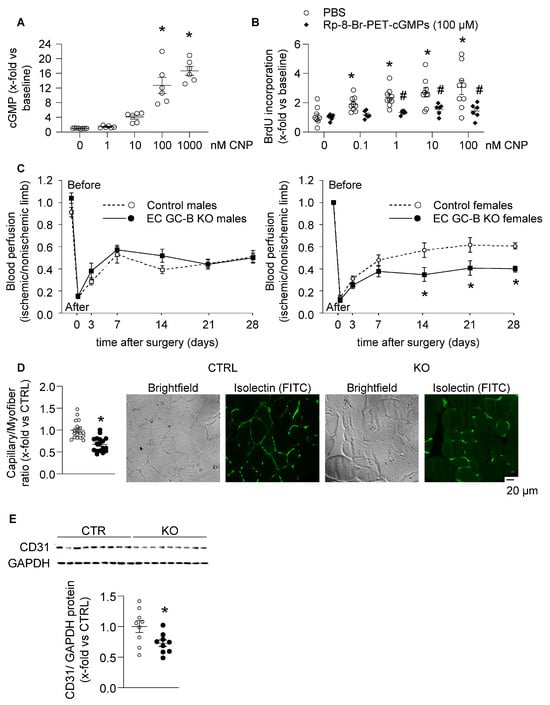
2.6. Female EC GC-B KO Mice Have Diminished Angiogenesis after Ischemia
3. Discussion
3.1. The Protective Endothelial Actions of CNP Are Mediated by Two Distinct Receptors
3.2. The CNP–Nitric Oxide Connection
3.3. A Sex Disparity in the Link between Diminished CNP/GC-B Activity and Endothelial Dysfunction
3.4. Summary and Perspectives
4. Materials and Methods
4.1. Genetic Mouse Models
4.2. Hemodynamic Studies
4.3. Real-Time RT-PCR and ELISA
4.4. Histology, Immunohistochemistry, and Morphometry
4.5. Studies with Freshly Isolated and Primary Cultured Endothelial Cells
4.6. Immunoblotting
4.7. Statistical Analysis
Supplementary Materials
Author Contributions
Funding
Institutional Review Board Statement
Informed Consent Statement
Data Availability Statement
Conflicts of Interest
References
- Safar, M.E. Arterial stiffness as a risk factor for clinical hypertension. Nat. Rev. Cardiol. 2018, 15, 97–105. [Google Scholar] [CrossRef] [PubMed]
- Laurent, S.; Boutouyrie, P.; Asmar, R.; Gautier, I.; Laloux, B.; Guize, L.; Ducimetiere, P.; Benetos, A. Aortic stiffness is an independent predictor of all-cause and cardiovascular mortality in hypertensive patients. Hypertension 2001, 37, 1236–1241. [Google Scholar] [CrossRef] [PubMed]
- Humphrey, J.D.; Harrison, D.G.; Figueroa, C.A.; Lacolley, P.; Laurent, S. Central Artery Stiffness in Hypertension and Aging: A Problem with Cause and Consequence. Circ. Res. 2016, 118, 379–381. [Google Scholar] [CrossRef]
- Wu, J.; Thabet, S.R.; Kirabo, A.; Trott, D.W.; Saleh, M.A.; Xiao, L.; Madhur, M.S.; Chen, W.; Harrison, D.G. Inflammation and mechanical stretch promote aortic stiffening in hypertension through activation of p38 mitogen-activated protein kinase. Circ. Res. 2014, 114, 616–625. [Google Scholar] [CrossRef]
- Ferreira, N.S.; Tostes, R.C.; Paradis, P.; Schiffrin, E.L. Aldosterone, Inflammation, Immune System, and Hypertension. Am. J. Hypertens. 2021, 34, 15–27. [Google Scholar] [CrossRef] [PubMed]
- Kuhn, M. Molecular Physiology of Membrane Guanylyl Cyclase Receptors. Physiol. Rev. 2016, 96, 751–804. [Google Scholar] [CrossRef] [PubMed]
- Špiranec, K.; Chen, W.; Werner, F.; Nikolaev, V.O.; Naruke, T.; Koch, F.; Werner, A.; Eder-Negrin, P.; Diéguez-Hurtado, R.; Adams, R.H.; et al. Endothelial C-Type Natriuretic Peptide Acts on Pericytes to Regulate Microcirculatory Flow and Blood Pressure. Circulation 2018, 138, 494–508. [Google Scholar] [CrossRef]
- Chen, W.; Werner, F.; Illerhaus, A.; Knopp, T.; Völker, K.; Potapenko, T.; Hofmann, U.; Frantz, S.; Baba, H.A.; Rösch, M.; et al. Stabilization of Perivascular Mast Cells by Endothelial CNP (C-Type Natriuretic Peptide). Arterioscler. Thromb. Vasc. Biol. 2020, 40, 682–696. [Google Scholar] [CrossRef] [PubMed]
- Moyes, A.J.; Khambata, R.S.; Villar, I.; Bubb, K.J.; Baliga, R.S.; Lumsden, N.G.; Xiao, F.; Gane, P.J.; Rebstock, A.S.; Worthington, R.J.; et al. Endothelial C-type natriuretic peptide maintains vascular homeostasis. J. Clin. Investig. 2014, 124, 4039–4051. [Google Scholar] [CrossRef]
- Nakao, K.; Kuwahara, K.; Nishikimi, T.; Nakagawa, Y.; Kinoshita, H.; Minami, T.; Kuwabara, Y.; Yamada, C.; Yamada, Y.; Tokudome, T.; et al. Endothelium-Derived C-Type Natriuretic Peptide Contributes to Blood Pressure Regulation by Maintaining Endothelial Integrity. Hypertension 2017, 69, 286–296. [Google Scholar] [CrossRef]
- Yamahara, K.; Itoh, H.; Chun, T.H.; Ogawa, Y.; Yamashita, J.; Sawada, N.; Fukunaga, Y.; Sone, M.; Yurugi-Kobayashi, T.; Miyashita, K.; et al. Significance and therapeutic potential of the natriuretic peptides/cGMP/cGMP-dependent protein kinase pathway in vascular regeneration. Proc. Natl. Acad. Sci. USA 2003, 100, 3404–3409. [Google Scholar] [CrossRef] [PubMed]
- Scotland, R.S.; Cohen, M.; Foster, P.; Lovell, M.; Mathur, A.; Ahluwalia, A.; Hobbs, A.J. C-type natriuretic peptide inhibits leukocyte recruitment and platelet-leukocyte interactions via suppression of P-selectin expression. Proc. Natl. Acad. Sci. USA 2005, 102, 14452–14457. [Google Scholar] [CrossRef]
- Vlachopoulos, C.; Ioakeimidis, N.; Terentes-Printzios, D.; Aznaouridis, K.; Baou, K.; Bratsas, A.; Lazaros, G.; Stefanadis, C. Amino-terminal pro-C-type natriuretic peptide is associated with arterial stiffness, endothelial function and early atherosclerosis. Atherosclerosis 2010, 211, 649–655. [Google Scholar] [CrossRef] [PubMed]
- Deng, H.; Song, Z.; Xu, H.; Deng, X.; Zhang, Q.; Chen, H.; Wang, Y.; Qin, Y.; Li, Y. MicroRNA-1185 Promotes Arterial Stiffness though Modulating VCAM-1 and E-Selectin Expression. Cell Physiol. Biochem. 2017, 41, 2183–2193. [Google Scholar] [CrossRef] [PubMed]
- Butt, E.; Bernhardt, M.; Smolenski, A.; Kotsonis, P.; Fröhlich, L.G.; Sickmann, A.; Meyer, H.E.; Lohmann, S.M.; Schmidt, H.H. Endothelial nitric-oxide synthase (type III) is activated and becomes calcium independent upon phosphorylation by cyclic nucleotide-dependent protein kinases. J. Biol. Chem. 2000, 275, 5179–5187. [Google Scholar] [CrossRef]
- Oelze, M.; Mollnau, H.; Hoffmann, N.; Warnholtz, A.; Bodenschatz, M.; Smolenski, A.; Walter, U.; Skatchkov, M.; Meinertz, T.; Münzel, T. Vasodilator-stimulated phosphoprotein serine 239 phosphorylation as a sensitive monitor of defective nitric oxide/cGMP signaling and endothelial dysfunction. Circ. Res. 2000, 87, 999–1005. [Google Scholar] [CrossRef]
- Cochain, C.; Vafadarnejad, E.; Arampatzi, P.; Pelisek, J.; Winkels, H.; Ley, K.; Wolf, D.; Saliba, A.E.; Zernecke, A. Single-Cell RNA-Seq Reveals the Transcriptional Landscape and Heterogeneity of Aortic Macrophages in Murine Atherosclerosis. Circ. Res. 2018, 122, 1661–1674. [Google Scholar] [CrossRef]
- Hansson, G.K.; Libby, P.; Tabas, I. Inflammation and plaque vulnerability. J. Intern. Med. 2015, 278, 483–493. [Google Scholar] [CrossRef]
- Kuhn, M.; Völker, K.; Schwarz, K.; Carbajo-Lozoya, J.; Flögel, U.; Jacoby, C.; Stypmann, J.; van Eickels, M.; Gambaryan, S.; Hartmann, M.; et al. The natriuretic peptide/guanylyl cyclase—A system functions as a stress-responsive regulator of angiogenesis in mice. J. Clin. Investig. 2009, 119, 2019–2030. [Google Scholar] [CrossRef]
- Blaser, M.C.; Wei, K.; Adams, R.L.E.; Zhou, Y.Q.; Caruso, L.L.; Mirzaei, Z.; Lam, A.Y.L.; Tam, R.K.K.; Zhang, H.; Heximer, S.P.; et al. Deficiency of Natriuretic Peptide Receptor 2 Promotes Bicuspid Aortic Valves, Aortic Valve Disease, Left Ventricular Dysfunction, and Ascending Aortic Dilatations in Mice. Circ. Res. 2017, 122, 405–416. [Google Scholar] [CrossRef]
- Matsukawa, N.; Grzesik, W.J.; Takahashi, N.; Pandey, K.N.; Pang, S.; Yamauchi, M.; Smithies, O. The natriuretic peptide clearance receptor locally modulates the physiological effects of the natriuretic peptide system. Proc. Natl. Acad. Sci. USA 1999, 96, 7403–7408. [Google Scholar] [CrossRef]
- Yu, L.; Nouri, M.Z.; Liu, L.P.; Bala, N.; Denslow, N.D.; LaDisa, J.F., Jr.; Alli, A.A. C Type Natriuretic Peptide Receptor Activation Inhibits Sodium Channel Activity in Human Aortic Endothelial Cells by Activating the Diacylglycerol-Protein Kinase C Pathway. Int. J. Mol. Sci. 2022, 23, 13959. [Google Scholar] [CrossRef] [PubMed]
- Tamura, N.; Doolittle, L.K.; Hammer, R.E.; Shelton, J.M.; Richardson, J.A.; Garbers, D.L. Critical roles of the guanylyl cyclase B receptor in endochondral ossification and development of female reproductive organs. Proc. Natl. Acad. Sci. USA 2004, 101, 17300–17305. [Google Scholar] [CrossRef] [PubMed]
- Korshunov, V.A.; Smolock, E.M.; Wines-Samuelson, M.E.; Faiyaz, A.; Mickelsen, D.M.; Quinn, B.; Pan, C.; Dugbartey, G.J.; Yan, C.; Doyley, M.M.; et al. Natriuretic Peptide Receptor 2 Locus Contributes to Carotid Remodeling. J. Am. Heart Assoc. 2020, 9, e014257. [Google Scholar] [CrossRef] [PubMed]
- Peltonen, T.O.; Taskinen, P.; Soini, Y.; Rysä, J.; Ronkainen, J.; Ohtonen, P.; Satta, J.; Juvonen, T.; Ruskoaho, H.; Leskinen, H. Distinct downregulation of C-type natriuretic peptide system in human aortic valve stenosis. Circulation 2007, 116, 1283–1289. [Google Scholar] [CrossRef] [PubMed]
- Qian, J.Y.; Haruno, A.; Asada, Y.; Nishida, T.; Saito, Y.; Matsuda, T.; Ueno, H. Local expression of C-type natriuretic peptide suppresses inflammation, eliminates shear stress-induced thrombosis, and prevents neointima formation through enhanced nitric oxide production in rabbit injured carotid arteries. Circ. Res. 2002, 91, 1063–1069. [Google Scholar] [CrossRef] [PubMed]
- Caniffi, C.; Elesgaray, R.; Gironacci, M.; Arranz, C.; Costa, M.A. C-type natriuretic peptide effects on cardiovascular nitric oxide system in spontaneously hypertensive rats. Peptides 2010, 31, 1309–1318. [Google Scholar] [CrossRef]
- Scotland, R.S.; Madhani, M.; Chauhan, S.; Moncada, S.; Andresen, J.; Nilsson, H.; Hobbs, A.J.; Ahluwalia, A. Investigation of vascular responses in endothelial nitric oxide synthase/cyclooxygenase-1 double-knockout mice: Key role for endothelium-derived hyperpolarizing factor in the regulation of blood pressure in vivo. Circulation 2005, 111, 796–803. [Google Scholar] [CrossRef]
- Prickett, T.C.; Barrell, G.K.; Wellby, M.; Yandle, T.G.; Richards, A.M.; Espiner, E.A. Effect of sex steroids on plasma C-type natriuretic peptide forms: Stimulation by oestradiol in lambs and adult sheep. J. Endocrinol. 2008, 199, 481–487. [Google Scholar] [CrossRef][Green Version]
- Noubani, A.; Farookhi, R.; Gutkowska, J. B-type natriuretic peptide receptor expression and activity are hormonally regulated in rat ovarian cells. Endocrinology 2000, 141, 551–559. [Google Scholar] [CrossRef][Green Version]
- Chen, Z.J.; Yu, L.; Chang, C.H. Stimulation of membrane-bound guanylate cyclase activity by 17-β estradiol. Biochem. Biophys. Res. Commun. 1998, 252, 639–642. [Google Scholar] [CrossRef] [PubMed]
- Fukuma, N.; Takimoto, E.; Ueda, K.; Liu, P.; Tajima, M.; Otsu, Y.; Kariya, T.; Harada, M.; Toko, H.; Koga, K.; et al. Estrogen Receptor-α Non-Nuclear Signaling Confers Cardioprotection and Is Essential to cGMP-PDE5 Inhibition Efficacy. JACC Basic. Transl. Sci. 2020, 5, 282–295. [Google Scholar] [CrossRef] [PubMed]
- Kumar, R.; Grammatikakis, N.; Chinkers, M. Regulation of the atrial natriuretic peptide receptor by heat shock protein 90 complexes. J. Biol. Chem. 2001, 276, 11371–11375. [Google Scholar] [CrossRef] [PubMed]
- Russell, K.S.; Haynes, M.P.; Caulin-Glaser, T.; Rosneck, J.; Sessa, W.C.; Bender, J.R. Estrogen stimulates heat shock protein 90 binding to endothelial nitric oxide synthase in human vascular endothelial cells: Effects on calcium sensitivity and NO release. J. Biol. Chem. 2000, 275, 5026–5030. [Google Scholar] [CrossRef] [PubMed]
- Kupatt, C.; Dessy, C.; Hinkel, R.; Raake, P.; Daneau, G.; Bouzin, C.; Boekstegers, P.; Feron, O. Heat shock protein 90 transfection reduces ischemia-reperfusion-induced myocardial dysfunction via reciprocal endothelial NO synthase serine 1177 phosphorylation and threonine 495 dephosphorylation. Arter. Thromb. Vasc. Biol. 2004, 24, 1435–1441. [Google Scholar] [CrossRef]
- Prickett, T.C.; Olney, R.C.; Cameron, V.A.; Ellis, M.J.; Richards, A.M.; Espiner, E.A. Impact of age, phenotype and cardio-renal function on plasma C-type and B-type natriuretic peptide forms in an adult population. Clin. Endocrinol. 2013, 78, 783–789. [Google Scholar] [CrossRef] [PubMed]
- Williams, B.; Cockcroft, J.R.; Kario, K.; Zappe, D.H.; Brunel, P.C.; Wang, Q.; Guo, W. Effects of Sacubitril/Valsartan Versus Olmesartan on Central Hemodynamics in the Elderly with Systolic Hypertension: The PARAMETER Study. Hypertension 2017, 69, 411–420. [Google Scholar] [CrossRef] [PubMed]
- Selvaraj, S.; Claggett, B.L.; Böhm, M.; Anker, S.D.; Vaduganathan, M.; Zannad, F.; Pieske, B.; Lam, C.S.P.; Anand, I.S.; Shi, V.C.; et al. Systolic Blood Pressure in Heart Failure with Preserved Ejection Fraction Treated with Sacubitril/Valsartan. J. Am. Coll. Cardiol. 2020, 75, 1644–1656. [Google Scholar] [CrossRef] [PubMed]
- Mitchell, G.F.; Solomon, S.D.; Shah, A.M.; Claggett, B.L.; Fang, J.C.; Izzo, J.; Abbas, C.A.; Desai, A.S.; Martinez-Castrillon, M.; Gables, C.; et al. Hemodynamic Effects of Sacubitril-Valsartan Versus Enalapril in Patients with Heart Failure in the EVALUATE-HF Study: Effect Modification by Left Ventricular Ejection Fraction and Sex. Circ. Heart Fail. 2021, 14, e007891. [Google Scholar] [CrossRef] [PubMed]
- Sangaralingham, S.J.; Kuhn, M.; Cannone, V.; Chen, H.H.; Burnett, J.C. Natriuretic peptide pathways in heart failure: Further therapeutic possibilities. Cardiovasc. Res. 2023, 118, 3416–3433. [Google Scholar] [CrossRef]
- Cataliotti, A.; Giordano, M.; De Pascale, E.; Giordano, G.; Castellino, P.; Jougasaki, M.; Costello, L.C.; Boerrigter, G.; Tsuruda, T.; Belluardo, P.; et al. CNP production in the kidney and effects of protein intake restriction in nephrotic syndrome. Am. J. Physiol. 2002, 283, F464–F472. [Google Scholar] [CrossRef] [PubMed]
- Sangaralingham, S.J.; Heublein, D.M.; Grande, J.P.; Cataliotti, A.; Rule, A.D.; McKie, P.M.; Martin, F.L.; Burnett, J.C., Jr. Urinary C-type natriuretic peptide excretion: A potential novel biomarker for renal fibrosis during aging. Am. J. Physiol. 2011, 301, F943–F952. [Google Scholar] [CrossRef] [PubMed][Green Version]
- Michel, K.; Herwig, M.; Werner, F.; Špiranec, S.K.; Abeßer, M.; Schuh, K.; Dabral, S.; Mügge, A.; Baba, H.A.; Skryabin, B.V.; et al. C-type natriuretic peptide moderates titin-based cardiomyocyte stiffness. JCI Insight. 2020, 5, e139910. [Google Scholar] [CrossRef] [PubMed]







Disclaimer/Publisher’s Note: The statements, opinions and data contained in all publications are solely those of the individual author(s) and contributor(s) and not of MDPI and/or the editor(s). MDPI and/or the editor(s) disclaim responsibility for any injury to people or property resulting from any ideas, methods, instructions or products referred to in the content. |
© 2024 by the authors. Licensee MDPI, Basel, Switzerland. This article is an open access article distributed under the terms and conditions of the Creative Commons Attribution (CC BY) license (https://creativecommons.org/licenses/by/4.0/).
Share and Cite
Werner, F.; Naruke, T.; Sülzenbrück, L.; Schäfer, S.; Rösch, M.; Völker, K.; Krebes, L.; Abeßer, M.; Möllmann, D.; Baba, H.A.; et al. Auto/Paracrine C-Type Natriuretic Peptide/Cyclic GMP Signaling Prevents Endothelial Dysfunction. Int. J. Mol. Sci. 2024, 25, 7800. https://doi.org/10.3390/ijms25147800
Werner F, Naruke T, Sülzenbrück L, Schäfer S, Rösch M, Völker K, Krebes L, Abeßer M, Möllmann D, Baba HA, et al. Auto/Paracrine C-Type Natriuretic Peptide/Cyclic GMP Signaling Prevents Endothelial Dysfunction. International Journal of Molecular Sciences. 2024; 25(14):7800. https://doi.org/10.3390/ijms25147800
Chicago/Turabian StyleWerner, Franziska, Takashi Naruke, Lydia Sülzenbrück, Sarah Schäfer, Melanie Rösch, Katharina Völker, Lisa Krebes, Marco Abeßer, Dorothe Möllmann, Hideo A. Baba, and et al. 2024. "Auto/Paracrine C-Type Natriuretic Peptide/Cyclic GMP Signaling Prevents Endothelial Dysfunction" International Journal of Molecular Sciences 25, no. 14: 7800. https://doi.org/10.3390/ijms25147800
APA StyleWerner, F., Naruke, T., Sülzenbrück, L., Schäfer, S., Rösch, M., Völker, K., Krebes, L., Abeßer, M., Möllmann, D., Baba, H. A., Schweda, F., Zernecke, A., & Kuhn, M. (2024). Auto/Paracrine C-Type Natriuretic Peptide/Cyclic GMP Signaling Prevents Endothelial Dysfunction. International Journal of Molecular Sciences, 25(14), 7800. https://doi.org/10.3390/ijms25147800

