Efficacy and Molecular Mechanism of Quercetin on Constipation Induced by Berberine via Regulating Gut Microbiota
Abstract
1. Introduction
2. Results
2.1. Screening of Active Ingredients in AVL for Constipation Relief
2.2. Efficacy of Different Doses of QR in Relieving Constipation
2.2.1. Effects of Different Doses of QR on the Body Weights of Mice
2.2.2. Fecal Water Content of Mice
2.2.3. Effects of Different QR Doses on Gastric Emptying Rate and Intestinal Propulsive Rate
2.3. Mechanism of QR in Alleviating Constipation
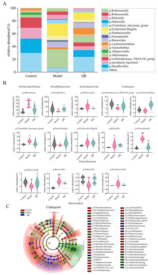
2.3.1. Effect of QR on the Gut Microbial Diversity
2.3.2. Effects of QR on the Composition of Mice Gut Microbiota
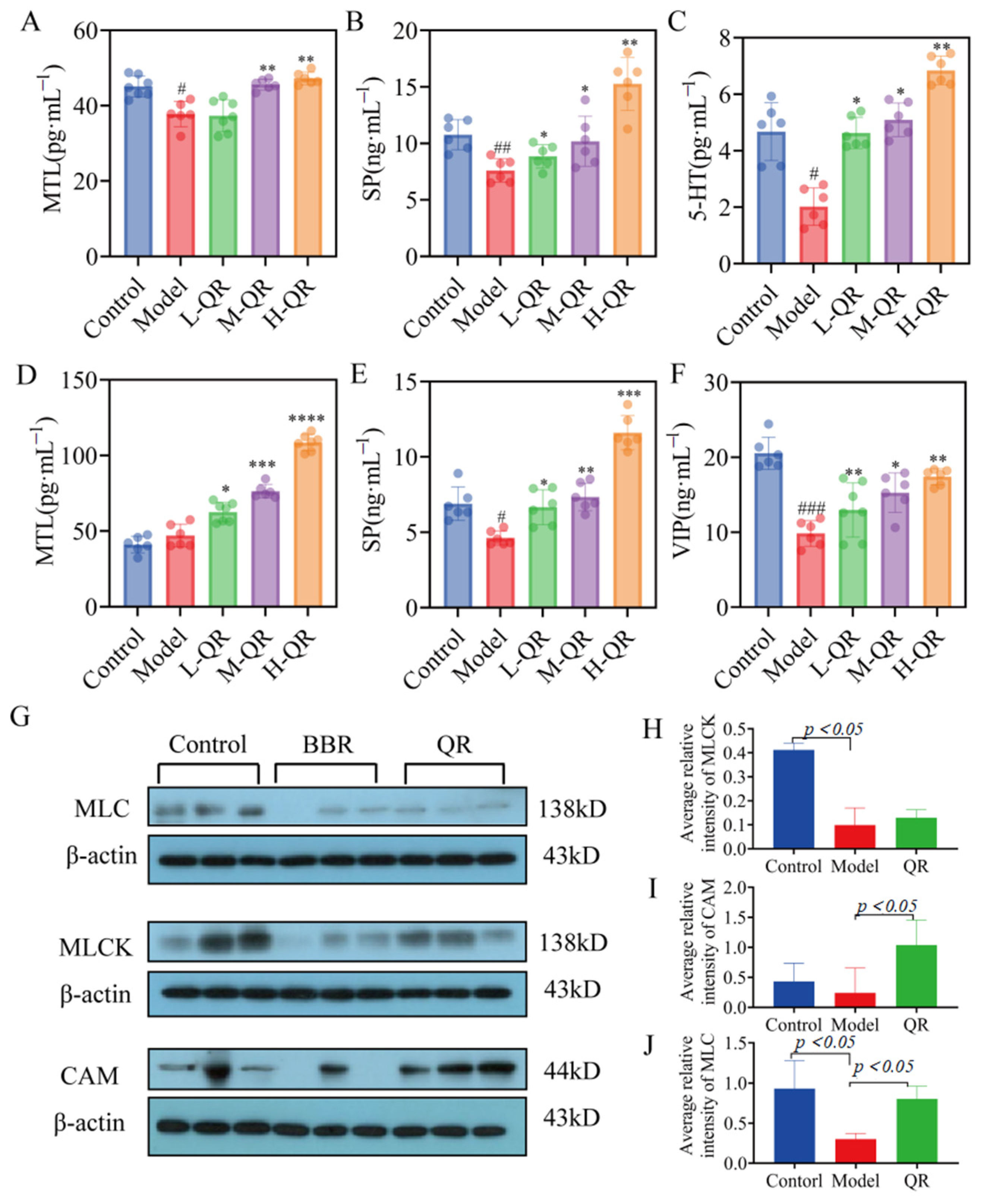
2.3.3. Effects of QR on Gastrointestinal Hormones in Mice
2.3.4. Effects of QR on CAM-MLCK Signaling Pathway in the Small Intestine of Mice
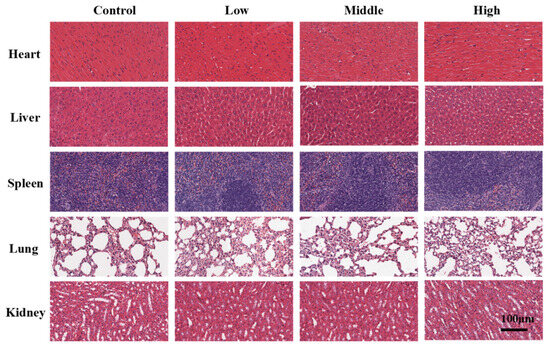
2.3.5. Biological Safety of QR of Different Doses
3. Discussion
4. Materials and Methods
4.1. Materials
4.2. Preparation of Drugs
4.3. Animals and Treatment
4.4. Effect of Volatile and Nonvolatile Ingredients of AVL on Constipation
4.5. Effect of Different Components of AVL on Constipation
4.6. Effect of Different Doses of AVL on Constipation
4.7. Effect of Different Doses of QR on Constipation
4.8. Determination of the Fecal Water Content
4.9. Determination of the First Black Stool Time and the Number of Black Stool Occurrences in 6 h
4.10. Determination of Gastric Emptying Rate and Intestinal Propulsive Rate
4.11. 16S rRNA Gene Sequencing and Analysis
4.12. ELISA
4.13. Western Blot
4.14. H&E Analysis
4.15. Whole Blood Analysis
4.16. Statistical Analysis
5. Conclusions
Author Contributions
Funding
Institutional Review Board Statement
Informed Consent Statement
Data Availability Statement
Conflicts of Interest
References
- Bisht, P.; Dagar, N.; Kumar, N.; Velayutham, R.; Arumugam, S. Potential Targets in Constipation Research: A Review. Curr. Drug Targets 2023, 24, 247–260. [Google Scholar] [CrossRef] [PubMed]
- Gudsoorkar, V.S.; Quigley, E.M. Emerging treatments for chronic constipation. Expert Opin. Emerg. Drugs 2013, 18, 365–373. [Google Scholar] [CrossRef] [PubMed]
- Liang, J.; Almario, C.V.; Chey, W.D.; Higgins, C.S.; Spiegel, B.M.R. Prevalence and Burden of Illness of Rome IV Chronic Idiopathic Constipation, Opioid-Induced Constipation, and Opioid-Exacerbated Constipation in the United States. Am. J. Gastroenterol. 2023, 118, 2033–2040. [Google Scholar] [CrossRef] [PubMed]
- Wu, D.; Fan, M.S.; Li, Z.X.; Sun, Z.L.; Liu, J.R.; Chen, M.C. The preliminary research on the rats model of constipation induced by Berberine. China Med. Her. 2011, 36, 62–63. [Google Scholar]
- Calcinotto, A.; Kohli, J.; Zagato, E.; Pellegrini, L.; Demaria, M.; Alimonti, A. Cellular senescence: Aging, cancer, and injury. Physiol. Rev. 2019, 99, 1047–1078. [Google Scholar] [CrossRef] [PubMed]
- Wang, Y.; Liu, Y.; Du, X.; Ma, H.; Yao, J. Berberine reverses doxorubicin resistance by inhibiting autophagy through the pten/akt/mtor signaling pathway in breast cancer. OncoTargets Ther. 2020, 13, 1909–1919. [Google Scholar] [CrossRef] [PubMed]
- Xu, Z.L.; Tang, Z.Y.; Lin, Y. Effect of berberine on the function of myosin and on the contractility of intestinal and gastric smooth muscle. Prog. Mod. Biomed. 2009, 17, 3216–3218+3261. [Google Scholar]
- Yu, Z.C.; Cen, Y.X.; Wu, B.H.; Wei, C.; Xiong, F.; Li, D.F.; Liu, T.T.; Luo, M.H.; Guo, L.L.; Li, Y.X.; et al. Berberine prevents stress-induced gut inflammation and visceral hypersensitivity and reduces intestinal motility in rats. World J. Gastroenterol. 2019, 25, 3956–3971. [Google Scholar] [CrossRef] [PubMed] [PubMed Central]
- Menees, S.; Saad, R.; Chey, W.D. Agents that act luminally to treat diarrhoea and constipation. Nat. Rev. Gastroenterol. Hepatol. 2012, 9, 661–674. [Google Scholar] [CrossRef] [PubMed]
- Zhang, Q.; Wei, Y.T.; Zhou, K.Z. Clinical observation of Hewei Paishi Decoction combined with esomeprazole and sodium bicarbonate in treatment of gastric calculi. J. Hubei Univ. Chin. Med. 2022, 6, 71–74. [Google Scholar]
- Lan, Q.; Pan, T.F.; Wu, M. Shugan Wenwei decoction combined with omeprazole enteric-coated capsules on reflux esophagitis. J. Sichuan Tradit. Chin. Med. 2023, 1, 115–118. [Google Scholar]
- Huang, Y.L.; Yen, G.C.; Sheu, F.; Lin, J.Y.; Chau, C.F. Dose effects of the food spice cardamom on aspects of hamster gut physiology. Mol. Nutr. Food Res. 2007, 51, 602–608. [Google Scholar] [CrossRef] [PubMed]
- Fu, L.; Fu, Q.; Li, J.; Tong, X. Progress of chemical composition and pharmacological effects of Rhizoma Coptidis. CSTPCD 2021, 49, 87–92. [Google Scholar] [CrossRef]
- Zhou, R.; Xiang, C.P.; Zhang, J.J.; Yang, H.J. Progress in the study of chemical composition and pharmacological effect of berberine in Rhizoma Coptidis. China J. Chin. Mater. Med. 2020, 45, 4561–4573. [Google Scholar] [CrossRef] [PubMed]
- Li, L.L.; Tian, W.C.; Liu, Y.; Li, Y.J.; Cao, X.X.; Zhang, W. Progress in the study of chemical constituents and their pharmacological effects in sand nuts. Prog. Mod. Biomed. 2018, 18, 4390–4396. [Google Scholar] [CrossRef]
- Zhao, J.V.; Huang, X.; Zhang, J.; Chan, Y.H.; Tse, H.F.; Blais, J.E. Overall and Sex-Specific Effect of Berberine on Glycemic and Insulin-Related Traits: A Systematic Review and Meta-Analysis of Randomized Controlled Trials. J. Nutr. 2023, 153, 2939–2950. [Google Scholar] [CrossRef] [PubMed]
- Wang, H.Y. Analysis on the Correlation Between Digital Tongue Features and Physicochemical Indexes of Type 2 Diabetes Patients Under Different ABI Levels D. Master’s Thesis, Liaoning University of Traditional Chinese Medicine, Shenyang, China, 2023. [Google Scholar] [CrossRef]
- Cesarone, M.R.; Hu, S.; Belcaro, G.; Cornelli, U.; Feragalli, B.; Corsi, M.; Scipione, V.; Scipione, C.; Cotellese, R.; Hosoi, M.; et al. Borderline hyperlipidemia preventive management with Berberine PL in asymptomatic prevention of early atherosclerosis. Minerva Gastroenterol. 2023. epub ahead of print. [Google Scholar] [CrossRef] [PubMed]
- Zhang, S.J.; Zhu, J.; Zhao, H.; Yu, G.Q. Research Progress on the Treatment of Coronary Heart Disease Based on Heart-Stomach Related Theory. Liaoning J. Tradit. Chin. Med. 2023, 50, 238–242. [Google Scholar] [CrossRef]
- Shi, T.; Bian, X.; Yao, Z.; Wang, Y.; Gao, W.; Guo, C. Quercetin improves gut dysbiosis in antibiotic-treated mice. Food Funct. 2020, 11, 8003–8013. [Google Scholar] [CrossRef] [PubMed]
- Ming, J.; Yu, X.; Xu, X.; Wang, L.; Ding, C.; Wang, Z.; Xie, X.; Li, S.; Yang, W.; Luo, S.; et al. Effectiveness and safety of Bifidobacterium and berberine in human hyperglycemia and their regulatory effect on the gut microbiota: A multi-center, double-blind, randomized, parallel-controlled study. Genome Med. 2021, 13, 125. [Google Scholar] [CrossRef] [PubMed] [PubMed Central]
- Dougherty, M.W.; Kudin, O.; Mühlbauer, M.; Neu, J.; Gharaibeh, R.Z.; Jobin, C. Gut microbiota maturation during early human life induces enterocyte proliferation via microbial metabolites. BMC Microbiol. 2020, 20, 205. [Google Scholar] [CrossRef] [PubMed] [PubMed Central]
- Skrypnik, K.; Suliburska, J. Association between the gut microbiota and mineral metabolism. J. Sci. Food Agric. 2018, 98, 2449–2460. [Google Scholar] [CrossRef] [PubMed]
- Fan, Y.; Pedersen, O. Gut microbiota in human metabolic health and disease. Nat. Rev. Microbiol. 2021, 19, 55–71. [Google Scholar] [CrossRef] [PubMed]
- Groschwitz, K.R.; Hogan, S.P. Intestinal barrier function: Molecular regulation and disease pathogenesis. J. Allergy Clin. Immunol. 2009, 124, 3–20, quiz 21-2. [Google Scholar] [CrossRef] [PubMed] [PubMed Central]
- Zhang, W.; Xu, J.H.; Yu, T.; Chen, Q.K. Effects of berberine and metformin on intestinal inflammation and gut microbiome composition in db/db mice. Biomed. Pharmacother. 2019, 118, 109131. [Google Scholar] [CrossRef] [PubMed]
- Liu, H.P.; Wang, N.; Liu, H.Z.; Chen, T.Z.; Li, J.C. Effects of voltage perturbation on the activities of microorganisms and key enzymes in EAD metabolic flux. CIESC J. 2020, 12, 4603–4612. [Google Scholar]
- Fu, R.; Li, Z.; Zhou, R.; Li, C.; Shao, S.; Li, J. The mechanism of intestinal flora dysregulation mediated by intestinal bacterial biofilm to induce constipation. Bioengineered 2021, 12, 6484–6498. [Google Scholar] [CrossRef] [PubMed]
- Yuan, Y.L.; Yang, J.X.; Mao, T.Y.; Zhang, Y.; Xie, C.E. Bile acid metabolism-TGR5 axis regulates diarrhea-predominant irritable bowel syndrome. World Sci. Technol. -Mod. Tradit. Chin. Med. 2022, 12, 4960–4968. [Google Scholar]
- Chen, W.S.; Liu, W.M. Research Progress on the Role of Gut Microbiota in the Pathogenesis and Treatment of Sepsis-associated Liver Injury. Chin. Gen. Pract. 2023, 27, 2665. [Google Scholar]
- Liu, W.J. Clinical Efficacy and Potential Mechanism of Probiotic Lactobacillus Plantarum P9 on Chronic Constipation Population; Inner Mongolia Agricultural University: Beijing, China, 2022. [Google Scholar] [CrossRef]
- Ding, P.; Shi, L.; Shi, L.; Zhao, X.; Guo, Y.; Mao, T.; Kou, F.; Li, J. Differences in intestinal microbiota between patients with active ulcerative colitis with cold and heat mixed syndrome with different dominance of cold and heat. Chin. J. Tradit. Chin. Med. 2022, 37, 1022–1026. [Google Scholar]
- Yang, F.Y.; Ma, Y.; Zhang, Y.Q.; Fu, L.Y. The effect of modified Banxia Xiexin Tang on the treatment of functional dyspepsia of cold-heat complex type and its impact on the diversity of intestinal flora in patients. Hebei Tradit. Chin. Med. 2021, 43, 1645–1648+1652. [Google Scholar]
- Wen, Y.L.; Liu, Q.J. Progress in Traditional Chinese Medicine Treatment of Constipation with Deficiency of Qi and Yin. Chin. Foreign Med. Res. 2023, 5, 166–171. [Google Scholar]
- An, D.W.; Shi, S.H.; Wu, J.H.; Li, X.L.; Chen, J.; Mo, R.G. Research progress on the mechanism of functional constipation. Mod. Chin. Dr. 2023, 4, 121–124+128. [Google Scholar]
- Ibrahim, A.; Ali, R.A.R.; Manaf, M.R.A.; Ahmad, N.; Tajurruddin, F.W.; Qin, W.Z.; Desa, S.H.M.; Ibrahim, N.M. Multi-strain probiotics (hexbio) containing mcp bcmc strains improved constipation and gut motility in parkinson’s disease: A randomised controlled trial. PLoS ONE 2020, 15, e244680. [Google Scholar] [CrossRef] [PubMed]
- Yang, B.; Zhu, M.M. Clinical study on Huaiqihuang Granules combined with Combined Bacillus Subtilis and Enterococcus Faecium Granules with Multivitamines, Live in treatment of functional constipation in children. Drugs Clin. 2023, 1, 137–141. [Google Scholar]
- Wang, Z.; Tian, P.J.; Zhu, R.; Wang, G.; Zhu, W. Unravelling the effective substances of a probiotic strain regulating 5-HT synthesis in enterochromaffin cells using intestinal organoids. Food Ferment. Ind. 2023, 49, 75–82. [Google Scholar]
- Zhong, Z.X.; Zhang, H.Y.; Zhang, W.; He, G.H.; Ye, Z.H.; Wang, J.; Huang, S.P. Effect of Si Junzitang on CaM-MLCK Pathway in Rats with Spleen Deficiency and Gastrointestinal Motility Disorder. Chin. J. Exp. Tradit. Med. Formulae 2018, 5, 95–99. [Google Scholar]
- Zhao, X.D.; Yao, W.; Cao, Y.Q. Effects of Pushi Decoction on Defecation, Colonic Motility, and Molonic Histological Characteristics in Mice with Functional Constipation. Chin. J. Integr. Tradit. West. Med. 2022, 7, 863–867. [Google Scholar]
- Niu, Y.Y. Evaluation of Crabapple Flower Polysaccharide on Improving Functional Constipation and Enhancing Immunity. Master’s Thesis, Henan University, Kaifen, China, 2019. [Google Scholar]
- Zhang, A.H.; Dai, J.M.; Gu, M.X.; Yan, H.J.; Zeng, C.Y.; Dong, W. Effect of bifidobacterium lactis combined with lactulose on children with functional constipation and its effect on intestinal flora. Anhui Med. J. 2023, 3, 298–302. [Google Scholar]
- Li, X.Y.; Zhao, G.; Liu, P.L.; You, W.L. Effect of Atractylenolide I on Intestinal Flora in Slow Transit Constipation Model Rats. Master’s Thesis, Journal of Qingdao University, Qingdao, China, 2023; pp. 1–5. [Google Scholar]
- Li, Y.C.; Pan, Z.Q.; Xiao, M.X.; Zhang, Y.Y. Advances of research on small intestinal injury caused by nonsteroidal anti-inflammatory drugs its prevention treatment. J. China Pharm. Univ. 2023, 150–158. [Google Scholar]
- Coveñas, R.; Rodríguez, F.D.; Robinson, P.; Muñoz, M. The Repurposing of Non-Peptide Neurokinin-1 Receptor Antagonists as Antitumor Drugs: An Urgent Challenge for Aprepitant. Int. J. Mol. Sci. 2023, 24, 15936. [Google Scholar] [CrossRef] [PubMed] [PubMed Central]
- Torres, E.; Velasco, I.; Franssen, D.; Heras, V.; Gaytan, F.; Leon, S.; Navarro, V.M.; Pineda, R.; Candenas, M.L.; Romero-Ruiz, A.; et al. Congenital ablation of Tacr2 reveals overlapping and redundant roles of NK2R signaling in the control of reproductive axis. Am. J. Physiol. Endocrinol. Metab. 2021, 320, E496–E511. [Google Scholar] [CrossRef] [PubMed] [PubMed Central]
- Zhang, X.M.; Xu, Z.H.; Xiong, X.; Feng, C.J.; Tang, S.L.; He, S.Y. Research progress on the correlationship between gastroparesis and intestinal flora. West China Med. J. 2022, 11, 1726–1734. [Google Scholar]
- Vriesman, M.H.; Koppen, I.; Camilleri, M.; Di Lorenzo, C.; Benninga, M.A. Management of functional constipation in children and adults. Nat. Rev. Gastroenterol. Hepatol. 2020, 17, 21–39. [Google Scholar] [CrossRef] [PubMed]
- Obata, Y.; Castaño, Á.; Boeing, S.; Bon-Frauches, A.C.; Fung, C.; Fallesen, T.; de Agüero, M.G.; Yilmaz, B.; Lopes, R.; Huseynova, A.; et al. Neuronal programming by microbiota regulates intestinal physiology. Nature 2020, 578, 284–289. [Google Scholar] [CrossRef] [PubMed]
- Klimovich, A.; Giacomello, S.; Björklund, Å.; Faure, L.; Kaucka, M.; Giez, C.; Murillo-Rincon, A.P.; Matt, A.S.; Willoweit-Ohl, D.; Crupi, G.; et al. Prototypical pacemaker neurons interact with the resident microbiota. Proc. Natl. Acad. Sci. USA 2020, 117, 17854–17863. [Google Scholar] [CrossRef] [PubMed] [PubMed Central]
- Liu, Q.; Liu, L.; Fan, Y. Strategies and Approaches on Exploring Compatibilites of Chinese Herbs and Prescriptions. Chin. Arch. Tradit. Chin. Med. 2019, 5, 1092–1095. [Google Scholar]
- Cui, M.Y.; Zhan, Y.; Si, N.; Zhou, Y.Y.; Wang, K.; Wang, H.J.; Li, G.; Ni, L.Q.; Zhao, H.Y. Mechanism of Xiaoer Chigiao Qingre Granules in clearing heat andremoving food stagnation in suckling rats with fever and food accumulation based on metabolomics. China J. Chin. Mater. Medica 2023, 3, 811–822. [Google Scholar]
- Ye, X.Q.; Shi, Z.L.; Yang, Z.; Zhang, L.E. Jianpi Xiaoshi paste combined with infrared irradiation on ICU enteral nutrition. Chin. J. Tradit. Med. Sci. Technol. 2023, 2, 261–264. [Google Scholar]
- Ruiz, M.J.; Fernández, M.; Picó, Y.; Mañes, J.; Asensi, M.; Carda, C.; Asensio, G.; Estrela, J.M. Dietary administration of high doses of pterostilbene and quercetin to mice is not toxic. J. Agric. Food Chem. 2009, 57, 3180–3186. [Google Scholar] [CrossRef]
- Ji, Y.R.; Zhang, Z.H.; Yang, Q.L.; Dong, Y.; Teng, C.B.; Li, G.W.; Shi, J.; Wei, L.H.; Pan, J.; Gao, Y. Laxative Effect of Black Jerusalem Artichoke Polysaccharide and Its Regulatory Effect on Intestinal Flora. Mod. Food Sci. Technol. 2022, 7, 33–39. [Google Scholar]









Disclaimer/Publisher’s Note: The statements, opinions and data contained in all publications are solely those of the individual author(s) and contributor(s) and not of MDPI and/or the editor(s). MDPI and/or the editor(s) disclaim responsibility for any injury to people or property resulting from any ideas, methods, instructions or products referred to in the content. |
© 2024 by the authors. Licensee MDPI, Basel, Switzerland. This article is an open access article distributed under the terms and conditions of the Creative Commons Attribution (CC BY) license (https://creativecommons.org/licenses/by/4.0/).
Share and Cite
Cui, M.; Li, Y.; Zheng, T.; Chen, H.; Wang, J.; Feng, Y.; Ye, H.; Dong, Z.; Li, G. Efficacy and Molecular Mechanism of Quercetin on Constipation Induced by Berberine via Regulating Gut Microbiota. Int. J. Mol. Sci. 2024, 25, 6228. https://doi.org/10.3390/ijms25116228
Cui M, Li Y, Zheng T, Chen H, Wang J, Feng Y, Ye H, Dong Z, Li G. Efficacy and Molecular Mechanism of Quercetin on Constipation Induced by Berberine via Regulating Gut Microbiota. International Journal of Molecular Sciences. 2024; 25(11):6228. https://doi.org/10.3390/ijms25116228
Chicago/Turabian StyleCui, Mengyao, Ying Li, Tingting Zheng, Huan Chen, Jinrui Wang, Yifan Feng, Hanyi Ye, Zhengqi Dong, and Geng Li. 2024. "Efficacy and Molecular Mechanism of Quercetin on Constipation Induced by Berberine via Regulating Gut Microbiota" International Journal of Molecular Sciences 25, no. 11: 6228. https://doi.org/10.3390/ijms25116228
APA StyleCui, M., Li, Y., Zheng, T., Chen, H., Wang, J., Feng, Y., Ye, H., Dong, Z., & Li, G. (2024). Efficacy and Molecular Mechanism of Quercetin on Constipation Induced by Berberine via Regulating Gut Microbiota. International Journal of Molecular Sciences, 25(11), 6228. https://doi.org/10.3390/ijms25116228
