Infection vs. Reinfection: The Immunomodulation of Erythropoiesis
Abstract
1. Introduction
2. Results
2.1. Changes in EPO Signaling in Infected and Reinfected Mice
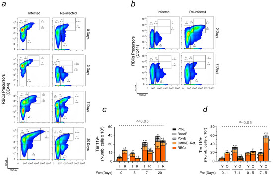
2.2. Bone Marrow Erythropoietic Response in Infected and Reinfected Mice
2.3. Splenic Stress Erythropoiesis in Infected and Reinfected Mice
2.4. Immune Response Activation in Infected and Reinfected Mice
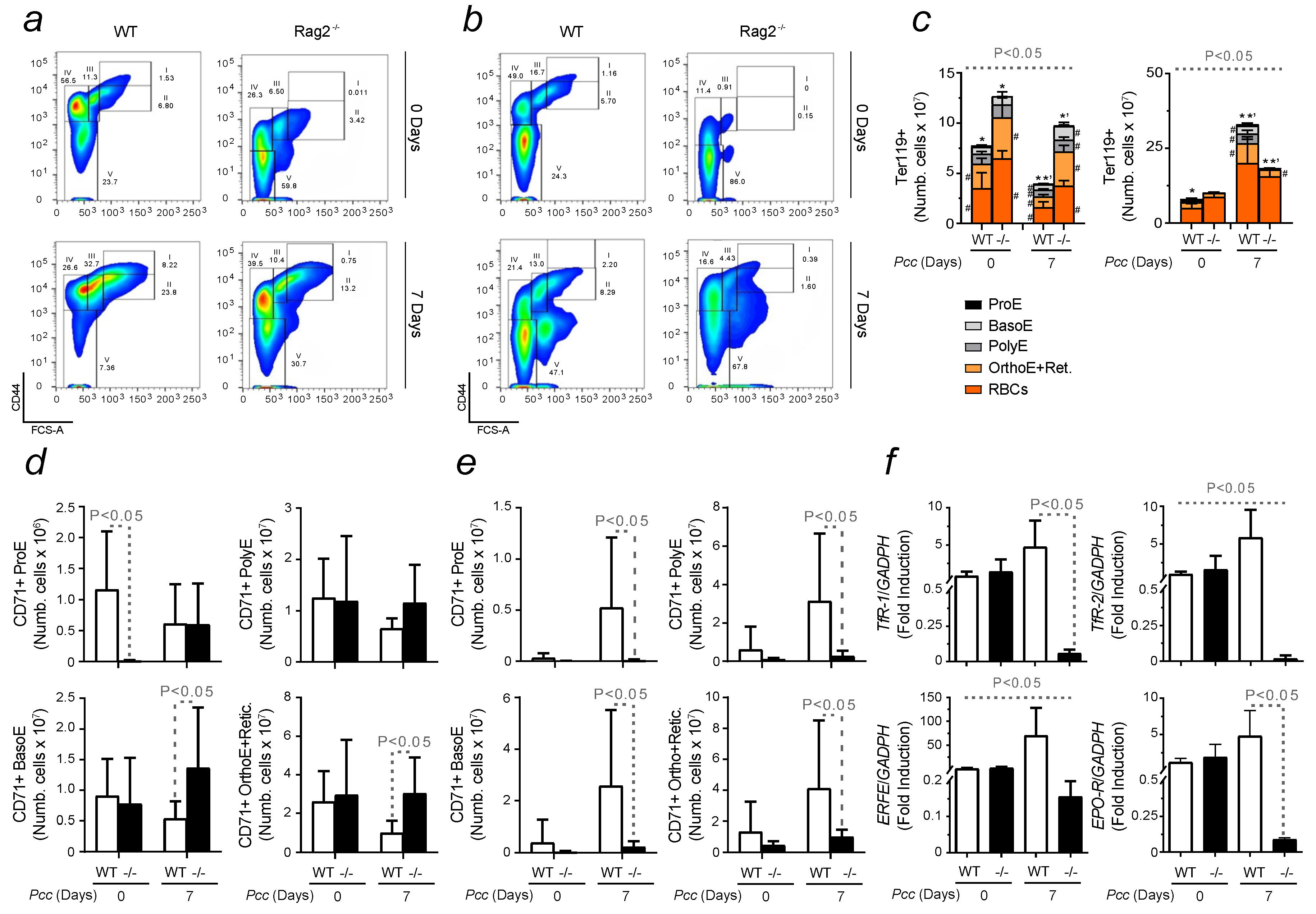
2.5. Erythropoietic Response in Infected Immunocompromised Mice
3. Discussion
4. Materials and Methods
4.1. Mice
4.2. Malaria Induction and Parasitemia Count
4.3. Single-Cell Suspension for Flow Cytometry Analysis of Erythroid Lineage
4.4. Single-Cell Suspension for Flow Cytometry Analysis of Leukocytes
4.5. Flow Cytometry
4.6. Enzyme-Linked Immunosorbent Assay (ELISA)
4.7. Gene Expression Analysis via Quantitative Real-Time PCR (qRT-PCR)
4.8. Software and Statistical Analysis
5. Conclusions
Supplementary Materials
Author Contributions
Funding
Institutional Review Board Statement
Informed Consent Statement
Data Availability Statement
Acknowledgments
Conflicts of Interest
References
- Moxon, C.A.; Gibbins, M.P.; Mcguinness, D.; Milner, D.A.; Marti, M. New Insights into Malaria Pathogenesis. Annu. Rev. Pathol. Mech. Dis. 2020, 15, 315–343. [Google Scholar] [CrossRef] [PubMed]
- Phillips, M.A.; Burrows, J.N.; Manyando, C.; Van Huijsduijnen, R.H.; Van Voorhis, W.C.; Wells, T.N.C. Malaria. Nat. Rev. Dis. Primers 2017, 3, 17050. [Google Scholar] [CrossRef] [PubMed]
- World Health Organisation. World Malaria Report 2017; World Health Organization: Geneva, Switzerland, 2017; ISBN 978-92-4-156552-3. [Google Scholar]
- Cox, F.E.G. History of the Discovery of the Malaria Parasites and Their Vectors. Parasites Vectors 2010, 3, 5. [Google Scholar] [CrossRef] [PubMed]
- World Health Organization. World Malaria Report 2022; World Health Organization: Geneva, Switzerland, 2022. [Google Scholar]
- Haldar, K.; Mohandas, N. Malaria, Erythrocytic Infection, and Anemia. Hematology 2010, 1, 87–93. [Google Scholar] [CrossRef]
- Doolan, D.L.; Dobaño, C.; Baird, J.K. Acquired Immunity to Malaria. Clin. Microbiol. Rev. 2009, 22, 13–36. [Google Scholar] [CrossRef] [PubMed]
- Taylor, A.R.; Watson, J.A.; Chu, C.S.; Puaprasert, K.; Duanguppama, J.; Day, N.P.J.; Nosten, F.; Neafsey, D.E.; Buckee, C.O.; Imwong, M.; et al. Resolving the Cause of Recurrent Plasmodium Vivax Malaria Probabilistically. Nat. Commun. 2019, 10, 5595. [Google Scholar] [CrossRef]
- Gupta, S.; Snow, R.W.; Donnelly, C.A.; Marsh, K.; Newbold, C. Immunity to Non-Cerebral Severe Malaria Is Acquired after One or Two Infections. Nat. Med. 1999, 5, 340–343. [Google Scholar] [CrossRef] [PubMed]
- Achtman, A.H.; Stephens, R.; Cadman, E.T.; Harrison, V.; Langhorne, J. Malaria-Specific Antibody Responses and Parasite Persistence after Infection of Mice with Plasmodium Chabaudi Chabaudi. Parasite Immunol. 2007, 29, 435–444. [Google Scholar] [CrossRef]
- Draper, S.J.; Sack, B.K.; King, C.R.; Nielsen, C.M.; Rayner, J.C.; Higgins, M.K.; Long, C.A.; Seder, R.A. Malaria Vaccines: Recent Advances and New Horizons. Cell Host Microbe 2018, 24, 43–56. [Google Scholar] [CrossRef] [PubMed]
- Haldar, K.; Murphy, S.C.; Milner, D.A.; Taylor, T.E. Malaria: Mechanisms of Erythrocytic Infection and Pathological Correlates of Severe Disease. Annu. Rev. Pathol. Mech. Dis. 2007, 2, 217–249. [Google Scholar] [CrossRef]
- Chang, K.-H.; Tam, M.; Stevenson, M.M. Inappropriately Low Reticulocytosis in Severe Malarial Anemia Correlates with Suppression in the Development of Late Erythroid Precursors. Blood 2004, 103, 3727–3735. [Google Scholar] [CrossRef] [PubMed]
- World Health Organization. Severe Falciparum Malaria. Trans. R. Soc Trop. Med. Hyg. 2000, 94, 1–90. [Google Scholar] [CrossRef]
- Evans, K.J.; Hansen, D.S.; Van Rooijen, N.; Buckingham, L.A.; Schofield, L. Severe Malarial Anemia of Low Parasite Burden in Rodent Models Results from Accelerated Clearance of Uninfected Erythrocytes. Blood 2016, 107, 1192–1200. [Google Scholar] [CrossRef] [PubMed]
- Mavondo, G.A. Severe Malarial Anemia (SMA) Pathophysiology and the Use of Phytotherapeutics as Treatment Options. In Current Topics in Anemia; Khan, M.L.M.E.-J., Ed.; IntechOpen: Rijeka, Croatia, 2017; Chapter 10; ISBN 978-953-51-3775-7. [Google Scholar]
- Gozzelino, R.; Andrade, B.B.; Larsen, R.; Luz, N.F.; Vanoaica, L.; Seixas, E.; Coutinho, A.; Cardoso, S.; Rebelo, S.; Poli, M.; et al. Metabolic Adaptation to Tissue Iron Overload Confers Tolerance to Malaria. Cell Host Microbe 2012, 12, 693–704. [Google Scholar] [CrossRef] [PubMed]
- Perkins, D.J.; Were, T.; Davenport, G.C.; Kempaiah, P.; Hittner, J.B.; Ong’echa, J.M. Severe Malarial Anemia: Innate Immunity and Pathogenesis. Int. J. Biol. Sci. 2011, 7, 1427–1442. [Google Scholar] [CrossRef]
- Kai, O.K.; Roberts, D.J. The Pathophysiology of Malarial Anaemia: Where Have All the Red Cells Gone? BMC Med. 2008, 6, 24. [Google Scholar] [CrossRef]
- Scholz, H.; Schurek, H.-J.; Eckardt, K.-U.; Bauer, C. Role of Erythropoietin in Adaptation to Hypoxia. Experientia 1990, 46, 1197–1201. [Google Scholar] [CrossRef] [PubMed]
- Watts, D.; Gaete, D.; Rodriguez, D.; Hoogewijs, D.; Rauner, M.; Sormendi, S.; Wielockx, B. Hypoxia Pathway Proteins Are Master Regulators of Erythropoiesis. Int. J. Mol. Sci. 2020, 21, 8131. [Google Scholar] [CrossRef] [PubMed]
- Chang, K.-H.; Tam, M.; Stevenson, M.M. Modulation of the Course and Outcome of Blood-Stage Malaria by Erythropoietin-Induced Reticulocytosis. J. Infect. Dis. 2004, 189, 735–743. [Google Scholar] [CrossRef]
- Shih, H.-M.; Wu, C.-J.; Lin, S.-L. Physiology and Pathophysiology of Renal Erythropoietin-Producing Cells. J. Formos. Med. Assoc. 2018, 117, 955–963. [Google Scholar] [CrossRef]
- Seong, J.Y.; Shin, D.-Y.; Byun, J.M.; Koh, Y.; Hong, J.; Kim, I.; Yoon, S.-S. Serum Erythropoietin Level in Anemia of Elderly with Unclear Etiology. Sci. Rep. 2023, 13, 15902. [Google Scholar] [CrossRef] [PubMed]
- Weiss, G.; Ganz, T.; Goodnough, L.T. Anemia of Inflammation. Blood 2019, 133, 40–50. [Google Scholar] [CrossRef] [PubMed]
- Skorokhod, O.A.; Caione, L.; Marrocco, T.; Migliardi, G.; Barrera, V.; Arese, P.; Piacibello, W.; Schwarzer, E. Inhibition of Erythropoiesis in Malaria Anemia: Role of Hemozoin and Hemozoin-Generated 4-Hydroxynonenal. Blood 2010, 116, 4328–4337. [Google Scholar] [CrossRef] [PubMed]
- Boehm, D.; Healy, L.; Ring, S.; Bell, A. Inhibition of Ex Vivo Erythropoiesis by Secreted and Haemozoin-Associated Plasmodium Falciparum Products. Parasitology 2018, 145, 1865–1875. [Google Scholar] [CrossRef]
- Pathak, V.A.; Ghosh, K. Erythropoiesis in Malaria Infections and Factors Modifying the Erythropoietic Response. Anemia 2016, 2016, 9310905. [Google Scholar] [CrossRef] [PubMed]
- Stephens, R.; Culleton, R.L.; Lamb, T.J. The Contribution of Plasmodium Chabaudi to Our Understanding of Malaria. Trends Parasitol 2012, 28, 73–82. [Google Scholar] [CrossRef] [PubMed]
- Bhoopalan, S.V.; Huang, L.J.; Weiss, M.J. Erythropoietin Regulation of Red Blood Cell Production: From Bench to Bedside and Back. F1000Research 2020, 9, 1153. [Google Scholar] [CrossRef] [PubMed]
- Peng, B.; Kong, G.; Yang, C.; Ming, Y. Erythropoietin and Its Derivatives: From Tissue Protection to Immune Regulation. Cell Death Dis. 2020, 11, 79. [Google Scholar] [CrossRef]
- Correnti, M.; Gammella, E.; Cairo, G.; Recalcati, S. Iron Mining for Erythropoiesis. Int. J. Mol. Sci. 2022, 23, 5341. [Google Scholar] [CrossRef]
- Hassan, A.E.; Saeed, A.M.; Fandrey, J.; Jelkmann, W. Decreased Erythropoietin Response in Plasmodium Falciparum Malaria-Associated Anaemia. Eur. J. Haematol. 2009, 59, 299–304. [Google Scholar] [CrossRef]
- Viravan, C.; Vanijanonta, S.; Hollenstein, U.; Graninger, W.; Wiesinger, E.; Burgmann, H.; Looareesuwan, S.; Presterl, E.; Kapiotis, S.; Winkler, S. Serum Levels of Erythropoietin in Acute Plasmodium Falciparum Malaria. Am. J. Trop. Med. Hyg. 1996, 54, 280–283. [Google Scholar] [CrossRef] [PubMed]
- Sorci, G.; Léchenault-Bergerot, C.; Faivre, B. Age Reduces Resistance and Tolerance in Malaria-Infected Mice. Infect. Genet. Evol. 2021, 88, 104698. [Google Scholar] [CrossRef] [PubMed]
- Huebers, H.A.; Finch, C.A. The Physiology of Transferrin and Transferrin Receptors. Physiol. Rev. 1987, 67, 520–582. [Google Scholar] [CrossRef] [PubMed]
- Yap, G.S.; Stevenson, M.M. Plasmodium Chabaudi AS: Erythropoietic Responses during Infection in Resistant and Susceptible Mice. Exp. Parasitol. 1992, 75, 340–352. [Google Scholar] [CrossRef] [PubMed]
- Paulson, R.F.; Hariharan, S.; Little, J.A. Stress Erythropoiesis: Definitions and Models for Its Study. Exp. Hematol. 2020, 89, 43–54.e2. [Google Scholar] [CrossRef] [PubMed]
- Takahashi, S.; Komeno, T.; Suwabe, N.; Yoh, K.; Nakajima, O.; Nishimura, S.; Kuroha, T.; Nagasawa, T.; Yamamoto, M. Role of GATA-1 in Proliferation and Differentiation of Definitive Erythroid and Megakaryocytic Cells In Vivo. Blood 1998, 92, 434–442. [Google Scholar] [CrossRef] [PubMed]
- Horie, K.; Sasanuma, H.; Kudo, T.; Fujita, S.; Miyauchi, M.; Miyao, T.; Seki, T.; Akiyama, N.; Takakura, Y.; Shimbo, M.; et al. Down-Regulation of GATA1-Dependent Erythrocyte-Related Genes in the Spleens of Mice Exposed to a Space Travel. Sci. Rep. 2019, 9, 7654. [Google Scholar] [CrossRef] [PubMed]
- Stevenson, M.M.; Riley, E.M. Innate Immunity to Malaria. Nat. Rev. Immunol. 2004, 4, 169–180. [Google Scholar] [CrossRef]
- Teh, Y.C.; Ding, J.L.; Ng, L.G.; Chong, S.Z. Capturing the Fantastic Voyage of Monocytes through Time and Space. Front. Immunol. 2019, 10, 834. [Google Scholar] [CrossRef]
- Rosales, C. Neutrophil: A Cell with Many Roles in Inflammation or Several Cell Types? Front. Physiol. 2018, 9, 113. [Google Scholar] [CrossRef]
- Kurup, S.P.; Obeng-Adjei, N.; Anthony, S.M.; Traore, B.; Doumbo, O.K.; Butler, N.S.; Crompton, P.D.; Harty, J.T. Regulatory T Cells Impede Acute and Long-Term Immunity to Blood-Stage Malaria through CTLA-4. Nat. Med. 2017, 23, 1220–1225. [Google Scholar] [CrossRef] [PubMed]
- Yurino, A.; Takenaka, K.; Yamauchi, T.; Nunomura, T.; Uehara, Y.; Jinnouchi, F.; Miyawaki, K.; Kikushige, Y.; Kato, K.; Miyamoto, T.; et al. Enhanced Reconstitution of Human Erythropoiesis and Thrombopoiesis in an Immunodeficient Mouse Model with Kit Wv Mutations. Stem Cell Rep. 2016, 7, 425–438. [Google Scholar] [CrossRef]
- Richard, C.; Verdier, F. Transferrin Receptors in Erythropoiesis. Int. J. Mol. Sci. 2020, 21, 9713. [Google Scholar] [CrossRef] [PubMed]
- Cowman, A.F.; Berry, D.; Baum, J. The Cellular and Molecular Basis for Malaria Parasite Invasion of the Human Red Blood Cell. J. Cell Biol. 2012, 198, 961–971. [Google Scholar] [CrossRef] [PubMed]
- Seixas, E.; Gozzelino, R.; Chora, Â.; Ferreira, A.; Silva, G.; Larsen, R.; Rebelo, S.; Penido, C.; Smith, N.R.; Coutinho, A.; et al. Heme Oxygenase-1 Affords Protection against Noncerebral Forms of Severe Malaria. Proc. Natl. Acad. Sci. USA 2009, 106, 15837–15842. [Google Scholar] [CrossRef] [PubMed]
- Gozzelino, R.; Jeney, V.; Soares, M.P. Mechanisms of Cell Protection by Heme Oxygenase-1. Annu. Rev. Pharmacol. Toxicol. 2010, 50, 323–354. [Google Scholar] [CrossRef] [PubMed]
- Greenwood, B.M. The Epidemiology of Malaria. Ann. Trop. Med. Parasitol. 1997, 91, 763–770. [Google Scholar] [CrossRef]
- Langhorne, J.; Quin, S.J.; Sanni, L.A. Mouse Models of Blood-Stage Malaria Infections: Immune Responses and Cytokines Involved in Protection and Pathology. Chem. Immunol. 2002, 80, 204–228. [Google Scholar] [CrossRef]
- Jentho, E.; Ruiz-Moreno, C.; Novakovic, B.; Kourtzelis, I.; Megchelenbrink, W.L.; Martins, R.; Chavakis, T.; Soares, M.P.; Kalafati, L.; Guerra, J.; et al. Trained Innate Immunity, Long-Lasting Epigenetic Modulation, and Skewed Myelopoiesis by Heme. Proc. Natl. Acad. Sci. USA 2021, 118, e2102698118. [Google Scholar] [CrossRef]
- Schrum, J.E.; Crabtree, J.N.; Dobbs, K.R.; Kiritsy, M.C.; Reed, G.W.; Gazzinelli, R.T.; Netea, M.G.; Kazura, J.W.; Dent, A.E.; Fitzgerald, K.A.; et al. Cutting Edge: Plasmodium Falciparum Induces Trained Innate Immunity. J. Immunol. 2018, 200, 1243–1248. [Google Scholar] [CrossRef]
- Saha, A.; Chauhan, S.; Bagchi, T. Effect of Recombinant Malarial Antigen on Monocyte Functionality. Trans. R. Soc. Trop. Med. Hyg. 2016, 110, 480–486. [Google Scholar] [CrossRef] [PubMed]
- Ortega-Pajares, A.; Rogerson, S.J. The Rough Guide to Monocytes in Malaria Infection. Front. Immunol. 2018, 9, 2888. [Google Scholar] [CrossRef] [PubMed]
- Stephens, R.; Ndungu, F.M.; Langhorne, J. Germinal Centre and Marginal Zone B Cells Expand Quickly in a Second Plasmodium Chabaudi Malaria Infection Producing Mature Plasma Cells. Parasite Immunol. 2009, 31, 20–31. [Google Scholar] [CrossRef]
- Weiss, G.E.; Traore, B.; Kayentao, K.; Ongoiba, A.; Doumbo, S.; Doumtabe, D.; Kone, Y.; Dia, S.; Guindo, A.; Traore, A.; et al. The Plasmodium Falciparum-Specific Human Memory B Cell Compartment Expands Gradually with Repeated Malaria Infections. PLoS Pathog. 2010, 6, e1000912. [Google Scholar] [CrossRef]
- Nogaro, S.I.; Hafalla, J.C.; Walther, B.; Remarque, E.J.; Tetteh, K.K.A.; Conway, D.J.; Riley, E.M.; Walther, M. The Breadth, but Not the Magnitude, of Circulating Memory B Cell Responses to P. Falciparum Increases with Age/Exposure in an Area of Low Transmission. PLoS ONE 2011, 6, e25582. [Google Scholar] [CrossRef] [PubMed]
- Bediako, Y.; Adams, R.; Reid, A.J.; Valletta, J.J.; Ndungu, F.M.; Sodenkamp, J.; Mwacharo, J.; Ngoi, J.M.; Kimani, D.; Kai, O.; et al. Repeated Clinical Malaria Episodes Are Associated with Modification of the Immune System in Children. BMC Med. 2019, 17, 60. [Google Scholar] [CrossRef] [PubMed]
- Falanga, Y.T.; Frascoli, M.; Kaymaz, Y.; Forconi, C.; Ong’echa, J.M.; Bailey, J.A.; Berg, L.J.; Moormann, A.M. High Pathogen Burden in Childhood Promotes the Development of Unconventional Innate-like CD8+ T Cells. JCI Insight 2017, 2, e93814. [Google Scholar] [CrossRef]
- Ghosh, D.; Stumhofer, J.S. The Spleen: “Epicenter” in Malaria Infection and Immunity. J. Leukoc. Biol. 2021, 110, 753–769. [Google Scholar] [CrossRef]
- Drakesmith, H.; Prentice, A.M. Hepcidin and the Iron-Infection Axis. Science 2012, 338, 768–772. [Google Scholar] [CrossRef]
- Stephens, R.; Albano, F.R.; Quin, S.; Pascal, B.J.; Harrison, V.; Stockinger, B.; Kioussis, D.; Weltzien, H.-U.; Langhorne, J. Malaria-Specific Transgenic CD4+ T Cells Protect Immunodeficient Mice from Lethal Infection and Demonstrate Requirement for a Protective Threshold of Antibody Production for Parasite Clearance. Blood 2005, 106, 1676–1684. [Google Scholar] [CrossRef]
- Chen, K.; Liu, J.; Heck, S.; Chasis, J.A.; An, X.; Mohandas, N. Resolving the Distinct Stages in Erythroid Differentiation Based on Dynamic Changes in Membrane Protein Expression during Erythropoiesis. Proc. Natl. Acad. Sci. USA 2009, 106, 17413–17418. [Google Scholar] [CrossRef] [PubMed]








Disclaimer/Publisher’s Note: The statements, opinions and data contained in all publications are solely those of the individual author(s) and contributor(s) and not of MDPI and/or the editor(s). MDPI and/or the editor(s) disclaim responsibility for any injury to people or property resulting from any ideas, methods, instructions or products referred to in the content. |
© 2024 by the authors. Licensee MDPI, Basel, Switzerland. This article is an open access article distributed under the terms and conditions of the Creative Commons Attribution (CC BY) license (https://creativecommons.org/licenses/by/4.0/).
Share and Cite
Pêgo, A.C.; Lima, I.S.; Martins, A.C.; Sá-Pereira, I.; Martins, G.; Gozzelino, R. Infection vs. Reinfection: The Immunomodulation of Erythropoiesis. Int. J. Mol. Sci. 2024, 25, 6153. https://doi.org/10.3390/ijms25116153
Pêgo AC, Lima IS, Martins AC, Sá-Pereira I, Martins G, Gozzelino R. Infection vs. Reinfection: The Immunomodulation of Erythropoiesis. International Journal of Molecular Sciences. 2024; 25(11):6153. https://doi.org/10.3390/ijms25116153
Chicago/Turabian StylePêgo, Ana Catarina, Illyane Sofia Lima, Ana Catarina Martins, Inês Sá-Pereira, Gracelino Martins, and Raffaella Gozzelino. 2024. "Infection vs. Reinfection: The Immunomodulation of Erythropoiesis" International Journal of Molecular Sciences 25, no. 11: 6153. https://doi.org/10.3390/ijms25116153
APA StylePêgo, A. C., Lima, I. S., Martins, A. C., Sá-Pereira, I., Martins, G., & Gozzelino, R. (2024). Infection vs. Reinfection: The Immunomodulation of Erythropoiesis. International Journal of Molecular Sciences, 25(11), 6153. https://doi.org/10.3390/ijms25116153

