Nanoengineered Silica-Based Biomaterials for Regenerative Medicine
Abstract
1. Introduction
2. Synthesis and Functionalization Approaches for Silica-Based Materials
2.1. Synthesis Approaches for Silica-Based Materials
2.1.1. Microemulsion Approach for Silica Synthesis

2.1.2. Precipitation Approach for Silica Synthesis
2.1.3. Stöber Approach for Silica Synthesis
2.1.4. Biomimetic and Bioinspired Approaches for Silica Synthesis
2.1.5. Hydrothermal Approach for Silica Synthesis
2.2. Functionalization Approaches for Silica Surfaces
3. Application of Engineered Silica in Regenerative Medicine
3.1. Engineered Silica-Based Materials for Drug Delivery
| Materials | Description | Functionalization | Advantages | Applications | References |
|---|---|---|---|---|---|
| Peptide-laden MSN | Slow-release system for osteogenic factor delivery | Bone-forming peptide (BFP) derived from BMP-7 | Enhanced osteogenic differentiation of hMSCs (at BFP concenration of at least 500 μg/mL), good in vitro cytocompatibility, sustained BFP release | Drug delivery, bone repair, bone regeneration, bio-implant coatings | [98] |
| Dual-modified mesoporous silica nanoparticles | Drug delivery carrier for treating triple-negative breast cancer | iRGD peptide (targets αvβ3 integrin receptor) and pH-responsive PEOz polymer (facilitates lysosomal escape and drug release) | Selective targeting of cancer cells, deep tumor penetration, rapid intracellular drug release, reduced systemic toxicity | Drug delivery (cancer therapy) | [99] |
| Upconverting nanoparticle core encapsulated in mesoporous silica shell | Multifunctional carrier for combination therapy of metastatic spinal tumors | Loaded with IDO-derived peptide vaccine (AL-9), photosensitizer molecules, and PD-L1 inhibitor | Simultaneous PDT and immune checkpoint blockade, enhanced immune response and T-cell infiltration, reduced progression of metastatic tumors | Drug delivery (cancer therapy) | [100] |
| P4 peptide/silica hybrid particles | Carrier for sustained delivery of osteoinductive P4 peptide | None (inherent property of P4 peptide) | 1.5-fold increase in P4 delivery to MC3T3 E1 cells (over 250 h), potential for synergistic osteogenesis when combined with hydroxyapatite | Drug delivery (bone regeneration) | [101] |
| pH-responsive nano-carrier (P4-VP@MCM-41) | MCM-41 as the container for controlled release of methotroxate drug | P4-VP as pH-sensitive gatekeepers | Controlled drug release (68.5% at pH 5 and 17% at pH 7 over 12 h), potentially higher drug concentration at tumor, reduced systemic exposure to the drug | Drug delivery (cancer therapy) | [102] |
| MSN-embedded core–shell nanofiber membrane | Scaffold for controlled delivery of growth factor (rhBMP-2) and antibiotic (gentamicin) for bone regeneration | Coaxial electrospinning: MSNs in the core, PVA and PCL polymers in the shell | Sustained growth factor release, enhanced bone regeneration, antibacterial properties, improved bioactivity, controlled drug release | Drug delivery (growth factors and antibiotics) and tissue engineering (periodontal tissue regeneration) | [103] |
| Silica-entrapped BMP2 | Carrier system for BMP2 delivery | Encapsulation of BMP2 | Increased BMP2 loading (72%), sustained release, enhanced bone formation at lower doses, improved BMP2 stability | Tissue engineering (bone regeneration) | [104] |
| GelMA/silanated silica composite | 3D-printable scaffold for bone regeneration | Silanized silica particles embedded in GelMA | Improved printability, enhanced mechanical strength, promotes bone cell growth and differentiation | Tissue engineering (hard tissue regeneration) | [105] |
| Biosilica micropatterns on silk hydrogel | Micropatterned biocompatible surface for cell engineering | Inkjet printing of R5 peptide for silica biomineralization | High-resolution micropatterning, promoted cell alignment (hMSCs), avoids harsh chemicals | Tissue engineering (cell alignment) | [106] |
| Poly(MMA-co-TMSPMA)-star-SiO2 hybrid | 3D-printable biomaterial ink for bone substitutes | Combination of star polymer and silica | Printable with tunable pores, mimics bone mechanics, promotes bone and blood vessel formation, supports pro-healing immune response | Tissue engineering (bone regeneration) | [107] |
| Biosilicified coccolithophore-derived coccoliths | Marine-inspired biomineral complex for bone graft substitute | Bioengineered coccoliths with MAP-EctP1 fusion protein for silica deposition | improved bone-forming minerals and promoted bone cell activity, supporting new bone formation | Tissue engineering (bone regeneration) | [108] |
| Bioactive SiO2 NPs | Carriers for promoting bone cell differentiation | Post-synthesis functionalization with calcium and phosphate ions | Small size (100 nm) for cellular uptake, promotes bone cell growth and differentiation, potentially single-dose treatment, good biocompatibility | Tissue engineering (bone regeneration) and potential stem cell therapy | [109] |
| HSA-coated MSN | Material for xenogenic-free stem cell culture | Surface modification with HSA protein | Improved stability in serum-free medium, enhanced stem cell uptake (80% of MSN), maintained differentiation potential | Stem cell therapy and tissue engineering | [16] |
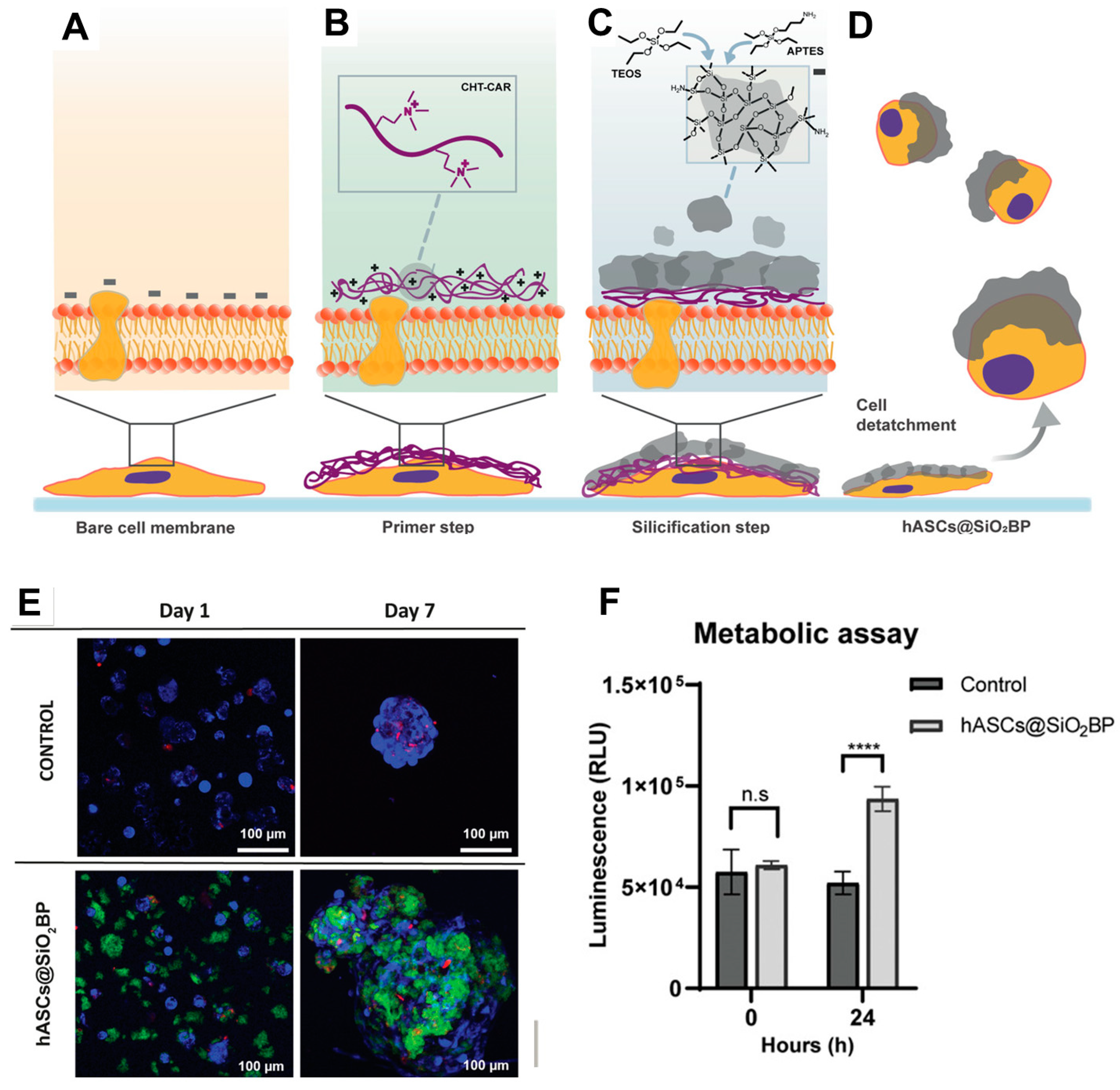
| Bioinspired silica backpack on hASCs | Protective shell for stem cells | APTES for potential further functionalization | Enhanced survival in suspension and platform for future modifications (targeted therapy/differentiation) | Stem cell therapy and tissue engineering | [110] |
| 3D-printed composite scaffolds (silica/PTHF/PCL) | Scaffolds for directing stem cell differentiation towards cartilage formation | Combination of silica with PTHF and PCL (composite functionalization) | Tunable channels for chondrogenic differentiation, improved scaffold properties (strength and biocompatibility) | Stem cell therapy and tissue engineering (cartilage regeneration) | [111] |
| Biotinylated dual-color fluorescent SiO2 NPs | Nanoparticles for bioimaging | Biotinylation for stability and potential targeting, dual fluorescent dyes (Oregon Green 488 and ATTO 647 N) | Improved stability, multicolor imaging, defined structure | Biomedical imaging (fluorescence optical nanoscopy) | [112] |
| Gd3+-loaded red fluorescent MSNs | Dual-mode probes for bioimaging | AIE dye for red fluorescence (reduced autofluorescence), Gd³⁺ for T1-weighted MRI contrast, APTES surface for potential bioconjugation | Dual-modality imaging (fluorescence and MRI) for comprehensive information, deep tissue penetration with red fluorescence, good biocompatibility (further in vivo studies needed) | Biomedical imaging (fluorescence microscopy, contrast-enhanced MRI) | [113] |
| YVO4:Eu3+@silica-NH-GDA-IgG bio-nanocomplexes | Ultra-small (20–25 nm) multifunctional spherical nanoparticles | YVO4:Eu3+ core (red emission), silica coating, NH-GDA linker for IgG attachment, MCF-7 specific antibodies | Enhanced red emission, biocompatible, targets MCF-7 cells via antibodies | Biomedical imaging (cancer cell labeling) | [114] |
| Mesoporous silica rods | Multifunctional MRI contrast agents | Maghemite nanocrystals, fluorophores (fluorescamine and Cyanine5) for potential multimodal imaging | High surface area, T2-weighted MRI contrast, potential for multimodal imaging | Biomedical imaging (T2-weighted MRI) | [115] |
| FMSN-MnO2-BCQ nanoparticles | Multimodal theranostic platform for tumor imaging and therapy | Degradable BSA-modified FMSN core, loaded with MnO2 (MRI contrast, Fenton reaction), BCQ (NIR-II FL, CDT) | Dual-modality imaging (MRI, NIR-II FL), degradable, TME-responsive drug release, self-reinforcing CDT | Biomedical imaging (MRI, NIR-II FL imaging) | [116] |
| Multifunctional theranostic nanoparticles (MDNs) | Bimodal imaging and combination therapy platform | Doxorubicin-loaded MSN core (drug delivery, biodegradable), sub-6 nm CuS nanodots shell (PET, photothermal therapy, renal clearance). | High tumor uptake, bimodal imaging (PET, photoacoustic), triggered drug release, biodegradable and renally clearable | Biomedical imaging (PET, photoacoustic imaging) and cancer therapy (chemotherapy, photothermal therapy) | [117] |
3.2. Engineered Silica-Based Scaffold for Tissue Engineering
3.3. Engineered Silica-Based Materials for Stem Cell Therapy
3.4. Engineered Silica-Based Materials for Biomedical Imaging
4. Conclusions and Future Outlooks
Author Contributions
Funding
Conflicts of Interest
References
- Yamada, S.; Behfar, A.; Terzic, A. Regenerative medicine clinical readiness. Regen. Med. 2021, 16, 309–322. [Google Scholar] [CrossRef] [PubMed]
- Golpanian, S.; Wolf, A.; Hatzistergos, K.E.; Hare, J.M. Rebuilding the damaged heart: Mesenchymal stem cells, cell-based therapy, and engineered heart tissue. Physiol. Rev. 2016, 96, 1127–1168. [Google Scholar] [CrossRef] [PubMed]
- Ciccocioppo, R.; Cantore, A.; Chaimov, D.; Orlando, G. Regenerative medicine: The red planet for clinicians. Intern. Emerg. Med. 2019, 14, 911–921. [Google Scholar] [CrossRef] [PubMed]
- Bayon, Y.; Vertès, A.A.; Ronfard, V.; Egloff, M.; Snykers, S.; Salinas, G.F.; Thomas, R.; Girling, A.; Lilford, R.; Clermont, G. Translating cell-based regenerative medicines from research to successful products: Challenges and solutions. Tissue Eng. Part B Rev. 2014, 20, 246–256. [Google Scholar] [CrossRef] [PubMed]
- Tang, D.; Tare, R.S.; Yang, L.-Y.; Williams, D.F.; Ou, K.-L.; Oreffo, R.O. Biofabrication of bone tissue: Approaches, challenges and translation for bone regeneration. Biomaterials 2016, 83, 363–382. [Google Scholar] [CrossRef] [PubMed]
- Hosoyama, K.; Ahumada, M.; McTiernan, C.; Bejjani, J.; Variola, F.; Ruel, M.; Xu, B.; Liang, W.; Suuronen, E.; Alarcon, E. Multi-functional thermo-crosslinkable collagen-metal nanoparticle composites for tissue regeneration: Nanosilver vs. nanogold. RSC Adv. 2017, 7, 47704–47708. [Google Scholar] [CrossRef]
- Brokesh, A.M.; Gaharwar, A.K. Inorganic biomaterials for regenerative medicine. ACS Appl. Mater. Interfaces 2020, 12, 5319–5344. [Google Scholar] [CrossRef] [PubMed]
- Dhandayuthapani, B.; Yoshida, Y.; Maekawa, T.; Kumar, D.S. Polymeric scaffolds in tissue engineering application: A review. Int. J. Polym. Sci. 2011, 2011, 290602. [Google Scholar] [CrossRef]
- Eivazzadeh-Keihan, R.; Maleki, A.; De La Guardia, M.; Bani, M.S.; Chenab, K.K.; Pashazadeh-Panahi, P.; Baradaran, B.; Mokhtarzadeh, A.; Hamblin, M.R. Carbon based nanomaterials for tissue engineering of bone: Building new bone on small black scaffolds: A review. J. Adv. Res. 2019, 18, 185–201. [Google Scholar] [CrossRef]
- Kargozar, S.; Singh, R.K.; Kim, H.-W.; Baino, F. “Hard” ceramics for “Soft” tissue engineering: Paradox or opportunity? Acta Biomaterialia 2020, 115, 1–28. [Google Scholar] [CrossRef]
- Spicer, C.D. Hydrogel scaffolds for tissue engineering: The importance of polymer choice. Polym. Chem. 2020, 11, 184–219. [Google Scholar] [CrossRef]
- Eivazzadeh-Keihan, R.; Chenab, K.K.; Taheri-Ledari, R.; Mosafer, J.; Hashemi, S.M.; Mokhtarzadeh, A.; Maleki, A.; Hamblin, M.R. Recent advances in the application of mesoporous silica-based nanomaterials for bone tissue engineering. Mater. Sci. Eng. C 2020, 107, 110267. [Google Scholar] [CrossRef] [PubMed]
- Xue, X.; Hu, Y.; Deng, Y.; Su, J. Recent advances in design of functional biocompatible hydrogels for bone tissue engineering. Adv. Funct. Mater. 2021, 31, 2009432. [Google Scholar] [CrossRef]
- Kirla, H.; Henry, D.J.; Jansen, S.; Thompson, P.L.; Hamzah, J. Use of silica nanoparticles for drug delivery in cardiovascular disease. Clin. Ther. 2023, 45, 1060–1068. [Google Scholar] [CrossRef]
- Ki, M.-R.; Kim, S.H.; Rho, S.; Kim, J.K.; Min, K.H.; Yeo, K.B.; Lee, J.; Lee, G.; Jun, S.-H.; Pack, S.P. Use of biosilica to improve loading and delivery of bone morphogenic protein 2. Int. J. Biol. Macromol. 2024, 254, 127876. [Google Scholar] [CrossRef] [PubMed]
- Özliseli, E.; Ṣen Karaman, D.; Chakraborti, S.; Slita, A.; Parikainen, M.; Sahlgren, C.M.; Rosenholm, J.M. Rational evaluation of human serum albumin coated mesoporous silica nanoparticles for xenogenic-free stem cell therapies. Colloids Surf. A Physicochem. Eng. Asp. 2020, 600, 124945. [Google Scholar] [CrossRef]
- Li, Y.; Guo, Y.; Ge, J.; Ma, P.X.; Lei, B. In situ silica nanoparticles-reinforced biodegradable poly(citrate-siloxane) hybrid elastomers with multifunctional properties for simultaneous bioimaging and bone tissue regeneration. Appl. Mater. Today 2018, 10, 153–163. [Google Scholar] [CrossRef]
- Hyde, E.D.E.R.; Seyfaee, A.; Neville, F.; Moreno-Atanasio, R. Colloidal silica particle synthesis and future industrial manufacturing pathways: A review. Ind. Eng. Chem. Res. 2016, 55, 8891–8913. [Google Scholar] [CrossRef]
- Hülser, T.; Schnurre, S.M.; Wiggers, H.; Schulz, C. Gas-phase synthesis of nanoscale silicon as an economical route towards sustainable energy technology. KONA Powder Part. J. 2011, 29, 191–207. [Google Scholar] [CrossRef]
- Filipović, R.; Obrenović, Z.; Stijepović, I.; Nikolić, L.M.; Srdić, V.V. Synthesis of mesoporous silica particles with controlled pore structure. Ceram. Int. 2009, 35, 3347–3353. [Google Scholar] [CrossRef]
- Shen, Y. Rice husk silica derived nanomaterials for sustainable applications. Renew. Sustain. Energy Rev. 2017, 80, 453–466. [Google Scholar] [CrossRef]
- Abdelhamid, M.A.; Pack, S.P. Biomimetic and bioinspired silicifications: Recent advances for biomaterial design and applications. Acta Biomater. 2021, 120, 38–56. [Google Scholar] [CrossRef] [PubMed]
- Tarutani, T. Polymerization of silicic acid a review. Anal. Sci. 1989, 5, 245–252. [Google Scholar] [CrossRef]
- Issa, A.A.; Luyt, A.S. Kinetics of alkoxysilanes and organoalkoxysilanes polymerization: A review. Polymers 2019, 11, 537. [Google Scholar] [CrossRef] [PubMed]
- Iler, R.K. The chemistry of silica, Solubility, Polymerization. Colloid Surf. Prop. Biochem. 1979, 866, 896. [Google Scholar]
- Wang, X.; Feng, J.; Bai, Y.; Zhang, Q.; Yin, Y. Synthesis, properties, and applications of hollow micro-/nanostructures. Chem. Rev. 2016, 116, 10983–11060. [Google Scholar] [CrossRef] [PubMed]
- Sorrenti, A.; Illa, O.; Ortuño, R. Amphiphiles in aqueous solution: Well beyond a soap bubble. Chem. Soc. Rev. 2013, 42, 8200–8219. [Google Scholar] [CrossRef]
- Aubert, T.; Grasset, F.; Mornet, S.; Duguet, E.; Cador, O.; Cordier, S.; Molard, Y.; Demange, V.; Mortier, M.; Haneda, H. Functional silica nanoparticles synthesized by water-in-oil microemulsion processes. J. Colloid Interface Sci. 2010, 341, 201–208. [Google Scholar] [CrossRef]
- Schmidt-Winkel, P.; Glinka, C.J.; Stucky, G.D. Microemulsion templates for mesoporous silica. Langmuir 2000, 16, 356–361. [Google Scholar] [CrossRef]
- Ren, D.; Xu, J.; Chen, N.; Ye, Z.; Li, X.; Chen, Q.; Ma, S. Controlled synthesis of mesoporous silica nanoparticles with tunable architectures via oil-water microemulsion assembly process. Colloids Surf. A Physicochem. Eng. Asp. 2021, 611, 125773. [Google Scholar] [CrossRef]
- Pinna, N.; Niederberger, M. Surfactant-free nonaqueous synthesis of metal oxide nanostructures. Angew. Chem. Int. Ed. 2008, 47, 5292–5304. [Google Scholar] [CrossRef] [PubMed]
- Dai, Y.; Yang, D.; Yu, D.; Xie, S.; Wang, B.; Bu, J.; Shen, B.; Feng, W.; Li, F. Engineering of monodisperse core-shell up-conversion dendritic mesoporous silica nanocomposites with a tunable pore size. Nanoscale 2020, 12, 5075–5083. [Google Scholar] [CrossRef] [PubMed]
- Selvarajan, V.; Obuobi, S.; Ee, P.L.R. Silica nanoparticles—A versatile tool for the treatment of bacterial infections. Front. Chem. 2020, 8, 602. [Google Scholar] [CrossRef] [PubMed]
- Drummond, C.; McCann, R.; Patwardhan, S.V. A feasibility study of the biologically inspired green manufacturing of precipitated silica. Chem. Eng. J. 2014, 244, 483–492. [Google Scholar] [CrossRef]
- Joni, I.; Rukiah, R.; Panatarani, C. Synthesis of silica particles by precipitation method of sodium silicate: Effect of temperature, pH and mixing technique. In Proceedings of the AIP Conference Proceedings; AIP Publishing: Long Island, NY, USA, 2020. [Google Scholar]
- Sadeghi, M.; Dorodian, M.; Rezaei, M. Synthesis and characteristic of precipitated nano-silica. J. Adv. Chem. 2013, 6, 917–922. [Google Scholar] [CrossRef]
- Sharafudeen, R.; Al-Hashim, J.M.; Al-Harbi, M.O.; Al-Ajwad, A.I.; Al-Waheed, A.A. Preparation and characterization of precipitated silica using sodium silicate prepared from Saudi Arabian desert sand. Silicon 2017, 9, 917–922. [Google Scholar] [CrossRef]
- Meier, M.; Sonnick, S.; Asylbekov, E.; Rädle, M.; Nirschl, H. Multi-scale characterization of precipitated silica. Powder Technol. 2019, 354, 45–51. [Google Scholar] [CrossRef]
- Stöber, W.; Fink, A.; Bohn, E. Controlled growth of monodisperse silica spheres in the micron size range. J. Colloid Interface Sci. 1968, 26, 62–69. [Google Scholar] [CrossRef]
- Matsoukas, T.; Gulari, E. Dynamics of growth of silica particles from ammonia-catalyzed hydrolysis of tetra-ethyl-orthosilicate. J. Colloid Interface Sci. 1988, 124, 252–261. [Google Scholar] [CrossRef]
- Takeda, Y.; Komori, Y.; Yoshitake, H. Direct Stöber synthesis of monodisperse silica particles functionalized with mercapto-, vinyl-and aminopropylsilanes in alcohol–water mixed solvents. Colloids Surf. A Physicochem. Eng. Asp. 2013, 422, 68–74. [Google Scholar] [CrossRef]
- Lee, Y.-G.; Park, J.-H.; Oh, C.; Oh, S.-G.; Kim, Y.C. Preparation of highly monodispersed hybrid silica spheres using a one-step sol-gel reaction in aqueous solution. Langmuir 2007, 23, 10875–10878. [Google Scholar] [CrossRef] [PubMed]
- Barrera, E.G.; Livotto, P.R.; dos Santos, J.H. Hybrid silica bearing different organosilanes produced by the modified Stöber method. Powder Technol. 2016, 301, 486–492. [Google Scholar] [CrossRef]
- Schumacher, K.; Grün, M.; Unger, K.K. Novel synthesis of spherical MCM-48. Microporous Mesoporous Mater. 1999, 27, 201–206. [Google Scholar] [CrossRef]
- Dixit, C.K.; Bhakta, S.; Kumar, A.; Suib, S.L.; Rusling, J.F. Fast nucleation for silica nanoparticle synthesis using a sol–gel method. Nanoscale 2016, 8, 19662–19667. [Google Scholar] [CrossRef] [PubMed]
- Khan, S.A.; Günther, A.; Schmidt, M.A.; Jensen, K.F. Microfluidic synthesis of colloidal silica. Langmuir 2004, 20, 8604–8611. [Google Scholar] [CrossRef] [PubMed]
- Wacker, J.B.; Lignos, I.; Parashar, V.K.; Gijs, M.A. Controlled synthesis of fluorescent silica nanoparticles inside microfluidic droplets. Lab A Chip 2012, 12, 3111–3116. [Google Scholar] [CrossRef]
- Böhm, C.F.; Harris, J.; Schodder, P.I.; Wolf, S.E. Bioinspired Materials: From Living Systems to New Concepts in Materials Chemistry. Materials 2019, 12, 2117. [Google Scholar] [CrossRef] [PubMed]
- Wysokowski, M.; Jesionowski, T.; Ehrlich, H. Biosilica as a source for inspiration in biological materials science. Am. Mineral. 2018, 103, 665–691. [Google Scholar] [CrossRef]
- Patwardhan, S.V.; Clarson, S.J. Silicification and biosilicification. Silicon Chem. 2002, 1, 207–214. [Google Scholar] [CrossRef]
- Jo, B.H.; Kim, C.S.; Jo, Y.K.; Cheong, H.; Cha, H.J. Recent developments and applications of bioinspired silicification. Korean J. Chem. Eng. 2016, 33, 1125–1133. [Google Scholar] [CrossRef]
- Ghobara, M.; El-Sheekh, M.; Hamed, A.F.; Abdelhamid, M.A.; Pack, S.P. Diatom Nanostructured Biosilica. In Value-Added Products from Algae: Phycochemical Production and Applications; Springer: Berlin/Heidelberg, Germany, 2023; pp. 461–492. [Google Scholar]
- Ragni, R.; Cicco, S.; Vona, D.; Leone, G.; Farinola, G.M. Biosilica from diatoms microalgae: Smart materials from bio-medicine to photonics. J. Mater. Res. 2017, 32, 279–291. [Google Scholar] [CrossRef]
- Davis, A.K.; Hildebrand, M. Molecular processes of biosilicification in diatoms. Biominer. Nat. Appl. 2008, 4, 255–294. [Google Scholar]
- Heintze, C.; Babenko, I.; Zackova Suchanova, J.; Skeffington, A.; Friedrich, B.M.; Kröger, N. The molecular basis for pore pattern morphogenesis in diatom silica. Proc. Natl. Acad. Sci. 2022, 119, e2211549119. [Google Scholar] [CrossRef]
- Heintze, C.; Formanek, P.; Pohl, D.; Hauptstein, J.; Rellinghaus, B.; Kröger, N. An intimate view into the silica deposition vesicles of diatoms. BMC Mater. 2020, 2, 11. [Google Scholar] [CrossRef]
- Kroger, N.; Deutzmann, R.; Sumper, M. Silica-precipitating peptides from diatoms: The chemical structure of silaffin-1A from Cylindrotheca fusiformis. J. Biol. Chem. 2001, 276, 26066–26070. [Google Scholar] [CrossRef]
- Kotzsch, A.; Gröger, P.; Pawolski, D.; Bomans, P.H.; Sommerdijk, N.A.; Schlierf, M.; Kröger, N. Silicanin-1 is a conserved diatom membrane protein involved in silica biomineralization. BMC Biol. 2017, 15, 65. [Google Scholar] [CrossRef]
- Tesson, B.; Lerch, S.J.; Hildebrand, M. Characterization of a new protein family associated with the silica deposition vesicle membrane enables genetic manipulation of diatom silica. Sci. Rep. 2017, 7, 13457. [Google Scholar] [CrossRef]
- Poulsen, N.; Scheffel, A.; Sheppard, V.C.; Chesley, P.M.; Kröger, N. Pentalysine clusters mediate silica targeting of silaffins in Thalassiosira pseudonana. J. Biol. Chem. 2013, 288, 20100–20109. [Google Scholar] [CrossRef]
- Abdelhamid, M.A.; Meligy, A.M.; Yeo, K.B.; Lee, C.-S.; Pack, S.P. Silaffin-3-derived pentalysine cluster as a new fusion tag for one-step immobilization and purification of recombinant Bacillus subtilis catalase on bare silica particles. Int. J. Biol. Macromol. 2020, 159, 1103–1112. [Google Scholar] [CrossRef]
- Abdelhamid, M.A.A.; Son, R.G.; Park, K.S.; Pack, S.P. Oriented multivalent silaffin-affinity immobilization of recombinant lipase on diatom surface: Reliable loading and high performance of biocatalyst. Colloids Surf. B Biointerfaces 2022, 219, 112830. [Google Scholar] [CrossRef]
- Kim, J.K.; Abdelhamid, M.A.; Pack, S.P. Direct immobilization and recovery of recombinant proteins from cell lysates by using EctP1-peptide as a short fusion tag for silica and titania supports. Int. J. Biol. Macromol. 2019, 135, 969–977. [Google Scholar] [CrossRef] [PubMed]
- Min, K.H.; Kim, D.H.; Youn, S.; Pack, S.P. Biomimetic Diatom Biosilica and Its Potential for Biomedical Applications and Prospects: A Review. Int. J. Mol. Sci. 2024, 25, 2023. [Google Scholar] [CrossRef] [PubMed]
- Shimizu, K.; Morse, D.E. Silicatein: A unique silica-synthesizing catalytic triad hydrolase from marine sponge skeletons and its multiple applications. In Methods in Enzymology; Elsevier: Amsterdam, The Netherlands, 2018; Volume 605, pp. 429–455. [Google Scholar]
- Povarova, N.V.; Barinov, N.A.; Baranov, M.S.; Markina, N.M.; Varizhuk, A.M.; Pozmogova, G.E.; Klinov, D.V.; Kozhemyako, V.B.; Lukyanov, K.A. Efficient silica synthesis from tetra (glycerol) orthosilicate with cathepsin-and silicatein-like proteins. Sci. Rep. 2018, 8, 16759. [Google Scholar] [CrossRef] [PubMed]
- Shimizu, K.; Amano, T.; Bari, M.R.; Weaver, J.C.; Arima, J.; Mori, N. Glassin, a histidine-rich protein from the siliceous skeletal system of the marine sponge Euplectella, directs silica polycondensation. Proc. Natl. Acad. Sci. 2015, 112, 11449–11454. [Google Scholar] [CrossRef] [PubMed]
- Abdelhamid, M.A.; Ki, M.-R.; Pack, S.P. Biominerals and Bioinspired Materials in Biosensing: Recent Advancements and Applications. Int. J. Mol. Sci. 2024, 25, 4678. [Google Scholar] [CrossRef] [PubMed]
- Naik, R.R.; Whitlock, P.W.; Rodriguez, F.; Brott, L.L.; Glawe, D.D.; Clarson, S.J.; Stone, M.O. Controlled formation of biosilica structures in vitro. Chem. Commun. 2003, 2, 238–239. [Google Scholar] [CrossRef] [PubMed]
- Rodríguez, F.; Glawe, D.D.; Naik, R.R.; Hallinan, K.P.; Stone, M.O. Study of the chemical and physical influences upon in vitro peptide-mediated silica formation. Biomacromolecules 2004, 5, 261–265. [Google Scholar] [CrossRef] [PubMed]
- Yeo, K.B.; Ki, M.-R.; Park, K.S.; Pack, S.P. Novel silica-forming peptides derived from Ectocarpus siliculosus. Process Biochem. 2017, 58, 193–198. [Google Scholar] [CrossRef]
- Abdelhamid, M.A.; Yeo, K.B.; Ki, M.-R.; Pack, S.P. Self-encapsulation and controlled release of recombinant proteins using novel silica-forming peptides as fusion linkers. Int. J. Biol. Macromol. 2019, 125, 1175–1183. [Google Scholar] [CrossRef]
- Min, K.H.; Yeo, K.B.; Ki, M.-R.; Jun, S.H.; Pack, S.P. Novel silica forming peptide, RSGH, from Equus caballus: Its unique biosilica formation under acidic conditions. Biochem. Eng. J. 2020, 153, 107389. [Google Scholar] [CrossRef]
- Hatanaka, T.; Ohashi, M.; Ishida, N. Ordered silica mineralization by regulating local reaction conditions. Biomater. Sci. 2018, 6, 2316–2319. [Google Scholar] [CrossRef] [PubMed]
- Baio, J.E.; Zane, A.; Jaeger, V.; Roehrich, A.M.; Lutz, H.; Pfaendtner, J.; Drobny, G.P.; Weidner, T. Diatom mimics: Directing the formation of biosilica nanoparticles by controlled folding of lysine-leucine peptides. J. Am. Chem. Soc. 2014, 136, 15134–15137. [Google Scholar] [CrossRef] [PubMed]
- Lutz, H.; Jaeger, V.; Bonn, M.; Pfaendtner, J.; Weidner, T. Acetylation dictates the morphology of nanophase biosilica precipitated by a 14-amino acid leucine–lysine peptide. J. Pept. Sci. 2017, 23, 141–147. [Google Scholar] [CrossRef] [PubMed]
- Wang, S.; Xue, J.; Zhao, Y.; Du, M.; Deng, L.; Xu, H.; Lu, J.R. Controlled silica deposition on self-assembled peptide nanostructures via varying molecular structures of short amphiphilic peptides. Soft Matter 2014, 10, 7623–7629. [Google Scholar] [CrossRef] [PubMed]
- Cao, Y.; Bolisetty, S.; Wolfisberg, G.; Adamcik, J.; Mezzenga, R. Amyloid fibril-directed synthesis of silica core–shell nanofilaments, gels, and aerogels. Proc. Natl. Acad. Sci. 2019, 116, 4012–4017. [Google Scholar] [CrossRef] [PubMed]
- Bruno, F.; Gigli, L.; Ravera, E. Spin label study of the orientational preferences of lysozyme in a bioinspired silica composite. J. Compos. Sci. 2023, 7, 188. [Google Scholar] [CrossRef]
- Jackson, E.; Ferrari, M.; Cuestas-Ayllon, C.; Fernández-Pacheco, R.; Perez-Carvajal, J.; de la Fuente, J.S.M.; Grazú, V.; Betancor, L. Protein-templated biomimetic silica nanoparticles. Langmuir 2015, 31, 3687–3695. [Google Scholar] [CrossRef] [PubMed]
- Nguyen, T.K.M.; Ki, M.R.; Son, R.G.; Kim, K.H.; Hong, J.; Pack, S.P. Synthesis of sub-50 nm bio-inspired silica particles using a C-terminal-modified ferritin template with a silica-forming peptide. J. Ind. Eng. Chem. 2021, 101, 262–269. [Google Scholar] [CrossRef]
- Han, W.; MacEwan, S.R.; Chilkoti, A.; López, G.P. Bio-inspired synthesis of hybrid silica nanoparticles templated from elastin-like polypeptide micelles. Nanoscale 2015, 7, 12038–12044. [Google Scholar] [CrossRef]
- Yu, Q.; Hui, J.; Wang, P.; Xu, B.; Zhuang, J.; Wang, X. Hydrothermal synthesis of mesoporous silica spheres: Effect of the cooling process. Nanoscale 2012, 4, 7114–7120. [Google Scholar] [CrossRef]
- Yu, Q.; Wang, P.; Hu, S.; Hui, J.; Zhuang, J.; Wang, X. Hydrothermal synthesis of hollow silica spheres under acidic conditions. Langmuir 2011, 27, 7185–7191. [Google Scholar] [CrossRef] [PubMed]
- Fuertes, A.B.; Valle-Vigón, P.; Sevilla, M. Synthesis of colloidal silica nanoparticles of a tunable mesopore size and their application to the adsorption of biomolecules. J. Colloid Interface Sci. 2010, 349, 173–180. [Google Scholar] [CrossRef] [PubMed]
- Huang, R.; Shen, Y.-W.; Guan, Y.-Y.; Jiang, Y.-X.; Wu, Y.; Rahman, K.; Zhang, L.-J.; Liu, H.-J.; Luan, X. Mesoporous silica nanoparticles: Facile surface functionalization and versatile biomedical applications in oncology. Acta Biomater. 2020, 116, 1–15. [Google Scholar] [CrossRef] [PubMed]
- Huh, S.; Wiench, J.W.; Yoo, J.-C.; Pruski, M.; Lin, V.S.-Y. Organic functionalization and morphology control of mesoporous silicas via a co-condensation synthesis method. Chem. Mater. 2003, 15, 4247–4256. [Google Scholar] [CrossRef]
- Putz, A.-M.; Almásy, L.; Len, A.; Ianăşi, C. Functionalized silica materials synthesized via co-condensation and post-grafting methods. Fuller. Nanotub. Carbon Nanostructures 2019, 27, 323–332. [Google Scholar] [CrossRef]
- Douaihy, R.Z.; Telegeiev, I.; Nasrallah, H.; Lebedev, O.; Bazin, P.; Vimont, A.; Chailan, J.-F.; Fahs, A.; Mohamad, E.-R. Synthesis of silica-polymer core-shell hybrid materials with enhanced mechanical properties using a new bifunctional silane-based photoinitiator as coupling agent. Mater. Today Commun. 2021, 27, 102248. [Google Scholar] [CrossRef]
- Milian, Y.E.; Claros, M.; Ushak, S.; Vallejos, S. Silica based Janus nanoparticles: Synthesis methods, characterization, and applications. Appl. Mater. Today 2023, 34, 101901. [Google Scholar] [CrossRef]
- Giordano, G.; Vilà, N.; Aubert, E.; Ghanbaja, J.; Walcarius, A. Multi-layered, vertically-aligned and functionalized mesoporous silica films generated by sequential electrochemically assisted self-assembly. Electrochim. Acta 2017, 237, 227–236. [Google Scholar] [CrossRef]
- Gong, J.; Zhang, T.; Luo, T.; Luo, X.; Yan, F.; Tang, W.; Liu, J. Bipolar silica nanochannel array confined electrochemiluminescence for ultrasensitive detection of SARS-CoV-2 antibody. Biosens. Bioelectron. 2022, 215, 114563. [Google Scholar] [CrossRef]
- Moehl, G.E.; Nasir, T.; Han, Y.; Noori, Y.J.; Huang, R.; Beanland, R.; Bartlett, P.N.; Hector, A.L. AC-assisted deposition of aggregate free silica films with vertical pore structure. Nanoscale 2022, 14, 5404–5411. [Google Scholar] [CrossRef]
- Xi, W.X.; Scott, T.F.; Kloxin, C.J.; Bowman, C.N. Click Chemistry in Materials Science. Adv. Funct. Mater. 2014, 24, 2572–2590. [Google Scholar] [CrossRef]
- Bednarek, C.; Schepers, U.; Thomas, F.; Braese, S. Bioconjugation in materials science. Adv. Funct. Mater. 2023, 34, 2303613. [Google Scholar] [CrossRef]
- He, Q.; Zhang, Z.; Gao, F.; Li, Y.; Shi, J. In vivo biodistribution and urinary excretion of mesoporous silica nanoparticles: Effects of particle size and PEGylation. Small 2011, 7, 271–280. [Google Scholar] [CrossRef] [PubMed]
- Li, Z.; Zhang, Y.; Feng, N. Mesoporous silica nanoparticles: Synthesis, classification, drug loading, pharmacokinetics, biocompatibility, and application in drug delivery. Expert Opin. Drug Deliv. 2019, 16, 219–237. [Google Scholar] [CrossRef] [PubMed]
- Luo, Z.; Deng, Y.; Zhang, R.; Wang, M.; Bai, Y.; Zhao, Q.; Lyu, Y.; Wei, J.; Wei, S. Peptide-laden mesoporous silica nanoparticles with promoted bioactivity and osteo-differentiation ability for bone tissue engineering. Colloids Surf. B Biointerfaces 2015, 131, 73–82. [Google Scholar] [CrossRef] [PubMed]
- Wang, X.; Zhao, G.; Yan, M.; Liang, X.; Zhao, N.; Lu, T. iRGD mediated pH-responsive mesoporous silica enhances drug accumulation in tumors. Eur. J. Pharm. Sci. 2024, 195, 106725. [Google Scholar] [CrossRef] [PubMed]
- Wang, Z.; Chen, L.; Ma, Y.; Li, X.; Hu, A.; Wang, H.; Wang, W.; Li, X.; Tian, B.; Dong, J. Peptide vaccine-conjugated mesoporous carriers synergize with immunogenic cell death and PD-L1 blockade for amplified immunotherapy of metastatic spinal. J. Nanobiotechnology 2021, 19, 243. [Google Scholar] [CrossRef]
- Ki, M.-R.; Nguyen, T.K.M.; Park, T.-I.; Park, H.-M.; Pack, S.P. Biomimetic silica particles with self-loading BMP-2 knuckle epitope peptide and its delivery for bone regeneration. Pharmaceutics 2023, 15, 1061. [Google Scholar] [CrossRef]
- Abbaszad Rafi, A.; Mahkam, M.; Davaran, S.; Hamishehkar, H. A Smart pH-responsive nano-carrier as a drug delivery system: A hybrid system comprised of mesoporous nanosilica MCM-41 (as a nano-container) & a pH-sensitive polymer (as smart reversible gatekeepers): Preparation, characterization and in vitro release studies of an anti-cancer drug. Eur. J. Pharm. Sci. 2016, 93, 64–73. [Google Scholar] [CrossRef]
- Xu, C.; Cao, Y.; Lei, C.; Li, Z.; Kumeria, T.; Meka, A.K.; Xu, J.; Liu, J.; Yan, C.; Luo, L. Polymer–mesoporous silica nanoparticle core–shell nanofibers as a dual-drug-delivery system for guided tissue regeneration. ACS Appl. Nano Mater. 2020, 3, 1457–1467. [Google Scholar] [CrossRef]
- Ki, M.-R.; Kim, S.H.; Nguyen, T.K.M.; Son, R.G.; Jun, S.H.; Pack, S.P. BMP2-mediated silica deposition: An effective strategy for bone mineralization. ACS Biomater. Sci. Eng. 2023, 9, 1823–1833. [Google Scholar] [CrossRef] [PubMed]
- Choi, E.; Kim, D.; Kang, D.; Yang, G.H.; Jung, B.; Yeo, M.; Park, M.-J.; An, S.; Lee, K.; Kim, J.S. 3D-printed gelatin methacrylate (GelMA)/silanated silica scaffold assisted by two-stage cooling system for hard tissue regeneration. Regen. Biomater. 2021, 8, rbab001. [Google Scholar] [CrossRef] [PubMed]
- Guo, J.; Ling, S.; Li, W.; Chen, Y.; Li, C.; Omenetto, F.G.; Kaplan, D.L. Coding cell micropatterns through peptide inkjet printing for arbitrary biomineralized architectures. Adv. Funct. Mater. 2018, 28, 1800228. [Google Scholar] [CrossRef] [PubMed]
- Chung, J.J.; Yoo, J.; Sum, B.S.; Li, S.; Lee, S.; Kim, T.H.; Li, Z.; Stevens, M.M.; Georgiou, T.K.; Jung, Y. 3D printed porous methacrylate/silica hybrid scaffold for bone substitution. Adv. Healthc. Mater. 2021, 10, 2100117. [Google Scholar] [CrossRef] [PubMed]
- Yun, J.; Jeong, Y.; Nam, O.; Yeo, K.B.; Jo, Y.K.; Heo, H.R.; Kim, C.S.; Joo, K.I.; Pack, S.P.; Jin, E. Bone graft biomineral complex Coderived from marine Biocalcification and Biosilicification. ACS Appl. Bio Mater. 2021, 4, 6046–6055. [Google Scholar] [CrossRef] [PubMed]
- Tavares, M.T.; Oliveira, M.B.; Mano, J.F.; Farinha, J.P.S.; Baleizão, C. Bioactive silica nanoparticles with calcium and phosphate for single dose osteogenic differentiation. Mater. Sci. Eng. C 2020, 107, 110348. [Google Scholar] [CrossRef] [PubMed]
- Maciel, M.M.; Correia, T.R.; Gaspar, V.M.; Rodrigues, J.M.; Choi, I.S.; Mano, J.F. Partial coated stem cells with bioinspired silica as new generation of cellular hybrid materials. Adv. Funct. Mater. 2021, 31, 2009619. [Google Scholar] [CrossRef]
- Li, S.; Tallia, F.; Mohammed, A.A.; Stevens, M.M.; Jones, J.R. Scaffold channel size influences stem cell differentiation pathway in 3-D printed silica hybrid scaffolds for cartilage regeneration. Biomater. Sci. 2020, 8, 4458–4466. [Google Scholar] [CrossRef] [PubMed]
- Ramirez-Morales, M.A.; De Luca, E.; Coricciati, C.; Rainer, A.; Gigli, G.; Mele, G.; Pompa, P.P.; Malvindi, M.A. Dual-color core–shell silica nanosystems for advanced super-resolution biomedical imaging. Nanoscale Adv. 2023, 5, 5766–5773. [Google Scholar] [CrossRef]
- He, Z.; Jiang, R.; Long, W.; Huang, H.; Liu, M.; Feng, Y.; Zhou, N.; Ouyang, H.; Zhang, X.; Wei, Y. Red aggregation-induced emission luminogen and Gd3+ codoped mesoporous silica nanoparticles as dual-mode probes for fluorescent and magnetic resonance imaging. J. Colloid Interface Sci. 2020, 567, 136–144. [Google Scholar] [CrossRef]
- Huong, T.T.; Vinh, L.T.; Khuyen, H.T.; Tuyen, L.D.; Van, N.D.; Thao, D.T.; Phuong, H.T. Synthesis and in vitro testing of YVO4: Eu3+@ silica-NH-GDA-IgG bio-nano complexes for labelling MCF-7 breast cancer cells. Molecules 2022, 28, 280. [Google Scholar] [CrossRef] [PubMed]
- Grzelak, J.; Gázquez, J.; Grayston, A.; Teles, M.; Herranz, F.; Roher, N.; Rosell, A.; Roig, A.; Gich, M. Magnetic mesoporous silica nanorods loaded with ceria and functionalized with fluorophores for multimodal imaging. ACS Appl. Nano Mater. 2022, 5, 2113–2125. [Google Scholar] [CrossRef] [PubMed]
- Zheng, Z.; Jia, Z.; Qu, C.; Dai, R.; Qin, Y.; Rong, S.; Liu, Y.; Cheng, Z.; Zhang, R. Biodegradable Silica-Based Nanotheranostics for precise MRI/NIR-II fluorescence imaging and self-reinforcing antitumor therapy. Small 2021, 17, 2006508. [Google Scholar] [CrossRef] [PubMed]
- Wei, Q.; Chen, Y.; Ma, X.; Ji, J.; Qiao, Y.; Zhou, B.; Ma, F.; Ling, D.; Zhang, H.; Tian, M. High-efficient clearable nanoparticles for multi-modal imaging and image-guided cancer therapy. Adv. Funct. Mater. 2018, 28, 1704634. [Google Scholar] [CrossRef]
- Maleki, A.; Bochani, S.; Kermanian, M.; Makvandi, P.; Hosseini, M.-J.; Hamidi, M.; Kalantari-Hesari, A.; Kheiri, H.R.; Eskandari, M.R.; Rosta, M. Chitosan conjugated-ordered mesoporous silica: A biocompatible dissolution enhancer for promoting the antidiabetic effect of a poorly water-soluble drug of repaglinide. J. Nanostructure Chem. 2022. [Google Scholar] [CrossRef]
- Li, Y.; Yang, G.; Wang, Y.; Li, Y.; Zhang, S.; Li, R.; Yang, L.; Wang, J.; Pei, X.; Wan, Q. Osteoimmunity-regulating nanosilicate-reinforced hydrogels for enhancing osseointegration. J. Mater. Chem. B 2023, 11, 9933–9949. [Google Scholar] [CrossRef] [PubMed]
- Lei, C.; Cao, Y.; Hosseinpour, S.; Gao, F.; Liu, J.; Fu, J.; Staples, R.; Ivanovski, S.; Xu, C. Hierarchical dual-porous hydroxyapatite doped dendritic mesoporous silica nanoparticles based scaffolds promote osteogenesis in vitro and in vivo. Nano Res. 2021, 14, 770–777. [Google Scholar] [CrossRef]
- Mutreja, I.; Kumar, D.; Hogan, K.; Campbell, E.; Mansky, K.; Aparicio, C. Strontium- and peptide-modified silicate nanostructures for dual osteogenic and antimicrobial activity. Biomater. Adv. 2022, 135, 212735. [Google Scholar] [CrossRef] [PubMed]
- Marcelo, G.A.; Duarte, M.P.; Oliveira, E. Gold@ mesoporous silica nanocarriers for the effective delivery of antibiotics and by-passing of β-lactam resistance. SN Applied Sciences 2020, 2, 1354. [Google Scholar] [CrossRef]
- Ballard, A.; Patush, R.; Perez, J.; Juarez, C.; Kirillova, A. Bioprinting: Mechanical stabilization and reinforcement strategies in regenerative medicine. Tissue Eng. Part A 2024. ahead of print. [Google Scholar] [CrossRef]
- Tavares, M.T.; Gaspar, V.M.; Monteiro, M.V.; Farinha, J.P.S.; Baleizão, C.; Mano, J.F. GelMA/bioactive silica nanocomposite bioinks for stem cell osteogenic differentiation. Biofabrication 2021, 13, 035012. [Google Scholar] [CrossRef] [PubMed]
- Lee, C.J.; Huie, P.; Leng, T.; Peterman, M.C.; Marmor, M.F.; Blumenkranz, M.S.; Bent, S.F.; Fishman, H.A. Microcontact printing on human tissue for retinal cell transplantation. Arch. Ophthalmol. 2002, 120, 1714–1718. [Google Scholar] [CrossRef] [PubMed]
- Bradner, S.A.; McGill, M.; Golding, A.; Grudt, R.; Kaplan, D.L. Silk hydrogel microfibers for biomimetic fibrous material design. Macromol. Mater. Eng. 2019, 304, 1900045. [Google Scholar] [CrossRef]
- Volsi, A.L.; Tallia, F.; Iqbal, H.; Georgiou, T.K.; Jones, J.R. Enzyme degradable star polymethacrylate/silica hybrid inks for 3D printing of tissue scaffolds. Mater. Adv. 2020, 1, 3189–3199. [Google Scholar] [CrossRef]
- Maleki, H.; Shahbazi, M.-A.; Montes, S.; Hosseini, S.H.; Eskandari, M.R.; Zaunschirm, S.; Verwanger, T.; Mathur, S.; Milow, B.; Krammer, B. Mechanically strong silica-silk fibroin bioaerogel: A hybrid scaffold with ordered honeycomb micromorphology and multiscale porosity for bone regeneration. ACS Appl. Mater. Interfaces 2019, 11, 17256–17269. [Google Scholar] [CrossRef] [PubMed]
- Pérez-Moreno, A.; Reyes-Peces, M.V.; Vilches-Pérez, J.I.; Fernández-Montesinos, R.; Pinaglia-Tobaruela, G.; Salido, M.; De la Rosa-Fox, N.; Piñero, M. Effect of washing treatment on the textural properties and bioactivity of silica/chitosan/TCP xerogels for bone regeneration. Int. J. Mol. Sci. 2021, 22, 8321. [Google Scholar] [CrossRef] [PubMed]
- Demeyer, S.; Athipornchai, A.; Pabunrueang, P.; Trakulsujaritchok, T. Development of mangiferin loaded chitosan-silica hybrid scaffolds: Physicochemical and bioactivity characterization. Carbohydr. Polym. 2021, 261, 117905. [Google Scholar] [CrossRef]
- Sayed, M.; Mahmoud, E.; Saber, S.M.; Raafat, S.N.; Gomaa, S.M.; Naga, S. Effect of the injectable alginate/nano-hydroxyapatite and the silica/nano-hydroxyapatite composites on the stem cells: A comparative study. J. Non-Cryst. Solids 2023, 610, 122327. [Google Scholar] [CrossRef]











Disclaimer/Publisher’s Note: The statements, opinions and data contained in all publications are solely those of the individual author(s) and contributor(s) and not of MDPI and/or the editor(s). MDPI and/or the editor(s) disclaim responsibility for any injury to people or property resulting from any ideas, methods, instructions or products referred to in the content. |
© 2024 by the authors. Licensee MDPI, Basel, Switzerland. This article is an open access article distributed under the terms and conditions of the Creative Commons Attribution (CC BY) license (https://creativecommons.org/licenses/by/4.0/).
Share and Cite
Abdelhamid, M.A.A.; Khalifa, H.O.; Ki, M.-R.; Pack, S.P. Nanoengineered Silica-Based Biomaterials for Regenerative Medicine. Int. J. Mol. Sci. 2024, 25, 6125. https://doi.org/10.3390/ijms25116125
Abdelhamid MAA, Khalifa HO, Ki M-R, Pack SP. Nanoengineered Silica-Based Biomaterials for Regenerative Medicine. International Journal of Molecular Sciences. 2024; 25(11):6125. https://doi.org/10.3390/ijms25116125
Chicago/Turabian StyleAbdelhamid, Mohamed A. A., Hazim O. Khalifa, Mi-Ran Ki, and Seung Pil Pack. 2024. "Nanoengineered Silica-Based Biomaterials for Regenerative Medicine" International Journal of Molecular Sciences 25, no. 11: 6125. https://doi.org/10.3390/ijms25116125
APA StyleAbdelhamid, M. A. A., Khalifa, H. O., Ki, M.-R., & Pack, S. P. (2024). Nanoengineered Silica-Based Biomaterials for Regenerative Medicine. International Journal of Molecular Sciences, 25(11), 6125. https://doi.org/10.3390/ijms25116125

