Characterization of Skin Interfollicular Stem Cells and Early Transit Amplifying Cells during the Transition from Infants to Young Children
Abstract
1. Introduction
2. Results
2.1. Epidermis in Infants and Young Children
2.2. Stemness and Differentiation of KSC and ETA Cells in Infants and Young Children
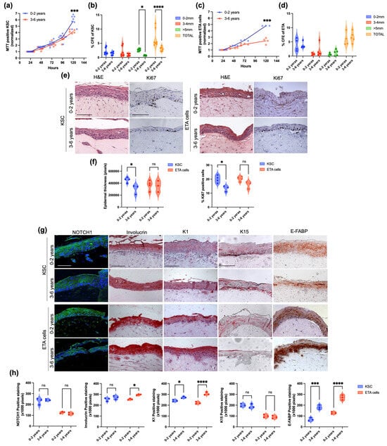
2.3. Proliferation and Clonal Capacity of KSC and ETA Cells in Infants and Young Children
2.4. Tissue Regeneration Ability of KSC and ETA Cells in Infants and Young Children
3. Discussion
4. Materials and Methods
4.1. Human Keratinocytes Isolation
4.2. KSC, ETA Cell Cultures and Skin Equivalents
4.3. Reconstruct Human Epidermis (RHE) and UV Irradiation
4.4. RT-PCR
4.5. Immunofluorescence of Isolated Cells
4.6. Western Blotting
4.7. MTT Assay
4.8. Colony Forming Assay (CFE)
4.9. Immunofluorescence and Immunohistochemistry of Skin Equivalent
Supplementary Materials
Author Contributions
Funding
Institutional Review Board Statement
Informed Consent Statement
Data Availability Statement
Acknowledgments
Conflicts of Interest
References
- Alonso, L.; Fuchs, E. Stem cells of the skin epithelium. Proc. Natl. Acad. Sci. USA 2003, 100 (Suppl. 1), 11830–11835. [Google Scholar] [CrossRef]
- Giusti, F.; Martella, A.; Bertoni, L.; Seidenari, S. Skin barrier, hydration, and pH of the skin of infants under 2 years of age. Pediatr. Dermatol. 2001, 18, 93–96. [Google Scholar] [CrossRef] [PubMed]
- Fluhr, J.W.; Darlenski, R.; Taieb, A.; Hachem, J.-P.; Baudouin, C.; Msika, P.; De Belilovsky, C.; Berardesca, E. Functional skin adaptation in infancy—Almost complete but not fully competent. Exp. Dermatol. 2010, 19, 483–492. [Google Scholar] [CrossRef]
- Fluhr, J.W.; Darlenski, R.; Lachmann, N.; Baudouin, C.; Msika, P.; De Belilovsky, C.; Hachem, J.-P. Infant epidermal skin physiology: Adaptation after birth. Br. J. Dermatol. 2012, 166, 483–490. [Google Scholar] [CrossRef] [PubMed]
- Stamatas, G.N.; Roux, P.F.; Boireau-Adamexyk, E.; Lboukili, I.; Oddos, T. Skin maturation from birth to 10 years of age: Structure function, composition and microbiome. Exp. Dermatol. 2023, 32, 1420–1429. [Google Scholar] [CrossRef]
- Fluhr, J.W.; Lachmann, N.; Baudouin, C.; Msika, P.; Darlenski, R.; De Belilovsky, C.; Bossert, J.; Colomb, E.; Burdin, B.; Haftek, M. Development and Organization of Human Stratum Corneum After Birth. Electron Microscopy Isotropy Score and Immunocytochemical Corneocyte Labelling as Epidermal Maturation’s Markers in Infancy. Br. J. Dermatol. 2014, 171, 978–986. [Google Scholar] [CrossRef]
- Watt, F.M. Epidermal stem cells in culture. J. Cell Sci. Suppl. 1988, 10, 85–94. [Google Scholar] [CrossRef] [PubMed]
- Eckert, R.L.; Adhikary, G.; Balasubramanian, S.; Rorke, E.A.; Vemuri, M.C.; Boucher, S.E.; Bickenbach, J.R.; Kerr, C. Biochemistry of epidermal stem cells. Biochim. Biophys. Acta 2013, 1830, 2427–2434. [Google Scholar] [CrossRef]
- Li, A.; Pouliot, N.; Redvers, R.; Kaur, P. Extensive tissue-regenerative capacity of neonatal human keratinocyte stem cells and their progeny. J. Clin. Investig. 2004, 113, 390–400. [Google Scholar] [CrossRef]
- Hsu, Y.C.; Li, L.; Fuchs, E. Transit-amplifying cells orchestrate stem cell activity and tissue regeneration. Cell 2014, 157, 935–949. [Google Scholar] [CrossRef]
- Lotti, R.; Palazzo, E.; Quadri, M.; Dumas, M.; Schnebert, S.; Biondini, D.; Bianchini, M.A.; Nizard, C.; Pincelli, C.; Marconi, A. Isolation of an “early” transift amplyfing keratinocytes population in human epidermis: A role for the low affinity neurotrophin receptor CD271. Stem Cell 2022, 40, 1149–1161. [Google Scholar] [CrossRef] [PubMed]
- Truzzi, F.; Saltari, A.; Palazzo, E.; Lotti, R.; Petrachi, T.; Dallaglio, K.; Gemelli, C.; Grisendi, G.; Dominici, M.; Pincelli, C.; et al. CD271 mediates stem cells to early progeny transition in human epidermis. J. Investig. Dermatol. 2015, 135, 786–795. [Google Scholar] [CrossRef] [PubMed]
- Liu, Q.; Zhang, Y.; Danby, S.G.; Cork, M.J.; Stamatas, G.N. Infant Skin Barrier, Structure, and Enzymatic Activity Differ from Those of Adult in an East Asian Cohort. BioMed Res. Int. 2018, 2018, 1302465. [Google Scholar] [CrossRef]
- Eckert, R.L.; Crish, J.F.; Robinson, N.A. The epidermal keratinocyte as a model for the study of gene regulation and cell differentiation. Physiol. Rev. 1997, 77, 397–424. [Google Scholar] [CrossRef] [PubMed]
- Gandarillas, A. Epidermal differentiation, apoptosis, and senescence: Common pathways? Exp. Gerontol. 2000, 35, 53–62. [Google Scholar] [CrossRef] [PubMed]
- Mack, M.C.; Chu, M.R.; Tierney, N.K.; Ruvolo, E.; Stamatas, G.N.; Kollias, N.; Bhagat, K.; Ma, L.; Martin, K.M. Water-holding and transport properties of skin stratum corneum of infants and toddlers are different from those of adults: Studies in three geographical regions and four ethnic groups. Pediatr. Dermatol. 2016, 33, 275–282. [Google Scholar] [CrossRef]
- Gschwandtner, M.; Mildner, M.; Mlitz, V.; Gruber, F.; Eckhart, L.; Werfel, T.; Gutzmer, R.; Elias, P.M.; Tschachler, E. Histamine suppresses epidermal keratinocyte differentiation and impairs skin barrier function in a human skin model. Allergy 2013, 68, 37–47. [Google Scholar] [CrossRef] [PubMed]
- Giangreco, A.; Qin, M.; Pintar, J.E.; Watt, F.M. Epidermal stem cells are retained in vivo throughout skin aging. Aging Cell 2008, 7, 250–259. [Google Scholar] [CrossRef]
- Mascre, G.; Dekoninck, S.; Drogat, B.; Youssef, K.K.; Broheé, S.; Sotiropoulou, P.A.; Simons, B.D.; Blanpain, C. Distinct contribution of stem and progenitor cells to epidermal maintenance. Nature 2012, 489, 257–262. [Google Scholar] [CrossRef]
- Ali, N.; Hosseini, M.; Vainio, S.; Taïeb, A.; Cario-André, M.; Rezvani, H.R. Skin equivalents: Skin from reconstructions as models to study skin development and diseases. Br. J. Dermatol. 2015, 173, 391–403. [Google Scholar] [CrossRef]
- Dallaglio, K.; Marconi, A.; Pincelli, C. Survivin: A dual player in healthy and diseased skin. J. Investig. Dermatol. 2012, 132, 18–27. [Google Scholar] [CrossRef] [PubMed]
- Jhappan, C.; Noonan, F.P.; Merlino, G. Ultraviolet radiation and cutaneous malignant melanoma. Oncogene 2003, 22, 3099–3112. [Google Scholar] [CrossRef]
- Poumay, Y.; Dupont, F.; Marcoux, S.; Leclercq-Smekens, M.; Herin, M.; Coquette, A. A simple reconstructed human epidermis: Preparation of the culture model and utilization in in vitro studies. Arch. Dermatol. Res. 2004, 296, 203–211. [Google Scholar] [CrossRef] [PubMed]
- Bennett, M.F.; Robinson, M.K.; Baron, E.D.; Cooper, K.D. Skin immune systems and inflammation: Protector of the skin or promoter of aging? J. Investig. Dermatol. Symp. Proc. 2008, 13, 15–19. [Google Scholar] [CrossRef] [PubMed]


Disclaimer/Publisher’s Note: The statements, opinions and data contained in all publications are solely those of the individual author(s) and contributor(s) and not of MDPI and/or the editor(s). MDPI and/or the editor(s) disclaim responsibility for any injury to people or property resulting from any ideas, methods, instructions or products referred to in the content. |
© 2024 by the authors. Licensee MDPI, Basel, Switzerland. This article is an open access article distributed under the terms and conditions of the Creative Commons Attribution (CC BY) license (https://creativecommons.org/licenses/by/4.0/).
Share and Cite
Quadri, M.; Baudouin, C.; Lotti, R.; Palazzo, E.; Campanini, L.; Bernard, F.-X.; Bellemere, G.; Pincelli, C.; Marconi, A. Characterization of Skin Interfollicular Stem Cells and Early Transit Amplifying Cells during the Transition from Infants to Young Children. Int. J. Mol. Sci. 2024, 25, 5635. https://doi.org/10.3390/ijms25115635
Quadri M, Baudouin C, Lotti R, Palazzo E, Campanini L, Bernard F-X, Bellemere G, Pincelli C, Marconi A. Characterization of Skin Interfollicular Stem Cells and Early Transit Amplifying Cells during the Transition from Infants to Young Children. International Journal of Molecular Sciences. 2024; 25(11):5635. https://doi.org/10.3390/ijms25115635
Chicago/Turabian StyleQuadri, Marika, Caroline Baudouin, Roberta Lotti, Elisabetta Palazzo, Letizia Campanini, François-Xavier Bernard, Gaëlle Bellemere, Carlo Pincelli, and Alessandra Marconi. 2024. "Characterization of Skin Interfollicular Stem Cells and Early Transit Amplifying Cells during the Transition from Infants to Young Children" International Journal of Molecular Sciences 25, no. 11: 5635. https://doi.org/10.3390/ijms25115635
APA StyleQuadri, M., Baudouin, C., Lotti, R., Palazzo, E., Campanini, L., Bernard, F.-X., Bellemere, G., Pincelli, C., & Marconi, A. (2024). Characterization of Skin Interfollicular Stem Cells and Early Transit Amplifying Cells during the Transition from Infants to Young Children. International Journal of Molecular Sciences, 25(11), 5635. https://doi.org/10.3390/ijms25115635

