A Spatio-Temporal-Dependent Requirement of Sonic Hedgehog in the Early Development of Sclerotome-Derived Vertebrae and Ribs
Abstract
1. Introduction
2. Results
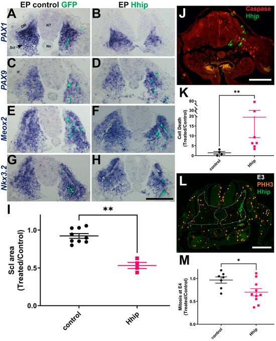
2.1. Decreasing Levels of Shh Activity in Sclerotome by Hhip1 Enhances Cell Death without Affecting Cell Specification
2.2. Reducing Shh Activity within the Sclerotome at Different Stages Yields Varied Effects on Skeletal Morphogenesis
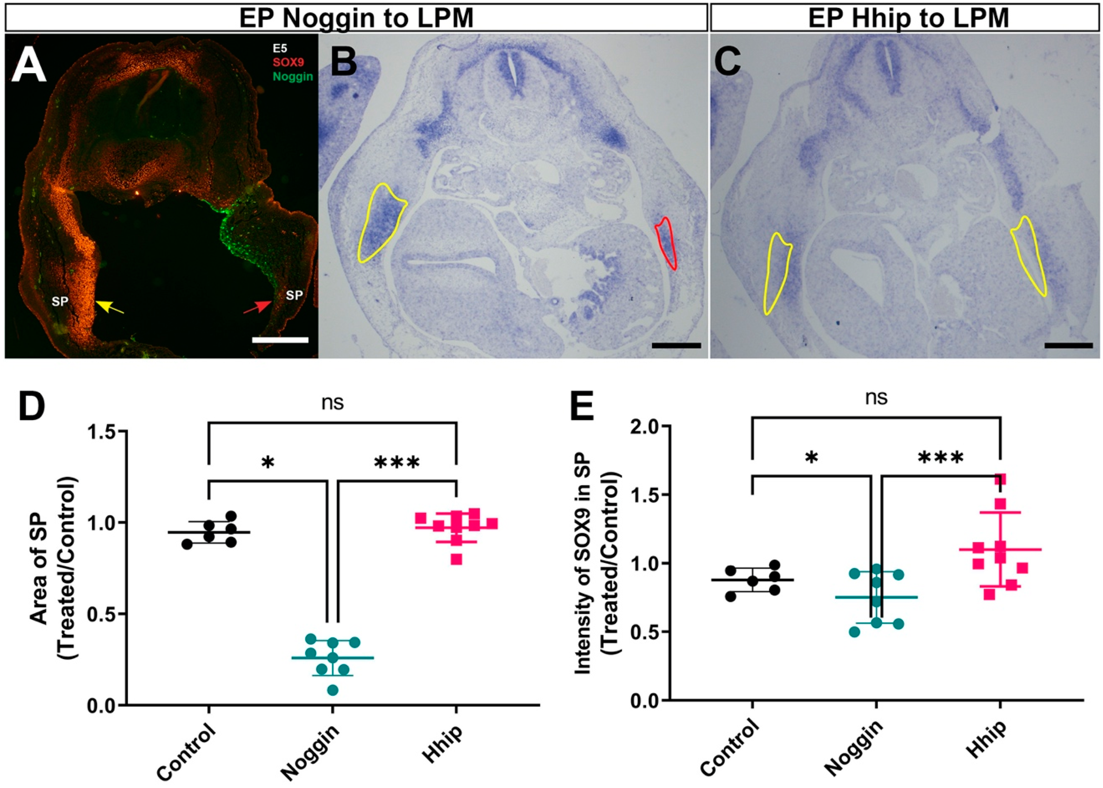
2.3. Differential Effects of Shh and BMP on Skeletal Development
2.4. The VLL of the DM Is Responsible for Ingression of the RP into the Somatic Mesoderm
3. Discussion
4. Materials and Methods
4.1. Embryos
4.2. Expression Vectors and Electroporation
4.3. Immunohistochemistry
4.4. In Situ Hybridization
4.5. Data Analysis and Statistics
Supplementary Materials
Author Contributions
Funding
Institutional Review Board Statement
Informed Consent Statement
Data Availability Statement
Acknowledgments
Conflicts of Interest
References
- Khabyuk, J.; Pröls, F.; Draga, M.; Scaal, M. Development of Ribs and Intercostal Muscles in the Chicken Embryo. J. Anat. 2022, 241, 831–845. [Google Scholar] [CrossRef] [PubMed]
- Wood, W.M.; Otis, C.; Etemad, S.; Goldhamer, D.J. Development and Patterning of Rib Primordia Are Dependent on Associated Musculature. Dev. Biol. 2020, 468, 133–145. [Google Scholar] [CrossRef] [PubMed]
- Brent, A.; Tabin, C. Developmental Regulation of Somite Derivatives: Muscle, Cartilage and Tendon. Curr. Opin. Genet. Dev. 2002, 12, 548. [Google Scholar] [CrossRef] [PubMed]
- Brent, A.; Schweitzer, R.; Tabin, C. A Somitic Compartment of Tendon Progenitors. Cell 2003, 113, 235–248. [Google Scholar] [CrossRef] [PubMed]
- Evans, D.J.R. Contribution of Somitic Cells to the Avian Ribs. Dev. Biol. 2003, 256, 115–127. [Google Scholar] [CrossRef] [PubMed]
- Kalcheim, C.; Cinnamon, Y.; Kahane, N. Myotome Formation: A Multistage Process. Cell Tissue Res. 1999, 296, 161–173. [Google Scholar] [CrossRef] [PubMed]
- Cinnamon, Y.; Kahane, N.; Kalcheim, C. Characterization of the Early Development of Specific Hypaxial Muscles from the Ventrolateral Myotome. Development 1999, 126, 4305–4315. [Google Scholar] [CrossRef] [PubMed]
- Gros, J.; Scaal, M.; Marcelle, C. A Two-Step Mechanism for Myotome Formation in Chick. Dev. Cell 2004, 6, 875–882. [Google Scholar] [CrossRef] [PubMed]
- Kahane, N.; Cinnamon, Y.; Kalcheim, C. The Cellular Mechanism by Which the Dermomyotome Contributes to the Second Wave of Myotome Development. Development 1998, 125, 4259–4271. [Google Scholar] [CrossRef]
- Kahane, N.; Cinnamon, Y.; Kalcheim, C. The Origin and Fate of Pioneer Myotomal Cells in the Avian Embryo. Mech. Dev. 1998, 74, 59–73. [Google Scholar] [CrossRef]
- Scaal, M. Development of the Amniote Ventrolateral Body Wall. Dev. Dyn. 2020, 250, 39–59. [Google Scholar] [CrossRef] [PubMed]
- Chiang, C.; Litingtung, Y.; Lee, E.; Young, K.E.; Corden, J.L.; Westphal, H.; Beachy, P.A. Cyclopia and Defective Axial Patterning in Mice Lacking Sonic Hedgehog Gene Function. Nature 1996, 383, 407–413. [Google Scholar] [CrossRef]
- Fan, C.-M.; Tessier-Lavigne, M. Patterning of Mammalian Somites by Surface Ectoderm and Notochord: Evidence for Sclerotome Induction by a Hedgehog Homolog. Cell 1994, 79, 1175–1186. [Google Scholar] [CrossRef] [PubMed]
- Johnson, R.L.; Laufer, E.; Riddle, R.D.; Tabin, C. Ectopic Expression of Sonic Hedgehog Alters Dorsal-Ventral Patterning of Somites. Cell 1994, 79, 1165–1173. [Google Scholar] [CrossRef] [PubMed]
- Teillet, M.A.; Watanabe, Y.; Jeffs, P.; Duprez, D.; Lapointe, F.; Le Douarin, N.M. Sonic Hedgehog Is Required for Survival of Both Myogenic and Chondrogenic Somitic Lineages. Development 1998, 125, 2019–2030. [Google Scholar] [CrossRef]
- Cohen, M.; Briscoe, J.; Blassberg, R. Morphogen Interpretation: The Transcriptional Logic of Neural Tube Patterning. Curr. Opin. Genet. Dev. 2013, 23, 423–428. [Google Scholar] [CrossRef] [PubMed]
- Dessaud, E.; McMahon, A.P.; Briscoe, J. Pattern Formation in the Vertebrate Neural Tube: A Sonic Hedgehog Morphogen-Regulated Transcriptional Network. Development 2008, 135, 2489–2503. [Google Scholar] [CrossRef]
- Kahane, N.; Ribes, V.; Kicheva, A.; Briscoe, J.; Kalcheim, C. The Transition from Differentiation to Growth during Dermomyotome-Derived Myogenesis Depends on Temporally Restricted Hedgehog Signaling. Development 2013, 140, 1740–1750. [Google Scholar] [CrossRef] [PubMed]
- Borycki, A.G.; Mendham, L.; Emerson, C.P., Jr. Control of Somite Patterning by Sonic Hedgehog and Its Downstream Signal Response Genes. Development 1998, 125, 777–790. [Google Scholar] [CrossRef]
- Münsterberg, A.E.; Kitajewski, J.; Bumcrot, D.A.; McMahon, A.P.; Lassar, A.B. Combinatorial Signaling by Sonic Hedgehog and Wnt Family Members Induces Myogenic BHLH Gene Expression in the Somite. Genes Dev. 1995, 9, 2911–2922. [Google Scholar] [CrossRef]
- Fan, C.-M.; Porter, J.A.; Chiang, C.; Chang, D.T.; Beachy, P.A.; Tessier-Lavignet, M. Long-Range Sclerotome Induction by Sonic Hedgehog: Direct Role of the Amino-Terminal Cleavage Product and Modulation by the Cyclic AMP Signaling Pathway. Cell 1995, 81, 457–465. [Google Scholar] [CrossRef] [PubMed]
- Kahane, N.; Kalcheim, C. Neural Tube Development Depends on Notochord-Derived Sonic Hedgehog Released into the Sclerotome. Development 2020, 147, dev183996. [Google Scholar] [CrossRef] [PubMed]
- Buttitta, L.; Mo, R.; Hui, C.C.; Fan, C.M. Interplays of Gli2 and Gli3 and Their Requirement in Mediating Shh-Dependent Sclerotome Induction. Development 2003, 130, 6233–6243. [Google Scholar] [CrossRef]
- Cairns, D.M.; Sato, M.E.; Lee, P.G.; Lassar, A.B.; Zeng, L. A Gradient of Shh Establishes Mutually Repressing Somitic Cell Fates Induced by Nkx3.2 and Pax3. Dev. Biol. 2008, 323, 152–165. [Google Scholar] [CrossRef] [PubMed]
- Peters, H.; Wilm, B.; Sakai, N.; Imai, K.; Maas, R.; Balling, R. Pax1 and Pax9 Synergistically Regulate Vertebral Column Development. Development 1999, 126, 5399–5408. [Google Scholar] [CrossRef] [PubMed]
- Wallin, J.; Wilting, J.; Koseki, H.; Fritsch, R.; Christ, B.; Balling, R. The Role of Pax-1 in Axial Skeleton Development. Development 1994, 120, 1109–1121. [Google Scholar] [CrossRef] [PubMed]
- Dietrich, S.; Gruss, P. Undulated Phenotypes Suggest a Role of Pax-1 for the Development of Vertebral and Extravertebral Structures. Dev. Biol. 1995, 167, 529–548. [Google Scholar] [CrossRef] [PubMed]
- Liem, I.K.; Aoyama, H. Body Wall Morphogenesis: Limb-Genesis Interferes with Body Wall-Genesis via Its Influence on the Abaxial Somite Derivatives. Mech. Dev. 2009, 126, 198–211. [Google Scholar] [CrossRef] [PubMed]
- Huang, R.; Stolte, D.; Kurz, H.; Ehehalt, F.; Cann, G.; Stockdale, F.; Patel, K.; Christ, B. Ventral Axial Organs Regulate Expression of Myotomal Fgf-8 That Influences Rib Development. Dev. Biol. 2003, 255, 30–47. [Google Scholar] [CrossRef]
- Laclef, C.; Hamard, G.; Demignon, J.; Souil, E.; Houbron, C.; Maire, P. Altered Myogenesis in Six1-Deficient Mice. Development 2003, 130, 2239–2252. [Google Scholar] [CrossRef]
- Vinagre, T.; Moncaut, N.; Carapuço, M.; Nóvoa, A.; Bom, J.; Mallo, M. Evidence for a Myotomal Hox/Myf Cascade Governing Nonautonomous Control of Rib Specification within Global Vertebral Domains. Dev. Cell 2010, 18, 655–661. [Google Scholar] [CrossRef] [PubMed]
- Ahn, S.; Joyner, A.L. Dynamic Changes in the Response of Cells to Positive Hedgehog Signaling during Mouse Limb Patterning. Cell 2004, 118, 505–516. [Google Scholar] [CrossRef]
- Dessaud, E.; Yang, L.L.; Hill, K.; Cox, B.; Ulloa, F.; Ribeiro, A.; Mynett, A.; Novitch, B.G.; Briscoe, J. Interpretation of the Sonic Hedgehog Morphogen Gradient by a Temporal Adaptation Mechanism. Nature 2007, 450, 717–720. [Google Scholar] [CrossRef] [PubMed]
- Harfe, B.D.; Scherz, P.J.; Nissim, S.; Tian, H.; McMahon, A.P.; Tabin, C.J. Evidence for an Expansion-Based Temporal Shh Gradient in Specifying Vertebrate Digit Identities. Cell 2004, 118, 517–528. [Google Scholar] [CrossRef]
- Ribes, V.; Balaskas, N.; Sasai, N.; Cruz, C.; Dessaud, E.; Cayuso, J.; Tozer, S.; Yang, L.L.; Novitch, B.; Marti, E.; et al. Distinct Sonic Hedgehog Signaling Dynamics Specify Floor Plate and Ventral Neuronal Progenitors in the Vertebrate Neural Tube. Genes Dev. 2010, 24, 1186–1200. [Google Scholar] [CrossRef] [PubMed]
- Bishop, B.; Aricescu, A.R.; Harlos, K.; O’Callaghan, C.A.; Jones, E.Y.; Siebold, C. Structural Insights into Hedgehog Ligand Sequestration by the Human Hedgehog-Interacting Protein HHIP. Nat. Struct. Mol. Biol. 2009, 16, 698–703. [Google Scholar] [CrossRef] [PubMed]
- Holtz, A.M.; Peterson, K.A.; Nishi, Y.; Morin, S.; Song, J.Y.; Charron, F.; Mcmahon, A.P.; Allen, B.L. Essential Role for Ligand-Dependent Feedback Antagonism of Vertebrate Hedgehog Signaling by PTCH1, PTCH2 AND HHIP1 during Neural Patterning. Development 2013, 140, 3423–3434. [Google Scholar] [CrossRef]
- Liem, K.F., Jr.; Jessell, T.M.; Briscoe, J. Regulation of the Neural Patterning Activity of Sonic Hedgehog by Secreted BMP Inhibitors Expressed by Notochord and Somites. Development 2000, 127, 4855–4866. [Google Scholar] [CrossRef] [PubMed]
- Zhu, G.F.; Mehler, M.F.; Zhao, J.; Yung, S.Y.; Kessler, J.A. Sonic Hedgehog and BMP2 Exert Opposing Actions on Proliferation and Differentiation of Embryonic Neural Progenitor Cells. Dev. Biol. 1999, 215, 118–129. [Google Scholar] [CrossRef]
- Murtaugh, L.C.; Chyung, J.H.; Lassar, A.B. Sonic Hedgehog Promotes Somitic Chondrogenesis by Altering the Cellular Response to BMP Signaling. Genes Dev. 1999, 13, 225–237. [Google Scholar] [CrossRef]
- Hirsinger, E.; Duprez, D.; Jouve, C.; Malapert, P.; Cooke, J.; Pourquie, O.; Pourquié, O. Noggin Acts Downstream of Wnt and Sonic Hedgehog to Antagonize BMP4 in Avian Somite Patterning. Development 1997, 124, 4605–4614. [Google Scholar] [CrossRef] [PubMed]
- Pourquie, O.; Fan, C.M.; Coltey, M.; Hirsinger, E.; Watanabe, Y.; Breant, C.; Francis-West, P.; Brickell, P.; Tessier-Lavigne, M.; Le Douarin, N.M. Lateral and Axial Signals Involved in Avian Somite Patterning: A Role for BMP4. Cell 1996, 84, 461–471. [Google Scholar] [CrossRef] [PubMed]
- Le Dreau, G.; Marti, E. Dorsal-Ventral Patterning of the Neural Tube: A Tale of Three Signals. Dev. Neurobiol. 2012, 72, 1471–1481. [Google Scholar] [CrossRef] [PubMed]
- Rodrigo, I.; Hill, R.E.; Balling, R.; Münsterberg, A.; Imai, K. Pax1 and Pax9 Activate Bapx1 to Induce Chondrogenic Differentation in the Sclerotome. Development 2003, 130, 473–482. [Google Scholar] [CrossRef] [PubMed]
- Ebensperger, C.; Wilting, J.; Brand-Saberi, B.; Mizutani, Y.; Christ, B.; Balling, R.; Koseki, H. Pax-I, A Regulator of Sclerotome Development Is Induced by Notochord and Floor Plate Signals in Avian Embryos; Springer: Berlin/Heidelberg, Germany, 1995; Volume 191. [Google Scholar]
- Rodrigo, I.; Bovolenta, P.; Mankoo, B.S.; Imai, K. Meox Homeodomain Proteins Are Required for Bapx1 Expression in the Sclerotome and Activate Its Transcription by Direct Binding to Its Promoter. Mol. Cell. Biol. 2004, 24, 2757–2766. [Google Scholar] [CrossRef]
- Mankoo, B.S.; Skuntz, S.; Harrigan, I.; Grigorieva, E.; Candia, A.; Wright, C.V.E.; Arnheiter, H.; Pachnis, V. The Concerted Action of Meox Homeobox Genes in Required Upstream of Genetic Pathways Essential for the Formation, Patterning and Differentiation of Somites. Development 2003, 130, 4655–4664. [Google Scholar] [CrossRef] [PubMed]
- Brand-Saberi, B.; Ebensperger, C.; Wilting, J.; Balling, R.; Christ, B. The Ventralizing Effect of the Notochord on Somite Differentiation in Chick Embryos. Anat. Embryol. 1993, 188, 239–245. [Google Scholar] [CrossRef] [PubMed]
- Kahane, N.; Kalcheim, C. From bipotent neuromesodermal progenitors to neural-mesodermal interactions during embryonic development. Int. J. Mol. Sci. 2021, 22, 9141. [Google Scholar] [CrossRef] [PubMed]
- Watanabe, T.; Saito, D.; Tanabe, K.; Suetsugu, R.; Nakaya, Y.; Nakagawa, S.; Takahashi, Y. Tet-on Inducible System Combined with in Ovo Electroporation Dissects Multiple Roles of Genes in Somitogenesis of Chicken Embryos. Dev. Biol. 2007, 305, 625–636. [Google Scholar] [CrossRef]
- Blagden, C.S.; Currie, P.D.; Ingham, P.W.; Hughes, S.M. Notochord Induction of Zebrafish Slow Muscle Mediated by Sonic Hedgehog. Genes Dev. 1997, 11, 2163–2175. [Google Scholar] [CrossRef]
- Kicheva, A.; Briscoe, J. Control of Tissue Development by Morphogens. Annu. Rev. Cell Dev. Biol. 2023, 39, 91–121. [Google Scholar] [CrossRef]
- Rekler, D.; Kalcheim, C. Completion of Neural Crest Cell Production and Emigration Is Regulated by Retinoic Acid-Dependent Inhibition of BMP Signaling. eLife 2022, 11, e72723. [Google Scholar] [CrossRef]
- Krispin, S.; Nitzan, E.; Kalcheim, C. The Dorsal Neural Tube: A Dynamic Setting for Cell Fate Decisions. Dev. Neurobiol. 2010, 70, 796–812. [Google Scholar] [CrossRef]
- Sudo, H.; Takahashi, Y.; Tonegawa, A.; Arase, Y.; Aoyama, H.; Mizutani-Koseki, Y.; Moriya, H.; Wilting, J.; Christ, B.; Koseki, H. Inductive Signals from the Somatopleure Mediated by Bone Morphogenetic Proteins Are Essential for the Formation of the Sternal Component of Avian Ribs. Dev. Biol. 2001, 232, 284–300. [Google Scholar] [CrossRef] [PubMed]
- Watanabe, Y.; Duprez, D.; Monsoro-Burq, A.H.; Vincent, C.; Le Douarin, N.M. Two Domains in Vertebral Development: Antagonistic Regulation by SHH and BMP4 Proteins. Development 1998, 125, 2631–2639. [Google Scholar] [CrossRef]
- Kahane, N.; Cinnamon, Y.; Bachelet, I.; Kalcheim, C. The Third Wave of Myotome Colonization by Mitotically Competent Progenitors: Regulating the Balance between Differentiation and Proliferation during Muscle Development. Development 2001, 128, 2187–2198. [Google Scholar] [CrossRef]
- Williams, S.; Alkhatib, B.; Serra, R. Development of the axial skeleton and intervertebral disc. Curr. Top. Dev. Biol. 2019, 133, 50–82. [Google Scholar] [CrossRef]
- Walvekar, A.; Pandey, S.; Kamat, S.S.; Damodar, S.; Ladher, R.K.; Vyas, N. Morphogenic versus Mitogenic Roles of Shh are Segregated on Distinct Exosomes Regulated by Cellular Rab7 Levels. bioRxiv 2023. [Google Scholar] [CrossRef]
- Vyas, N.; Walvekar, A.; Tate, D.; Lakshmanan, V.; Bansal, D.; Lo Cicero, A.; Raposo, G.; Palakodeti, D.; Dhawan, J. Vertebrate Hedgehog Is Secreted on Two Types of Extracellular Vesicles with Different Signaling Properties. Sci. Rep. 2014, 4, 7357. [Google Scholar] [CrossRef] [PubMed]
- Teillet, M.A.; Le Douarin, N.M. Consequences of Neural Tube and Notochord Excision on the Development of the Peripheral Nervous System in the Chick Embryo. Dev. Biol. 1983, 98, 192–211. [Google Scholar] [CrossRef]
- Fogel, J.L.; Lakeland, D.L.; Kyoung Mah, I.; Mariani, F.V. A Minimally Sufficient Model for Rib Proximal-Distal Patterning Based on Genetic Analysis and Agent-Based Simulations. eLife 2017, 6, e29144. [Google Scholar] [CrossRef]
- Matsutani, K.; Ikegami, K.; Aoyama, H. An in Vitro Model of Region-Specific Rib Formation in Chick Axial Skeleton: Intercellular Interaction between Somite and Lateral Plate Cells. Mech. Dev. 2019, 159, 103568. [Google Scholar] [CrossRef]
- Choi, K.S.; Harfe, B.D. Hedgehog Signaling Is Required for Formation of the Notochord Sheath and Patterning of Nuclei Pulposi within the Intervertebral Discs. Proc. Natl. Acad. Sci. USA 2011, 108, 9484–9489. [Google Scholar] [CrossRef]
- Guo, S.S.; Au, T.Y.; Wynn, S.; Aszodi, A.; Chan, D.; Fässler, R.; Cheah, K.S. Β1 Integrin Regulates Convergent Extension in Mouse Notogenesis, Ensures Notochord Integrity and the Morphogenesis of Vertebrae and Intervertebral Discs. Development 2020, 147, dev.192724. [Google Scholar] [CrossRef]
- Borycki, A.G. The Myotomal Basement Membrane: Insight into Laminin-111 Function and Its Control by Sonic Hedgehog Signaling. Cell Adhes. Migr. 2013, 7, 72–81. [Google Scholar] [CrossRef]
- Pourquie, O.; Coltey, M.; Breant, C.; Le Douarin, N.M. Control of Somite Patterning by Signals from the Lateral Plate. Proc. Natl. Acad. Sci. USA 1995, 92, 3219–3223. [Google Scholar] [CrossRef]
- Tonegawa, A.; Funayama, N.; Ueno, N.; Takahashi, Y. Mesodermal Subdivision along the Mediolateral Axis in Chicken Controlled by Different Concentrations of BMP-4. Development 1997, 124, 1975–1984. [Google Scholar] [CrossRef]
- Dickman, E.D.; Rogers, R.; Conway, S.J. Abnormal Skeletogenesis Occurs Coincident with Increased Apoptosis in the Splotch (Sp2H) Mutant: Putative Roles for Pax3 and PDGFRa in Rib Patterning. Anat. Rec. 1999, 255, 353–361. [Google Scholar] [CrossRef]
- Henderson, D.J.; Conway, S.J.; Copp, A.J. Rib Truncations and Fusions in the Sp2H Mouse Reveal a Role for Pax3 in Specification of the Ventro-Lateral and Posterior Parts of the Somite. Dev. Biol. 1999, 209, 143–158. [Google Scholar] [CrossRef]
- Braun, T.; Fludnicki, M.A.; Arnold, H.-H.; Jaenischt, R. Targeted Inactivation of the Muscle Regulatory Gene Myf-5 Results in Abnormal Rib Development and Perinatal Death. Cell 1992, 71, 369–382. [Google Scholar] [CrossRef]
- Grifone, R.; Demignon, J.; Houbron, C.; Souil, E.; Niro, C.; Seller, M.J.; Hamard, G.; Maire, P. Six1 and Six4 Homeoproteins Are Required for Pax3 and Mrf Expression during Myogenesis in the Mouse Embryo. Development 2005, 132, 2235–2249. [Google Scholar] [CrossRef] [PubMed]
- Nitzan, E.; Krispin, S.; Pfaltzgraff, E.R.; Klar, A.; Labosky, P.A.; Kalcheim, C. A Dynamic Code of Dorsal Neural Tube Genes Regulates the Segregation between Neurogenic and Melanogenic Neural Crest Cells. Development 2012, 140, 2269–2279. [Google Scholar] [CrossRef] [PubMed]
- Endo, Y.; Osumi, N.; Wakamatsu, Y. Bimodal Functions of Notch-Mediated Signaling Are Involved in Neural Crest Formation during Avian Ectoderm Development. Development 2003, 129, 863–873. [Google Scholar] [CrossRef] [PubMed]
- Nitzan, E.; Avraham, O.; Kahane, N.; Ofek, S.; Kumar, D.; Kalcheim, C. Dynamics of BMP and Hes1/Hairy1 Signaling in the Dorsal Neural Tube Underlies the Transition from Neural Crest to Definitive Roof Plate. BMC Biol. 2016, 14, 23. [Google Scholar] [CrossRef] [PubMed]
- Chuang, P.T.; McMahon, A.P. Vertebrate Hedgehog Signalling Modulated by Induction of a Hedgehog- Binding Protein. Nature 1999, 397, 617–621. [Google Scholar] [CrossRef] [PubMed]
- Sato, Y.; Kasai, T.; Nakagawa, S.; Tanabe, K.; Watanabe, T.; Kawakami, K.; Takahashi, Y. Stable Integration and Conditional Expression of Electroporated Transgenes in Chicken Embryos. Dev. Biol. 2007, 305, 616–624. [Google Scholar] [CrossRef] [PubMed]
- Ben-Yair, R.; Kahane, N.; Kalcheim, C. LGN-Dependent Orientation of Cell Divisions in the Dermomyotome Controls Lineage Segregation into Muscle and Dermis. Development 2011, 138, 4155–4166. [Google Scholar] [CrossRef] [PubMed]
- Halperin-Barlev, O.; Kalcheim, C. Sclerotome-Derived Slit1 Drives Directional Migration and Differentiation of Robo2-Expressing Pioneer Myoblasts. Development 2011, 138, 2935–2945. [Google Scholar] [CrossRef]
- Applebaum, M.; Ben-Yair, R.; Kalcheim, C. Segregation of Striated and Smooth Muscle Lineages by a Notch-Dependent Regulatory Network. BMC Biol. 2014, 12, 53. [Google Scholar] [CrossRef]









Disclaimer/Publisher’s Note: The statements, opinions and data contained in all publications are solely those of the individual author(s) and contributor(s) and not of MDPI and/or the editor(s). MDPI and/or the editor(s) disclaim responsibility for any injury to people or property resulting from any ideas, methods, instructions or products referred to in the content. |
© 2024 by the authors. Licensee MDPI, Basel, Switzerland. This article is an open access article distributed under the terms and conditions of the Creative Commons Attribution (CC BY) license (https://creativecommons.org/licenses/by/4.0/).
Share and Cite
Kahane, N.; Dahan-Barda, Y.; Kalcheim, C. A Spatio-Temporal-Dependent Requirement of Sonic Hedgehog in the Early Development of Sclerotome-Derived Vertebrae and Ribs. Int. J. Mol. Sci. 2024, 25, 5602. https://doi.org/10.3390/ijms25115602
Kahane N, Dahan-Barda Y, Kalcheim C. A Spatio-Temporal-Dependent Requirement of Sonic Hedgehog in the Early Development of Sclerotome-Derived Vertebrae and Ribs. International Journal of Molecular Sciences. 2024; 25(11):5602. https://doi.org/10.3390/ijms25115602
Chicago/Turabian StyleKahane, Nitza, Yael Dahan-Barda, and Chaya Kalcheim. 2024. "A Spatio-Temporal-Dependent Requirement of Sonic Hedgehog in the Early Development of Sclerotome-Derived Vertebrae and Ribs" International Journal of Molecular Sciences 25, no. 11: 5602. https://doi.org/10.3390/ijms25115602
APA StyleKahane, N., Dahan-Barda, Y., & Kalcheim, C. (2024). A Spatio-Temporal-Dependent Requirement of Sonic Hedgehog in the Early Development of Sclerotome-Derived Vertebrae and Ribs. International Journal of Molecular Sciences, 25(11), 5602. https://doi.org/10.3390/ijms25115602

