CXCL8 Knockout: A Key to Resisting Pasteurella multocida Toxin-Induced Cytotoxicity
Abstract
1. Introduction
2. Results
2.1. PMT and PMT-C1165S Recombinant Protein
2.2. PMT Induces PK15 Cell Death
2.3. Quality Control and Mapping of RNA Sequencing Results
2.4. Transcriptome Sequencing Analysis of Differentially Expressed Genes
2.5. Validation of Transcriptomic Data Using qRT-PCR
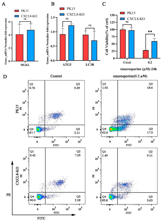
2.6. CXCL8 Facilitates PMT-Induced Cell Death
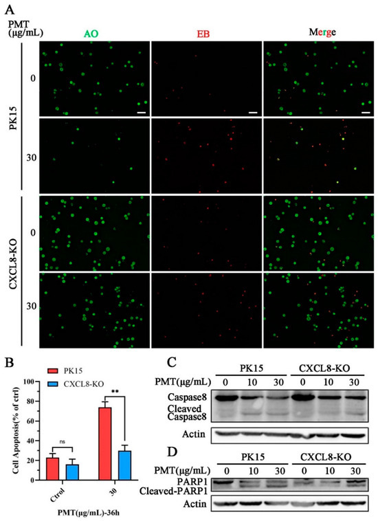
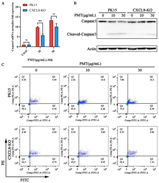
2.7. CXCL8 Knockout Decreases PMT-Induced Cell Apoptosis
3. Discussion
4. Material and Methods
4.1. Cell lines, Bacterial Strains, Culture Conditions, and Antibodies
4.2. Cloning, Expression, and Purification of PMT or PMT-C1165S Recombinant Protein
4.3. Removal and Detection of Endotoxin for PMT or PMT-C1165S Recombinant Protein
4.4. PMT and PMT-C1165S Toxin in the Treatment of Cells
4.5. Sample Preparation and RNA Extraction
4.6. RNA Sequencing and Analysis of Samples
4.7. Quantitative RT-PCR (qRT-PCR)
4.8. Generation of CXCL8-Knockout Cells Using the CRISPR/Cas9 System
4.9. CXCL8 ELISA Assay
4.10. Cell Viability Assay
4.11. LDH Release Assay
4.12. Western Blotting Analysis
4.13. Flow Cytometry
4.14. AO-EB Apoptosis Assay
4.15. Statistical Analysis
5. Conclusions
Supplementary Materials
Author Contributions
Funding
Institutional Review Board Statement
Informed Consent Statement
Data Availability Statement
Conflicts of Interest
References
- Peng, Z.; Wang, X.; Zhou, R.; Chen, H.; Wilson, B.A.; Wu, B. Pasteurella multocida: Genotypes and Genomics. Microbiol. Mol. Biol. Rev. 2019, 83, e00014-19. [Google Scholar] [CrossRef] [PubMed]
- Christensen, H.; Sajid, S.M.; Bisgaard, M.; Magistrali, C.F.; Massacci, F.R.; Liman, M.; Menke, T.; Bischoff, H.; Olsen, J.E. Prediction of Pasteurella multocida serotypes based on whole genomic sequences. Vet. Microbiol. 2022, 271, 109492. [Google Scholar] [CrossRef] [PubMed]
- Harper, M.; Boyce, J.D.; Adler, B. Pasteurella multocida pathogenesis: 125 years after Pasteur. FEMS Microbiol. Lett. 2006, 265, 1–10. [Google Scholar] [CrossRef] [PubMed]
- Horiguchi, Y. Swine atrophic rhinitis caused by Pasteurella multocida toxin and Bordetella dermonecrotic toxin. Curr. Top. Microbiol. Immunol. 2012, 361, 113–129. [Google Scholar] [CrossRef] [PubMed]
- Okay, S.; Kurt Kızıldoğan, A. Comparative genome analysis of five Pasteurella multocida strains to decipher the diversification in pathogenicity and host specialization. Gene 2015, 567, 58–72. [Google Scholar] [CrossRef] [PubMed]
- Mbuthia, P.G.; Njagi, L.W.; Nyaga, P.N.; Bebora, L.C.; Minga, U.; Kamundia, J.; Olsen, J.E. Pasteurella multocida in scavenging family chickens and ducks: Carrier status, age susceptibility and transmission between species. Avian Pathol. 2008, 37, 51–57. [Google Scholar] [CrossRef]
- Lugtenberg, B.; van Boxtel, R.; de Jong, M. Atrophic rhinitis in swine: Correlation of Pasteurella multocida pathogenicity with membrane protein and lipopolysaccharide patterns. Infect. Immun. 1984, 46, 48–54. [Google Scholar] [CrossRef] [PubMed]
- Abreu, F.; Rodríguez-Lucas, C.; Rodicio, M.R.; Vela, A.I.; Fernández-Garayzábal, J.F.; Leiva, P.S.; Cuesta, F.; Cid, D.; Fernández, J. Human Pasteurella multocida Infection with Likely Zoonotic Transmission from a Pet Dog, Spain. Emerg. Infect. Dis. 2018, 24, 1145–1146. [Google Scholar] [CrossRef]
- Siddaramappa, S. Comparative genomics of the Pasteurella multocida toxin. Genome 2021, 64, 679–692. [Google Scholar] [CrossRef]
- Clemons, N.C.; Bannai, Y.; Haywood, E.E.; Xu, Y.; Buschbach, J.D.; Ho, M.; Wilson, B.A. Cytosolic Delivery of Multidomain Cargos by the N Terminus of Pasteurella multocida Toxin. Infect. Immun. 2018, 86, e00248-18. [Google Scholar] [CrossRef]
- Kitadokoro, K.; Kamitani, S.; Miyazawa, M.; Hanajima-Ozawa, M.; Fukui, A.; Miyake, M.; Horiguchi, Y. Crystal structures reveal a thiol protease-like catalytic triad in the C-terminal region of Pasteurella multocida toxin. Proc. Natl. Acad. Sci. USA 2007, 104, 5139–5144. [Google Scholar] [CrossRef] [PubMed]
- Bergmann, S.; Jehle, D.; Schwan, C.; Orth, J.H.; Aktories, K. Pasteurella multocida toxin as a transporter of non-cell-permeating proteins. Infect. Immun. 2013, 81, 2459–2467. [Google Scholar] [CrossRef] [PubMed]
- Wilson, B.A.; Ho, M. Pasteurella multocida toxin interaction with host cells: Entry and cellular effects. Curr. Top Microbiol. Immunol. 2012, 361, 93–111. [Google Scholar] [CrossRef] [PubMed]
- Schoellkopf, J.; Mueller, T.; Hippchen, L.; Mueller, T.; Reuten, R.; Backofen, R.; Orth, J.; Schmidt, G. Genome wide CRISPR screen for Pasteurella multocida toxin (PMT) binding proteins reveals LDL Receptor Related Protein 1 (LRP1) as crucial cellular receptor. PLoS Pathog. 2022, 18, e1010781. [Google Scholar] [CrossRef] [PubMed]
- Repella, T.L.; Ho, M.; Chong, T.P.M.; Bannai, Y.; Wilson, B.A. Arf6-Dependent Intracellular Trafficking of Pasteurella multocida Toxin and pH-Dependent Translocation from Late Endosomes. Toxins 2011, 3, 218–241. [Google Scholar] [CrossRef] [PubMed]
- Orth, J.H.; Aktories, K. Molecular biology of Pasteurella multocida toxin. Curr. Top. Microbiol. Immunol. 2012, 361, 73–92. [Google Scholar] [CrossRef] [PubMed]
- Orth, J.H.; Fester, I.; Siegert, P.; Weise, M.; Lanner, U.; Kamitani, S.; Tachibana, T.; Wilson, B.A.; Schlosser, A.; Horiguchi, Y.; et al. Substrate specificity of Pasteurella multocida toxin for α subunits of heterotrimeric G proteins. FASEB J. 2013, 27, 832–842. [Google Scholar] [CrossRef]
- Oubrahim, H.; Wong, A.; Wilson, B.A.; Chock, P.B. Pasteurella multocida toxin (PMT) upregulates CTGF which leads to mTORC1 activation in Swiss 3T3 cells. Cell. Signal. 2013, 25, 1136–1148. [Google Scholar] [CrossRef] [PubMed]
- Oubrahim, H.; Sengupta, D.C.; Wilson, B.A.; Chock, P.B. Pasteurella multocida toxin (PMT) activates the ERK signaling pathway, in part, by upregulating CTGF expression. FASEB J. 2011, 25 (Suppl. S1), 948–949. [Google Scholar] [CrossRef]
- Seo, B.; Choy, E.W.; Maudsley, S.; Miller, W.E.; Wilson, B.A.; Luttrell, L.M. Pasteurella multocida Toxin Stimulates Mitogen-activated Protein Kinase via Gq/11-dependent Transactivation of the Epidermal Growth Factor Receptor. J. Biol. Chem. 2000, 275, 2239–2245. [Google Scholar] [CrossRef]
- Lax, A.J.; Grigoriadis, A.E. Pasteurella multocida toxin: The mitogenic toxin that stimulates signalling cascades to regulate growth and differentiation. Int. J. Med. Microbiol. 2001, 291, 261–268. [Google Scholar] [CrossRef] [PubMed]
- Kubatzky, K.F. Pasteurella multocida toxin—Lessons learned from a mitogenic toxin. Front. Immunol. 2022, 13, 1058905. [Google Scholar] [CrossRef] [PubMed]
- Oubrahim, H.; Wong, A.; Wilson, B.A.; Chock, P.B. Mammalian Target of Rapamycin Complex 1 (mTORC1) Plays a Role in Pasteurella multocida Toxin (PMT)-induced Protein Synthesis and Proliferation in Swiss 3T3 Cells. J. Biol. Chem. 2013, 288, 2805–2815. [Google Scholar] [CrossRef] [PubMed]
- Ebner, J.K.; König, G.M.; Kostenis, E.; Siegert, P.; Aktories, K.; Orth, J.H.C. Activation of G(q) signaling by Pasteurella multocida toxin inhibits the osteoblastogenic-like actions of Activin A in C2C12 myoblasts, a cell model of fibrodysplasia ossificans pr4gressiva. Bone 2019, 127, 592–601. [Google Scholar] [CrossRef] [PubMed]
- Chakraborty, S.; Kloos, B.; Harre, U.; Schett, G.; Kubatzky, K.F. Pasteurella multocida Toxin Triggers RANKL-Independent Osteoclastogenesis. Front. Immunol. 2017, 8, 185. [Google Scholar] [CrossRef] [PubMed]
- Preuss, I.; Hildebrand, D.; Orth, J.H.; Aktories, K.; Kubatzky, K.F. Pasteurella multocida toxin is a potent activator of anti-apoptotic signalling pathways. Cell. Microbiol. 2010, 12, 1174–1185. [Google Scholar] [CrossRef] [PubMed]
- Surguy, S.M.; Duricki, D.A.; Reilly, J.M.; Lax, A.J.; Robbins, J. The actions of Pasteurella multocida toxin on neuronal cells. Neuropharmacology 2014, 77, 9–18. [Google Scholar] [CrossRef] [PubMed][Green Version]
- Siegert, P.; Schmidt, G.; Papatheodorou, P.; Wieland, T.; Aktories, K.; Orth, J.H. Pasteurella multocida toxin prevents osteoblast differentiation by transactivation of the MAP-kinase cascade via the Gα(q/11)--p63RhoGEF--RhoA axis. PLoS Pathog. 2013, 9, e1003385. [Google Scholar] [CrossRef] [PubMed]
- Knall, C.; Young, S.; Nick, J.A.; Buhl, A.M.; Worthen, G.S.; Johnson, G.L. Interleukin-8 regulation of the Ras/Raf/mitogen-activated protein kinase pathway in human neutrophils. J. Biol. Chem. 1996, 271, 2832–2838. [Google Scholar] [CrossRef]
- Lang, K.; Niggemann, B.; Zanker, K.S.; Entschladen, F. Signal processing in migrating T24 human bladder carcinoma cells: Role of the autocrine interleukin-8 loop. Int. J. Cancer 2002, 99, 673–680. [Google Scholar] [CrossRef]
- Schraufstatter, I.U.; Chung, J.; Burger, M. IL-8 activates endothelial cell CXCR1 and CXCR2 through Rho and Rac signaling pathways. Am. J. Physiol. Lung Cell. Mol. Physiol. 2001, 280, L1094–L1103. [Google Scholar] [CrossRef] [PubMed]
- Lin, C.H.; Cheng, H.W.; Ma, H.P.; Wu, C.H.; Hong, C.Y.; Chen, B.C. Thrombin induces NF-kappaB activation and IL-8/CXCL8 expression in lung epithelial cells by a Rac1-dependent PI3K/Akt pathway. J. Biol. Chem. 2011, 286, 10483–10494. [Google Scholar] [CrossRef] [PubMed]
- Nasser, M.W.; Raghuwanshi, S.K.; Grant, D.J.; Jala, V.R.; Rajarathnam, K.; Richardson, R.M. Differential activation and regulation of CXCR1 and CXCR2 by CXCL8 monomer and dimer. J. Immunol. 2009, 183, 3425–3432. [Google Scholar] [CrossRef] [PubMed]
- Mollica Poeta, V.; Massara, M.; Capucetti, A.; Bonecchi, R. Chemokines and Chemokine Receptors: New Targets for Cancer Immunotherapy. Front. Immunol. 2019, 10, 379. [Google Scholar] [CrossRef] [PubMed]
- Takami, M.; Terry, V.; Petruzzelli, L. Signaling pathways involved in IL-8-dependent activation of adhesion through Mac-1. J. Immunol. 2002, 168, 4559–4566. [Google Scholar] [CrossRef] [PubMed]
- Zinkernagel, A.S.; Timmer, A.M.; Pence, M.A.; Locke, J.B.; Buchanan, J.T.; Turner, C.E.; Mishalian, I.; Sriskandan, S.; Hanski, E.; Nizet, V. The IL-8 protease SpyCEP/ScpC of group A Streptococcus promotes resistance to neutrophil killing. Cell Host Microbe 2008, 4, 170–178. [Google Scholar] [CrossRef] [PubMed]
- Liu, Q.; Li, A.; Tian, Y.; Wu, J.D.; Liu, Y.; Li, T.; Chen, Y.; Han, X.; Wu, K. The CXCL8-CXCR1/2 pathways in cancer. Cytokine Growth Factor Rev. 2016, 31, 61–71. [Google Scholar] [CrossRef]
- Lin, C.; He, H.; Liu, H.; Li, R.; Chen, Y.; Qi, Y.; Jiang, Q.; Chen, L.; Zhang, P.; Zhang, H.; et al. Tumour-associated macrophages-derived CXCL8 determines immune evasion through autonomous PD-L1 expression in gastric cancer. Gut 2019, 68, 1764–1773. [Google Scholar] [CrossRef]
- Ha, H.; Debnath, B.; Neamati, N. Role of the CXCL8-CXCR1/2 Axis in Cancer and Inflammatory Diseases. Theranostics 2017, 7, 1543–1588. [Google Scholar] [CrossRef]
- Zhang, M.; Huang, L.; Ding, G.; Huang, H.; Cao, G.; Sun, X.; Lou, N.; Wei, Q.; Shen, T.; Xu, X.; et al. Interferon gamma inhibits CXCL8-CXCR2 axis mediated tumor-associated macrophages tumor trafficking and enhances anti-PD1 efficacy in pancreatic cancer. J. Immunother. Cancer 2020, 8, e000308. [Google Scholar] [CrossRef]
- Maxwell, P.J.; Coulter, J.; Walker, S.M.; McKechnie, M.; Neisen, J.; McCabe, N.; Kennedy, R.D.; Salto-Tellez, M.; Albanese, C.; Waugh, D.J. Potentiation of inflammatory CXCL8 signalling sustains cell survival in PTEN-deficient prostate carcinoma. Eur. Urol. 2013, 64, 177–188. [Google Scholar] [CrossRef]
- Kloos, B.; Chakraborty, S.; Lindner, S.G.; Noack, K.; Harre, U.; Schett, G.; Krämer, O.H.; Kubatzky, K.F. Pasteurella multocida toxin- induced osteoclastogenesis requires mTOR activation. Cell Commun. Signal. 2015, 13, 40. [Google Scholar] [CrossRef] [PubMed]
- Williams, P.P.; Hall, M.R.; Rimler, R.B. Host response to Pasteurella multocida turbinate atrophy toxin in swine. Can. J. Vet. Res. 1990, 54, 157–163. [Google Scholar] [PubMed]
- Cheville, N.F.; Rimler, R.B.; Thurston, J.R. A toxin from Pasteurella multocida type D causes acute hepatic necrosis in pigs. Vet. Pathol. 1988, 25, 518–520. [Google Scholar] [CrossRef] [PubMed]
- Cheville, N.F.; Rimler, R.B. A protein toxin from Pasteurella multocida type D causes acute and chronic hepatic toxicity in rats. Vet. Pathol. 1989, 26, 148–157. [Google Scholar] [CrossRef]
- Weise, M.; Vettel, C.; Spiger, K.; Gilsbach, R.; Hein, L.; Lorenz, K.; Wieland, T.; Aktories, K.; Orth, J.H.C. A systemic Pasteurella multocida toxin aggravates cardiac hypertrophy and fibrosis in mice. Cell. Microbiol. 2015, 17, 1320–1331. [Google Scholar] [CrossRef] [PubMed]
- Hamilton, T.D.; Roe, J.M.; Hayes, C.M.; Webster, A.J. Effects of ammonia inhalation and acetic acid pretreatment on colonization kinetics of toxigenic Pasteurella multocida within upper respiratory tracts of swine. J. Clin. Microbiol. 1998, 36, 1260–1265. [Google Scholar] [CrossRef] [PubMed]
- Thomson, J.R.; MacIntyre, N.; Henderson, L.E.; Meikle, C.S. Detection of Pasteurella multocida in pigs with porcine dermatitis and nephropathy syndrome. Vet. Rec. 2001, 149, 412–417. [Google Scholar] [CrossRef]
- Fukuchi, T.; Morisawa, Y. A case of cat-scratch-induced Pasteurella multocida infection presenting with disseminated intravascular coagulation and acute renal failure. Kansenshogaku zasshi. J. Jpn. Assoc. Infect. Dis. 2009, 83, 557–560. [Google Scholar] [CrossRef][Green Version]
- Sun, S.; Zhao, Z.; Rao, Q.; Li, X.; Ruan, Z.; Yang, J. BDE-47 induces nephrotoxicity through ROS-dependent pathways of mitochondrial dynamics in PK15 cells. Ecotoxicol. Environ. Saf. 2021, 222, 112549. [Google Scholar] [CrossRef]
- Zhou, Y.; Gan, F.; Hou, L.; Zhou, X.; Adam Ibrahim, Y.A.; Huang, K. Modulations of DNMT1 and HDAC1 are involved in the OTA-induced cytotoxicity and apoptosis in vitro. Chem. Biol. Interact. 2017, 278, 170–178. [Google Scholar] [CrossRef]
- Gan, F.; Zhou, X.; Zhou, Y.; Hou, L.; Chen, X.; Pan, C.; Huang, K. Nephrotoxicity instead of immunotoxicity of OTA is induced through DNMT1-dependent activation of JAK2/STAT3 signaling pathway by targeting SOCS3. Arch. Toxicol. 2019, 93, 1067–1082. [Google Scholar] [CrossRef] [PubMed]
- Hsuan, S.L.; Liao, C.M.; Huang, C.; Winton, J.R.; Chen, Z.W.; Lee, W.C.; Liao, J.-W.; Chen, T.-H.; Chiou, C.-J.; Yeh, K.-S.; et al. Efficacy of a novel Pasteurella multocida vaccine against progressive atrophic rhinitis of swine. Vaccine 2009, 27, 2923–2929. [Google Scholar] [CrossRef] [PubMed]
- Morrison, D.C.; Ryan, J.L. Endotoxins and disease mechanisms. Annu. Rev. Med. 1987, 38, 417–432. [Google Scholar] [CrossRef] [PubMed]
- Mani, V.; Weber, T.E.; Baumgard, L.H.; Gabler, N.K. Growth and Development Symposium: Endotoxin, inflammation, and intestinal function in livestock. J. Anim. Sci. 2012, 90, 1452–1465. [Google Scholar] [CrossRef] [PubMed]
- Aida, Y.; Pabst, M.J. Removal of endotoxin from protein solutions by phase separation using Triton X-114. J. Immunol. Methods 1990, 132, 191–195. [Google Scholar] [CrossRef] [PubMed]
- Wilson, B.A.; Ponferrada, V.G.; Vallance, J.E.; Ho, M. Localization of the intracellular activity domain of Pasteurella multocida toxin to the N terminus. Infect. Immun. 1999, 67, 80–87. [Google Scholar] [CrossRef] [PubMed]
- Ward, P.N.; Miles, A.J.; Sumner, I.G.; Thomas, L.H.; Lax, A.J. Activity of the mitogenic Pasteurella multocida toxin requires an essential C-terminal residue. Infect. Immun. 1998, 66, 5636–5642. [Google Scholar] [CrossRef]
- To, H.; Someno, S.; Nagai, S. Development of a genetically modified nontoxigenic Pasteurella multocida toxin as a candidate for use in vaccines against progressive atrophic rhinitis in pigs. Am. J. Vet. Res. 2005, 66, 113–118. [Google Scholar] [CrossRef]
- Wang, Z.-Y.; Zhen, Z.-D.; Fan, D.-Y.; Wang, P.-G.; An, J. Transcriptomic Analysis Suggests the M1 Polarization and Launch of Diverse Programmed Cell Death Pathways in Japanese Encephalitis Virus-Infected Macrophages. Viruses 2020, 12, 356. [Google Scholar] [CrossRef]
- Arwert, E.N.; Milford, E.L.; Rullan, A.; Derzsi, S.; Hooper, S.; Kato, T.; Mansfield, D.; Melcher, A.; Harrington, K.J.; Sahai, E. STING and IRF3 in stromal fibroblasts enable sensing of genomic stress in cancer cells to undermine oncolytic viral therapy. Nat. Cell Biol. 2020, 22, 758–766. [Google Scholar] [CrossRef]
- McComb, S.; Cessford, E.; Alturki, N.A.; Joseph, J.; Shutinoski, B.; Startek, J.B.; Gamero, A.M.; Mossman, K.L.; Sad, S. Type-I interferon signaling through ISGF3 complex is required for sustained Rip3 activation and necroptosis in macrophages. Proc. Natl. Acad. Sci. USA 2014, 111, E3206–E3213. [Google Scholar] [CrossRef]
- Østvik, A.E.; Svendsen, T.D.; Granlund, A.V.B.; Doseth, B.; Skovdahl, H.K.; Bakke, I.; Thorsvik, S.; Afroz, W.; Walaas, G.A.; Mollnes, T.E.; et al. Intestinal Epithelial Cells Express Immunomodulatory ISG15 During Active Ulcerative Colitis and Crohn’s Disease. J. Crohn’s Colitis 2020, 14, 920–934. [Google Scholar] [CrossRef] [PubMed]
- Xiao, H.; Zhao, Q.; Yuan, J.; Liang, W.; Wu, R.; Wen, Y.; Du, S.; Wang, Y.; Zhao, S.; Lang, Y.; et al. IFN-γ promotes PANoptosis in Pasteurella multocida toxin-induced pneumonia in mice. Vet. Microbiol. 2023, 285, 109848. [Google Scholar] [CrossRef] [PubMed]
- Yu, C.; Zhong, H.; Yang, X.; Li, G.; Wu, Z.; Yang, H. Establishment of a pig CRISPR/Cas9 knockout library for functional gene screening in pig cells. Biotechnol. J. 2021, 17, e2100408. [Google Scholar] [CrossRef]
- Kubatzky, K.F.; Kloos, B.; Hildebrand, D. Signaling Cascades of Pasteurella multocida Toxin in Immune Evasion. Toxins 2013, 5, 1664–1681. [Google Scholar] [CrossRef] [PubMed]
- Park, S.B.; Yang, Y.; Bang, S.I.; Kim, T.S.; Cho, D. AESIS-1, a Rheumatoid Arthritis Therapeutic Peptide, Accelerates Wound Healing by Promoting Fibroblast Migration in a CXCR2-Dependent Manner. Int. J. Mol. Sci. 2024, 25, 3937. [Google Scholar] [CrossRef]
- Petrie, E.J.; Birkinshaw, R.W.; Koide, A.; Denbaum, E.; Hildebrand, J.M.; Garnish, S.E.; Davies, K.A.; Sandow, J.J.; Samson, A.L.; Gavin, X.; et al. Identification of MLKL membrane translocation as a checkpoint in necroptotic cell death using Monobodies. Proc. Natl. Acad. Sci. USA 2020, 117, 8468–8475. [Google Scholar] [CrossRef]
- Galluzzi, L.; Green, D.R. Autophagy-Independent Functions of the Autophagy Machinery. Cell 2019, 177, 1682–1699. [Google Scholar] [CrossRef]
- Liu, W.; Yang, M.; Xu, Z.; Zheng, H.; Liang, W.; Zhou, R.; Wu, B.; Chen, H. Complete genome sequence of Pasteurella multocida HN06, a toxigenic strain of serogroup D. J. Bacteriol. 2012, 194, 3292–3293. [Google Scholar] [CrossRef]







| Sample | Raw Reads | Clean Reads (%) | Raw Bases (G) | Clean Bases (G) | Q20 (%) | Q30 (%) | GC Content (%) |
|---|---|---|---|---|---|---|---|
| PK15-1 | 46,501,322 | 46,292,164 (99.55%) | 6.98 | 6.91 | 98.17 | 94.75 | 48.33 |
| PK15-2 | 54,439,480 | 54,200,760 (99.56%) | 8.17 | 8.10 | 98.19 | 94.78 | 48.16 |
| PK15-PMT-1 | 43,584,530 | 43,368,538 (99.50%) | 6.54 | 6.48 | 98.07 | 94.52 | 47.24 |
| PK15-PMT-2 | 49,633,044 | 49,401,324 (99.53%) | 7.44 | 7.38 | 98.07 | 94.53 | 46.66 |
| Sample | Total Reads | Unique Mapped Reads (%) | Total Mapped Reads (%) | Exon (%) | Intron (%) | Intergenic (%) | Expressed Genes | Novel Genes |
|---|---|---|---|---|---|---|---|---|
| PK15-1 | 46,151,464 | 89.83 | 95.22% | 72.62 | 22.30 | 5.08 | 14819 | 908 |
| PK15-2 | 54,026,874 | 90.11 | 95.43% | 72.69 | 22.21 | 5.11 | 14932 | 913 |
| PK15-PMT-1 | 42,926,818 | 88.31 | 94.82% | 61.64 | 31.70 | 6.66 | 15073 | 903 |
| PK15-PMT-2 | 48,861,884 | 88.13 | 94.50% | 61.75 | 31.45 | 6.80 | 15249 | 916 |
| Genes | Sequence (5′-3′) | For Construction of |
|---|---|---|
| CXCL8 | F: AGCCCGTGTCAACATGACTT | RT-PCR for CXCL8 of PK15 cells |
| R: TGGAAAGGTGTGGAATGCGT | ||
| LAMA3 | F: GAGGTGCTTGTGCAAACCTG | RT-PCR for LAMA3 of PK15 cells |
| R: GTTCATGCAGTCTCCGGTCA | ||
| OAS2 | F: GATCCAACGGACCCAACCAA | RT-PCR for OAS2 of PK15 cells |
| R: GCTTGGGGTCGAGTAGAGTG | ||
| IFIT1 | F: AAAGGCCAGAATGAGGGAGC | RT-PCR for IFIT1 of PK15 cells |
| R: GCAAGCTTCCTGCAAGTGTC | ||
| MX2 | F: CATCGATCTTCCCGGCATCA | RT-PCR for MX2 of PK15 cells |
| R: GTTGATGGTCTGCTGCTCCT | ||
| IRF1 | F: ATGGAAGGCCAACTTTCGCT | RT-PCR for IRF1 of PK15 cells |
| R: CTGGTTCTTGGTGAGGGGTG | ||
| CSF2 | F: TGCCATCAAAGAAGCCCTGA | RT-PCR for CSF2 of PK15 cells |
| R: GCTTGTACAGGTTCAGGCGA | ||
| RNF19B | F: AATGCAGCGAGCGACTCAAC | RT-PCR for RNF19B of PK15 cells |
| R: TTCGTACTTGTGCATGAGCG | ||
| ENDOV | F: CCTCGGTGTCCTTACAGACG | RT-PCR for ENDOV of PK15 cells |
| R: AGCCTTCAGGAGCCGTATCT | ||
| ISG15 | F: GGTGAGGAACGACAAGGGTC | RT-PCR for ISG15 of PK15 cells |
| R: GGCTTGAGGTCATACTCCCC | ||
| DUSP5 | F: GCACGACCCACCTACACTAC | RT-PCR for DUSP5 of PK15 cells |
| R: GCCCTTTTCCCTGACACAGT | ||
| ZBP1 | F: CAAGAGGCAGTTGCGATTCC | RT-PCR for ZBP1 of PK15 cells |
| R: TTGACTTCCTTCGCCGTCTT | ||
| CCL5 | F: ACACCACACCCTGCTGTTTT | RT-PCR for CCL5 of PK15 cells |
| R: TGTACTCCCGCACCCATTTC | ||
| CXCL2 | F: GAAGTTTGTCTCAACCCCGC | RT-PCR for CXCL2 of PK15 cells |
| R: ATCAGTTGGCACTGCTCTTGT | ||
| TNFAIP3 | F: TGGAAACGGGGCTTTGCTAT | RT-PCR for TNFAIP3 of PK15 cells |
| R: ATCTGTAGCATTCCTGGGCG | ||
| TNFSF9 | F: CCATCCTCAGGGAACTCAGC | RT-PCR for TNFSF9 of PK15 cells |
| R: AGTCTTGGTCTAGGGGGTGG | ||
| IL11 | F: TGAACCTGACGCTTGACTGG | RT-PCR for IL11 of PK15 cells |
| R: AACTGGCTTTGAAGGACGCT | ||
| IL1A | F: ATGCCCGCAATCAAAGCATC | RT-PCR for IL1A of PK15 cells |
| R: AACACGGGTTCGTCTTCGTT | ||
| IL18 | F: GCTGCTGAACCGGAAGACAA | RT-PCR for IL18 of PK15 cells |
| R: AAACACGGCTTGATGTCCCT | ||
| Caspase3 | F: CCGAGGCACAGAATTGGACT | RT-PCR for Caspase3 of PK15 cells |
| R: TCGCCAGGAATAGTAACCAGG | ||
| MLKL | F: CGGGAAGGACGAAGGTATGGA | RT-PCR for MLKL of PK15 cells |
| R: CGGTGGTTATCTCAGGGGAC | ||
| ATG5 | F: ACAGATGACAAAGATGTGCT | RT-PCR for ATG5 of PK15 cells |
| R: CCTCCCGTTCAGTTATCTCA | ||
| LC3B | F: CCGAACCTTCGAACAGAGAG | RT-PCR for LC3B of PK15 cells |
| R: AGGCTTGGTTAGCATTGAGC | ||
| GAPDH | F: ACATGGCCTCCAAGGAGTAAGA | RT-PCR for GAPDH of PK15 cells |
| R: GATCGAGTTGGGGCTGTGACT |
Disclaimer/Publisher’s Note: The statements, opinions and data contained in all publications are solely those of the individual author(s) and contributor(s) and not of MDPI and/or the editor(s). MDPI and/or the editor(s) disclaim responsibility for any injury to people or property resulting from any ideas, methods, instructions or products referred to in the content. |
© 2024 by the authors. Licensee MDPI, Basel, Switzerland. This article is an open access article distributed under the terms and conditions of the Creative Commons Attribution (CC BY) license (https://creativecommons.org/licenses/by/4.0/).
Share and Cite
Yuan, J.; Zhao, Q.; Li, J.; Wen, Y.; Wu, R.; Zhao, S.; Lang, Y.-F.; Yan, Q.-G.; Huang, X.; Du, S.; et al. CXCL8 Knockout: A Key to Resisting Pasteurella multocida Toxin-Induced Cytotoxicity. Int. J. Mol. Sci. 2024, 25, 5330. https://doi.org/10.3390/ijms25105330
Yuan J, Zhao Q, Li J, Wen Y, Wu R, Zhao S, Lang Y-F, Yan Q-G, Huang X, Du S, et al. CXCL8 Knockout: A Key to Resisting Pasteurella multocida Toxin-Induced Cytotoxicity. International Journal of Molecular Sciences. 2024; 25(10):5330. https://doi.org/10.3390/ijms25105330
Chicago/Turabian StyleYuan, Jianlin, Qin Zhao, Jinfeng Li, Yiping Wen, Rui Wu, Shan Zhao, Yi-Fei Lang, Qi-Gui Yan, Xiaobo Huang, Senyan Du, and et al. 2024. "CXCL8 Knockout: A Key to Resisting Pasteurella multocida Toxin-Induced Cytotoxicity" International Journal of Molecular Sciences 25, no. 10: 5330. https://doi.org/10.3390/ijms25105330
APA StyleYuan, J., Zhao, Q., Li, J., Wen, Y., Wu, R., Zhao, S., Lang, Y.-F., Yan, Q.-G., Huang, X., Du, S., & Cao, S.-J. (2024). CXCL8 Knockout: A Key to Resisting Pasteurella multocida Toxin-Induced Cytotoxicity. International Journal of Molecular Sciences, 25(10), 5330. https://doi.org/10.3390/ijms25105330

