Molecular Mechanism of Exogenous ABA to Enhance UV-B Resistance in Rhododendron chrysanthum Pall. by Modulating Flavonoid Accumulation
Abstract
1. Introduction
2. Results
2.1. Damage Caused by UV-B Radiation to the R. chrysanthum Photosystem and the Mitigating Effect of Exogenous ABA
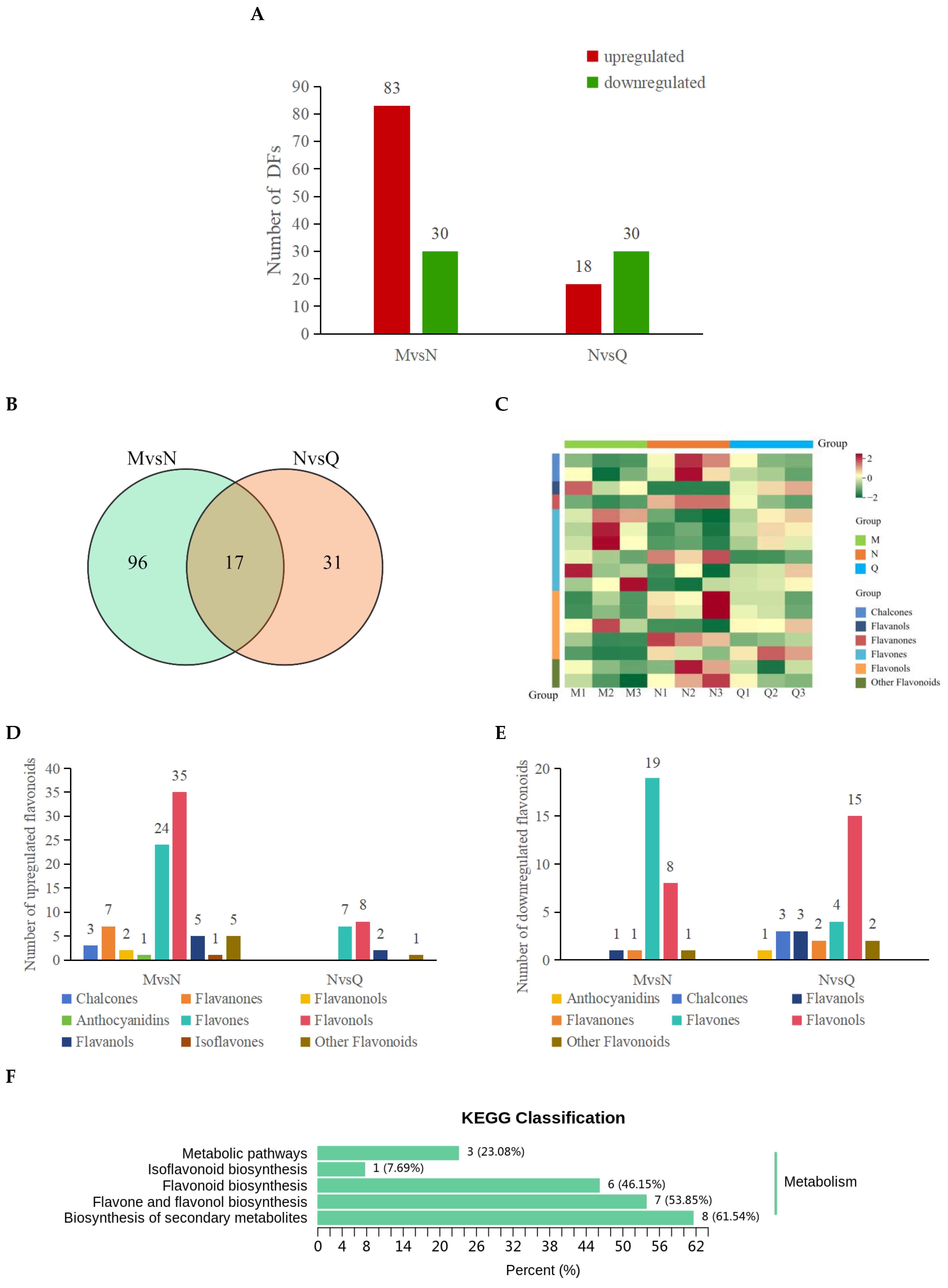
2.2. The Positive Reaction of Flavonoids against UV-B Stress of R. chrysanthum
2.3. UV-B Radiation and Exogenous ABA Affect the Flavones and Flavonols Content of R. chrysanthum
2.4. Transcriptomic Analysis of R. chrysanthum under UV-B and Exogenous ABA
2.5. Key Enzymes in the Flavonoid Synthesis Pathway Regulate the DFs Network
2.6. Correlation Network Analysis of Key DFs and DEGs in the Flavonoid Synthesis Pathway
3. Discussion
4. Materials and Methods
4.1. Material Preparation and Experimental Treatments
4.2. Widely-Targeted Metabolome Testing
4.3. Transcriptomics Testing
4.4. Determination of Chlorophyll Fluorescence Parameters
4.5. Determination of OJIP Curve
4.6. Statistical Analysis
Supplementary Materials
Author Contributions
Funding
Institutional Review Board Statement
Informed Consent Statement
Data Availability Statement
Acknowledgments
Conflicts of Interest
Abbreviations
| R. chrysanthum | Rhododendron chrysanthum Pall. |
| ABA | Abscisic acid |
| ANOVA | Analysis of variances |
| UPLC-MS/MS | Ultra-performance liquid chromatography tandem mass spectrometry |
| MWDB | Metware database |
| Q-value | Adjusted p value |
| UV-B | Ultraviolet radiation b |
| PAR | Photosynthetic active radiation |
| DMS | Differential metabolites |
| DFs | Different flavonoids |
| DEGs | Differentially expressed genes |
| PSII | Photosystem II |
| Fo | Minimal fluorescence |
| PQ | Plastoquinone |
| QA | The primary quinone acceptor |
| QB | The secondary quinone acceptor |
| OEC | Oxygen evolving complex |
| GO | Gene Ontology |
| KEGG | Kyoto Encyclopedia of Genes and Genomes |
| H2O2 | Hydrogen peroxide |
| OPLS-DA | Orthogonal partial least squares discriminant analysis |
| FC | Fold change |
| VIP | Variable important in projection |
| FPKM | Transcript fragments per kilobase per million mapped reads |
| E5.5.1.6 | Chalcone isomerase |
| C12RT1 | Flavanone 7-O-glucoside 2″-O-beta-L-rhamnosyltransferase |
| DFR | Dihydroflavonol 4-reductase |
| PGT1 | Phlorizin synthase |
| TFs | Transcription factors |
References
- Blumthaler, M.; Ambach, W. Indication of increasing solar ultraviolet-B radiation flux in alpine regions. Science 1990, 248, 206–208. [Google Scholar] [CrossRef] [PubMed]
- Molina, M.J.; Rowland, F.S. Stratospheric sink for chlorofluoromethanes: Chlorine atom-catalysed destruction of ozone. Nature 1974, 249, 810–812. [Google Scholar] [CrossRef]
- Wu, X.; Chen, B.; Xiao, J.; Guo, H. Different doses of UV-B radiation affect pigmented potatoes’ growth and quality during the whole growth period. Front. Plant Sci. 2023, 14, 1101172. [Google Scholar] [CrossRef] [PubMed]
- Shi, S.; Shi, R.; Li, T.; Zhou, D. UV-B Radiation Effects on the Alpine Plant Kobresia humilis in a Qinghai-Tibet Alpine Meadow. Plants 2022, 11, 3102. [Google Scholar] [CrossRef] [PubMed]
- Liu, B.; Liu, X.-b.; Li, Y.-S.; Herbert, S.J. Effects of enhanced UV-B radiation on seed growth characteristics and yield components in soybean. Field Crop. Res. 2013, 154, 158–163. [Google Scholar] [CrossRef]
- Masih, J. Effects of Ultraviolet-B Radiation on the Photosynthetic Pigments and Protein Content of Strawberry. Asian J. Appl. Chem. Res. 2019, 3, 1–7. [Google Scholar] [CrossRef]
- Okada, M.; Kitajima, M.; Buder, W.L. Inhibition of photosystem I and photosystem II in chloroplasts by UV radiation. Plant Cell Physiol. 1976, 17, 35–43. [Google Scholar] [CrossRef]
- Frohnmeyer, H.; Staiger, D. Ultraviolet-B radiation-mediated responses in plants. Balancing damage and protection. Plant Physiol. 2003, 133, 1420–1428. [Google Scholar] [CrossRef]
- Zhou, X.; Chen, S.; Wu, H.; Yang, Y.; Xu, H. Biochemical and proteomics analyses of antioxidant enzymes reveal the potential stress tolerance in Rhododendron chrysanthum Pall. Biol. Direct 2017, 12, 10. [Google Scholar] [CrossRef]
- Zhang, X.; Ding, X.; Ji, Y.; Wang, S.; Chen, Y.; Luo, J.; Shen, Y.; Peng, L. Measurement of metabolite variations and analysis of related gene expression in Chinese liquorice (Glycyrrhiza uralensis) plants under UV-B irradiation. Sci. Rep. 2018, 8, 6144. [Google Scholar] [CrossRef]
- Liu, M.; Lin, X.; Cao, K.; Yang, L.; Xu, H.; Zhou, X. Multi-Omic Analysis Reveals the Molecular Mechanism of UV-B Stress Resistance in Acetylated RcMYB44 in Rhododendron chrysanthum. Genes 2023, 14, 2022. [Google Scholar] [CrossRef] [PubMed]
- Zhang, Q.; Li, Y.; Cao, K.; Xu, H.; Zhou, X. Transcriptome and proteome depth analysis indicate ABA, MAPK cascade and Ca(2+) signaling co-regulate cold tolerance in Rhododendron chrysanthum Pall. Front. Plant Sci. 2023, 14, 1146663. [Google Scholar] [CrossRef] [PubMed]
- Lepiniec, L.; Debeaujon, I.; Routaboul, J.M.; Baudry, A.; Pourcel, L.; Nesi, N.; Caboche, M. Genetics and biochemistry of seed flavonoids. Annu. Rev. Plant Biol. 2006, 57, 405–430. [Google Scholar] [CrossRef] [PubMed]
- Ma, D.; Sun, D.; Wang, C.; Li, Y.; Guo, T. Expression of flavonoid biosynthesis genes and accumulation of flavonoid in wheat leaves in response to drought stress. Plant Physiol. Biochem. 2014, 80, 60–66. [Google Scholar] [CrossRef] [PubMed]
- Li, P.; Li, Y.J.; Zhang, F.J.; Zhang, G.Z.; Jiang, X.Y.; Yu, H.M.; Hou, B.K. The Arabidopsis UDP-glycosyltransferases UGT79B2 and UGT79B3, contribute to cold, salt and drought stress tolerance via modulating anthocyanin accumulation. Plant J. 2017, 89, 85–103. [Google Scholar] [CrossRef] [PubMed]
- Peng, M.; Shahzad, R.; Gul, A.; Subthain, H.; Shen, S.; Lei, L.; Zheng, Z.; Zhou, J.; Lu, D.; Wang, S.; et al. Differentially evolved glucosyltransferases determine natural variation of rice flavone accumulation and UV-tolerance. Nat. Commun. 2017, 8, 1975. [Google Scholar] [CrossRef] [PubMed]
- Shen, Y.; Sun, T.; Pan, Q.; Anupol, N.; Chen, H.; Shi, J.; Liu, F.; Deqiang, D.; Wang, C.; Zhao, J.; et al. RrMYB5- and RrMYB10-regulated flavonoid biosynthesis plays a pivotal role in feedback loop responding to wounding and oxidation in Rosa rugosa. Plant Biotechnol. J. 2019, 17, 2078–2095. [Google Scholar] [CrossRef] [PubMed]
- Kakani, V.G.; Reddy, K.R.; Zhao, D.; Sailaja, K. Field crop responses to ultraviolet-B radiation: A review. Agric. For. Meteorol. 2003, 120, 191–218. [Google Scholar] [CrossRef]
- Waadt, R.; Seller, C.A.; Hsu, P.K.; Takahashi, Y.; Munemasa, S.; Schroeder, J.I. Plant hormone regulation of abiotic stress responses. Nat. Rev. Mol. Cell Biol. 2022, 23, 680–694. [Google Scholar] [CrossRef]
- Luo, M.; Liu, J.H.; Mohapatra, S.; Hill, R.D.; Mohapatra, S.S. Characterization of a gene family encoding abscisic acid- and environmental stress-inducible proteins of alfalfa. J. Biol. Chem. 1992, 267, 15367–15374. [Google Scholar] [CrossRef]
- Hartung, W.; Schraut, D.; Jiang, F. Physiology of abscisic acid (ABA) in roots under stress—A review of the relationship between root ABA and radial water and ABA flows. Aust. J. Agric. Res. 2005, 56, 1253–1259. [Google Scholar] [CrossRef]
- Oliver, S.N.; Dennis, E.S.; Dolferus, R. ABA Regulates Apoplastic Sugar Transport and is a Potential Signal for Cold-Induced Pollen Sterility in Rice. Plant Cell Physiol. 2007, 48, 1319–1330. [Google Scholar] [CrossRef]
- Shu, S.; Gao, P.; Li, L.; Yuan, Y.; Sun, J.; Guo, S. Abscisic Acid-Induced H(2)O(2) Accumulation Enhances Antioxidant Capacity in Pumpkin-Grafted Cucumber Leaves under Ca(NO(3))(2) Stress. Front. Plant Sci. 2016, 7, 1489. [Google Scholar] [CrossRef]
- Gong, F.; Yu, W.; Zeng, Q.; Dong, J.; Cao, K.; Xu, H.; Zhou, X. Rhododendron chrysanthum’s Primary Metabolites Are Converted to Phenolics More Quickly When Exposed to UV-B Radiation. Biomolecules 2023, 13, 1700. [Google Scholar] [CrossRef]
- Zhou, X.; Gong, F.; Dong, J.; Lin, X.; Cao, K.; Xu, H.; Zhou, X. Abscisic Acid Affects Phenolic Acid Content to Increase Tolerance to UV-B Stress in Rhododendron chrysanthum Pall. Int. J. Mol. Sci. 2024, 25, 1234. [Google Scholar] [CrossRef] [PubMed]
- Sun, Q.; Zhou, X.; Yang, L.; Xu, H.; Zhou, X. Integration of Phosphoproteomics and Transcriptome Studies Reveals ABA Signaling Pathways Regulate UV-B Tolerance in Rhododendron chrysanthum Leaves. Genes 2023, 14, 1153. [Google Scholar] [CrossRef] [PubMed]
- Sah, S.K.; Reddy, K.R.; Li, J. Abscisic Acid and Abiotic Stress Tolerance in Crop Plants. Front. Plant Sci. 2016, 7, 571. [Google Scholar] [CrossRef]
- Mohapatra, S.S.; Poole, R.J.; Dhindsa, R.S. Abscisic Acid-regulated gene expression in relation to freezing tolerance in alfalfa. Plant Physiol. 1988, 87, 468–473. [Google Scholar] [CrossRef]
- Balcke, G.U.; Handrick, V.; Bergau, N.; Fichtner, M.; Henning, A.; Stellmach, H.; Tissier, A.; Hause, B.; Frolov, A. An UPLC-MS/MS method for highly sensitive high-throughput analysis of phytohormones in plant tissues. Plant Methods 2012, 8, 47. [Google Scholar] [CrossRef] [PubMed]
- Morales-Tapia, P.; Cabrera-Barjas, G.; Giordano, A. Polyphenolic distribution in organs of Argylia radiata, an extremophile plant from Chilean Atacama desert. Nat. Prod. Res. 2021, 35, 4143–4147. [Google Scholar] [CrossRef]
- Chen, L.; Xia, W.; Song, J.; Wu, M.; Xu, Z.; Hu, X.; Zhang, W. Enhanced thermotolerance of Arabidopsis by chitooligosaccharides-induced CERK1n-ERc fusion gene. Plant Signal. Behav. 2020, 15, 1816322. [Google Scholar] [CrossRef]
- Tyagi, P.; Singh, D.; Mathur, S.; Singh, A.; Ranjan, R. Upcoming progress of transcriptomics studies on plants: An overview. Front. Plant Sci. 2022, 13, 1030890. [Google Scholar] [CrossRef]
- Cuperlovic-Culf, M.; Belacel, N.; Culf, A. Integrated analysis of transcriptomics and metabolomics profiles. Expert Opin. Med. Diagn. 2008, 2, 497–509. [Google Scholar] [CrossRef]
- Zhang, H.; Li, Y.; Zhu, J.-K. Developing naturally stress-resistant crops for a sustainable agriculture. Nat. Plants 2018, 4, 989–996. [Google Scholar] [CrossRef] [PubMed]
- Chaudhry, S.; Sidhu, G.P.S. Climate change regulated abiotic stress mechanisms in plants: A comprehensive review. Plant Cell Rep. 2022, 41, 1–31. [Google Scholar] [CrossRef]
- Jansen, M.A.K.; Coffey, A.M.; Prinsen, E. UV-B induced morphogenesis. Plant Signal. Behav. 2012, 7, 1185–1187. [Google Scholar] [CrossRef] [PubMed]
- Liu, L.; Gregan, S.; Winefield, C.; Jordan, B. From UVR8 to flavonol synthase: UV-B-induced gene expression in Sauvignon blanc grape berry. Plant Cell Environ. 2015, 38, 905–919. [Google Scholar] [CrossRef]
- Lin, N.; Liu, X.; Zhu, W.; Cheng, X.; Wang, X.; Wan, X.; Liu, L. Ambient Ultraviolet B Signal Modulates Tea Flavor Characteristics via Shifting a Metabolic Flux in Flavonoid Biosynthesis. J. Agric. Food Chem. 2021, 69, 3401–3414. [Google Scholar] [CrossRef]
- Parihar, P.; Singh, S.; Singh, R.; Singh, V.P.; Prasad, S.M. Changing scenario in plant UV-B research:UV-B from a generic stressor to a specific regulator. J. Photochem. Photobiol. B Biol. 2015, 153, 334–343. [Google Scholar] [CrossRef] [PubMed]
- Laible, P.D.; Zipfel, W.; Owens, T.G. Excited state dynamics in chlorophyll-based antennae: The role of transfer equilibrium. Biophys. J. 1994, 66, 844–860. [Google Scholar] [CrossRef][Green Version]
- Liang, L.; Ze, M.; Yang, J.; Xu, Q.; Du, C.; Hu, X.; Dong, M.; Zou, L.; Qi, T. Physiological and transcriptomic response reveals new insight into manganese tolerance of Celosia argentea Linn. J. Hazard. Mater. 2024, 465, 133079. [Google Scholar] [CrossRef] [PubMed]
- Li, X.; Pu, H.; Liu, F.; Zhou, Q.; Cai, J.; Dai, T.; Cao, W.; Jiang, D. Winter Wheat Photosynthesis and Grain Yield Responses to Spring Freeze. Agron. J. 2015, 107, 1002–1010. [Google Scholar] [CrossRef]
- Dąbrowski, P.; Baczewska, A.H.; Pawluśkiewicz, B.; Paunov, M.; Alexantrov, V.; Goltsev, V.; Kalaji, M.H. Prompt chlorophyll a fluorescence as a rapid tool for diagnostic changes in PSII structure inhibited by salt stress in Perennial ryegrass. J. Photochem. Photobiol. B 2016, 157, 22–31. [Google Scholar] [CrossRef] [PubMed]
- Govindje, G. Sixty-Three Years Since Kautsky: Chlorophyll a Fluorescence. Aust. J. Plant Physiol. 1995, 22, 131–160. [Google Scholar] [CrossRef]
- Strasser, B.J.; Strasser, R.J. Measuring Fast Fluorescence Transients to Address Environmental Questions: The JIP-Test; KAP Press: Dordrecht, The Netherlands, 1995. [Google Scholar]
- Strasser, R.J.; Tsimilli-Michael, M.; Srivastava, A. Analysis of the Chlorophyll a Fluorescence Transient. In Chlorophyll a Fluorescence: A Signature of Photosynthesis; Papageorgiou, G.C., Govindjee, Eds.; Springer: Dordrecht, The Netherlands, 2004; pp. 321–362. [Google Scholar]
- Strassert, R.J.; Srivastava, A.; Govindjee. POLYPHASIC CHLOROPHYLL a FLUORESCENCE TRANSIENT IN PLANTS AND CYANOBACTERIA *. Photochem. Photobiol. 2007, 61, 32–42. [Google Scholar] [CrossRef]
- Choudhary, K.K.; Agrawal, S.B. Cultivar specificity of tropical mung bean (Vigna radiata L.) to elevated ultraviolet-B: Changes in antioxidative defense system, nitrogen metabolism and accumulation of jasmonic and salicylic acids. Environ. Exp. Bot. 2014, 99, 122–132. [Google Scholar] [CrossRef]
- Teramura, A.H.; Sullivan, J.H. Effects of UV-B radiation on photosynthesis and growth of terrestrial plants. Photosynth. Res. 1994, 39, 463–473. [Google Scholar] [CrossRef] [PubMed]
- Ali, M.S.; Baek, K.-H. Jasmonic Acid Signaling Pathway in Response to Abiotic Stresses in Plants. Int. J. Mol. Sci. 2020, 21, 621. [Google Scholar] [CrossRef] [PubMed]
- Alseekh, S.; Aharoni, A.; Brotman, Y.; Contrepois, K.; D’Auria, J.; Ewald, J.; Ewald, J.C.; Fraser, P.D.; Giavalisco, P.; Hall, R.D.; et al. Mass spectrometry-based metabolomics: A guide for annotation, quantification and best reporting practices. Nat. Methods 2021, 18, 747–756. [Google Scholar] [CrossRef]
- Shang, Z.; Tian, Y.; Yi, Y.; Li, K.; Qiao, X.; Ye, M. Comparative bioactivity evaluation and chemical profiling of different parts of the medicinal plant Glycyrrhiza uralensis. J. Pharm. Biomed. Anal. 2022, 215, 114793. [Google Scholar] [CrossRef]
- Wang, T.; Gu, X.; Guo, L.; Zhang, X.; Li, C. Integrated metabolomics and transcriptomics analysis reveals γ-aminobutyric acid enhances the ozone tolerance of wheat by accumulation of flavonoids. J. Hazard. Mater. 2024, 465, 133202. [Google Scholar] [CrossRef] [PubMed]
- Singh, A.A.; Ghosh, A.; Agrawal, M.; Agrawal, S.B. Secondary metabolites responses of plants exposed to ozone: An update. Environ. Sci. Pollut. Res. Int. 2023, 30, 88281–88312. [Google Scholar] [CrossRef] [PubMed]
- Muir, S.R.; Collins, G.J.; Robinson, S.; Hughes, S.; Bovy, A.; Ric De Vos, C.H.; van Tunen, A.J.; Verhoeyen, M.E. Overexpression of petunia chalcone isomerase in tomato results in fruit containing increased levels of flavonols. Nat. Biotechnol. 2001, 19, 470–474. [Google Scholar] [CrossRef] [PubMed]
- Shih, C.H.; Chu, H.; Tang, L.K.; Sakamoto, W.; Maekawa, M.; Chu, I.K.; Wang, M.; Lo, C. Functional characterization of key structural genes in rice flavonoid biosynthesis. Planta 2008, 228, 1043–1054. [Google Scholar] [CrossRef] [PubMed]
- Stracke, R.; De Vos, R.C.; Bartelniewoehner, L.; Ishihara, H.; Sagasser, M.; Martens, S.; Weisshaar, B. Metabolomic and genetic analyses of flavonol synthesis in Arabidopsis thaliana support the in vivo involvement of leucoanthocyanidin dioxygenase. Planta 2009, 229, 427–445. [Google Scholar] [CrossRef] [PubMed]
- Chaves-Silva, S.; Santos, A.L.D.; Chalfun-Júnior, A.; Zhao, J.; Peres, L.E.P.; Benedito, V.A. Understanding the genetic regulation of anthocyanin biosynthesis in plants—Tools for breeding purple varieties of fruits and vegetables. Phytochemistry 2018, 153, 11–27. [Google Scholar] [CrossRef]
- Premathilake, A.T.; Ni, J.; Shen, J.; Bai, S.; Teng, Y. Transcriptome analysis provides new insights into the transcriptional regulation of methyl jasmonate-induced flavonoid biosynthesis in pear calli. BMC Plant Biol. 2020, 20, 388. [Google Scholar] [CrossRef] [PubMed]
- Shan, X.; Zhang, Y.; Peng, W.; Wang, Z.; Xie, D. Molecular mechanism for jasmonate-induction of anthocyanin accumulation in Arabidopsis. J. Exp. Bot. 2009, 60, 3849–3860. [Google Scholar] [CrossRef]
- Sun, J.; Wang, Y.; Chen, X.; Gong, X.; Wang, N.; Ma, L.; Qiu, Y.; Wang, Y.; Feng, S. Effects of methyl jasmonate and abscisic acid on anthocyanin biosynthesis in callus cultures of red-fleshed apple (Malus sieversii f. niedzwetzkyana). Plant Cell Tissue Organ Cult. (PCTOC) 2017, 130, 227–237. [Google Scholar] [CrossRef]
- Ye, J.; Cheng, S.; Zhou, X.; Chen, Z.; Kim, S.U.; Tan, J.; Zheng, J.; Xu, F.; Zhang, W.; Liao, Y.; et al. A global survey of full-length transcriptome of Ginkgo biloba reveals transcript variants involved in flavonoid biosynthesis. Ind. Crop. Prod. 2019, 139, 111547. [Google Scholar] [CrossRef]
- Liu, W.; Zheng, T.; Yang, Y.; Li, P.; Qiu, L.; Li, L.; Wang, J.; Cheng, T.; Zhang, Q. Meta-Analysis of the Effect of Overexpression of MYB Transcription Factors on the Regulatory Mechanisms of Anthocyanin Biosynthesis. Front. Plant Sci. 2021, 12, 781343. [Google Scholar] [CrossRef] [PubMed]
- An, X.H.; Tian, Y.; Chen, K.Q.; Liu, X.J.; Liu, D.D.; Xie, X.B.; Cheng, C.G.; Cong, P.H.; Hao, Y.J. MdMYB9 and MdMYB11 are involved in the regulation of the JA-induced biosynthesis of anthocyanin and proanthocyanidin in apples. Plant Cell Physiol. 2015, 56, 650–662. [Google Scholar] [CrossRef] [PubMed]
- Song, Q.; Ji, K.; Yu, X.; Chen, L.; Wang, L.; Gong, W.; Yuan, D. Dynamic metabolic and transcriptomic profiling reveal synthetic characters and regulators of flavonoid biosynthesis in Camellia oleifera seeds. Ind. Crop. Prod. 2022, 186, 115295. [Google Scholar] [CrossRef]
- Amato, A.; Cavallini, E.; Zenoni, S.; Finezzo, L.; Begheldo, M.; Ruperti, B.; Tornielli, G.B. A Grapevine TTG2-Like WRKY Transcription Factor Is Involved in Regulating Vacuolar Transport and Flavonoid Biosynthesis. Front. Plant Sci. 2016, 7, 1979. [Google Scholar] [CrossRef]
- Peng, Y.; Thrimawithana, A.H.; Cooney, J.M.; Jensen, D.J.; Espley, R.V.; Allan, A.C. The proanthocyanin-related transcription factors MYBC1 and WRKY44 regulate branch points in the kiwifruit anthocyanin pathway. Sci. Rep. 2020, 10, 14161. [Google Scholar] [CrossRef] [PubMed]
- Zhang, J.; Chen, Y.; Luo, H.; Sun, L.; Xu, M.; Yu, J.; Zhou, Q.; Meng, G.; Yang, S. Recent Update on the Pharmacological Effects and Mechanisms of Dihydromyricetin. Front. Pharmacol. 2018, 9, 1204. [Google Scholar] [CrossRef] [PubMed]
- He, M.H.; Zhang, Q.; Shu, G.; Lin, J.C.; Zhao, L.; Liang, X.X.; Yin, L.; Shi, F.; Fu, H.L.; Yuan, Z.X. Dihydromyricetin sensitizes human acute myeloid leukemia cells to retinoic acid-induced myeloid differentiation by activating STAT1. Biochem. Biophys. Res. Commun. 2018, 495, 1702–1707. [Google Scholar] [CrossRef] [PubMed]
- Jiang, B.; Le, L.; Pan, H.; Hu, K.; Xu, L.; Xiao, P. Dihydromyricetin ameliorates the oxidative stress response induced by methylglyoxal via the AMPK/GLUT4 signaling pathway in PC12 cells. Brain Res. Bull. 2014, 109, 117–126. [Google Scholar] [CrossRef] [PubMed]
- Liao, W.; Ning, Z.; Ma, L.; Yin, X.; Wei, Q.; Yuan, E.; Yang, J.; Ren, J. Recrystallization of dihydromyricetin from Ampelopsis grossedentata and its anti-oxidant activity evaluation. Rejuvenation Res. 2014, 17, 422–429. [Google Scholar] [CrossRef]
- Yu, Z.W.; Zhang, N.; Jiang, C.Y.; Wu, S.X.; Feng, X.Y.; Feng, X.Y. Exploring the genes involved in biosynthesis of dihydroquercetin and dihydromyricetin in Ampelopsis grossedentata. Sci. Rep. 2021, 11, 15596. [Google Scholar] [CrossRef]
- Lyu, J.; Wang, C.; Liang, D.Y.; Liu, L.; Pandey, L.K.; Xu, H.W.; Zhou, X.F. Sensitivity of wild and domesticated Rhododendron chrysanthum to different light regime (UVA, UVB, and PAR). Photosynthetica 2019, 57, 841–849. [Google Scholar] [CrossRef]
- Yu, W.; Gong, F.; Zhou, X.; Xu, H.; Lyu, J.; Zhou, X. Comparative Metabolomics and Transcriptome Studies of Two Forms of Rhododendron chrysanthum Pall. under UV-B Stress. Biology 2024, 13, 211. [Google Scholar] [CrossRef] [PubMed]
- Zeng, Q.; Dong, J.; Lin, X.; Zhou, X.; Xu, H. Isolation and Identification of Acer truncatum Endophytic Fungus Talaromyces verruculosus and Evaluation of Its Effects on Insoluble Phosphorus Absorption Capacity and Growth of Cucumber Seedlings. J. Fungi 2024, 10, 136. [Google Scholar] [CrossRef]
- Strasser, R.J.; Tsimilli-Michael, M.; Qiang, S.; Goltsev, V. Simultaneous in vivo recording of prompt and delayed fluorescence and 820-nm reflection changes during drying and after rehydration of the resurrection plant Haberlea rhodopensis. Biochim. Et Biophys. Acta (BBA)-Bioenerg. 2010, 1797, 1313–1326. [Google Scholar] [CrossRef] [PubMed]











| Treamments | Fv/Fm | Y(II) | Fo |
|---|---|---|---|
| PAR | 0.80 ± 0.002 a | 0.18 ± 0.008 a | 0.1065 ± 0.0016 a |
| UV-B | 0.57 ± 0.017 c | 0.13 ± 0.012 b | 0.1072 ± 0.0036 a |
| UV-B + ABA | 0.68 ± 0.029 b | 0.17 ± 0.031 ab | 0.1056 ± 0.0050 a |
| Sample | Total Raw Reads (M) | Total Clean Reads (M) | Q20 (%) | Q30 (%) | GC Content (%) |
|---|---|---|---|---|---|
| M1 | 43.69 | 42.55 | 98.11 | 93.41 | 43.64 |
| M2 | 43.69 | 42.34 | 97.83 | 92.4 | 43.73 |
| M3 | 43.69 | 42.39 | 98.15 | 93.57 | 43.63 |
| N1 | 43.69 | 42.39 | 98.14 | 93.52 | 43.84 |
| N2 | 43.69 | 42.37 | 97.96 | 92.87 | 43.86 |
| N3 | 45.44 | 43.46 | 98.43 | 94.51 | 43.72 |
| Q1 | 45.44 | 43.3 | 98.28 | 94.09 | 44.01 |
| Q2 | 43.69 | 42.35 | 98.05 | 93.16 | 43.79 |
| Q3 | 43.69 | 42.38 | 97.89 | 92.61 | 43.85 |
| Gene Annotation | Gene ID | M FPKM | N FPKM | Q FPKM | log2(N/M) | Type (MN) | log2(Q/N) | Type (NQ) |
|---|---|---|---|---|---|---|---|---|
| E5.5.1.6 | TRIITY_DN8870_c0_g1_i1-A1 | 40.09 | 57.31 | 60.77 | 0.62 | UP | 0.08 | UP |
| C12RT1 | TRIITY_DN13850_c0_g1_i1-A1 | 6.47 | 13.35 | 18.85 | 1.18 | UP | 0.50 | UP |
| PGT1 | TRIITY_DN1011_c0_g1_i5-A1 | 34.83 | 60.62 | 86.63 | 0.95 | UP | 0.51 | UP |
| TRIITY_DN18356_c0_g1_i1-A1 | 9.92 | 39.38 | 71.62 | 2.13 | UP | 0.86 | UP | |
| TRIITY_DN18356_c0_g1_i2-A1 | 8.70 | 38.21 | 81.37 | 2.28 | UP | 1.09 | UP | |
| TRIITY_DN18663_c0_g1_i2-A1 | 5.56 | 18.87 | 44.13 | 1.94 | UP | 1.23 | UP | |
| TRIITY_DN4314_c0_g1_i3-A1 | 26.71 | 51.52 | 81.98 | 1.08 | UP | 0.67 | UP | |
| TRIITY_DN4314_c0_g2_i2-A1 | 6.80 | 20.16 | 31.40 | 1.74 | UP | 0.64 | UP | |
| TRIITY_DN5579_c0_g1_i1-A1 | 23.16 | 64.69 | 132.54 | 1.62 | UP | 1.03 | UP | |
| TRIITY_DN6182_c0_g1_i1-A1 | 5.94 | 31.04 | 59.57 | 2.57 | UP | 0.94 | UP | |
| TRIITY_DN6182_c0_g1_i3-A1 | 5.36 | 18.55 | 42.34 | 1.98 | UP | 1.19 | UP | |
| FLS | TRIITY_DN14637_c0_g2_i1-A1 | 9.45 | 18.83 | 23.55 | 1.11 | UP | 0.32 | UP |
| TRIITY_DN8661_c0_g1_i1-A1 | 10.63 | 43.70 | 38.56 | 2.12 | UP | −0.18 | DOWN | |
| DFR | TRIITY_DN26672_c0_g1_i1-A1 | 11.70 | 37.19 | 66.67 | 1.82 | UP | 0.84 | UP |
| Chlorophyll Fluorescence Parameters | Formula |
|---|---|
| Maximum efficiency of PSII photochemistry (Fv/Fm) | (Fm − Fo)/Fm |
| Actual efficiency of PSII photochemistry (Y(II)) | (Fm′ − F)/Fm′ |
Disclaimer/Publisher’s Note: The statements, opinions and data contained in all publications are solely those of the individual author(s) and contributor(s) and not of MDPI and/or the editor(s). MDPI and/or the editor(s) disclaim responsibility for any injury to people or property resulting from any ideas, methods, instructions or products referred to in the content. |
© 2024 by the authors. Licensee MDPI, Basel, Switzerland. This article is an open access article distributed under the terms and conditions of the Creative Commons Attribution (CC BY) license (https://creativecommons.org/licenses/by/4.0/).
Share and Cite
Yu, W.; Gong, F.; Xu, H.; Zhou, X. Molecular Mechanism of Exogenous ABA to Enhance UV-B Resistance in Rhododendron chrysanthum Pall. by Modulating Flavonoid Accumulation. Int. J. Mol. Sci. 2024, 25, 5248. https://doi.org/10.3390/ijms25105248
Yu W, Gong F, Xu H, Zhou X. Molecular Mechanism of Exogenous ABA to Enhance UV-B Resistance in Rhododendron chrysanthum Pall. by Modulating Flavonoid Accumulation. International Journal of Molecular Sciences. 2024; 25(10):5248. https://doi.org/10.3390/ijms25105248
Chicago/Turabian StyleYu, Wang, Fushuai Gong, Hongwei Xu, and Xiaofu Zhou. 2024. "Molecular Mechanism of Exogenous ABA to Enhance UV-B Resistance in Rhododendron chrysanthum Pall. by Modulating Flavonoid Accumulation" International Journal of Molecular Sciences 25, no. 10: 5248. https://doi.org/10.3390/ijms25105248
APA StyleYu, W., Gong, F., Xu, H., & Zhou, X. (2024). Molecular Mechanism of Exogenous ABA to Enhance UV-B Resistance in Rhododendron chrysanthum Pall. by Modulating Flavonoid Accumulation. International Journal of Molecular Sciences, 25(10), 5248. https://doi.org/10.3390/ijms25105248

