Sox10 Activity and the Timing of Schwann Cell Differentiation Are Controlled by a Tle4-Dependent Negative Feedback Loop
Abstract
1. Introduction
2. Results
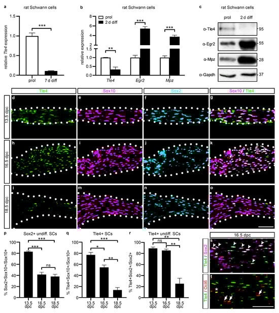
2.1. Tle4 Is Predominantly Expressed in Schwann Cell Progenitors and Early Immature Schwann Cells
2.2. Tle4 Expression Is Regulated by Sox10 in Undifferentiated Schwann Cells
2.3. Tle4 Interacts with Hes1 to Repress Sox10-Dependent Activation of Maturity Factors and Myelin Proteins
2.4. Tle4 and Hes1 Inhibit Sox10 Expression and Activity in Undifferentiated Schwann Cells
3. Discussion
4. Materials and Methods
4.1. Transgenic Animal Studies, Immunohistochemistry, and Immunocytochemistry
4.2. Culture of Primary Rat Schwann Cells and Cell Lines, Transfections, and Viral Transduction
4.3. Plasmids
4.4. Flow Cytometry
4.5. Immunoprecipitation Studies and Western Blotting
4.6. Electrophoretic Mobility Shift Assays
4.7. qRT PCR Analysis
4.8. Quantifications and Statistical Analysis
Author Contributions
Funding
Institutional Review Board Statement
Informed Consent Statement
Data Availability Statement
Acknowledgments
Conflicts of Interest
References
- Weider, M.; Wegner, M. Soxe factors: Transcriptional regulators of neural differentiation and nervous system development. Semin. Cell Dev. Biol. 2017, 63, 35–42. [Google Scholar] [CrossRef] [PubMed]
- Ghislain, J.; Charnay, P. Control of myelination in schwann cells: A krox20 cis-regulatory element integrates oct6, brn2 and sox10 activities. EMBO Rep. 2006, 7, 52–58. [Google Scholar] [CrossRef]
- Jagalur, N.B.; Ghazvini, M.; Mandemakers, W.; Driegen, S.; Maas, A.; Jones, E.A.; Jaegle, M.; Grosveld, F.; Svaren, J.; Meijer, D. Functional dissection of the oct6 schwann cell enhancer reveals an essential role for dimeric sox10 binding. J. Neurosci. 2011, 31, 8585–8594. [Google Scholar] [CrossRef] [PubMed]
- Mandemakers, W.; Zwart, R.; Jaegle, M.; Walbeehm, E.; Visser, P.; Grosveld, F.; Meijer, D. A distal schwann cell-specific enhancer mediates axonal regulation of the oct-6 transcription factor during peripheral nerve development and regeneration. Embo J. 2000, 19, 2992–3003. [Google Scholar] [CrossRef] [PubMed]
- Reiprich, S.; Kriesch, J.; Schreiner, S.; Wegner, M. Activation of krox20 gene expression by sox10 in myelinating schwann cells. J. Neurochem. 2010, 112, 744–754. [Google Scholar] [CrossRef] [PubMed]
- Saur, A.L.; Fröb, F.; Weider, M.; Wegner, M. Formation of the node of ranvier by schwann cells is under control of transcription factor sox10. Glia 2021, 69, 1464–1477. [Google Scholar] [CrossRef] [PubMed]
- Bondurand, N.; Dastot-Le Moal, F.; Stanchina, L.; Collot, N.; Baral, V.; Marlin, S.; Attie-Bitach, T.; Giurgea, I.; Skopinski, L.; Reardon, W.; et al. Deletions at the sox10 gene locus cause waardenburg syndrome types 2 and 4. Am. J. Hum. Genet. 2007, 81, 1169–1185. [Google Scholar] [CrossRef] [PubMed]
- Chan, K.K.; Wong, C.K.; Lui, V.C.; Tam, P.K.; Sham, M.H. Analysis of sox10 mutations identified in waardenburg-hirschsprung patients: Differential effects on target gene regulation. J. Cell Biochem. 2003, 90, 573–585. [Google Scholar] [CrossRef] [PubMed]
- Chaoui, A.; Watanabe, Y.; Touraine, R.; Baral, V.; Goossens, M.; Pingault, V.; Bondurand, N. Identification and functional analysis of sox10 missense mutations in different subtypes of waardenburg syndrome. Hum. Mutat. 2011, 32, 1436–1449. [Google Scholar] [CrossRef]
- Inoue, K.; Shilo, K.; Boerkoel, C.F.; Crowe, C.; Sawady, J.; Lupski, J.R.; Agamanolis, D.P. Congenital hypomyelinating neuropathy, central dysmyelination, and waardenburg-hirschsprung disease: Phenotypes linked by sox10 mutation. Ann. Neurol. 2002, 52, 836–842. [Google Scholar] [CrossRef]
- Inoue, K.; Tanabe, Y.; Lupski, J.R. Myelin deficiencies in both the central and the peripheral nervous systems associated with a sox10 mutation. Ann. Neurol. 1999, 46, 313–318. [Google Scholar] [CrossRef] [PubMed]
- Pingault, V.; Bondurand, N.; Kuhlbrodt, K.; Goerich, D.E.; Prehu, M.O.; Puliti, A.; Herbarth, B.; Hermans-Borgmeyer, I.; Legius, E.; Matthijs, G.; et al. Sox10 mutations in patients with waardenburg-hirschsprung disease. Nat. Genet. 1998, 18, 171–173. [Google Scholar] [CrossRef] [PubMed]
- Southard-Smith, E.M.; Kos, L.; Pavan, W.J. Sox10 mutation disrupts neural crest development in dom hirschsprung mouse model. Nat. Genet. 1998, 18, 60–64. [Google Scholar] [CrossRef] [PubMed]
- Deng, Y.; Wu, L.M.N.; Bai, S.; Zhao, C.; Wang, H.; Wang, J.; Xu, L.; Sakabe, M.; Zhou, W.; Xin, M.; et al. A reciprocal regulatory loop between taz/yap and g-protein gαs regulates schwann cell proliferation and myelination. Nat. Commun. 2017, 8, 15161. [Google Scholar] [CrossRef] [PubMed]
- Fogarty, E.A.; Kitzman, J.O.; Antonellis, A. Sox10-regulated promoter use defines isoform-specific gene expression in schwann cells. BMC Genom. 2020, 21, 549. [Google Scholar] [CrossRef]
- Gopinath, C.; Law, W.D.; Rodríguez-Molina, J.F.; Prasad, A.B.; Song, L.; Crawford, G.E.; Mullikin, J.C.; Svaren, J.; Antonellis, A. Stringent comparative sequence analysis reveals sox10 as a putative inhibitor of glial cell differentiation. BMC Genom. 2016, 17, 887. [Google Scholar] [CrossRef] [PubMed]
- Camarena, V.; Sant, D.W.; Huff, T.C.; Mustafi, S.; Muir, R.K.; Aron, A.T.; Chang, C.J.; Renslo, A.R.; Monje, P.V.; Wang, G. Camp signaling regulates DNA hydroxymethylation by augmenting the intracellular labile ferrous iron pool. eLife 2017, 6, e29750. [Google Scholar] [CrossRef]
- Lopez-Anido, C.; Sun, G.; Koenning, M.; Srinivasan, R.; Hung, H.A.; Emery, B.; Keles, S.; Svaren, J. Differential sox10 genomic occupancy in myelinating glia. Glia 2015, 63, 1897–1914. [Google Scholar] [CrossRef] [PubMed]
- Agarwal, M.; Kumar, P.; Mathew, S.J. The groucho/transducin-like enhancer of split protein family in animal development. IUBMB Life 2015, 67, 472–481. [Google Scholar] [CrossRef]
- Jennings, B.H.; Ish-Horowicz, D. The groucho/tle/grg family of transcriptional co-repressors. Genome Biol. 2008, 9, 205. [Google Scholar] [CrossRef]
- Finzsch, M.; Schreiner, S.; Kichko, T.; Reeh, P.; Tamm, E.R.; Bösl, M.R.; Meijer, D.; Wegner, M. Sox10 is required for schwann cell identity and progression beyond the immature schwann cell stage. J. Cell Biol. 2010, 189, 701–712. [Google Scholar] [CrossRef] [PubMed]
- Kuhlbrodt, K.; Schmidt, C.; Sock, E.; Pingault, V.; Bondurand, N.; Goossens, M.; Wegner, M. Functional analysis of sox10 mutations found in human waardenburg-hirschsprung patients. J. Biol. Chem. 1998, 273, 23033–23038. [Google Scholar] [CrossRef] [PubMed]
- Bondurand, N.; Girard, M.; Pingault, V.; Lemort, N.; Dubourg, O.; Goossens, M. Human connexin 32, a gap junction protein altered in the x-linked form of charcot-marie-tooth disease, is directly regulated by the transcription factor sox10. Hum. Mol. Genet. 2001, 10, 2783–2795. [Google Scholar] [CrossRef] [PubMed]
- Jones, E.A.; Lopez-Anido, C.; Srinivasan, R.; Krueger, C.; Chang, L.W.; Nagarajan, R.; Svaren, J. Regulation of the pmp22 gene through an intronic enhancer. J. Neurosci. 2011, 31, 4242–4250. [Google Scholar] [CrossRef] [PubMed]
- Lee, P.C.; Taylor-Jaffe, K.M.; Nordin, K.M.; Prasad, M.S.; Lander, R.M.; LaBonne, C. Sumoylated soxe factors recruit grg4 and function as transcriptional repressors in the neural crest. J. Cell Biol. 2012, 198, 799–813. [Google Scholar] [CrossRef]
- Girard, M.; Goossens, M. Sumoylation of the sox10 transcription factor regulates its transcriptional activity. FEBS Lett. 2006, 580, 1635–1641. [Google Scholar] [CrossRef] [PubMed]
- Zhang, X.; Li, X.; Ning, F.; Shang, Y.; Hu, X. Tle4 acts as a corepressor of hes1 to inhibit inflammatory responses in macrophages. Protein Cell 2019, 10, 300–305. [Google Scholar] [CrossRef]
- Kageyama, R.; Ohtsuka, T.; Kobayashi, T. The hes gene family: Repressors and oscillators that orchestrate embryogenesis. Development 2007, 134, 1243–1251. [Google Scholar] [CrossRef] [PubMed]
- Morrison, S.J.; Perez, S.E.; Qiao, Z.; Verdi, J.M.; Hicks, C.; Weinmaster, G.; Anderson, D.J. Transient notch activation initiates an irreversible switch from neurogenesis to gliogenesis by neural crest stem cells. Cell 2000, 101, 499–510. [Google Scholar] [CrossRef]
- Ohtsuka, T.; Ishibashi, M.; Gradwohl, G.; Nakanishi, S.; Guillemot, F.; Kageyama, R. Hes1 and hes5 as notch effectors in mammalian neuronal differentiation. Embo J. 1999, 18, 2196–2207. [Google Scholar] [CrossRef]
- Taylor, M.K.; Yeager, K.; Morrison, S.J. Physiological notch signaling promotes gliogenesis in the developing peripheral and central nervous systems. Development 2007, 134, 2435–2447. [Google Scholar] [CrossRef] [PubMed]
- Tran, L.N.; Loew, S.K.; Franco, S.J. Notch signaling plays a dual role in regulating the neuron-to-oligodendrocyte switch in the developing dorsal forebrain. J. Neurosci. 2023, 43, 6854–6871. [Google Scholar] [CrossRef] [PubMed]
- Woodhoo, A.; Alonso, M.B.; Droggiti, A.; Turmaine, M.; D’Antonio, M.; Parkinson, D.B.; Wilton, D.K.; Al-Shawi, R.; Simons, P.; Shen, J.; et al. Notch controls embryonic schwann cell differentiation, postnatal myelination and adult plasticity. Nat. Neurosci. 2009, 12, 839–847. [Google Scholar] [CrossRef] [PubMed]
- Curry, C.L.; Reed, L.L.; Nickoloff, B.J.; Miele, L.; Foreman, K.E. Notch-independent regulation of hes-1 expression by c-jun n-terminal kinase signaling in human endothelial cells. Lab. Invest. 2006, 86, 842–852. [Google Scholar] [CrossRef] [PubMed]
- Sasai, Y.; Kageyama, R.; Tagawa, Y.; Shigemoto, R.; Nakanishi, S. Two mammalian helix-loop-helix factors structurally related to drosophila hairy and enhancer of split. Genes. Dev. 1992, 6, 2620–2634. [Google Scholar] [CrossRef] [PubMed]
- Wüst, H.M.; Wegener, A.; Fröb, F.; Hartwig, A.C.; Wegwitz, F.; Kari, V.; Schimmel, M.; Tamm, E.R.; Johnsen, S.A.; Wegner, M.; et al. Egr2-guided histone h2b monoubiquitination is required for peripheral nervous system myelination. Nucleic Acids Res. 2020, 48, 8959–8976. [Google Scholar] [CrossRef] [PubMed]
- Antonellis, A.; Huynh, J.L.; Lee-Lin, S.Q.; Vinton, R.M.; Renaud, G.; Loftus, S.K.; Elliot, G.; Wolfsberg, T.G.; Green, E.D.; McCallion, A.S.; et al. Identification of neural crest and glial enhancers at the mouse sox10 locus through transgenesis in zebrafish. PLoS Genet. 2008, 4, e1000174. [Google Scholar] [CrossRef] [PubMed]
- Wahlbuhl, M.; Reiprich, S.; Vogl, M.R.; Bösl, M.R.; Wegner, M. Transcription factor sox10 orchestrates activity of a neural crest-specific enhancer in the vicinity of its gene. Nucleic Acids Res. 2012, 40, 88–101. [Google Scholar] [CrossRef] [PubMed]
- Werner, T.; Hammer, A.; Wahlbuhl, M.; Bösl, M.R.; Wegner, M. Multiple conserved regulatory elements with overlapping functions determine sox10 expression in mouse embryogenesis. Nucleic Acids Res. 2007, 35, 6526–6538. [Google Scholar] [CrossRef]
- Aberle, T.; Piefke, S.; Hillgärtner, S.; Tamm, E.R.; Wegner, M.; Küspert, M. Transcription factor zfp276 drives oligodendroglial differentiation and myelination by switching off the progenitor cell program. Nucleic Acids Res. 2022, 50, 1951–1968. [Google Scholar] [CrossRef]
- Aprato, J.; Sock, E.; Weider, M.; Elsesser, O.; Fröb, F.; Wegner, M. Myrf guides target gene selection of transcription factor sox10 during oligodendroglial development. Nucleic Acids Res. 2020, 48, 1254–1270. [Google Scholar] [CrossRef] [PubMed]
- Weng, Q.; Chen, Y.; Wang, H.; Xu, X.; Yang, B.; He, Q.; Shou, W.; Chen, Y.; Higashi, Y.; van den Berghe, V.; et al. Dual-mode modulation of smad signaling by smad-interacting protein sip1 is required for myelination in the central nervous system. Neuron 2012, 73, 713–728. [Google Scholar] [CrossRef] [PubMed]
- Quintes, S.; Brinkmann, B.G.; Ebert, M.; Fröb, F.; Kungl, T.; Arlt, F.A.; Tarabykin, V.; Huylebroeck, D.; Meijer, D.; Suter, U.; et al. Zeb2 is essential for schwann cell differentiation, myelination and nerve repair. Nat. Neurosci. 2016, 19, 1050–1059. [Google Scholar] [CrossRef]
- Liu, A.; Li, J.; Marin-Husstege, M.; Kageyama, R.; Fan, Y.; Gelinas, C.; Casaccia-Bonnefil, P. A molecular insight of hes5-dependent inhibition of myelin gene expression: Old partners and new players. EMBO J. 2006, 25, 4833–4842. [Google Scholar] [CrossRef] [PubMed]
- Heinen, A.; Tzekova, N.; Graffmann, N.; Torres, K.J.; Uhrberg, M.; Hartung, H.P.; Küry, P. Histone methyltransferase enhancer of zeste homolog 2 regulates schwann cell differentiation. Glia 2012, 60, 1696–1708. [Google Scholar] [CrossRef] [PubMed]
- Yu, G.; Chen, Y.; Hu, Y.; Zhou, Y.; Ding, X.; Zhou, X. Roles of transducin-like enhancer of split (tle) family proteins in tumorigenesis and immune regulation. Front. Cell Dev. Biol. 2022, 10, 1010639. [Google Scholar] [CrossRef] [PubMed]
- Brantjes, H.; Roose, J.; van De Wetering, M.; Clevers, H. All tcf hmg box transcription factors interact with groucho-related co-repressors. Nucleic Acids Res. 2001, 29, 1410–1419. [Google Scholar] [CrossRef]
- Grigoryan, T.; Stein, S.; Qi, J.; Wende, H.; Garratt, A.N.; Nave, K.A.; Birchmeier, C.; Birchmeier, W. Wnt/rspondin/β-catenin signals control axonal sorting and lineage progression in schwann cell development. Proc. Natl. Acad. Sci. USA 2013, 110, 18174–18179. [Google Scholar] [CrossRef]
- Tawk, M.; Makoukji, J.; Belle, M.; Fonte, C.; Trousson, A.; Hawkins, T.; Li, H.; Ghandour, S.; Schumacher, M.; Massaad, C. Wnt/beta-catenin signaling is an essential and direct driver of myelin gene expression and myelinogenesis. J. Neurosci. 2011, 31, 3729–3742. [Google Scholar] [CrossRef]
- Shang, Y.; Coppo, M.; He, T.; Ning, F.; Yu, L.; Kang, L.; Zhang, B.; Ju, C.; Qiao, Y.; Zhao, B.; et al. The transcriptional repressor hes1 attenuates inflammation by regulating transcription elongation. Nat. Immunol. 2016, 17, 930–937. [Google Scholar] [CrossRef]
- Arter, J.; Wegner, M. Transcription factors sox10 and sox2 functionally interact with positive transcription elongation factor b in schwann cells. J. Neurochem. 2015, 132, 384–393. [Google Scholar] [CrossRef]
- Tremblay, C.S.; Huang, F.F.; Habi, O.; Huard, C.C.; Godin, C.; Lévesque, G.; Carreau, M. Hes1 is a novel interactor of the fanconi anemia core complex. Blood 2008, 112, 2062–2070. [Google Scholar] [CrossRef]
- Küspert, M.; Hammer, A.; Bösl, M.R.; Wegner, M. Olig2 regulates sox10 expression in oligodendrocyte precursors through an evolutionary conserved distal enhancer. Nucleic Acids Res. 2011, 39, 1280–1293. [Google Scholar] [CrossRef]
- Jessen, K.R.; Mirsky, R. The repair schwann cell and its function in regenerating nerves. J. Physiol. 2016, 594, 3521–3531. [Google Scholar] [CrossRef]
- Quintes, S.; Brinkmann, B.G. Transcriptional inhibition in schwann cell development and nerve regeneration. Neural Regen. Res. 2017, 12, 1241–1246. [Google Scholar]
- Maka, M.; Stolt, C.C.; Wegner, M. Identification of sox8 as a modifier gene in a mouse model of hirschsprung disease reveals underlying molecular defect. Dev. Biol. 2005, 277, 155–169. [Google Scholar] [CrossRef]
- Thein, D.C.; Thalhammer, J.M.; Hartwig, A.C.; Crenshaw, E.B., 3rd; Lefebvre, V.; Wegner, M.; Sock, E. The closely related transcription factors sox4 and sox11 function as survival factors during spinal cord development. J. Neurochem. 2010, 115, 131–141. [Google Scholar] [CrossRef]
- Fröb, F.; Sock, E.; Tamm, E.R.; Saur, A.L.; Hillgärtner, S.; Williams, T.J.; Fujii, T.; Fukunaga, R.; Wegner, M. Ep400 deficiency in schwann cells causes persistent expression of early developmental regulators and peripheral neuropathy. Nat. Commun. 2019, 10, 2361. [Google Scholar] [CrossRef]
- Weider, M.; Starost, L.J.; Groll, K.; Küspert, M.; Sock, E.; Wedel, M.; Fröb, F.; Schmitt, C.; Baroti, T.; Hartwig, A.C.; et al. Nfat/calcineurin signaling promotes oligodendrocyte differentiation and myelination by transcription factor network tuning. Nat. Commun. 2018, 9, 899. [Google Scholar] [CrossRef]
- Ory, D.S.; Neugeboren, B.A.; Mulligan, R.C. A stable human-derived packaging cell line for production of high titer retrovirus/vesicular stomatitis virus g pseudotypes. Proc. Natl. Acad. Sci. USA 1996, 93, 11400–11406. [Google Scholar] [CrossRef]
- Schmidt, A.L.; Kremp, M.; Aratake, T.; Cui, S.; Lin, Y.; Zhong, X.; Lu, Q.R.; Zhang, C.; Qiu, M.; Aberle, T.; et al. The myelination-associated g protein-coupled receptor 37 is regulated by zfp488, nkx2.2, and sox10 during oligodendrocyte differentiation. Glia 2024, 72, 1304–1318. [Google Scholar] [CrossRef] [PubMed]
- Elsesser, O.; Fröb, F.; Küspert, M.; Tamm, E.R.; Fujii, T.; Fukunaga, R.; Wegner, M. Chromatin remodeler ep400 ensures oligodendrocyte survival and is required for myelination in the vertebrate central nervous system. Nucleic Acids Res. 2019, 47, 6208–6224. [Google Scholar] [CrossRef] [PubMed]
- Schlierf, B.; Werner, T.; Glaser, G.; Wegner, M. Expression of connexin47 in oligodendrocytes is regulated by the sox10 transcription factor. J. Mol. Biol. 2006, 361, 11–21. [Google Scholar] [CrossRef]
- Kuhlbrodt, K.; Herbarth, B.; Sock, E.; Hermans-Borgmeyer, I.; Wegner, M. Sox10, a novel transcriptional modulator in glial cells. J. Neurosci. 1998, 18, 237–250. [Google Scholar] [CrossRef]





Disclaimer/Publisher’s Note: The statements, opinions and data contained in all publications are solely those of the individual author(s) and contributor(s) and not of MDPI and/or the editor(s). MDPI and/or the editor(s) disclaim responsibility for any injury to people or property resulting from any ideas, methods, instructions or products referred to in the content. |
© 2024 by the authors. Licensee MDPI, Basel, Switzerland. This article is an open access article distributed under the terms and conditions of the Creative Commons Attribution (CC BY) license (https://creativecommons.org/licenses/by/4.0/).
Share and Cite
Aberle, T.; Walter, A.; Piefke, S.; Hillgärtner, S.; Wüst, H.M.; Wegner, M.; Küspert, M. Sox10 Activity and the Timing of Schwann Cell Differentiation Are Controlled by a Tle4-Dependent Negative Feedback Loop. Int. J. Mol. Sci. 2024, 25, 5234. https://doi.org/10.3390/ijms25105234
Aberle T, Walter A, Piefke S, Hillgärtner S, Wüst HM, Wegner M, Küspert M. Sox10 Activity and the Timing of Schwann Cell Differentiation Are Controlled by a Tle4-Dependent Negative Feedback Loop. International Journal of Molecular Sciences. 2024; 25(10):5234. https://doi.org/10.3390/ijms25105234
Chicago/Turabian StyleAberle, Tim, Anna Walter, Sandra Piefke, Simone Hillgärtner, Hannah M. Wüst, Michael Wegner, and Melanie Küspert. 2024. "Sox10 Activity and the Timing of Schwann Cell Differentiation Are Controlled by a Tle4-Dependent Negative Feedback Loop" International Journal of Molecular Sciences 25, no. 10: 5234. https://doi.org/10.3390/ijms25105234
APA StyleAberle, T., Walter, A., Piefke, S., Hillgärtner, S., Wüst, H. M., Wegner, M., & Küspert, M. (2024). Sox10 Activity and the Timing of Schwann Cell Differentiation Are Controlled by a Tle4-Dependent Negative Feedback Loop. International Journal of Molecular Sciences, 25(10), 5234. https://doi.org/10.3390/ijms25105234

