Red Ginseng Improves D-galactose-Induced Premature Ovarian Failure in Mice Based on Network Pharmacology
Abstract
1. Introduction
2. Results
2.1. Visualization of Interacting Targets in Active Components of RGE and POF
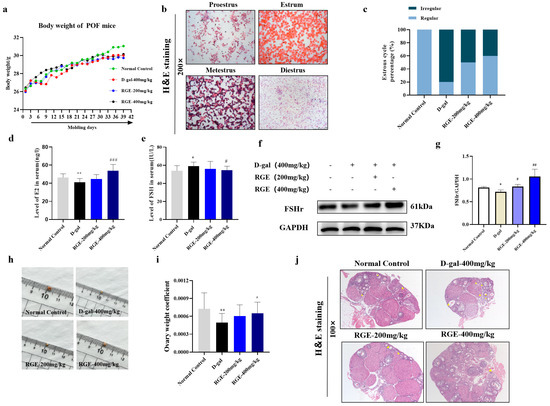
2.2. Effects of RGE on Estrous Cycle, Estrogen, and Ovarian Histopathology
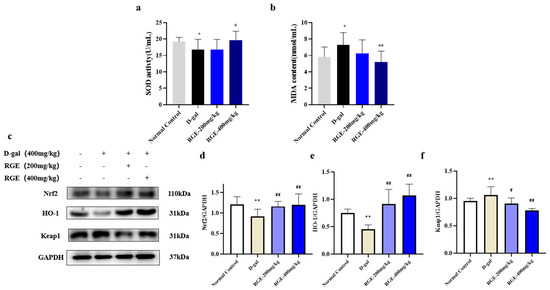
2.3. RGE Inhibited Ovarian Oxidative Stress in Mice with POF
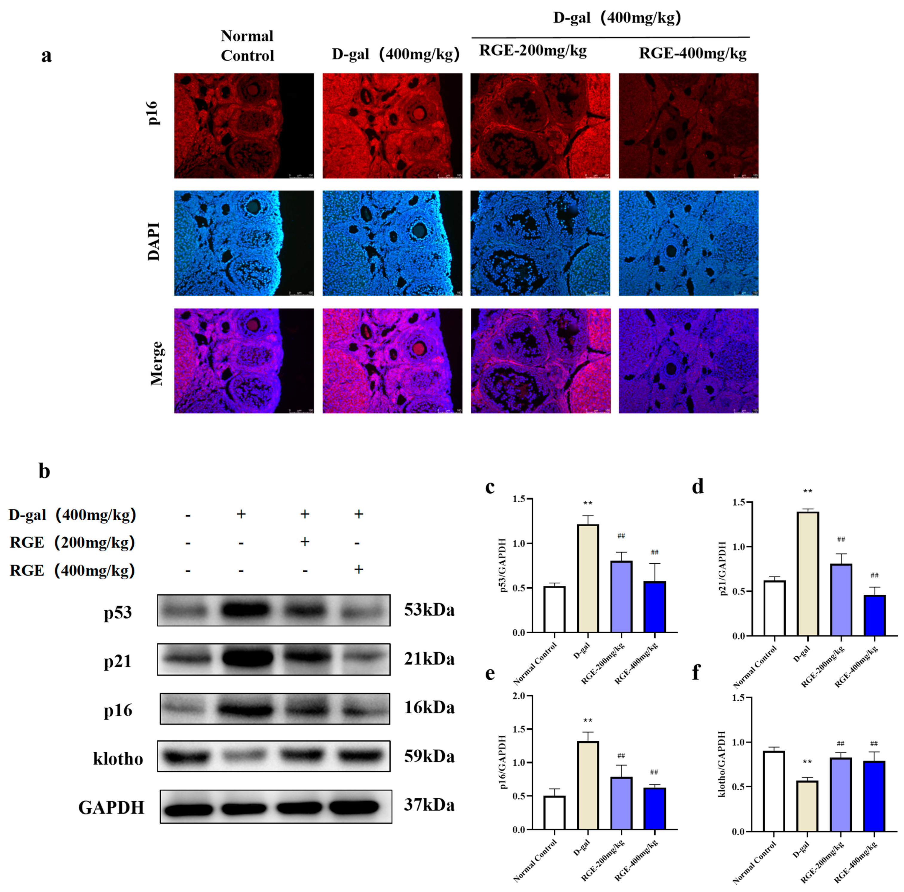
2.4. RGE Mitigated Ovarian Senescence in Mice with POF
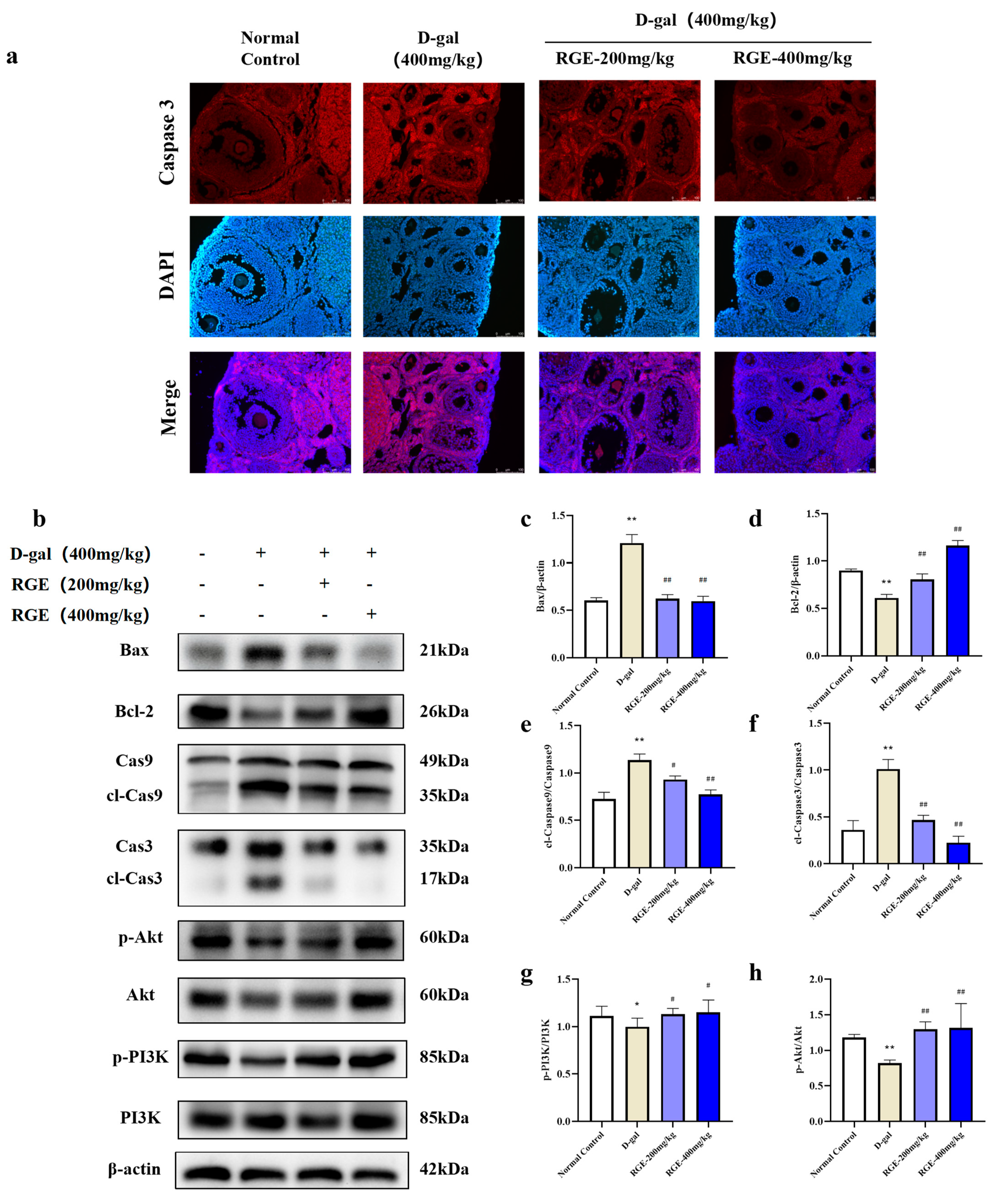
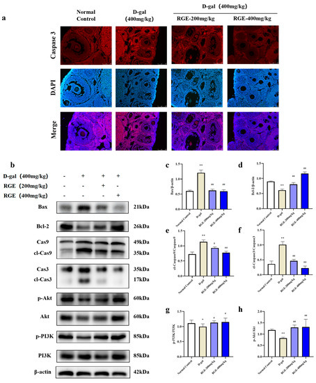
2.5. RGE Can Inhibit Ovarian Apoptosis in Mice with POF
2.6. Molecular Docking of RGE and Proteins Associated with Apoptosis Pathways
3. Discussion
4. Materials and Methods
4.1. Network Pharmacology Analysis
4.1.1. Screening Potential Disease and Drug Targets
4.1.2. Protein-Protein Interaction (PPI) Network Construction
4.1.3. GO and KEGG Enrichment Analyses
4.1.4. Molecular Docking
4.2. Preparation of RGE
4.3. Design of Animal Experiments
4.4. Ovarian Index Measurement
4.5. Determination of Biochemical Parameters
4.6. Ovarian Histomorphology
4.7. Immunofluorescence
4.8. Western Blot Analysis
4.9. Statistical Analysis
Author Contributions
Funding
Institutional Review Board Statement
Informed Consent Statement
Data Availability Statement
Conflicts of Interest
Abbreviations
References
- Yoshimura, Y.; Barua, A. Female Reproductive System and Immunology. Adv. Exp. Med. Biol. 2017, 1001, 33–57. [Google Scholar] [PubMed]
- Zhou, Y.; Zhou, J.; Xu, X.; Du, F.; Nie, M.; Hu, L.; Ma, Y.; Liu, M.; Yu, S.; Zhang, J.; et al. Matrigel/Umbilical Cord-Derived Mesenchymal Stem Cells Promote Granulosa Cell Proliferation and Ovarian Vascularization in a Mouse Model of Premature Ovarian Failure. Stem Cells Dev. 2021, 30, 782–796. [Google Scholar] [CrossRef] [PubMed]
- Fu, Y.; Ji, J.; Shan, F.; Li, J.; Hu, R. Human mesenchymal stem cell treatment of premature ovarian failure: New challenges and opportunities. Stem Cell Res. Ther. 2021, 12, 161. [Google Scholar] [CrossRef] [PubMed]
- Yang, R.P. Clinical manifestations and treatment of premature ovarian failure. Chin. J. Misdiagnosis 2005, 1364–1365. [Google Scholar]
- Hernandez-Angeles, C.; Castelo-Branco, C. Early menopause: A hazard to a woman’s health. Indian J. Med. Res. 2016, 143, 420–427. [Google Scholar]
- Van Erven, B.; Berry, G.T.; Cassiman, D.; Connolly, G.; Forga, M.; Gautschi, M.; Gubbels, C.S.; Hollak, C.E.M.; Janssen, M.C.; Knerr, I.; et al. Fertility in adult women with classic galactosemia and primary ovarian insufficiency. Fertil. Steril. 2017, 108, 168–174. [Google Scholar] [CrossRef]
- Thakur, M.; Feldman, G.; Puscheck, E.E. Primary ovarian insufficiency in classic galactosemia: Current understanding and future research opportunities. J. Assist. Reprod. Genet. 2018, 35, 3–16. [Google Scholar] [CrossRef]
- Chon, S.J.; Umair, Z.; Yoon, M. Premature Ovarian Insufficiency: Past, Present, and Future. Front. Cell Dev. Biol. 2021, 9, 672890. [Google Scholar] [CrossRef]
- Cartwright, B.; Robinson, J.; Seed, P.T.; Fogelman, I.; Rymer, J. Hormone Replacement Therapy Versus the Combined Oral Contraceptive Pill in Premature Ovarian Failure: A Randomized Controlled Trial of the Effects on Bone Mineral Density. J. Clin. Endocrinol. Metab. 2016, 101, 3497–3505. [Google Scholar] [CrossRef]
- O’Brien, K.M.; Fei, C.; Sandler, D.P.; Nichols, H.B.; Deroo, L.A.; Weinberg, C.R. Hormone therapy and young-onset breast cancer. Am. J. Epidemiol. 2015, 181, 799–807. [Google Scholar] [CrossRef]
- Lin, J.; Wu, D.; Jia, L.; Liang, M.; Liu, S.; Qin, Z.; Zhang, J.; Han, Y.; Liu, S.; Zhang, Y. The Treatment of Complementary and Alternative Medicine on Premature Ovarian Failure. Evid.-Based Complement. Altern. Med. 2021, 2021, 6677767. [Google Scholar] [CrossRef]
- Davalli, P.; Mitic, T.; Caporali, A.; Lauriola, A.; D Arca, D. ROS, Cell Senescence, and Novel Molecular Mechanisms in Aging and Age-Related Diseases. Oxidative Med. Cell. Longev. 2016, 2016, 3565127. [Google Scholar] [CrossRef]
- Liang, X.; Yan, Z.; Ma, W.; Qian, Y.; Zou, X.; Cui, Y.; Liu, J.; Meng, Y. Peroxiredoxin 4 protects against ovarian ageing by ameliorating D-galactose-induced oxidative damage in mice. Cell Death Dis. 2020, 11, 1053. [Google Scholar] [CrossRef]
- Ki, S.H.; Yang, J.H.; Ku, S.K.; Kim, S.C.; Kim, Y.W.; Cho, I.J. Red ginseng extract protects against carbon tetrachloride-induced liver fibrosis. J. Ginseng. Res. 2013, 37, 45–53. [Google Scholar] [CrossRef]
- Park, T.Y.; Hong, M.; Sung, H.; Kim, S.; Suk, K.T. Effect of Korean Red Ginseng in chronic liver disease. J. Ginseng. Res. 2017, 41, 450–455. [Google Scholar] [CrossRef]
- Im, K.; Kim, J.; Min, H. Ginseng, the natural effectual antiviral: Protective effects of Korean Red Ginseng against viral infection. J. Ginseng. Res. 2016, 40, 309–314. [Google Scholar] [CrossRef]
- He, L.; Ling, L.; Wei, T.; Wang, Y.; Xiong, Z. Ginsenoside Rg1 improves fertility and reduces ovarian pathological damages in premature ovarian failure model of mice. Exp. Biol. Med. 2017, 242, 683–691. [Google Scholar] [CrossRef]
- Li, S.; Zhang, B. Traditional Chinese medicine network pharmacology: Theory, methodology and application. Chin. J. Nat. Med. 2013, 11, 110–120. [Google Scholar] [CrossRef]
- Luo, T.T.; Lu, Y.; Yan, S.K.; Xiao, X.; Rong, X.L.; Guo, J. Network Pharmacology in Research of Chinese Medicine Formula: Methodology, Application and Prospective. Chin. J. Integr. Med. 2020, 26, 72–80. [Google Scholar] [CrossRef]
- Li, J.; Xu, L.; Gao, Y. Research progress and status of etiological mechanism and treatment of premature ovarian failure. Chin. J. Med. Sci. 2021, 11, 58–61. [Google Scholar]
- Sullivan, S.D.; Sarrel, P.M.; Nelson, L.M. Hormone replacement therapy in young women with primary ovarian insufficiency and early menopause. Fertil. Steril. 2016, 106, 1588–1599. [Google Scholar] [CrossRef] [PubMed]
- Zhao, F.; Zhou, Y.; Gao, R.; Qin, X.; Du, G. Research progress of D-galactose-induced aging rat model. Acta Med. Sin. 2017, 52, 347–354. [Google Scholar]
- Liu, X.; Lin, X.; Zhang, S.; Guo, C.; Li, J.; Mi, Y.; Zhang, C. Lycopene ameliorates oxidative stress in the aging chicken ovary via activation of Nrf2/HO-1 pathway. Aging 2018, 10, 2016–2036. [Google Scholar] [CrossRef] [PubMed]
- Guerrero, N.V.; Singh, R.H.; Manatunga, A.; Berry, G.T.; Steiner, R.D.; Elsas Ii, L.J. Risk factors for premature ovarian failure in females with galactosemia. J. Pediatr. 2000, 137, 833–841. [Google Scholar] [CrossRef] [PubMed]
- Lee, S.M.; Bae, B.S.; Park, H.W.; Ahn, N.G.; Cho, B.G.; Cho, Y.L.; Kwak, Y.S. Characterization of Korean Red Ginseng (Panax ginseng Meyer): History, preparation method, and chemical composition. J. Ginseng. Res. 2015, 39, 384–391. [Google Scholar] [CrossRef]
- Lee, Y.; Yoon, H.; Park, H.; Song, B.C.; Yeum, K. Implications of red Panax ginseng in oxidative stress associated chronic diseases. J. Ginseng Res. 2017, 41, 113–119. [Google Scholar] [CrossRef]
- Zhang, H.; Luo, Q.; Lu, X.; Yin, N.; Zhou, D.; Zhang, L.; Zhao, W.; Wang, D.; Du, P.; Hou, Y.; et al. RETRACTED ARTICLE: Effects of hPMSCs on granulosa cell apoptosis and AMH expression and their role in the restoration of ovary function in premature ovarian failure mice. Stem Cell Res. Ther. 2018, 9. [Google Scholar] [CrossRef]
- Deng, T.; He, J.; Yao, Q.; Wu, L.; Xue, L.; Wu, M.; Wu, D.; Li, C.; Li, Y. Human Umbilical Cord Mesenchymal Stem Cells Improve Ovarian Function in Chemotherapy-Induced Premature Ovarian Failure Mice Through Inhibiting Apoptosis and Inflammation via a Paracrine Mechanism. Reprod. Sci. 2021, 28, 1718–1732. [Google Scholar] [CrossRef]
- Banerjee, S.; Chakraborty, P.; Saha, P.; Bandyopadhyay, S.A.; Banerjee, S.; Kabir, S.N. Ovotoxic effects of galactose involve attenuation of follicle-stimulating hormone bioactivity and up-regulation of granulosa cell p53 expression. PLoS ONE 2012, 7, e30709. [Google Scholar] [CrossRef]
- Zhang, M.; Yu, X.; Li, D.; Ma, N.; Wei, Z.; Ci, X.; Zhang, S. Nrf2 Signaling Pathway Mediates the Protective Effects of Daphnetin Against D-Galactose Induced-Premature Ovarian Failure. Front. Pharmacol. 2022, 13. [Google Scholar] [CrossRef]
- Yan, Z.; Dai, Y.; Fu, H.; Zheng, Y.; Bao, D.; Yin, Y.; Chen, Q.; Nie, X.; Hao, Q.; Hou, D.; et al. Curcumin exerts a protective effect against premature ovarian failure in mice. J. Mol. Endocrinol. 2018, 60, 261–271. [Google Scholar] [CrossRef]
- Romero, A.; San Hipólito Luengo, Á.; Villalobos, L.A.; Vallejo, S.; Valencia, I.; Michalska, P.; Pajuelo Lozano, N.; Sánchez Pérez, I.; León, R.; Bartha, J.L.; et al. The angiotensin-(1-7)/Mas receptor axis protects from endothelial cell senescence via klotho and Nrf2 activation. Aging Cell 2019, 18, e12913. [Google Scholar] [CrossRef]
- Yu, H.; Kuang, M.; Wang, Y.; Rodeni, S.; Wei, Q.; Wang, W.; Mao, D. Sodium Arsenite Injection Induces Ovarian Oxidative Stress and Affects Steroidogenesis in Rats. Biol. Trace Elem. Res. 2019, 189, 186–193. [Google Scholar] [CrossRef]
- Hui, D.; Ren, W.; Feng, X.; Lei, X.; Wang, Z.; Liu, J.; Li, H. Effect of granulosa cell complex on oocyte maturation in vitro. J. Reprod. Med. 2019, 28, 279–283. [Google Scholar]
- Zhou, L.; Xie, Y.; Li, S.; Liang, Y.; Qiu, Q.; Lin, H.; Zhang, Q. Rapamycin Prevents cyclophosphamide-induced Over-activation of Primordial Follicle pool through PI3K/Akt/mTOR Signaling Pathway in vivo. J. Ovarian Res. 2017, 10, 56. [Google Scholar] [CrossRef]
- Tiwari, M.; Prasad, S.; Shrivastav, T.G.; Chaube, S.K. Calcium Signaling During Meiotic Cell Cycle Regulation and Apoptosis in Mammalian Oocytes. J. Cell. Physiol. 2017, 232, 976–981. [Google Scholar] [CrossRef]
- Roca-Agujetas, V.; de Dios, C.; Lestón, L.; Marí, M.; Morales, A.; Colell, A. Recent Insights into the Mitochondrial Role in Autophagy and Its Regulation by Oxidative Stress. Oxid. Med. Cell. Longev. 2019, 2019, 1–16. [Google Scholar] [CrossRef]
- Li, L.C. Autophagy Induced by Oxidative Stress and Its Effect on Apoptosis of Porcine Ovarian Granulosa Cells. Master’s Thesis, Nanjing Agricultural University, Nanjing, China, 2016; p. 81. [Google Scholar]
- Gene Ontology Consortium. The Gene Ontology Resource: 20 years and still GOing strong. Nucleic Acids Res. 2019, 47, D330–D338. [Google Scholar] [CrossRef]
- Kanehisa, M.; Furumichi, M.; Sato, Y.; Ishiguro-Watanabe, M.; Tanabe, M. KEGG: Integrating viruses and cellular organisms. Nucleic Acids Res. 2021, 49, D545–D551. [Google Scholar] [CrossRef]
- Fan, W.; Zhan, Z.; Hou, F.; Zheng, Y. Research progress on chemical constituents and pharmacological effects of red ginseng. Nat. Prod. Res. Dev. 2021, 33, 137–149. [Google Scholar]






| Herb | ID | Ingredients | OB% | DL | |
|---|---|---|---|---|---|
| 1 | Ginseng | MOL002879 | Diop | 43.59 | 0.39 |
| 2 | Ginseng | MOL000449 | Stigmasterol | 43.83 | 0.76 |
| 3 | Ginseng | MOL000358 | beta-sitosterol | 36.91 | 0.75 |
| 4 | Ginseng | MOL003648 | Inermin | 65.83 | 0.54 |
| 5 | Ginseng | MOL000422 | Kaempferol | 41.88 | 0.24 |
| 6 | Ginseng | MOL004492 | Chrysanthemaxanthin | 38.72 | 0.58 |
| 7 | Ginseng | MOL005308 | Aposiopolamine | 66.65 | 0.22 |
| 8 | Ginseng | MOL005314 | Celabenzine | 101.88 | 0.49 |
| 9 | Ginseng | MOL005317 | Deoxyharringtonine | 39.27 | 0.81 |
| 10 | Ginseng | MOL005318 | Dianthramine | 40.45 | 0.20 |
| 11 | Ginseng | MOL005320 | Arachidonate | 45.57 | 0.20 |
| 12 | Ginseng | MOL005321 | Frutinone A | 65.90 | 0.34 |
| 13 | Ginseng | MOL005344 | Ginsenoside Rh2 | 36.32 | 0.56 |
| 14 | Ginseng | MOL005348 | Ginsenoside Rh4 | 31.11 | 0.78 |
| 15 | Ginseng | MOL005356 | Girinimbin | 61.22 | 0.31 |
| 16 | Ginseng | MOL005357 | Gomisin B | 31.99 | 0.83 |
| 17 | Ginseng | MOL005360 | Malkangunin | 57.71 | 0.63 |
| 18 | Ginseng | MOL005376 | Panaxadiol | 33.09 | 0.79 |
| 19 | Ginseng | MOL005384 | Suchilactone | 57.52 | 0.56 |
| 20 | Ginseng | MOL005399 | Alexandrin_qt | 36.91 | 0.75 |
| 21 | Ginseng | MOL005401 | Ginsenoside Rg5 | 39.56 | 0.79 |
| 22 | Ginseng | MOL000787 | Fumarine | 59.26 | 0.83 |
| 23 | Ginseng | MOL005331 | Ginsenoside Rb1 | 6.24 | 0.04 |
| 24 | Ginseng | MOL005333 | Ginsenoside Rb2 | 6.02 | 0.04 |
| 25 | Ginseng | MOL005343 | Ginsenoside Rg3 | 29.69 | 0.77 |
| 26 | Ginseng | MOL005344 | Ginsenoside Rh2 | 36.32 | 0.56 |
| 27 | Ginseng | MOL005338 | Ginsenoside Re | 4.27 | 0.12 |
Disclaimer/Publisher’s Note: The statements, opinions and data contained in all publications are solely those of the individual author(s) and contributor(s) and not of MDPI and/or the editor(s). MDPI and/or the editor(s) disclaim responsibility for any injury to people or property resulting from any ideas, methods, instructions or products referred to in the content. |
© 2023 by the authors. Licensee MDPI, Basel, Switzerland. This article is an open access article distributed under the terms and conditions of the Creative Commons Attribution (CC BY) license (https://creativecommons.org/licenses/by/4.0/).
Share and Cite
Shang, Z.; Fan, M.; Zhang, J.; Wang, Z.; Jiang, S.; Li, W. Red Ginseng Improves D-galactose-Induced Premature Ovarian Failure in Mice Based on Network Pharmacology. Int. J. Mol. Sci. 2023, 24, 8210. https://doi.org/10.3390/ijms24098210
Shang Z, Fan M, Zhang J, Wang Z, Jiang S, Li W. Red Ginseng Improves D-galactose-Induced Premature Ovarian Failure in Mice Based on Network Pharmacology. International Journal of Molecular Sciences. 2023; 24(9):8210. https://doi.org/10.3390/ijms24098210
Chicago/Turabian StyleShang, Zijing, Meiling Fan, Jingtian Zhang, Zi Wang, Shuang Jiang, and Wei Li. 2023. "Red Ginseng Improves D-galactose-Induced Premature Ovarian Failure in Mice Based on Network Pharmacology" International Journal of Molecular Sciences 24, no. 9: 8210. https://doi.org/10.3390/ijms24098210
APA StyleShang, Z., Fan, M., Zhang, J., Wang, Z., Jiang, S., & Li, W. (2023). Red Ginseng Improves D-galactose-Induced Premature Ovarian Failure in Mice Based on Network Pharmacology. International Journal of Molecular Sciences, 24(9), 8210. https://doi.org/10.3390/ijms24098210

