Perfluorocarbon Nanoemulsions with Fluorous Chlorin-Type Photosensitizers for Antitumor Photodynamic Therapy in Hypoxia
Abstract
1. Introduction
2. Results
2.1. Synthesis
2.2. Solubility
2.3. Formation and Characterization of PS Containing Emulsions
2.4. Spectroscopy and Encapsulation Studies
2.5. Triplet States of 3a–c
2.6. Intracellular Accumulation of FC-PFC-NEs
2.7. Colocalization with Intracellular Trackers
2.8. FC-PFC-NEs in Cellular PDT
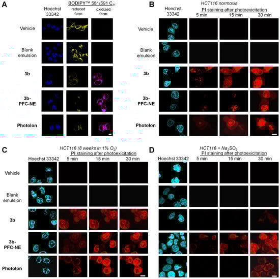
2.9. FC-PFC-NEs Trigger Rapid Photonecrosis: A Key Role of Nanoformulations in Hypoxia
3. Discussion
4. Materials and Methods
4.1. Synthesis of FCs
4.2. Solubility in PFD
4.3. Preparation and Characterization of PFC-NEs
4.4. Absorption and Fluorescence Spectroscopy
4.5. Flash Photolysis
4.6. Encapsulation Efficiency
4.7. Cell Culture
4.8. Intracellular Accumulation and Distribution
4.9. Cytotoxicity Studies
4.10. Mechanisms of Cell Photodamage
4.11. Statistics
5. Conclusions
Supplementary Materials
Author Contributions
Funding
Institutional Review Board Statement
Informed Consent Statement
Data Availability Statement
Acknowledgments
Conflicts of Interest
References
- Kwiatkowski, S.; Knap, B.; Przystupski, D.; Saczko, J.; Kędzierska, E.; Knap-Czop, K.; Kotlińska, J.; Michel, O.; Kotowski, K.; Kulbacka, J. Photodynamic Therapy–Mechanisms, Photosensitizers and Combinations. Biomed. Pharmacother. 2018, 106, 1098–1107. [Google Scholar] [CrossRef] [PubMed]
- Gunaydin, G.; Gedik, M.E.; Ayan, S. Photodynamic Therapy—Current Limitations and Novel Approaches. Front. Chem. 2021, 9, 691697. [Google Scholar] [CrossRef] [PubMed]
- Larue, L.; Myrzakhmetov, B.; Ben-Mihoub, A.; Moussaron, A.; Thomas, N.; Arnoux, P.; Baros, F.; Vanderesse, R.; Acherar, S.; Frochot, C. Fighting Hypoxia to Improve PDT. Pharmaceuticals 2019, 12, 163. [Google Scholar] [CrossRef]
- Shen, Z.; Ma, Q.; Zhou, X.; Zhang, G.; Hao, G.; Sun, Y.; Cao, J. Strategies to Improve Photodynamic Therapy Efficacy by Relieving the Tumor Hypoxia Environment. NPG Asia Mater 2021, 13, 39. [Google Scholar] [CrossRef]
- Corey, E.J.; Mehrotra, M.M.; Khan, A.U. Water Induced Dismutation of Superoxide Anion Generates Singlet Molecular Oxygen. Biochem. Biophys. Res. Commun. 1987, 145, 842–846. [Google Scholar] [CrossRef]
- Day, R.A.; Estabrook, D.A.; Logan, J.K.; Sletten, E.M. Fluorous Photosensitizers Enhance Photodynamic Therapy with Perfluorocarbon Nanoemulsions. Chem. Commun. 2017, 53, 13043–13046. [Google Scholar] [CrossRef]
- Cheng, Y.; Cheng, H.; Jiang, C.; Qiu, X.; Wang, K.; Huan, W.; Yuan, A.; Wu, J.; Hu, Y. Perfluorocarbon Nanoparticles Enhance Reactive Oxygen Levels and Tumour Growth Inhibition in Photodynamic Therapy. Nat. Commun. 2015, 6, 8785. [Google Scholar] [CrossRef] [PubMed]
- Song, X.; Feng, L.; Liang, C.; Yang, K.; Liu, Z. Ultrasound Triggered Tumor Oxygenation with Oxygen-Shuttle Nanoperfluorocarbon to Overcome Hypoxia-Associated Resistance in Cancer Therapies. Nano Lett. 2016, 16, 6145–6153. [Google Scholar] [CrossRef]
- Sheng, D.; Liu, T.; Deng, L.; Zhang, L.; Li, X.; Xu, J.; Hao, L.; Li, P.; Ran, H.; Chen, H.; et al. Perfluorooctyl Bromide & Indocyanine Green Co-Loaded Nanoliposomes for Enhanced Multimodal Imaging-Guided Phototherapy. Biomaterials 2018, 165, 1–13. [Google Scholar] [CrossRef]
- Wang, Q.; Li, J.M.; Yu, H.; Deng, K.; Zhou, W.; Wang, C.X.; Zhang, Y.; Li, K.H.; Zhuo, R.X.; Huang, S.W. Fluorinated Polymeric Micelles to Overcome Hypoxia and Enhance Photodynamic Cancer Therapy. Biomater. Sci. 2018, 6, 3096–3107. [Google Scholar] [CrossRef]
- Hu, H.; Yan, X.; Wang, H.; Tanaka, J.; Wang, M.; You, W.; Li, Z. Perfluorocarbon-Based O2 Nanocarrier for Efficient Photodynamic Therapy. J. Mater. Chem. B 2019, 7, 1116–1123. [Google Scholar] [CrossRef] [PubMed]
- Yuan, P.; Ruan, Z.; Jiang, W.; Liu, L.; Dou, J.; Li, T.; Yan, L. Oxygen Self-Sufficient Fluorinated Polypeptide Nanoparticles for NIR Imaging-Guided Enhanced Photodynamic Therapy. J. Mater. Chem. B 2018, 6, 2323–2331. [Google Scholar] [CrossRef] [PubMed]
- Belyaeva, E.V.; Markova, A.A.; Kaluzhny, D.N.; Sigan, A.L.; Gervitz, L.L.; Ataeva, A.N.; Chkanikov, N.D.; Shtil, A.A. Novel Fluorinated Porphyrins Sensitize Tumor Cells to Photodamage in Normoxia and Hypoxia: Synthesis and Biocompatible Formulations. Anti-Cancer Agents Med. Chem. 2018, 18, 617–627. [Google Scholar] [CrossRef]
- Spikes, J.D. New Trends in Photobiology: Chlorins as Photosensitizers in Biology and Medicine. J. Photochem. Photobiol. B Biol. 1990, 6, 259–274. [Google Scholar] [CrossRef]
- Bhupathiraju, N.V.S.D.K.; Rizvi, W.; Batteas, J.D.; Drain, C.M. Fluorinated Porphyrinoids as Efficient Platforms for New Photonic Materials, Sensors, and Therapeutics. Org. Biomol. Chem. 2015, 14, 389–408. [Google Scholar] [CrossRef] [PubMed]
- De Annunzio, S.R.; Costa, N.C.S.; Mezzina, R.D.; Graminha, M.A.S.; Fontana, C.R. Chlorin, Phthalocyanine, and Porphyrin Types Derivatives in Phototreatment of Cutaneous Manifestations: A Review. Int. J. Mol. Sci. 2019, 20, 3861. [Google Scholar] [CrossRef] [PubMed]
- Horváth, I.T.; Rábai, J. Facile Catalyst Separation Without Water: Fluorous Biphase Hydroformylation of Olefins. Science 1994, 266, 72–75. [Google Scholar] [CrossRef]
- Gladysz, J.A.; Curran, D.P. Fluorous Chemistry: From Biphasic Catalysis to a Parallel Chemical Universe and Beyond. Tetrahedron 2002, 58, 3823–3825. [Google Scholar] [CrossRef]
- Vincent, J.-M.; Contel, M.; Pozzi, G.; Fish, R.H. How the Horváth Paradigm, Fluorous Biphasic Catalysis, Affected Oxidation Chemistry: Successes, Challenges, and a Sustainable Future. Coord. Chem. Rev. 2019, 380, 584–599. [Google Scholar] [CrossRef]
- Goslinski, T.; Piskorz, J. Fluorinated Porphyrinoids and Their Biomedical Applications. J. Photochem. Photobiol. C Photochem. Rev. 2011, 12, 304–321. [Google Scholar] [CrossRef]
- Ol’shevskaya, V.A.; Zaitsev, A.V.; Petrova, A.S.; Arkhipova, A.Y.; Moisenovich, M.M.; Kostyukov, A.A.; Egorov, A.E.; Koroleva, O.A.; Golovina, G.V.; Volodina, Y.L.; et al. The Synthetic Fluorinated Tetracarboranylchlorin as a Versatile Antitumor Photoradiosensitizer. Dye. Pigment. 2021, 186, 108993. [Google Scholar] [CrossRef]
- Narumi, A.; Tsuji, T.; Shinohara, K.; Yamazaki, H.; Kikuchi, M.; Kawaguchi, S.; Mae, T.; Ikeda, A.; Sakai, Y.; Kataoka, H.; et al. Maltotriose-Conjugation to a Fluorinated Chlorin Derivative Generating a PDT Photosensitizer with Improved Water-Solubility. Org. Biomol. Chem. 2016, 14, 3608–3613. [Google Scholar] [CrossRef] [PubMed]
- Pereira, N.A.M.; Laranjo, M.; Nascimento, B.F.O.; Simões, J.C.S.; Pina, J.; Costa, B.D.P.; Brites, G.; Braz, J.; de Melo, J.S.S.; Pineiro, M.; et al. Novel Fluorinated Ring-Fused Chlorins as Promising PDT Agents against Melanoma and Esophagus Cancer. RSC Med. Chem. 2021, 12, 615–627. [Google Scholar] [CrossRef]
- Markova, A.A.; Belyaeva, E.V.; Radchenko, A.S.; Dmitrieva, M.V.; Sigan, A.L.; Shtil, A.A.; Chkanikov, N.D. Perfluorocarbon Nanoemulsions Containing Fluorinated Photosensitizer for Photodynamic Cancer Therapy. IOP Conf. Ser. Mater. Sci. Eng. 2020, 848, 012054. [Google Scholar] [CrossRef]
- Boëns, B.; Faugeras, P.-A.; Vergnaud, J.; Lucas, R.; Teste, K.; Zerrouki, R. Iodine-Catalyzed One-Pot Synthesis of Unsymmetrical Meso-Substituted Porphyrins. Tetrahedron 2010, 66, 1994–1996. [Google Scholar] [CrossRef]
- Lucas, R.; Vergnaud, J.; Teste, K.; Zerrouki, R.; Sol, V.; Krausz, P. A Facile and Rapid Iodine-Catalyzed Meso-Tetraphenylporphyrin Synthesis Using Microwave Activation. Tetrahedron Lett. 2008, 49, 5537–5539. [Google Scholar] [CrossRef]
- Silva, A.M.G.; Tomé, A.C.; Neves, M.G.P.M.S.; Silva, A.M.S.; Cavaleiro, J.A.S. Meso-Tetraarylporphyrins as Dipolarophiles in 1,3-Dipolar Cycloaddition Reactions. Chem. Commun. 1999, 1767–1768. [Google Scholar] [CrossRef]
- Lim, I.; Vian, A.; van de Wouw, H.L.; Day, R.A.; Gomez, C.; Liu, Y.; Rheingold, A.L.; Campàs, O.; Sletten, E.M. Fluorous Soluble Cyanine Dyes for Visualizing Perfluorocarbons in Living Systems. J. Am. Chem. Soc. 2020, 142, 16072–16081. [Google Scholar] [CrossRef]
- Sletten, E.M.; Swager, T.M. Fluorofluorophores: Fluorescent Fluorous Chemical Tools Spanning the Visible Spectrum. J. Am. Chem. Soc. 2014, 136, 13574–13577. [Google Scholar] [CrossRef]
- Huque, F.T.T.; Jones, K.; Saunders, R.A.; Platts, J.A. Statistical and Theoretical Studies of Fluorophilicity. J. Fluor. Chem. 2002, 115, 119–128. [Google Scholar] [CrossRef]
- Yoshinaga, K.; Delage-Laurin, L.; Swager, T.M. Fluorous Phthalocyanines and Subphthalocyanines. J. Porphyr. Phthalocyanines 2020, 24, 1074–1082. [Google Scholar] [CrossRef]
- Eaton, P.; Quaresma, P.; Soares, C.; Neves, C.; de Almeida, M.P.; Pereira, E.; West, P. A Direct Comparison of Experimental Methods to Measure Dimensions of Synthetic Nanoparticles. Ultramicroscopy 2017, 182, 179–190. [Google Scholar] [CrossRef]
- Zaitsev, N.K.; Dvorkin, V.I.; Melnikov, P.V.; Kozhukhova, A.E. A Dissolved Oxygen Analyzer with an Optical Sensor. J. Anal. Chem. 2018, 73, 102–108. [Google Scholar] [CrossRef]
- Fraker, C.A.; Mendez, A.J.; Inverardi, L.; Ricordi, C.; Stabler, C.L. Optimization of Perfluoro Nano-Scale Emulsions: The Importance of Particle Size for Enhanced Oxygen Transfer in Biomedical Applications. Colloids Surf. B Biointerfaces 2012, 98, 26–35. [Google Scholar] [CrossRef] [PubMed]
- Fraker, C.A.; Mendez, A.J.; Stabler, C.L. Complementary Methods for the Determination of Dissolved Oxygen Content in Perfluorocarbon Emulsions and Other Solutions. J. Phys. Chem. B 2011, 115, 10547–10552. [Google Scholar] [CrossRef] [PubMed]
- Kuś, S.; Marczenko, Z.; Obarski, N. Derivative UV-VIS Spectrophotometry in Analytical Chemistry. Chem. Anal. (Wars.) 1996, 41, 899–927. [Google Scholar]
- Redasani, V.K.; Patel, P.R.; Marathe, D.Y.; Chaudhari, S.R.; Shirkhedkar, A.A.; Surana, S.J.; Redasani, V.K.; Patel, P.R.; Marathe, D.Y.; Chaudhari, S.R.; et al. A Review on Derivative Uv-Spectrophotometry Analysis of Drugs in Pharmaceutical Formulations and Biological Samples Review. J. Chil. Chem. Soc. 2018, 63, 4126–4134. [Google Scholar] [CrossRef]
- Silva, J.N.; Silva, A.M.G.; Tomé, J.P.; Ribeiro, A.O.; Domingues, M.R.M.; Cavaleiro, J.A.S.; Silva, A.M.S.; Neves, M.G.P.M.S.; Tomé, A.C.; Serra, O.A.; et al. Photophysical Properties of a Photocytotoxic Fluorinated Chlorin Conjugated to Four β-Cyclodextrins. Photochem. Photobiol. Sci. 2008, 7, 834–843. [Google Scholar] [CrossRef]
- Sato, T.; Hamada, Y.; Sumikawa, M.; Araki, S.; Yamamoto, H. Solubility of Oxygen in Organic Solvents and Calculation of the Hansen Solubility Parameters of Oxygen. Ind. Eng. Chem. Res. 2014, 53, 19331–19337. [Google Scholar] [CrossRef]
- Singh-Rachford, T.N.; Castellano, F.N. Photon Upconversion Based on Sensitized Triplet–Triplet Annihilation. Coord. Chem. Rev. 2010, 254, 2560–2573. [Google Scholar] [CrossRef]
- Ormond, A.B.; Freeman, H.S. Effects of Substituents on the Photophysical Properties of Symmetrical Porphyrins. Dye. Pigment. 2013, 96, 440–448. [Google Scholar] [CrossRef]
- Mesquita, M.Q.; Menezes, J.C.J.M.D.S.; Neves, M.G.P.M.S.; Tomé, A.C.; Cavaleiro, J.A.S.; Cunha, Â.; Almeida, A.; Hackbarth, S.; Röder, B.; Faustino, M.A.F. Photodynamic Inactivation of Bioluminescent Escherichia Coli by Neutral and Cationic Pyrrolidine-Fused Chlorins and Isobacteriochlorins. Bioorg. Med. Chem. Lett. 2014, 24, 808–812. [Google Scholar] [CrossRef] [PubMed]
- Heredia, D.A.; Durantini, A.M.; Sarotti, A.M.; Gsponer, N.S.; Ferreyra, D.D.; Bertolotti, S.G.; Milanesio, M.E.; Durantini, E.N. Proton-Dependent Switching of a Novel Amino Chlorin Derivative as a Fluorescent Probe and Photosensitizer for Acidic Media. Chem. A Eur. J. 2018, 24, 5950–5961. [Google Scholar] [CrossRef] [PubMed]
- Tsymbal, S.A.; Moiseeva, A.A.; Agadzhanian, N.A.; Efimova, S.S.; Markova, A.A.; Guk, D.A.; Krasnovskaya, O.O.; Alpatova, V.M.; Zaitsev, A.V.; Shibaeva, A.V.; et al. Copper-Containing Nanoparticles and Organic Complexes: Metal Reduction Triggers Rapid Cell Death via Oxidative Burst. Int. J. Mol. Sci. 2021, 22, 11065. [Google Scholar] [CrossRef] [PubMed]
- Crowley, L.C.; Scott, A.P.; Marfell, B.J.; Boughaba, J.A.; Chojnowski, G.; Waterhouse, N.J. Measuring Cell Death by Propidium Iodide Uptake and Flow Cytometry. Cold Spring Harb. Protoc. 2016, 2016, 647–651. [Google Scholar] [CrossRef]
- Rieger, A.M.; Nelson, K.L.; Konowalchuk, J.D.; Barreda, D.R. Modified Annexin V/Propidium Iodide Apoptosis Assay for Accurate Assessment of Cell Death. JoVE (J. Vis. Exp.) 2011, e2597. [Google Scholar] [CrossRef]
- Chen, S.; Huang, B.; Pei, W.; Wang, L.; Xu, Y.; Niu, C. Mitochondria-Targeting Oxygen-Sufficient Perfluorocarbon Nanoparticles for Imaging-Guided Tumor Phototherapy. Int. J. Nanomed. 2020, 15, 8641–8658. [Google Scholar] [CrossRef]
- Yu, M.; Xu, X.; Cai, Y.; Zou, L.; Shuai, X. Perfluorohexane-Cored Nanodroplets for Stimulations-Responsive Ultrasonography and O2-Potentiated Photodynamic Therapy. Biomaterials 2018, 175, 61–71. [Google Scholar] [CrossRef]
- Liang, X.; Chen, M.; Bhattarai, P.; Hameed, S.; Dai, Z. Perfluorocarbon@Porphyrin Nanoparticles for Tumor Hypoxia Relief to Enhance Photodynamic Therapy against Liver Metastasis of Colon Cancer. ACS Nano 2020, 14, 13569–13583. [Google Scholar] [CrossRef]
- Miller, M.A.; Sletten, E.M. A General Approach to Biocompatible Branched Fluorous Tags for Increased Solubility in Perfluorocarbon Solvents. Org. Lett. 2018, 20, 6850–6854. [Google Scholar] [CrossRef]
- Day, R.A.; Sletten, E.M. Perfluorocarbon Nanomaterials for Photodynamic Therapy. Curr. Opin. Colloid Interface Sci. 2021, 54, 101454. [Google Scholar] [CrossRef]
- Riess, J.G. Understanding the Fundamentals of Perfluorocarbons and Perfluorocarbon Emulsions Relevant to in Vivo Oxygen Delivery. Artif. Cells Blood Substit. Biotechnol. 2005, 33, 47–63. [Google Scholar] [CrossRef] [PubMed]
- Wu, J. The Enhanced Permeability and Retention (EPR) Effect: The Significance of the Concept and Methods to Enhance Its Application. J. Pers. Med. 2021, 11, 771. [Google Scholar] [CrossRef] [PubMed]
- Moisenovich, M.M.; Ol’shevskaya, V.A.; Rokitskaya, T.I.; Ramonova, A.A.; Nikitina, R.G.; Savchenko, A.N.; Tatarskiy, V.V., Jr.; Kaplan, M.A.; Kalinin, V.N.; Kotova, E.A.; et al. Novel Photosensitizers Trigger Rapid Death of Malignant Human Cells and Rodent Tumor Transplants via Lipid Photodamage and Membrane Permeabilization. PLoS ONE 2010, 5, e12717. [Google Scholar] [CrossRef] [PubMed]
- Ol’shevskaya, V.A.; Alpatova, V.M.; Radchenko, A.S.; Ramonova, A.A.; Petrova, A.S.; Tatarskiy, V.V.; Zaitsev, A.V.; Kononova, E.G.; Ikonnikov, N.S.; Kostyukov, A.A.; et al. β-Maleimide Substituted Meso-Arylporphyrins: Synthesis, Transformations, Physico-Chemical and Antitumor Properties. Dye. Pigment. 2019, 171, 107760. [Google Scholar] [CrossRef]
- Graham, K.; Unger, E. Overcoming Tumor Hypoxia as a Barrier to Radiotherapy, Chemotherapy and Immunotherapy in Cancer Treatment. Int. J. Nanomed. 2018, 13, 6049–6058. [Google Scholar] [CrossRef] [PubMed]
- Muz, B.; de la Puente, P.; Azab, F.; Azab, A.K. The Role of Hypoxia in Cancer Progression, Angiogenesis, Metastasis, and Resistance to Therapy. Hypoxia 2015, 3, 83–92. [Google Scholar] [CrossRef]
- Melnikov, P.V.; Alexandrovskaya, A.Y.; Naumova, A.O.; Arlyapov, V.A.; Kamanina, O.A.; Popova, N.M.; Zaitsev, N.K.; Yashtulov, N.A. Optical Oxygen Sensing and Clark Electrode: Face-to-Face in a Biosensor Case Study. Sensors 2022, 22, 7626. [Google Scholar] [CrossRef]
- Antropov, A.P.; Ragutkin, A.V.; Melnikov, P.V.; Luchnikov, P.A.; Zaitsev, N.K. Composite Material for Optical Oxygen Sensor. IOP Conf. Ser. Mater. Sci. Eng. 2018, 289, 012031. [Google Scholar] [CrossRef]
- Melnikov, P.V.; Alexandrovskaya, A.Y.; Naumova, A.O.; Popova, N.M.; Spitsyn, B.V.; Zaitsev, N.K.; Yashtulov, N.A. Modified Nanodiamonds as a Means of Polymer Surface Functionalization. From Fouling Suppression to Biosensor Design. Nanomaterials 2021, 11, 2980. [Google Scholar] [CrossRef]
- Melnikov, P.; Bobrov, A.; Marfin, Y. On the Use of Polymer-Based Composites for the Creation of Optical Sensors: A Review. Polymers 2022, 14, 4448. [Google Scholar] [CrossRef] [PubMed]
- Pineiro, M.; Carvalho, A.L.; Pereira, M.M.; Gonsalves, A.M.d.R.; Arnaut, L.G.; Formosinho, S.J. Photoacoustic Measurements of Porphyrin Triplet-State Quantum Yields and Singlet-Oxygen Efficiencies. Chem. A Eur. J. 1998, 4, 2299–2307. [Google Scholar] [CrossRef]
- Brouwer, A.M. Standards for photoluminescence quantum yield measurements in solution (IUPAC Technical Report). Pure Appl. Chem. 2011, 83, 2213–2228. [Google Scholar] [CrossRef]
- Spiller, W.; Kliesch, H.; Wöhrle, D.; Hackbarth, S.; Röder, B.; Schnurpfeil, G. Singlet Oxygen Quantum Yields of Different Photosensitizers in Polar Solvents and Micellar Solutions. J. Porphyr. Phthalocyanines 1998, 2, 145–158. [Google Scholar] [CrossRef]
- Jiang, B.; Ren, C.; Li, Y.; Lu, Y.; Li, W.; Wu, Y.; Gao, Y.; Ratcliffe, P.J.; Liu, H.; Zhang, C. Sodium Sulfite Is a Potential Hypoxia Inducer That Mimics Hypoxic Stress in Caenorhabditis Elegans. J. Biol. Inorg. Chem. 2011, 16, 267–274. [Google Scholar] [CrossRef]
- IC50 Calculator. AAT Bioquest. Available online: https://www.aatbio.com/tools/ic50-calculator (accessed on 24 March 2023).









| Emulsion | Storage Temperature, °C | z-Average Hydrodynamic Diameter, nm | PDI | ||||
|---|---|---|---|---|---|---|---|
| Day 1 | Day 7 | Day 30 | Day 1 | Day 7 | Day 30 | ||
| 3a-PFC-NE | +4 | 199.3 ± 2.7 | 209.5 ± 3.1 | 213.0 ± 2.9 | 0.084 ± 0.03 | 0.057 ± 0.02 | 0.098 ± 0.02 |
| −20 | 204.9 ± 3.6 | 196.4 ± 1.7 | 0.062 ± 0.03 | 0.120 ± 0.05 | |||
| 3b-PFC-NE | +4 | 200.6 ± 6.1 | 208.7 ± 5.6 | 221.1 ± 1.4 | 0.096 ± 0.01 | 0.027 ± 0.02 | 0.060 ± 0.04 |
| −20 | 214.9 ± 4.8 | 192.9 ± 2.5 | 0.120 ± 0.03 | 0.089 ± 0.04 | |||
| 3c-PFC-NE | +4 | 209.5 ± 4.0 | 211.8 ± 4.4 | 216.2 ± 4.1 | 0.054 ± 0.02 | 0.1 ± 0.03 | 0.036 ± 0.04 |
| −20 | 205.4 ± 3.7 | 191.7 ± 2.7 | 0.079 ± 0.02 | 0.085 ± 0.04 | |||
| Compound | Solvent | Absorption Maxima, nm | λEm,nm | ΦF | Encapsulation Efficiency, % * | ||||
|---|---|---|---|---|---|---|---|---|---|
| Soret Band | Qy(1,0) | Qy(0,0) | Qx(1,0) | Qx(0,0) | |||||
| 3a | DMF | 407 | 504 | 530 | 598 | 650 | 660 | 0.22 | - |
| Emulsion | 404 | 504 | 530 | 595 | 650 | 657 | 0.09 | 68.2 ± 3.2 | |
| 3b | DMF | 407 | 503 | 530 | 597 | 651 | 660 | 0.23 | - |
| Emulsion | 402 | 504 | 530 | 596 | 650 | 658 | 0.10 | 61.5 ± 2.2 | |
| 3c | DMF | 407 | 503 | 530 | 597 | 651 | 660 | 0.23 | - |
| Emulsion | 402 | 505 | 531 | 596 | 650 | 657 | 0.09 | 51.6 ± 7.8 | |
| Compound | λmax t-t, nm | kT × 103, s−1 | kq × 109, M−1 × s−1 | ΦΔ |
|---|---|---|---|---|
| 3a | 440 | 1.1 | 1.0 | 0.53 |
| 3b | 440 | 1.1 | 1.1 | 0.48 |
| 3c | 440 | 1.3 | 1.1 | 0.51 |
| Compound | HCT116 | MCF7 | ||||
|---|---|---|---|---|---|---|
| Normoxia | Cultured in Normoxia (20.9% O2), Photoexcitation in Hypoxia (1% O2) | Cultured in Hypoxia (1% O2), Photoexcitation in Normoxia (20.9% O2) | Normoxia | Cultured in Normoxia (20.9% O2), Photoexcitation in Hypoxia (1% O2) | Cultured in Hypoxia (1% O2), Photoexcitation in Normoxia (20.9% O2) | |
| 3a-PFC-NE | 1.0 ± 0.2 | 3.8 ± 0.2 *** | 1.1 ± 0.1 | 0.4 ± 0.04 | 2.3 ± 0.2 *** | 0.3 ± 0.03 |
| 3b-PFC-NE | 1.7 ± 0.1 | 4.4 ± 0.1 *** | 1.4 ± 0.1 | 0.5 ± 0.04 | 4.3 ± 0.3 *** | 0.5 ± 0.03 |
| 3c-PFC-NE | 2.2 ± 0.2 | 6.2 ± 0.1 *** | 2.3 ± 0.1 | 0.6 ± 0.03 | 5.8 ± 0.5 *** | 0.6 ± 0.05 |
| 3a-DMF | >15 | >15 | >15 | >15 | >15 | >15 |
| 3b-DMF | >15 | >15 | >15 | 13.6 ± 1.2 | >15 | >15 |
| 3c-DMF | >15 | >15 | >15 | 11.0 ± 0.9 | >15 | >15 |
| Photolon | 9.2 ± 0.9 | >15 | 9.5 ± 0.9 | 8.1 ± 0.8 | >15 | 8.8 ± 0.7 |
Disclaimer/Publisher’s Note: The statements, opinions and data contained in all publications are solely those of the individual author(s) and contributor(s) and not of MDPI and/or the editor(s). MDPI and/or the editor(s) disclaim responsibility for any injury to people or property resulting from any ideas, methods, instructions or products referred to in the content. |
© 2023 by the authors. Licensee MDPI, Basel, Switzerland. This article is an open access article distributed under the terms and conditions of the Creative Commons Attribution (CC BY) license (https://creativecommons.org/licenses/by/4.0/).
Share and Cite
Nguyen, M.T.; Guseva, E.V.; Ataeva, A.N.; Sigan, A.L.; Shibaeva, A.V.; Dmitrieva, M.V.; Burtsev, I.D.; Volodina, Y.L.; Radchenko, A.S.; Egorov, A.E.; et al. Perfluorocarbon Nanoemulsions with Fluorous Chlorin-Type Photosensitizers for Antitumor Photodynamic Therapy in Hypoxia. Int. J. Mol. Sci. 2023, 24, 7995. https://doi.org/10.3390/ijms24097995
Nguyen MT, Guseva EV, Ataeva AN, Sigan AL, Shibaeva AV, Dmitrieva MV, Burtsev ID, Volodina YL, Radchenko AS, Egorov AE, et al. Perfluorocarbon Nanoemulsions with Fluorous Chlorin-Type Photosensitizers for Antitumor Photodynamic Therapy in Hypoxia. International Journal of Molecular Sciences. 2023; 24(9):7995. https://doi.org/10.3390/ijms24097995
Chicago/Turabian StyleNguyen, Minh Tuan, Elizaveta V. Guseva, Aida N. Ataeva, Andrey L. Sigan, Anna V. Shibaeva, Maria V. Dmitrieva, Ivan D. Burtsev, Yulia L. Volodina, Alexandra S. Radchenko, Anton E. Egorov, and et al. 2023. "Perfluorocarbon Nanoemulsions with Fluorous Chlorin-Type Photosensitizers for Antitumor Photodynamic Therapy in Hypoxia" International Journal of Molecular Sciences 24, no. 9: 7995. https://doi.org/10.3390/ijms24097995
APA StyleNguyen, M. T., Guseva, E. V., Ataeva, A. N., Sigan, A. L., Shibaeva, A. V., Dmitrieva, M. V., Burtsev, I. D., Volodina, Y. L., Radchenko, A. S., Egorov, A. E., Kostyukov, A. A., Melnikov, P. V., Chkanikov, N. D., Kuzmin, V. A., Shtil, A. A., & Markova, A. A. (2023). Perfluorocarbon Nanoemulsions with Fluorous Chlorin-Type Photosensitizers for Antitumor Photodynamic Therapy in Hypoxia. International Journal of Molecular Sciences, 24(9), 7995. https://doi.org/10.3390/ijms24097995

