Optogenetic Globus Pallidus Stimulation Improves Motor Deficits in 6-Hydroxydopamine-Lesioned Mouse Model of Parkinson’s Disease
Abstract
1. Introduction
2. Results
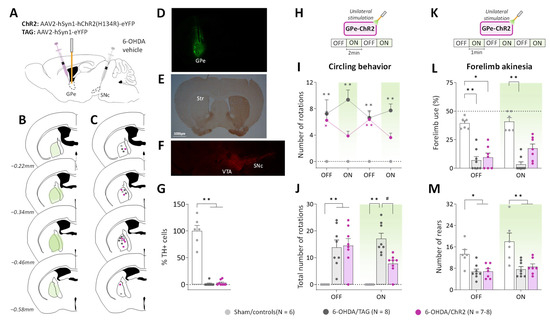
2.1. GPe Photostimulation Improves Ipsilateral Circling Behavior and Contralateral Forelimb Akinesia in 6-OHDA-Lesioned Mice
2.2. GPe Photostimulation Improves Locomotor Hypoactivity and Bradykinesia in 6-OHDA-Lesioned Mice
2.3. GPe Photoinhibition in Normal Mice Does Not Mimic Motor Deficits of DA Depletion
2.4. GPe Photoinhibtion Improves Cognitive Functions in Normal Mice
3. Discussion
4. Materials and Methods
4.1. Subjects
4.2. Viral Constructions
4.3. Stereotaxic Surgery
4.3.1. Unilateral 6-OHDA Lesion
4.3.2. Viral Infusion and Fiber Optic Implantation
4.4. Optogenetic Manipulations
4.5. Behavioral Procedures
4.5.1. Cylinder Test
4.5.2. Open Field Test
4.5.3. Y-Maze Test
4.5.4. Nose-Poke Habituation Test
4.6. Immunofluorescence and Histological Analysis
4.6.1. Analysis of 6-OHDA-Induced Dopamine Cell Loss
4.6.2. Analysis of Opsins Expression
4.6.3. Verification of Optic Fiber-Ferrule Placement
4.7. Statistical Analysis
Supplementary Materials
Author Contributions
Funding
Institutional Review Board Statement
Data Availability Statement
Acknowledgments
Conflicts of Interest
References
- Lanciego, J.L.; Luquin, N.; Obeso, J.A. Functional neuroanatomy of the basal ganglia. Cold Spring Harb. Perspect. Med. 2012, 2, 743–746. [Google Scholar] [CrossRef] [PubMed]
- Alexander, G.E.; DeLong, M.R.; Strick, P.L. Parallel organization of functionally segregated circuits linking basal ganglia and cortex. Annu. Rev. Neurosci. 1986, 9, 357–381. [Google Scholar] [CrossRef] [PubMed]
- Albin, R.L.; Young, A.B.; Penney, J.B. The functional anatomy of basal ganglia disorders. Trends Neurosci. 1989, 12, 366–375. [Google Scholar] [CrossRef] [PubMed]
- Hegeman, D.J.; Hong, E.S.; Hernández, V.M.; Chan, C.S. The external globus pallidus: Progress and perspectives. Eur. J. Neurosci. 2016, 43, 1239–1265. [Google Scholar] [CrossRef]
- Gittis, A.H.; Berke, J.D.; Bevan, M.D.; Chan, C.S.; Mallet, N.; Morrow, M.M.; Schmidt, R. New roles for the external globus pallidus in basal ganglia circuits and behavior. J. Neurosci. 2014, 34, 15178–15183. [Google Scholar] [CrossRef]
- Dong, J.; Hawes, S.; Wu, J.; Le, W.; Cai, H. Connectivity and Functionality of the Globus Pallidus Externa Under Normal Conditions and Parkinson’s Disease. Front. Neural Circuits 2021, 15, 645287. [Google Scholar] [CrossRef]
- Jaeger, D.; Kita, H. Functional connectivity and integrative properties of globus pallidus neurons. Neuroscience 2011, 198, 44–53. [Google Scholar] [CrossRef]
- Mallet, N.; Micklem, B.R.; Henny, P.; Brown, M.T.; Williams, C.; Bolam, J.P.; Nakamura, K.C.; Magill, P.J. Dichotomous Organization of the External Globus Pallidus. Neuron 2012, 74, 1075–1086. [Google Scholar] [CrossRef]
- Amalric, M.; Koob, G.F. Dorsal pallidum as a functional motor output of the corpus striatum. Brain Res. 1989, 483, 389–394. [Google Scholar] [CrossRef]
- Ossowska, K.; Wędzony, K.; Wolfarth, S. The role of the GABA mechanisms of the globus pallidus in mediating catalepsy, stereotypy and locomotor activity. Pharmacol. Biochem. Behav. 1984, 21, 825–831. [Google Scholar] [CrossRef]
- Chen, L.; Chan, S.C.Y.; Yung, W.H. Rotational behavior and electrophysiological effects induced by GABAB receptor activation in rat globus pallidus. Neuroscience 2002, 114, 417–425. [Google Scholar] [CrossRef]
- Wisniecki, A.; Correa, M.; Arizzi, M.N.; Ishiwari, K.; Salamone, J.D. Motor effects of GABAA antagonism in globus pallidus: Studies of locomotion and tremulous jaw movements in rats. Psychopharmacology 2003, 170, 140–149. [Google Scholar] [CrossRef]
- Grabli, D.; McCairn, K.; Hirsch, E.C.; Agid, Y.; Féger, J.; Fraņois, C.; Tremblay, L. Behavioural disorders induced by external globus pallidus dysfunction in primates: I. Behavioural study. Brain 2004, 127, 2039–2054. [Google Scholar] [CrossRef]
- Xue, Y.; Han, X.H.; Chen, L. Effects of pharmacological block of GABAA receptors on pallidal neurons in normal and parkinsonian state. Front. Cell. Neurosci. 2010, 4, 2. [Google Scholar] [CrossRef]
- Ikeda, H.; Kotani, A.; Koshikawa, N.; Cools, A.R. Differential role of GABAA and GABAB receptors in two distinct output stations of the rat striatum: Studies on the substantia nigra pars reticulata and the globus pallidus. Neuroscience 2010, 167, 31–39. [Google Scholar] [CrossRef]
- Crossman, A.R.; Mitchell, I.J.; Sambrook, M.A.; Jackson, A. Chorea and myoclonus in the monkey induced by gamma-aminobutyric acid antagonism in the lentiform complex. The site of drug action and a hypothesis for the neural mechanisms of chorea. Brain 1988, 111 Pt 5, 1211–1233. [Google Scholar] [CrossRef]
- Tian, J.; Yan, Y.; Xi, W.; Zhou, R.; Lou, H.; Duan, S.; Chen, J.F.; Zhang, B. Optogenetic stimulation of GABAergic neurons in the globus pallidus produces hyperkinesia. Front. Behav. Neurosci. 2018, 12, 185. [Google Scholar] [CrossRef]
- Cui, Q.; Pamukcu, A.; Cherian, S.; Chang, I.Y.M.; Berceau, B.L.; Xenias, H.S.; Higgs, M.H.; Rajamanickam, S.; Chen, Y.; Du, X.; et al. Dissociable roles of pallidal neuron subtypes in regulating motor patterns. J. Neurosci. 2021, 41, 4036–4059. [Google Scholar] [CrossRef]
- Lilascharoen, V.; Wang, E.H.J.; Do, N.; Pate, S.C.; Tran, A.N.; Yoon, C.D.; Choi, J.H.; Wang, X.Y.; Pribiag, H.; Park, Y.G.; et al. Divergent pallidal pathways underlying distinct Parkinsonian behavioral deficits. Nat. Neurosci. 2021, 24, 504–515. [Google Scholar] [CrossRef]
- Hernández, V.M.; Hegeman, D.J.; Cui, Q.; Kelver, D.A.; Fiske, M.P.; Glajch, K.E.; Pitt, J.E.; Huang, T.Y.; Justice, N.J.; Savio Chan, C. Parvalbumin + neurons and Npas1 + neurons are distinct neuron classes in the mouse external globus pallidus. J. Neurosci. 2015, 35, 11830–11847. [Google Scholar] [CrossRef]
- Aristieta, A.; Barresi, M.; Azizpour Lindi, S.; Barrière, G.; Courtand, G.; de la Crompe, B.; Guilhemsang, L.; Gauthier, S.; Fioramonti, S.; Baufreton, J.; et al. A Disynaptic Circuit in the Globus Pallidus Controls Locomotion Inhibition. Curr. Biol. 2021, 31, 707–721.e7. [Google Scholar] [CrossRef] [PubMed]
- McGregor, M.M.; Nelson, A.B. Circuit Mechanisms of Parkinson’s Disease. Neuron 2019, 101, 1042–1056. [Google Scholar] [CrossRef] [PubMed]
- O’Connor, W.T. Functional neuroanatomy of the basal ganglia as studied by dual-probe microdialysis. Nucl. Med. Biol. 1998, 25, 743–746. [Google Scholar] [CrossRef] [PubMed]
- Filion, M.; Tremblay, L. Abnormal spontaneous activity of globus pallidus neurons in monkeys with MPTP-induced parkinsonism. Brain Res. 1991, 547, 140–144. [Google Scholar] [CrossRef]
- Bianchi, L.; Galeffi, F.; Bolam, J.P.; Della Corte, L. The effect of 6-hydroxydopamine lesions on the release of amino acids in the direct and indirect pathways of the basal ganglia: A dual microdialysis probe analysis. Eur. J. Neurosci. 2003, 18, 856–868. [Google Scholar] [CrossRef]
- Starr, P.A.; Rau, G.M.; Davis, V.; Marks, W.J.; Ostrem, J.L.; Simmons, D.; Lindsey, N.; Turner, R.S. Spontaneous pallidal neuronal activity in human dystonia: Comparison with Parkinson’s disease and normal macaque. J. Neurophysiol. 2005, 93, 3165–3176. [Google Scholar] [CrossRef]
- Chazalon, M.; Paredes-Rodriguez, E.; Morin, S.; Martinez, A.; Cristóvão-Ferreira, S.; Vaz, S.; Sebastiao, A.; Panatier, A.; Boué-Grabot, E.; Miguelez, C.; et al. GAT-3 Dysfunction Generates Tonic Inhibition in External Globus Pallidus Neurons in Parkinsonian Rodents. Cell Rep. 2018, 23, 1678–1690. [Google Scholar] [CrossRef]
- Soares, J.; Kliem, M.A.; Betarbet, R.; Greenamyre, J.T.; Yamamoto, B.; Wichmann, T. Role of external pallidal segment in primate parkinsonism: Comparison of the effects of 1-methyl-4-phenyl-1,2,3,6-tetrahydropyridine-induced parkinsionism and lesions of the external pallidal segment. J. Neurosci. 2004, 24, 6417–6426. [Google Scholar] [CrossRef]
- Maneuf, Y.P.; Mitchell, I.J.; Crossman, A.R.; Brotchie, J.M. On the Role of Enkephalin Cotransmission in the GABAergic Striatal Efferents to the Globus Pallidus. Exp. Neurol. 1994, 125, 65–71. [Google Scholar] [CrossRef]
- Liu, J.; Shelkar, G.P.; Sarode, L.P.; Gawande, D.Y.; Zhao, F.; Clausen, R.P.; Ugale, R.R.; Dravid, S.M. Facilitation of GluN2C-containing NMDA receptors in the external globus pallidus increases firing of fast spiking neurons and improves motor function in a hemiparkinsonian mouse model. Neurobiol. Dis. 2021, 150, 105254. [Google Scholar] [CrossRef]
- Assaf, F.; Schiller, Y. A chemogenetic approach for treating experimental Parkinson’s disease. Mov. Disord. 2019, 34, 469–479. [Google Scholar] [CrossRef]
- Mastro, K.J.; Zitelli, K.T.; Willard, A.M.; Leblanc, K.H.; Kravitz, A.V.; Gittis, A.H. Cell-specific pallidal intervention induces long-lasting motor recovery in dopamine-depleted mice. Nat. Neurosci. 2017, 20, 815–823. [Google Scholar] [CrossRef]
- White, M.; Mackay, M.; Whittaker, R.G. Taking Optogenetics into the Human Brain: Opportunities and Challenges in Clinical Trial Design. Open Access J. Clin. Trials 2020, 12, 33–41. [Google Scholar] [CrossRef]
- White, M.; Whittaker, R.G. Post-Trial Considerations for an Early Phase Optogenetic Trial in the Human Brain. Open Access J. Clin. Trials 2022, 14, 1–9. [Google Scholar] [CrossRef]
- Chen, L.; Chan, C.S.; Yung, W.H. Electrophysiological and behavioral effects of zolpidem in rat globus pallidus. Exp. Neurol. 2004, 186, 212–220. [Google Scholar] [CrossRef]
- Turski, L.; Klockgether, T.; Turski, W.A.; Schwarz, M.; Sontag, K.H. Blockade of excitatory neurotransmission in the globus pallidus induces rigidity and akinesia in the rat: Implications for excitatory neurotransmission in pathogenesis of Parkinson’s diseases. Brain Res. 1990, 512, 125–131. [Google Scholar] [CrossRef]
- Bolkan, S.S.; Stone, I.R.; Pinto, L.; Ashwood, Z.C.; Iravedra Garcia, J.M.; Herman, A.L.; Singh, P.; Bandi, A.; Cox, J.; Zimmerman, C.A.; et al. Opponent control of behavior by dorsomedial striatal pathways depends on task demands and internal state. Nat. Neurosci. 2022, 25, 345–357. [Google Scholar] [CrossRef]
- Isett, B.R.; Nguyen, K.P.; Schwenk, J.C.; Snyder, C.N.; Adegbesan, K.A.; Ziausyte, U.; Gittis, A.H. The Indirect Pathway of the Basal Ganglia Promotes Negative Reinforcement, But Not Motor Suppression. bioRxiv 2022. [Google Scholar] [CrossRef]
- Lerner, T.N.; Ye, L.; Deisseroth, K. Communication in Neural Circuits: Tools, Opportunities, and Challenges. Cell 2016, 164, 1136–1150. [Google Scholar] [CrossRef]
- Berndt, A.; Lee, S.Y.; Wietek, J.; Ramakrishnan, C.; Steinberg, E.E.; Rashid, A.J.; Kim, H.; Park, S.; Santoro, A.; Frankland, P.W.; et al. Structural foundations of optogenetics: Determinants of channelrhodopsin ion selectivity. Proc. Natl. Acad. Sci. USA 2016, 113, 822–829. [Google Scholar] [CrossRef]
- Park, S.; Kramer, E.E.; Mercaldo, V.; Rashid, A.J.; Insel, N.; Frankland, P.W.; Josselyn, S.A. Neuronal Allocation to a Hippocampal Engram. Neuropsychopharmacology 2016, 41, 2987–2993. [Google Scholar] [CrossRef] [PubMed]
- Saunders, A.; Oldenburg, I.A.; Berezovskii, V.K.; Johnson, C.A.; Kingery, N.D.; Elliott, H.L.; Xie, T.; Gerfen, C.R.; Sabatini, B.L. A direct GABAergic output from the basal ganglia to frontal cortex. Nature 2015, 521, 85–89. [Google Scholar] [CrossRef] [PubMed]
- Karube, F.; Takahashi, S.; Kobayashi, K.; Fujiyama, F. Motor cortex can directly drive the globus pallidal neurons in a projection neuron type dependent manner in rat. bioRxiv 2019, 1–25. [Google Scholar] [CrossRef]
- Giovanniello, J.; Yu, K.; Furlan, A.; Nachtrab, G.T.; Sharma, R.; Chen, X.; Li, B. A central amygdala-globus pallidus circuit conveys unconditioned stimulus-related information and controls fear learning. J. Neurosci. 2020, 40, 9043–9054. [Google Scholar] [CrossRef] [PubMed]
- Hunt, A.J.; Dasgupta, R.; Rajamanickam, S.; Jiang, Z.; Beierlein, M.; Chan, C.S.; Justice, N.J. Paraventricular hypothalamic and amygdalar CRF neurons synapse in the external globus pallidus. Brain Struct. Funct. 2018, 223, 2685–2698. [Google Scholar] [CrossRef]
- Reiss, D.; Walter, O.; Bourgoin, L.; Kieffer, B.L.; Ouagazzal, A.-M. New automated procedure to assess context recognition memory in mice. Psychopharmacology 2014, 231, 4337–4347. [Google Scholar] [CrossRef]
- Boccia, M.M.; Baratti, C.M. Effects of oxytocin and an oxytocin receptor antagonist on retention of a nose-poke habituation response in mice. Acta Physiol. Pharmacol. Ther. Latinoam. 1999, 49, 155–160. [Google Scholar]
- Brodkin, J. Assessing memory in mice using habituation of nose-poke responding. Behav. Pharmacol. 1999, 10, 445–451. [Google Scholar] [CrossRef]
- Ochi, M.; Koga, K.; Kurokawa, M.; Kase, H.; Nakamura, J.; Kuwana, Y. Systemic administration of adenosine A(2A) receptor antagonist reverses increased GABA release in the globus pallidus of unilateral 6-hydroxydopamine-lesioned rats: A microdialysis study. Neuroscience 2000, 100, 53–62. [Google Scholar] [CrossRef]
- Chan, C.S.; Glajch, K.E.; Gertler, T.S.; Guzman, J.N.; Mercer, J.N.; Lewis, A.S.; Goldberg, A.B.; Tkatch, T.; Shigemoto, R.; Fleming, S.M.; et al. HCN channelopathy in external globus pallidus neurons in models of Parkinson’s disease. Nat. Neurosci. 2011, 14, 85–92. [Google Scholar] [CrossRef]
- Fan, K.Y.; Baufreton, J.; Surmeier, D.J.; Chan, C.S.; Bevan, M.D. Proliferation of external globus pallidus-subthalamic nucleus synapses following degeneration of midbrain dopamine neurons. J. Neurosci. 2012, 32, 13718–13728. [Google Scholar] [CrossRef]
- Kovaleski, R.F.; Callahan, J.W.; Chazalon, M.; Wokosin, D.L.; Baufreton, J.; Bevan, M.D. Dysregulation of external globus pallidus-subthalamic nucleus network dynamics in parkinsonian mice during cortical slow-wave activity and activation. J. Physiol. 2020, 598, 1897–1927. [Google Scholar] [CrossRef]
- Shen, K.-Z.; Johnson, S.W. Dopamine depletion alters responses to glutamate and GABA in the rat subthalamic nucleus. Neuroreport 2005, 16, 171–174. [Google Scholar] [CrossRef] [PubMed]
- Pamukcu, A.; Cui, Q.; Xenias, H.S.; Berceau, B.L.; Augustine, E.C.; Fan, I.; Chalasani, S.; Hantman, A.W.; Lerner, T.N.; Boca, S.M.; et al. Parvalbumin1 and Npas11 pallidal neurons have distinct circuit topology and function. J. Neurosci. 2020, 40, 7855–7876. [Google Scholar] [CrossRef] [PubMed]
- Di Bisceglie Caballero, S.; Ces, A.; Ambroggi, F.; Amalric, M.; Ouagazzal, A.-M. Contribution of external globus pallidus projection neurons to motor deficits of Parkinson’s disease: Optogenetic studies in murine model. In Proceedings of the 2022 International Congress, Madrid, Spain, 15–18 September 2022. [Google Scholar]
- Glajch, K.E.; Kelver, D.A.; Hegeman, D.J.; Cui, Q.; Xenias, H.S.; Augustine, E.C.; Hernández, V.M.; Verma, N.; Huang, T.Y.; Luo, M.; et al. Npas1+ pallidal neurons target striatal projection neurons. J. Neurosci. 2016, 36, 5472–5488. [Google Scholar] [CrossRef] [PubMed]
- Lin, J.Y.; Lin, M.Z.; Steinbach, P.; Tsien, R.Y. Characterization of engineered channelrhodopsin variants with improved properties and kinetics. Biophys. J. 2009, 96, 1803–1814. [Google Scholar] [CrossRef] [PubMed]
- Hassani, O.K.; Mouroux, M.; Féger, J. Increased subthalamic neuronal activity after nigral dopaminergic lesion independent of disinhibition via the globus pallidus. Neuroscience 1996, 72, 105–115. [Google Scholar] [CrossRef]
- Munro-davies, L.E.; Gregory, R.; Squires, W.; Radatz, M.; Silburn, P.; Scott, R.; Aziz, T.; Stein, J.F. Clinical study Lateral pallidotomy exacerbates akinesia in the Parkinsonian patient. J. Clin. Neurosci. 1999, 6, 474–476. [Google Scholar] [CrossRef]
- Zhang, J.; Russo, G.S.; Mewes, K.; Rye, D.B.; Vitek, J.L. Lesions in monkey globus pallidus externus exacerbate parkinsonian symptoms. Exp. Neurol. 2006, 199, 446–453. [Google Scholar] [CrossRef]
- Yu, Y.; Sanabria, D.E.; Wang, J.; Hendrix, C.M.; Zhang, J.; Nebeck, S.D.; Amundson, A.M.; Busby, Z.B.; Bauer, D.L.; Johnson, M.D.; et al. Parkinsonism Alters Beta Burst Dynamics across the Basal Ganglia-Motor Cortical Network. J. Neurosci. 2021, 41, 2274–2286. [Google Scholar] [CrossRef]
- Witcher, M.; Moran, R.; Tatter, S.B.; Laxton, A.W. Neuronal oscillations in Parkinson’s disease. Front. Biosci. 2014, 19, 1291–1299. [Google Scholar] [CrossRef]
- Mallet, N.; Pogosyan, A.; Márton, L.F.; Bolam, J.P.; Brown, P.; Magill, P.J. Parkinsonian beta oscillations in the external globus pallidus and their relationship with subthalamic nucleus activity. J. Neurosci. 2008, 28, 14245–14258. [Google Scholar] [CrossRef]
- de la Crompe, B.; Aristieta, A.; Leblois, A.; Elsherbiny, S.; Boraud, T.; Mallet, N.P. The globus pallidus orchestrates abnormal network dynamics in a model of Parkinsonism. Nat. Commun. 2020, 11, 1570. [Google Scholar] [CrossRef]
- Tachibana, Y.; Iwamuro, H.; Kita, H.; Takada, M.; Nambu, A. Subthalamo-pallidal interactions underlying parkinsonian neuronal oscillations in the primate basal ganglia. Eur. J. Neurosci. 2011, 34, 1470–1484. [Google Scholar] [CrossRef]
- Chan, C.S.; Surmeier, D.J.; Yung, W.H. Striatal information signaling and integration in globus pallidus: Timing matters. NeuroSignals 2006, 14, 281–289. [Google Scholar] [CrossRef]
- Schwab, B.C.; Heida, T.; Zhao, Y.; Marani, E.; van Gils, S.A.; van Wezel, R.J.A. Synchrony in Parkinson’s disease: Importance of intrinsic properties of the external globus pallidus. Front. Syst. Neurosci. 2013, 7, 60. [Google Scholar] [CrossRef]
- Axelsen, T.M.; Woldbye, D.P.D. Gene Therapy for Parkinson’s Disease, An Update. J. Parkinsons. Dis. 2018, 8, 195–215. [Google Scholar] [CrossRef]
- Piallat, B.; Benazzouz, A.; Benabid, A.L. Subthalamic Nucleus Lesion in Rats Prevents Dopaminergic Nigral Neuron Degeneration After Striatal 6-OHDA Injection: Behavioural and Immunohistochemical Studies. Eur. J. Neurosci. 1996, 8, 1408–1414. [Google Scholar] [CrossRef]
- Rodriguez, M.C.; Obeso, J.A.; Olanow, C.W. Subthalamic nucleus-mediated excitotoxicity in parkinson’s disease: A target for neuroprotection. Ann. Neurol. 1998, 44, S175–S188. [Google Scholar] [CrossRef]
- Mandillo, S.; Tucci, V.; Hölter, S.M.; Meziane, H.; Al Banchaabouchi, M.; Kallnik, M.; Lad, H.V.; Nolan, P.M.; Ouagazzal, A.-M.; Coghill, E.L.; et al. Reliability, robustness, and reproducibility in mouse behavioral phenotyping: A cross-laboratory study. Physiol. Genomics 2008, 34, 243–255. [Google Scholar] [CrossRef]
- Maurice, N.; Liberge, M.; Jaouen, F.; Ztaou, S.; Hanini, M.; Camon, J.; Deisseroth, K.; Amalric, M.; Kerkerian-Le Goff, L.; Beurrier, C. Striatal Cholinergic Interneurons Control Motor Behavior and Basal Ganglia Function in Experimental Parkinsonism. Cell Rep. 2015, 13, 657–666. [Google Scholar] [CrossRef] [PubMed]
- Ztaou, S.; Maurice, N.; Camon, J.; Guiraudie-Capraz, G.; Kerkerian-Le Goff, L.; Beurrier, C.; Liberge, M.; Amalric, M. Involvement of Striatal Cholinergic Interneurons and M1 and M4 Muscarinic Receptors in Motor Symptoms of Parkinson’s Disease. J. Neurosci. 2016, 36, 9161–9172. [Google Scholar] [CrossRef] [PubMed]




| REAGENT | SOURCE | IDENTIFIER |
|---|---|---|
| Chemicals | ||
| Cresyl violet | Sigma Aldrich, saint-quentin-fallavier, France | C5042 |
| Buprenorphine (Vetergesic®) | Centravet, Maisons-Alfort, France | VET063 |
| Carprofene (Rimadyl®) | Centravet, Maisons-Alfort, France | RIM011 |
| Pentobarbital (Euthasol®) | Centravet, Maisons-Alfort, France | EUT002 |
| Paraformaldehyde | Carl Roth, Karlsruhe, Germany | 4980.2 |
| Isoflurane | Virbac, Carros, France | 200265 |
| Vectors | ||
| AAV2-hSYN1-ChR2(H134R)-eYFP | UNC Vector Core, Chapel Hill, NC, USA | N/A |
| AAV2-hSYN1-IC++-eYFP | UNC Vector Core, Chapel Hill, NC, USA | N/A |
| AAV2-hSyn1-eYFP | UNC Vector Core, Chapel Hill, NC, USA | N/A |
| Antibodies | ||
| Rabbit anti-GFP | Invitrogen, Massy, France | A-11122 |
| Rabbit anti-TH | Synaptic Systems (SYSY), Göttingen, Germany | 213102 |
| Mouse anti-TH | Millipore, Darmstadt, Germany | MAB318 |
| Alexa Fluor 488 donkey anti-rabbit | Invitrogen, Massy, France | R37118 |
| Alexa Fluor 594 goat anti-rabbit | Jackson ImmunoResearch, Ely, UK | 111-585-003 |
| Biotin goat anti-mouse | Jackson ImmunoResearch, Ely, UK | 115-065-003 |
Disclaimer/Publisher’s Note: The statements, opinions and data contained in all publications are solely those of the individual author(s) and contributor(s) and not of MDPI and/or the editor(s). MDPI and/or the editor(s) disclaim responsibility for any injury to people or property resulting from any ideas, methods, instructions or products referred to in the content. |
© 2023 by the authors. Licensee MDPI, Basel, Switzerland. This article is an open access article distributed under the terms and conditions of the Creative Commons Attribution (CC BY) license (https://creativecommons.org/licenses/by/4.0/).
Share and Cite
Di Bisceglie Caballero, S.; Ces, A.; Liberge, M.; Ambroggi, F.; Amalric, M.; Ouagazzal, A.-M. Optogenetic Globus Pallidus Stimulation Improves Motor Deficits in 6-Hydroxydopamine-Lesioned Mouse Model of Parkinson’s Disease. Int. J. Mol. Sci. 2023, 24, 7935. https://doi.org/10.3390/ijms24097935
Di Bisceglie Caballero S, Ces A, Liberge M, Ambroggi F, Amalric M, Ouagazzal A-M. Optogenetic Globus Pallidus Stimulation Improves Motor Deficits in 6-Hydroxydopamine-Lesioned Mouse Model of Parkinson’s Disease. International Journal of Molecular Sciences. 2023; 24(9):7935. https://doi.org/10.3390/ijms24097935
Chicago/Turabian StyleDi Bisceglie Caballero, Sonia, Aurelia Ces, Martine Liberge, Frederic Ambroggi, Marianne Amalric, and Abdel-Mouttalib Ouagazzal. 2023. "Optogenetic Globus Pallidus Stimulation Improves Motor Deficits in 6-Hydroxydopamine-Lesioned Mouse Model of Parkinson’s Disease" International Journal of Molecular Sciences 24, no. 9: 7935. https://doi.org/10.3390/ijms24097935
APA StyleDi Bisceglie Caballero, S., Ces, A., Liberge, M., Ambroggi, F., Amalric, M., & Ouagazzal, A.-M. (2023). Optogenetic Globus Pallidus Stimulation Improves Motor Deficits in 6-Hydroxydopamine-Lesioned Mouse Model of Parkinson’s Disease. International Journal of Molecular Sciences, 24(9), 7935. https://doi.org/10.3390/ijms24097935

