Treadmill Exercise Alleviates Cognition Disorder by Activating the FNDC5: Dual Role of Integrin αV/β5 in Parkinson’s Disease
Abstract
1. Introduction
2. Result
2.1. Treadmill Exercise Rescues MPTP-Induced Loss of Dopaminergic Neurons
2.2. Treadmill Exercise Protects against Motor Deficits in MPTP-Induced Chronic PD Model
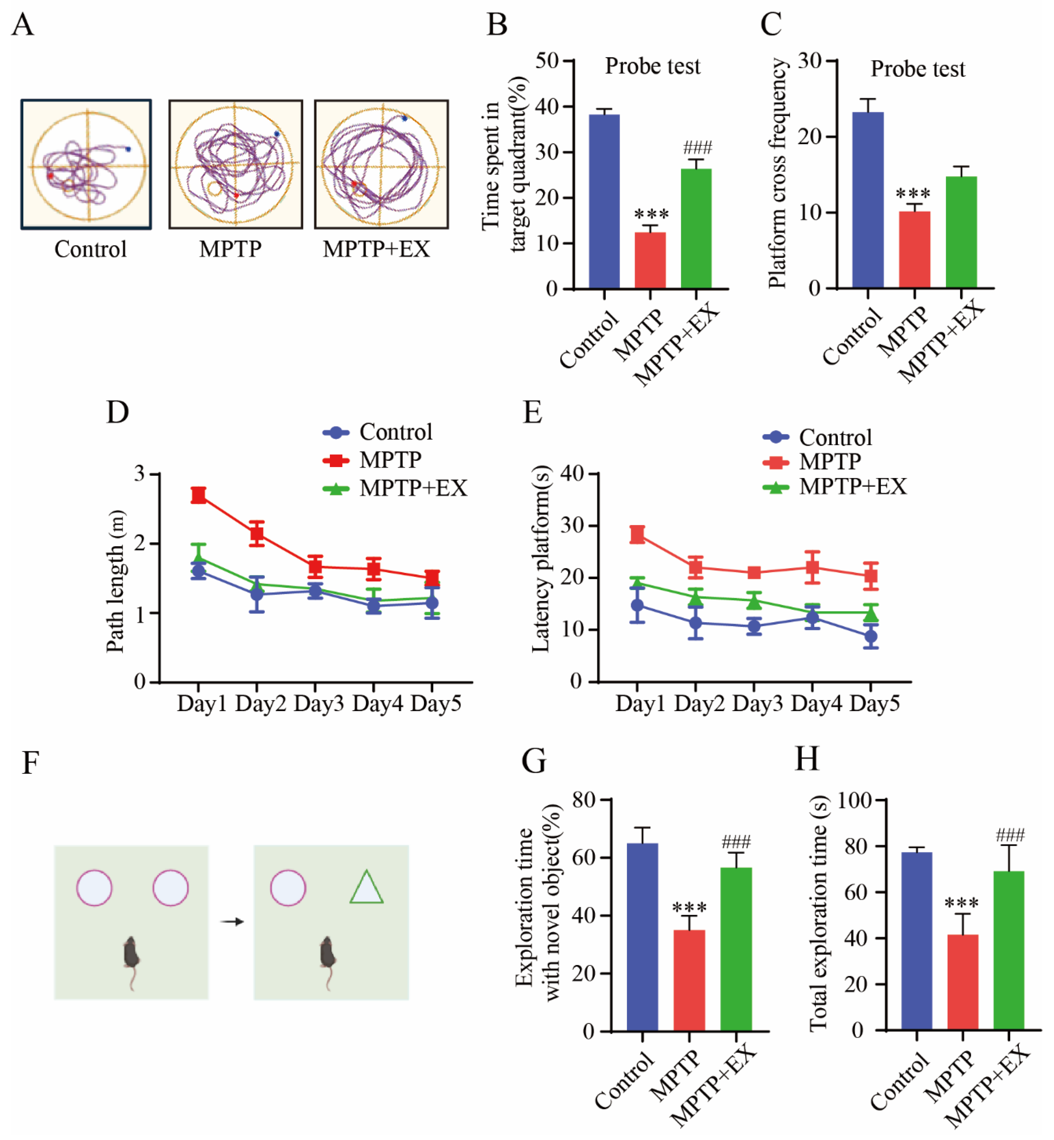
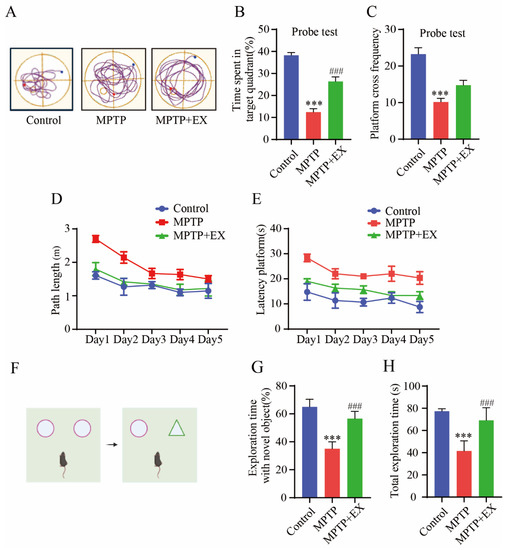
2.3. Treadmill Exercise Protects against MPTP-Induced Cognition Dysfunction
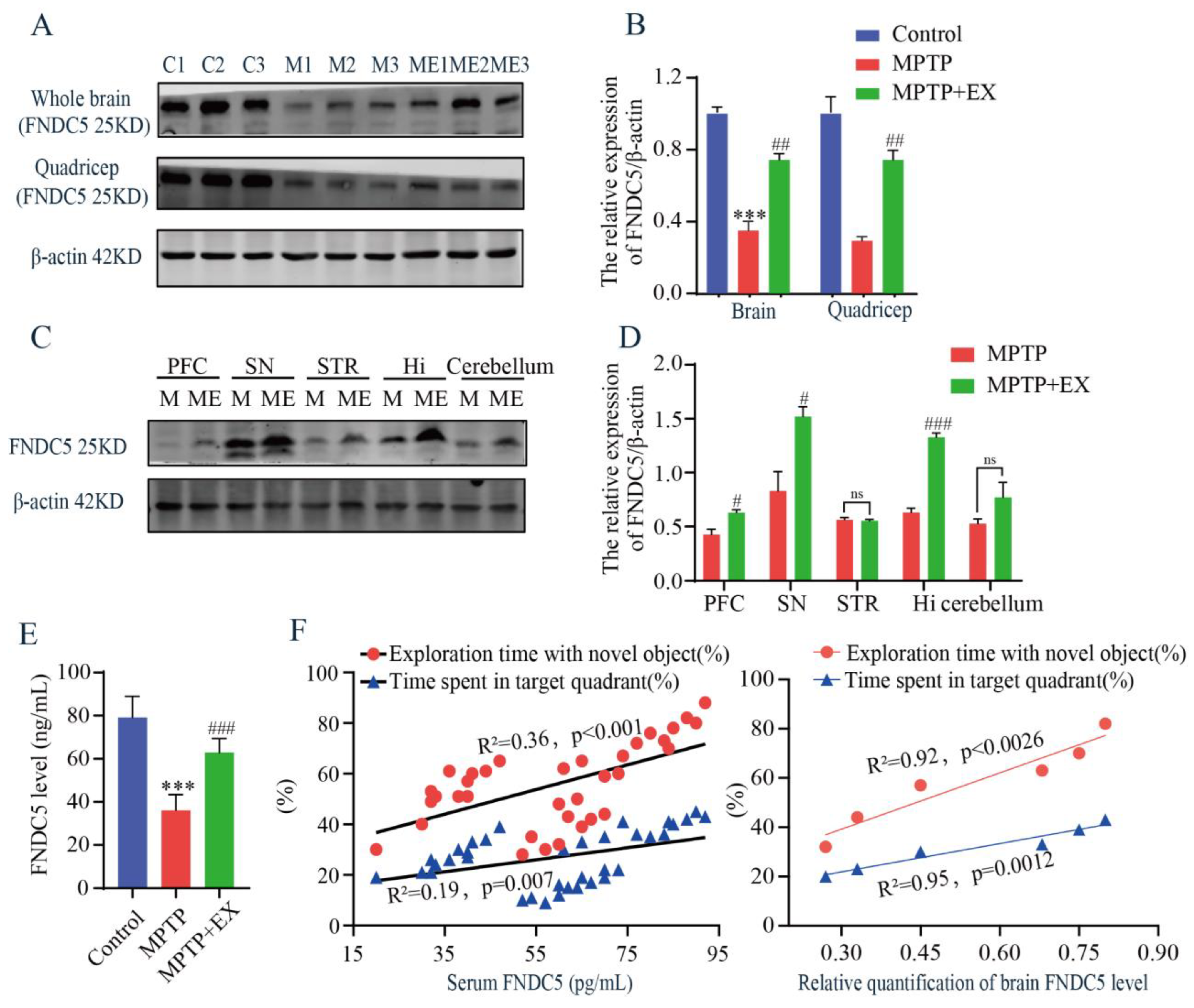
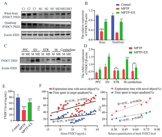
2.4. Effects of Treadmill Exercise on Serum and Brain FNDC5 Levels in MPTP-Induced Chronic PD Model
2.5. Treadmill Exercise Enhanced Synaptic Plasticity of Hippocampal Pyramidal Neurons via Increased Dopamine Levels and BDNF in PD Mice
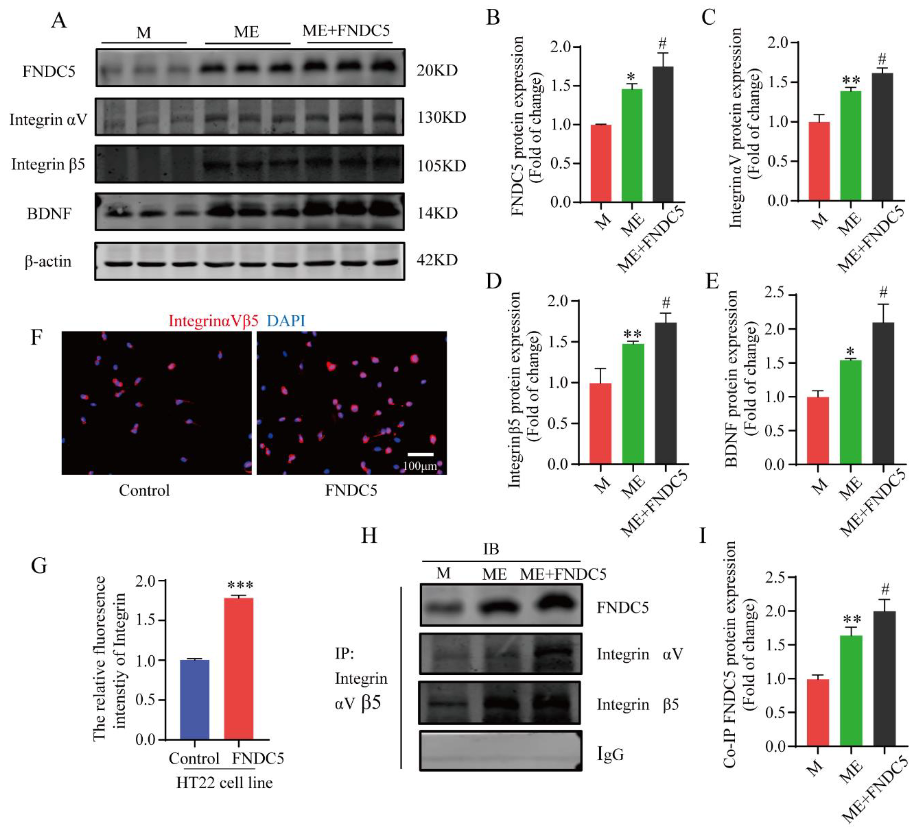
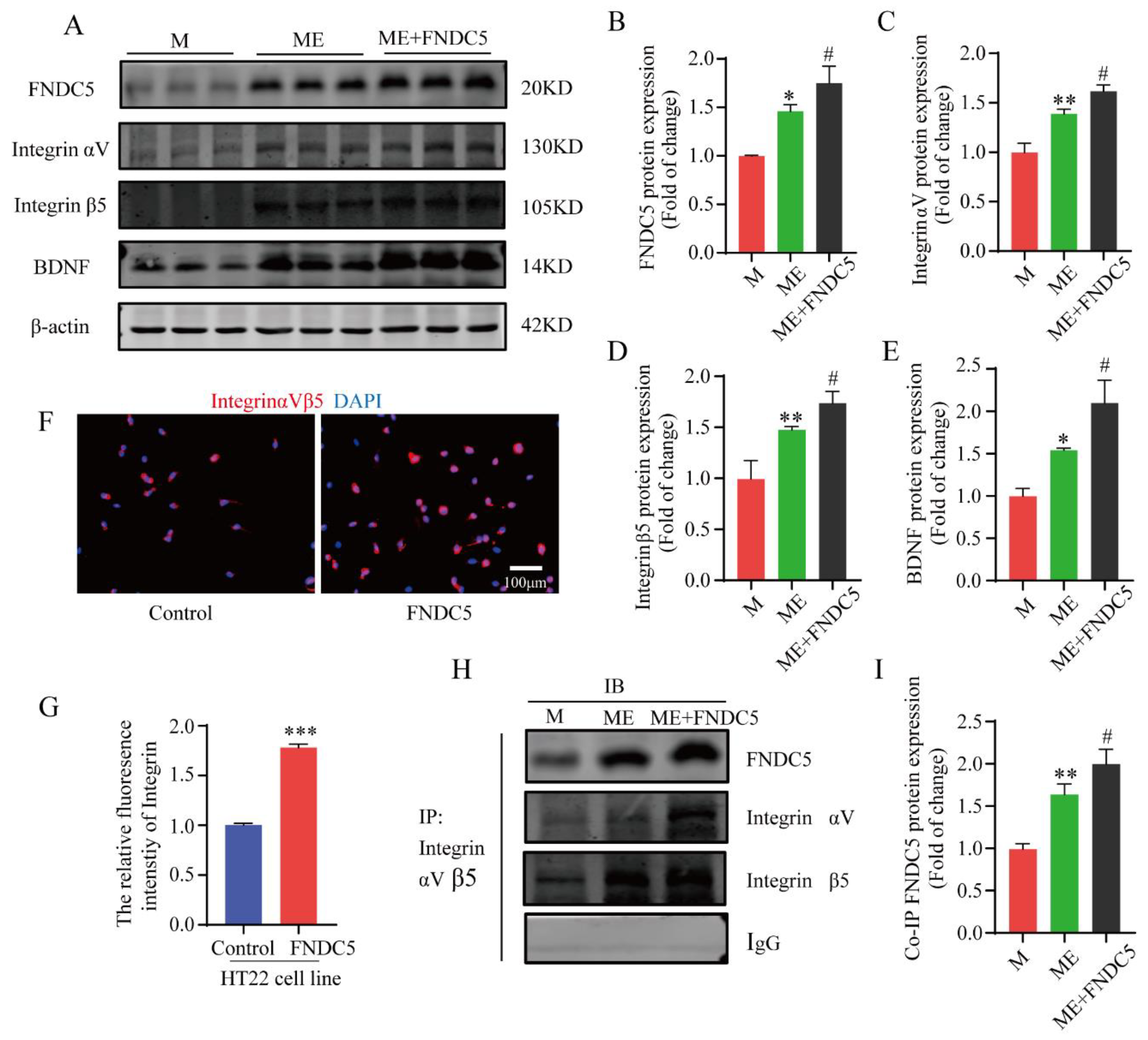
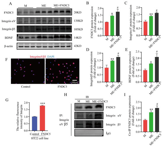
2.6. Exercise-Induced FNDC5 Directly Activated Integrin-Mediated Upregulation of BDNF in Hippocampus
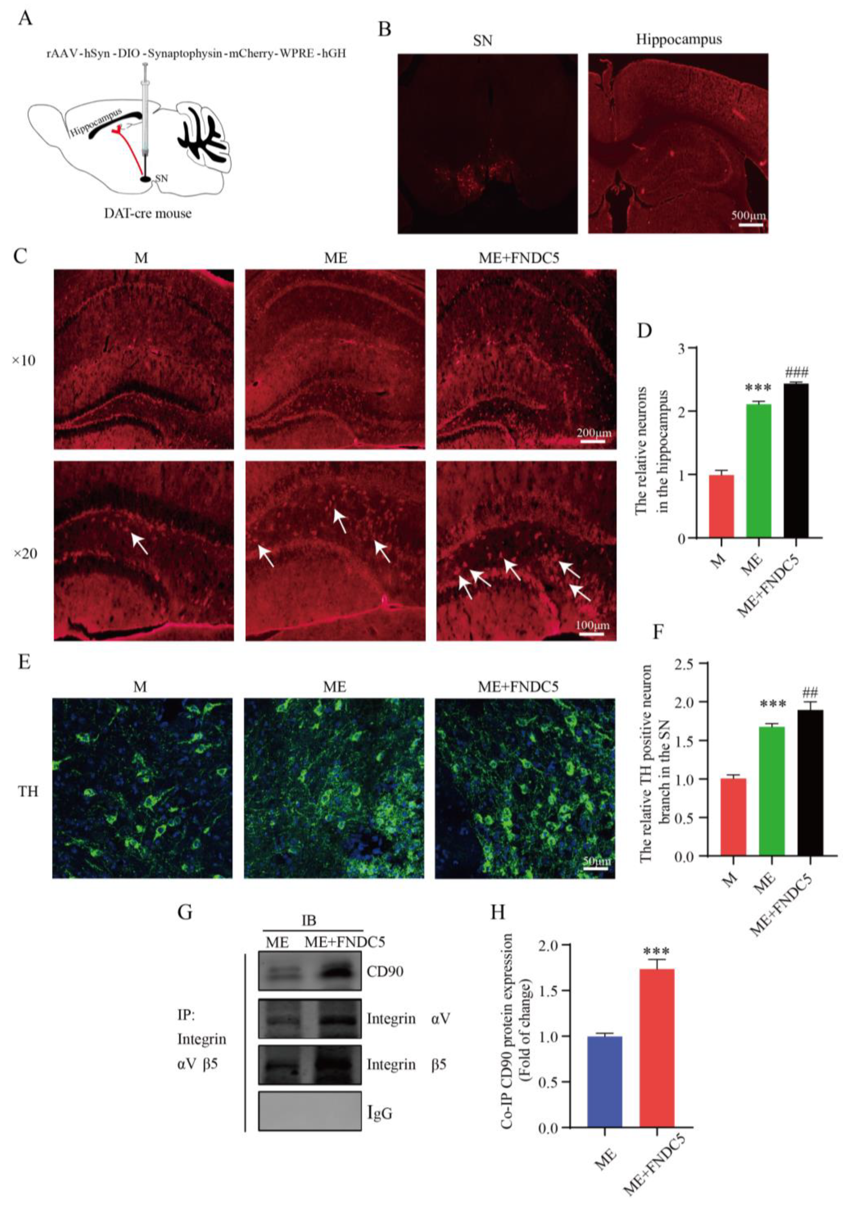
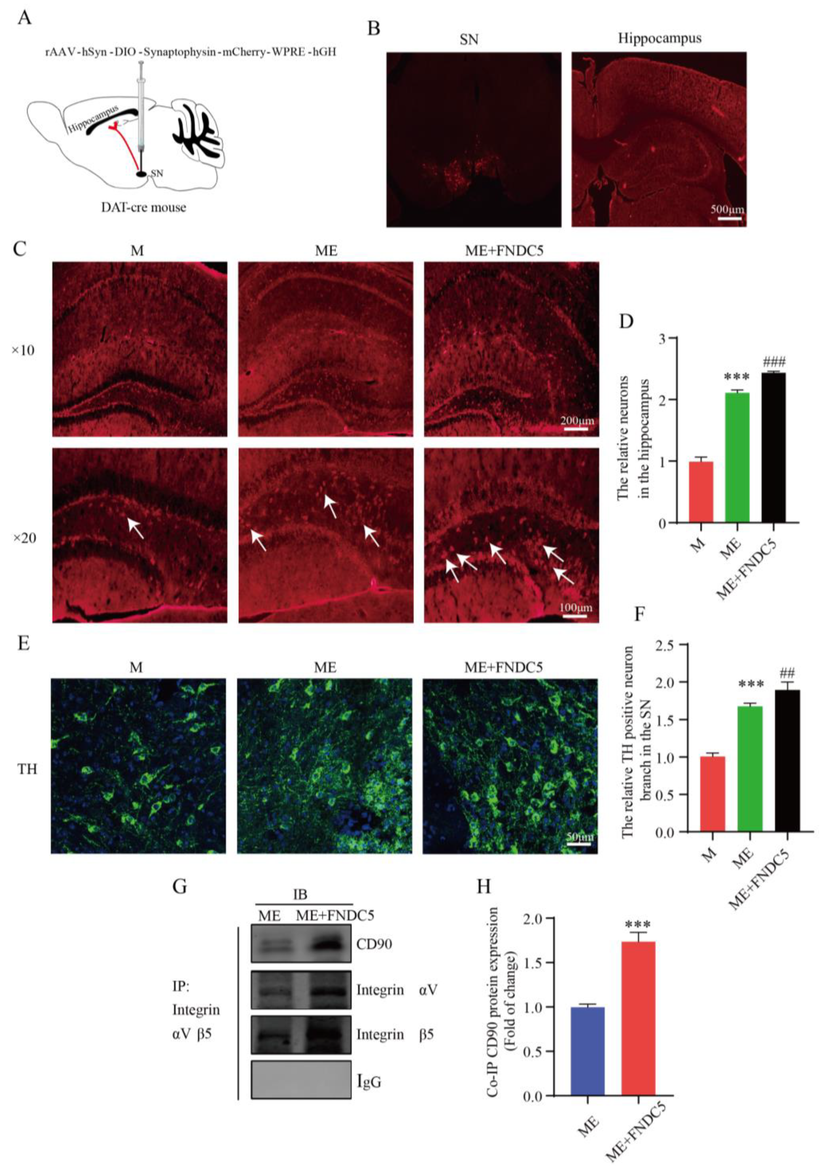
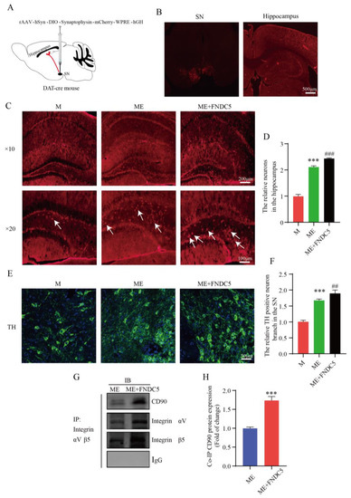
2.7. FNDC5 Restored Projection of Substantia Nigra to Hippocampus, Promoting Dopaminergic Synaptic Connection in the Hippocampus via Interaction between Integrin and Thy-1/CD90
3. Discussion
4. Material and Methods
4.1. Animals and Experimental Design
4.2. Treadmill Exercise Protocol and Drug Administration
4.3. Cell Culture and FNDC5/Irisin Treatment
4.4. Behavior Tests
4.4.1. Open-Field Test
4.4.2. Pole Test
4.4.3. Morris Water Maze (MWM) Test
4.4.4. Novel Object Recognition (NOR)
4.5. Detection Methods
4.5.1. Immunofluorescence Staining
4.5.2. Western Blotting
4.5.3. Enzyme-Linked Immunosorbent Assay (ELISA)
4.5.4. Co-Immunoprecipitation (Co-IP)
4.5.5. Golgi Staining
4.5.6. Transmission Electron Microscope (TEM)
4.5.7. Stereotaxic Surgery and Adeno-Associated Virus Injection
4.6. Statistical Analysis
Author Contributions
Funding
Institutional Review Board Statement
Informed Consent Statement
Data Availability Statement
Conflicts of Interest
Abbreviations
| AAV | Adeno-associated virus injection |
| AD | Alzheimer’s disease |
| ANOVA | Analysis of variance |
| AP | Anterior posterior |
| BCA | Bicinchoninic acid |
| BDNF | Brain-derived neurotrophic factor |
| BSA | Bovine serum albumin |
| CAMKII | Calcium/calmodulin-dependent kinaseII |
| CD-90 | Thy-1 cell surface antigen |
| CERE | Cerebellum |
| Co-IP | Co-immunoprecipitation |
| CREB | cAMP response element binding protein |
| CTX-B | Cyclotraxin-B |
| CPZ | Chlorpromazine |
| DA | Dopamine |
| DAPI | 4′,6-diamidino-2-phenylindole |
| DI | Discrimination index |
| DOPAC | Dihydroxyphenyl acetic acid |
| DV | Dorsal-ventral |
| FITT | Exercise frequency, intensity, time, type |
| ELISA | Enzyme-linked immunosorbent assay |
| FNDC5 | Fibronectin Type III domain containing 5 |
| GPI | Glycolphosphatidylinositol |
| Hi | Hippocampus |
| 5-HT | 5-hydroxytryptamine |
| IB | Immunoblotting |
| IF | Immunofluorescence |
| IP | Immunoprecipitation |
| LSD | Least significant difference |
| ME | MPTP + exercise |
| MEM | Minimum essential |
| ML | Medial–lateral |
| MPTP | 1-methyl-4-phenyl-1,2,3,6-tetrahydropyridine |
| MWM | Morris water maze |
| NOR | Novel object recognition |
| PBS | Phosphate-buffered saline |
| PD | Parkinson’s disease |
| PD-CI | Disruption of Parkinson’s disease with cognition impairment |
| PFA | Paraformaldehyde |
| PFC | Prefrontal cortex |
| PFF | α-syn preformed fibrils |
| PSD | Post synaptic density |
| PSD-95 | Postsynaptic density protein 95 |
| RIPA | Radioimmunoprecipitation Assay |
| RT | Room temperature |
| SCs | Synaptic clefts |
| SDS-PAGE | Sodium dodecyl sulfate polyacrylamide gel electrophoresis |
| SNpc | Substantia nigra pars compacta |
| SNAP47 | Synaptosome-associated protein 47 |
| SNpc | Substantia nigra pars compacta |
| STR | Striatum |
| TEM | Transmission electron microscope |
| TH | Tyrosine hydroxylase |
| TrkB | Tyrosine kinase B |
References
- Giustiniani, A.; Maistrello, L.; Danesin, L.; Rigon, E.; Burgio, F. Effects of cognitive rehabilitation in Parkinson disease: A meta-analysis. Neurol. Sci. 2022, 43, 2323–2337. [Google Scholar] [CrossRef]
- Stefani, A.; Hogl, B. Sleep Disorders in Parkinson Disease. Sleep Med. Clin. 2021, 16, 323–334. [Google Scholar] [CrossRef] [PubMed]
- Metta, V.; Leta, V.; Mrudula, K.R.; Prashanth, L.K.; Goyal, V.; Borgohain, R.; Chung-Faye, G.; Chaudhuri, K.R. Gastrointestinal dysfunction in Parkinson’s disease: Molecular pathology and implications of gut microbiome, probiotics, and fecal microbiota transplantation. J. Neurol. 2022, 269, 1154–1163. [Google Scholar] [CrossRef] [PubMed]
- Aarsland, D.; Creese, B.; Politis, M.; Chaudhuri, K.R.; Ffytche, D.H.; Weintraub, D.; Ballard, C. Cognitive decline in Parkinson disease. Nat. Rev. Neurol. 2017, 13, 217–231. [Google Scholar] [CrossRef]
- Huang, X.; Ng, S.Y.; Chia, N.S.; Setiawan, F.; Tay, K.Y.; Au, W.L.; Tan, E.K.; Tan, L.C. Non-motor symptoms in early Parkinson’s disease with different motor subtypes and their associations with quality of life. Eur. J. Neurol. 2019, 26, 400–406. [Google Scholar] [CrossRef] [PubMed]
- Johansson, M.E.; Cameron, I.G.M.; Van der Kolk, N.M.; de Vries, N.M.; Klimars, E.; Toni, I.; Bloem, B.R.; Helmich, R.C. Aerobic Exercise Alters Brain Function and Structure in Parkinson’s Disease: A Randomized Controlled Trial. Ann. Neurol. 2022, 91, 203–216. [Google Scholar] [CrossRef] [PubMed]
- Marques-Aleixo, I.; Beleza, J.; Sampaio, A.; Stevanovic, J.; Coxito, P.; Goncalves, I.; Ascensao, A.; Magalhaes, J. Preventive and Therapeutic Potential of Physical Exercise in Neurodegenerative Diseases. Antioxid. Redox Signal. 2021, 34, 674–693. [Google Scholar] [CrossRef]
- Kelty, T.J.; Schachtman, T.R.; Mao, X.; Grigsby, K.B.; Childs, T.E.; Olver, T.D.; Michener, P.N.; Richardson, R.A.; Roberts, C.K.; Booth, F.W. Resistance-exercise training ameliorates LPS-induced cognitive impairment concurrent with molecular signaling changes in the rat dentate gyrus. J. Appl. Physiol. 2019, 127, 254–263. [Google Scholar] [CrossRef]
- Tari, A.R.; Norevik, C.S.; Scrimgeour, N.R.; Kobro-Flatmoen, A.; Storm-Mathisen, J.; Bergersen, L.H.; Wrann, C.D.; Selbaek, G.; Kivipelto, M.; Moreira, J.B.N.; et al. Are the neuroprotective effects of exercise training systemically mediated? Prog. Cardiovasc. Dis. 2019, 62, 94–101. [Google Scholar] [CrossRef]
- Lee, B.; Shin, M.; Park, Y.; Won, S.Y.; Cho, K.S. Physical Exercise-Induced Myokines in Neurodegenerative Diseases. Int. J. Mol. Sci. 2021, 22, 5795. [Google Scholar] [CrossRef]
- Waseem, R.; Shamsi, A.; Mohammad, T.; Hassan, M.I.; Kazim, S.N.; Chaudhary, A.A.; Rudayni, H.A.; Al-Zharani, M.; Ahmad, F.; Islam, A. FNDC5/Irisin: Physiology and Pathophysiology. Molecules 2022, 27, 1118. [Google Scholar] [CrossRef]
- Cao, R.Y.; Zheng, H.; Redfearn, D.; Yang, J. FNDC5: A novel player in metabolism and metabolic syndrome. Biochimie 2019, 158, 111–116. [Google Scholar] [CrossRef]
- Wrann, C.D.; White, J.P.; Salogiannnis, J.; Laznik-Bogoslavski, D.; Wu, J.; Ma, D.; Lin, J.D.; Greenberg, M.E.; Spiegelman, B.M. Exercise induces hippocampal BDNF through a PGC-1alpha/FNDC5 pathway. Cell Metab. 2013, 18, 649–659. [Google Scholar] [CrossRef] [PubMed]
- Zhu, G.; Chen, Y.; Huang, Y.; Li, Q.; Behnisch, T. MPTP-meditated hippocampal dopamine deprivation modulates synaptic transmission and activity-dependent synaptic plasticity. Toxicol. Appl. Pharmacol. 2011, 254, 332–341. [Google Scholar] [CrossRef] [PubMed]
- Grigoryan, G.; Hodges, H.; Mitchell, S.; Sinden, J.D.; Gray, J.A. 6-OHDA lesions of the nucleus accumbens accentuate memory deficits in animals with lesions to the forebrain cholinergic projection system: Effects of nicotine administration on learning and memory in the water maze. Neurobiol. Learn. Mem. 1996, 65, 135–153. [Google Scholar] [CrossRef] [PubMed]
- Wang, W.; Lv, Z.; Gao, J.; Liu, M.; Wang, Y.; Tang, C.; Xiang, J. Treadmill exercise alleviates neuronal damage by suppressing NLRP3 inflammasome and microglial activation in the MPTP mouse model of Parkinson’s disease. Brain Res. Bull. 2021, 174, 349–358. [Google Scholar] [CrossRef] [PubMed]
- Dutta, D.; Paidi, R.K.; Raha, S.; Roy, A.; Chandra, S.; Pahan, K. Treadmill exercise reduces alpha-synuclein spreading via PPARalpha. Cell Rep. 2022, 40, 111058. [Google Scholar] [CrossRef] [PubMed]
- Javaid, H.M.A.; Sahar, N.E.; ZhuGe, D.L.; Huh, J.Y. Exercise Inhibits NLRP3 Inflammasome Activation in Obese Mice via the Anti-Inflammatory Effect of Meteorin-like. Cells 2021, 10, 3480. [Google Scholar] [CrossRef]
- Ahlskog, J.E. Aerobic Exercise: Evidence for a Direct Brain Effect to Slow Parkinson Disease Progression. Mayo Clin. Proc. 2018, 93, 360–372. [Google Scholar] [CrossRef]
- Zhang, J.; Valverde, P.; Zhu, X.; Murray, D.; Wu, Y.; Yu, L.; Jiang, H.; Dard, M.M.; Huang, J.; Xu, Z.; et al. Exercise-induced irisin in bone and systemic irisin administration reveal new regulatory mechanisms of bone metabolism. Bone Res. 2017, 5, 16056. [Google Scholar] [CrossRef]
- Zhou, X.; Xu, M.; Bryant, J.L.; Ma, J.; Xu, X. Exercise-induced myokine FNDC5/irisin functions in cardiovascular protection and intracerebral retrieval of synaptic plasticity. Cell Biosci. 2019, 9, 32. [Google Scholar] [CrossRef] [PubMed]
- Varela-Rodriguez, B.M.; Pena-Bello, L.; Juiz-Valina, P.; Vidal-Bretal, B.; Cordido, F.; Sangiao-Alvarellos, S. FNDC5 expression and circulating irisin levels are modified by diet and hormonal conditions in hypothalamus, adipose tissue and muscle. Sci. Rep. 2016, 6, 29898. [Google Scholar] [CrossRef] [PubMed]
- Ruan, Q.; Zhang, L.; Ruan, J.; Zhang, X.; Chen, J.; Ma, C.; Yu, Z. Detection and quantitation of irisin in human cerebrospinal fluid by tandem mass spectrometry. Peptides 2018, 103, 60–64. [Google Scholar] [CrossRef]
- Hashemi, M.S.; Ghaedi, K.; Salamian, A.; Karbalaie, K.; Emadi-Baygi, M.; Tanhaei, S.; Nasr-Esfahani, M.H.; Baharvand, H. Fndc5 knockdown significantly decreased neural differentiation rate of mouse embryonic stem cells. Neuroscience 2013, 231, 296–304. [Google Scholar] [CrossRef] [PubMed]
- Hosseini Farahabadi, S.S.; Ghaedi, K.; Ghazvini Zadegan, F.; Karbalaie, K.; Rabiee, F.; Nematollahi, M.; Baharvand, H.; Nasr-Esfahani, M.H. ERK1/2 is a key regulator of Fndc5 and PGC1alpha expression during neural differentiation of mESCs. Neuroscience 2015, 297, 252–261. [Google Scholar] [CrossRef]
- Ma, Y.; Qiao, X.; Zeng, R.; Cheng, R.; Zhang, J.; Luo, Y.; Nie, Y.; Hu, Y.; Yang, Z.; Zhang, J.; et al. Irisin promotes proliferation but inhibits differentiation in osteoclast precursor cells. FASEB J. 2018, 5813–5823. [Google Scholar] [CrossRef]
- Miller, K.E.; Wood, W.E.; Brenowitz, E.A.; Perkel, D.J. Brain-Derived Neurotrophic Factor Has a Transsynaptic Trophic Effect on Neural Activity in an Adult Forebrain Circuit. J. Neurosci. 2020, 40, 1226–1231. [Google Scholar] [CrossRef]
- Numakawa, T.; Odaka, H.; Adachi, N. Actions of Brain-Derived Neurotrophin Factor in the Neurogenesis and Neuronal Function, and Its Involvement in the Pathophysiology of Brain Diseases. Int. J. Mol. Sci. 2018, 19, 3650. [Google Scholar] [CrossRef]
- Guo, W.; Nagappan, G.; Lu, B. Differential effects of transient and sustained activation of BDNF-TrkB signaling. Dev. Neurobiol. 2018, 78, 647–659. [Google Scholar] [CrossRef]
- Kim, J.; Yang, M.; Kim, J.; Song, L.; Lee, S.; Son, Y.; Kang, S.; Bae, C.S.; Kim, J.C.; Kim, S.H.; et al. Developmental and degenerative modulation of brain-derived neurotrophic factor transcript variants in the mouse hippocampus. Int. J. Dev. Neurosci. 2014, 38, 68–73. [Google Scholar] [CrossRef]
- De Vincenti, A.P.; Rios, A.S.; Paratcha, G.; Ledda, F. Mechanisms That Modulate and Diversify BDNF Functions: Implications for Hippocampal Synaptic Plasticity. Front. Cell Neurosci. 2019, 13, 135. [Google Scholar] [CrossRef]
- Hu, L.; Jing, X.H.; Cui, C.L.; Xing, G.G.; Zhu, B. NMDA receptors in the midbrain play a critical role in dopamine-mediated hippocampal synaptic potentiation caused by morphine. Addict. Biol. 2014, 19, 380–391. [Google Scholar] [CrossRef] [PubMed]
- Tang, C.X.; Chen, J.; Shao, K.Q.; Liu, Y.H.; Zhou, X.Y.; Ma, C.C.; Liu, M.T.; Shi, M.Y.; Kambey, P.A.; Wang, W.; et al. Blunt dopamine transmission due to decreased GDNF in the PFC evokes cognitive impairment in Parkinson’s disease. Neural Regen. Res. 2023, 18, 1107–1117. [Google Scholar] [PubMed]
- Espadas, I.; Ortiz, O.; Garcia-Sanz, P.; Sanz-Magro, A.; Alberquilla, S.; Solis, O.; Delgado-Garcia, J.M.; Gruart, A.; Moratalla, R. Dopamine D2R is Required for Hippocampal-dependent Memory and Plasticity at the CA3-CA1 Synapse. Cereb. Cortex 2021, 31, 2187–2204. [Google Scholar] [CrossRef] [PubMed]
- Edelmann, E.; Lessmann, V. Dopaminergic innervation and modulation of hippocampal networks. Cell Tissue Res. 2018, 373, 711–727. [Google Scholar] [CrossRef]
- Harburger, D.S.; Calderwood, D.A. Integrin signalling at a glance. J. Cell Sci. 2009, 122, 159–163. [Google Scholar] [CrossRef]
- Kim, H.; Wrann, C.D.; Jedrychowski, M.; Vidoni, S.; Kitase, Y.; Nagano, K.; Zhou, C.; Chou, J.; Parkman, V.A.; Novick, S.J.; et al. Irisin Mediates Effects on Bone and Fat via alphaV Integrin Receptors. Cell 2018, 175, 1756–1768 e17. [Google Scholar] [CrossRef]
- Bi, J.; Zhang, J.; Ren, Y.; Du, Z.; Li, T.; Wang, T.; Zhang, L.; Wang, M.; Wu, Z.; Lv, Y.; et al. Irisin reverses intestinal epithelial barrier dysfunction during intestinal injury via binding to the integrin alphaVbeta5 receptor. J. Cell Mol. Med. 2020, 24, 996–1009. [Google Scholar] [CrossRef] [PubMed]
- Burgos-Bravo, F.; Figueroa, N.L.; Casanova-Morales, N.; Quest, A.F.G.; Wilson, C.A.M.; Leyton, L. Single-molecule measurements of the effect of force on Thy-1/alphavbeta3-integrin interaction using nonpurified proteins. Mol. Biol. Cell 2018, 29, 326–338. [Google Scholar] [CrossRef]
- Zhou, Y.; Hagood, J.S.; Lu, B.; Merryman, W.D.; Murphy-Ullrich, J.E. Thy-1-integrin alphav beta5 interactions inhibit lung fibroblast contraction-induced latent transforming growth factor-beta1 activation and myofibroblast differentiation. J. Biol. Chem. 2010, 285, 22382–22393. [Google Scholar] [CrossRef]
- Alvarez-Fischer, D.; Noelker, C.; Grunewald, A.; Vulinovic, F.; Guerreiro, S.; Fuchs, J.; Lu, L.; Lombes, A.; Hirsch, E.C.; Oertel, W.H.; et al. Probenecid potentiates MPTP/MPP+ toxicity by interference with cellular energy metabolism. J. Neurochem. 2013, 127, 782–792. [Google Scholar] [CrossRef]
- Jang, Y.; Kwon, I.; Song, W.; Cosio-Lima, L.M.; Lee, Y. Endurance Exercise Mediates Neuroprotection Against MPTP-mediated Parkinson’s Disease via Enhanced Neurogenesis, Antioxidant Capacity, and Autophagy. Neuroscience 2018, 379, 292–301. [Google Scholar] [CrossRef]
- Cazorla, M.; Jouvenceau, A.; Rose, C.; Guilloux, J.P.; Pilon, C.; Dranovsky, A.; Premont, J. Cyclotraxin-B, the first highly potent and selective TrkB inhibitor, has anxiolytic properties in mice. PLoS ONE 2010, 5, e9777. [Google Scholar] [CrossRef]
- Constandil, L.; Goich, M.; Hernandez, A.; Bourgeais, L.; Cazorla, M.; Hamon, M.; Villanueva, L.; Pelissier, T. Cyclotraxin-B, a new TrkB antagonist, and glial blockade by propentofylline, equally prevent and reverse cold allodynia induced by BDNF or partial infraorbital nerve constriction in mice. J. Pain 2012, 13, 579–589. [Google Scholar] [CrossRef] [PubMed]
- Bisong, S.A.; Brown, R.; Osim, E.E. Comparative effects of Rauwolfia vomitoria and chlorpromazine on locomotor behaviour and anxiety in mice. J. Ethnopharmacol. 2010, 132, 334–339. [Google Scholar] [CrossRef] [PubMed]
- Donahue, T.J.; Webster, K.A.; Hillhouse, T.M.; De Oliveira, E.O.; Porter, J.H. Discriminative stimulus properties of the typical antipsychotic haloperidol compared to other antipsychotic drugs in C57BL/6 mice. Behav. Pharmacol. 2019, 30, 521–528. [Google Scholar] [CrossRef] [PubMed]
- Holter, S.M.; Garrett, L.; Einicke, J.; Sperling, B.; Dirscherl, P.; Zimprich, A.; Fuchs, H.; Gailus-Durner, V.; Hrabe de Angelis, M.; Wurst, W. Assessing Cognition in Mice. Curr. Protoc. Mouse Biol. 2015, 5, 331–358. [Google Scholar] [CrossRef] [PubMed]
- Gao, J.; Kang, X.Y.; Sun, S.; Li, L.; Zhang, B.L.; Li, Y.Q.; Gao, D.S. Transcription factor Six2 mediates the protection of GDNF on 6-OHDA lesioned dopaminergic neurons by regulating Smurf1 expression. Cell Death Dis. 2016, 7, e2217. [Google Scholar] [CrossRef]









Disclaimer/Publisher’s Note: The statements, opinions and data contained in all publications are solely those of the individual author(s) and contributor(s) and not of MDPI and/or the editor(s). MDPI and/or the editor(s) disclaim responsibility for any injury to people or property resulting from any ideas, methods, instructions or products referred to in the content. |
© 2023 by the authors. Licensee MDPI, Basel, Switzerland. This article is an open access article distributed under the terms and conditions of the Creative Commons Attribution (CC BY) license (https://creativecommons.org/licenses/by/4.0/).
Share and Cite
Tang, C.; Liu, M.; Zhou, Z.; Li, H.; Yang, C.; Yang, L.; Xiang, J. Treadmill Exercise Alleviates Cognition Disorder by Activating the FNDC5: Dual Role of Integrin αV/β5 in Parkinson’s Disease. Int. J. Mol. Sci. 2023, 24, 7830. https://doi.org/10.3390/ijms24097830
Tang C, Liu M, Zhou Z, Li H, Yang C, Yang L, Xiang J. Treadmill Exercise Alleviates Cognition Disorder by Activating the FNDC5: Dual Role of Integrin αV/β5 in Parkinson’s Disease. International Journal of Molecular Sciences. 2023; 24(9):7830. https://doi.org/10.3390/ijms24097830
Chicago/Turabian StyleTang, Chuanxi, Mengting Liu, Zihang Zhou, Hao Li, Chenglin Yang, Li Yang, and Jie Xiang. 2023. "Treadmill Exercise Alleviates Cognition Disorder by Activating the FNDC5: Dual Role of Integrin αV/β5 in Parkinson’s Disease" International Journal of Molecular Sciences 24, no. 9: 7830. https://doi.org/10.3390/ijms24097830
APA StyleTang, C., Liu, M., Zhou, Z., Li, H., Yang, C., Yang, L., & Xiang, J. (2023). Treadmill Exercise Alleviates Cognition Disorder by Activating the FNDC5: Dual Role of Integrin αV/β5 in Parkinson’s Disease. International Journal of Molecular Sciences, 24(9), 7830. https://doi.org/10.3390/ijms24097830

