ARHGAP11A Is a Novel Prognostic and Predictive Biomarker Correlated with Immunosuppressive Microenvironment in Clear Cell Renal Cell Carcinoma
Abstract
1. Introduction
2. Results
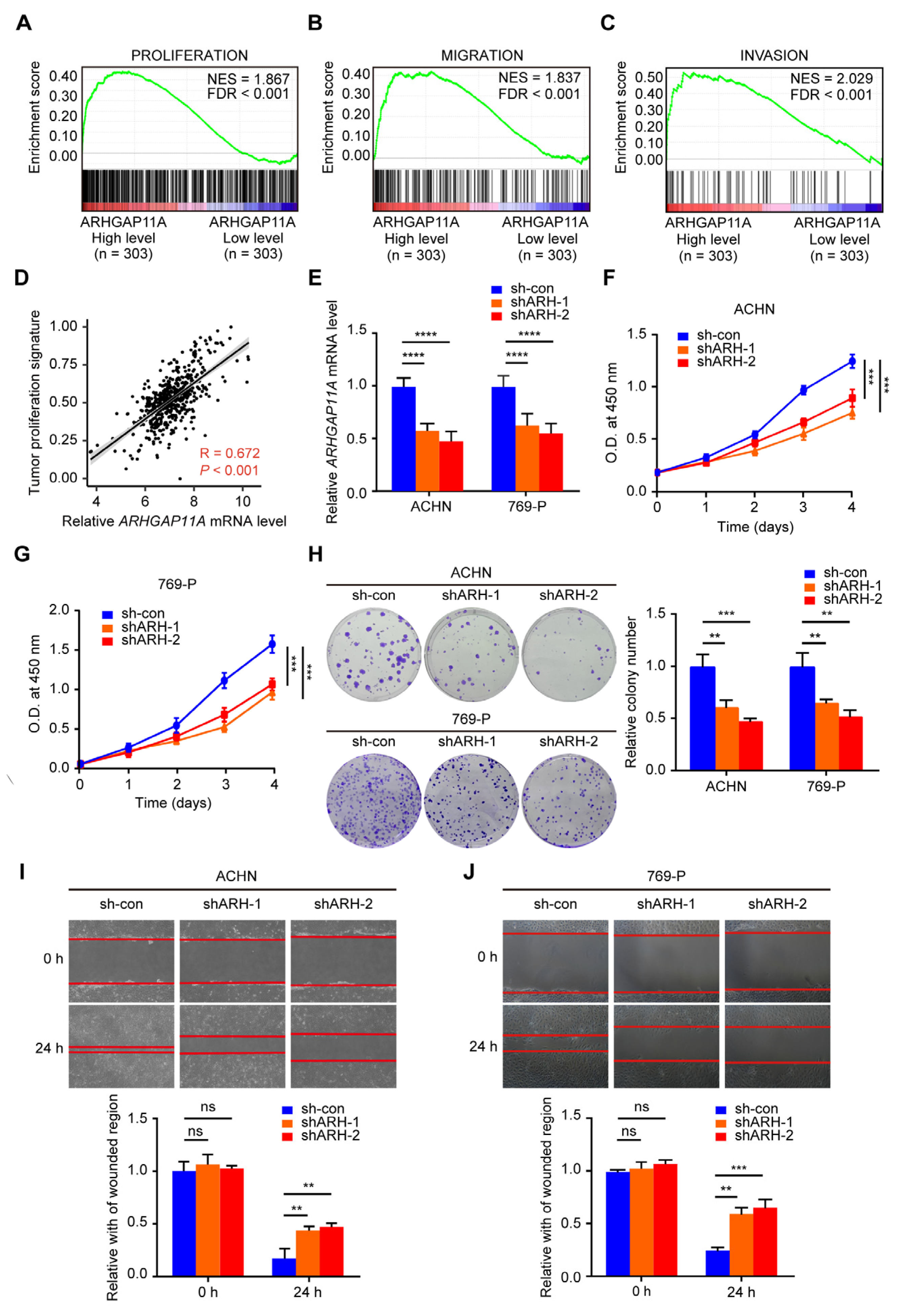
2.1. ARHGAP11A Is an Independent Prognostic Biomarker for ccRCC
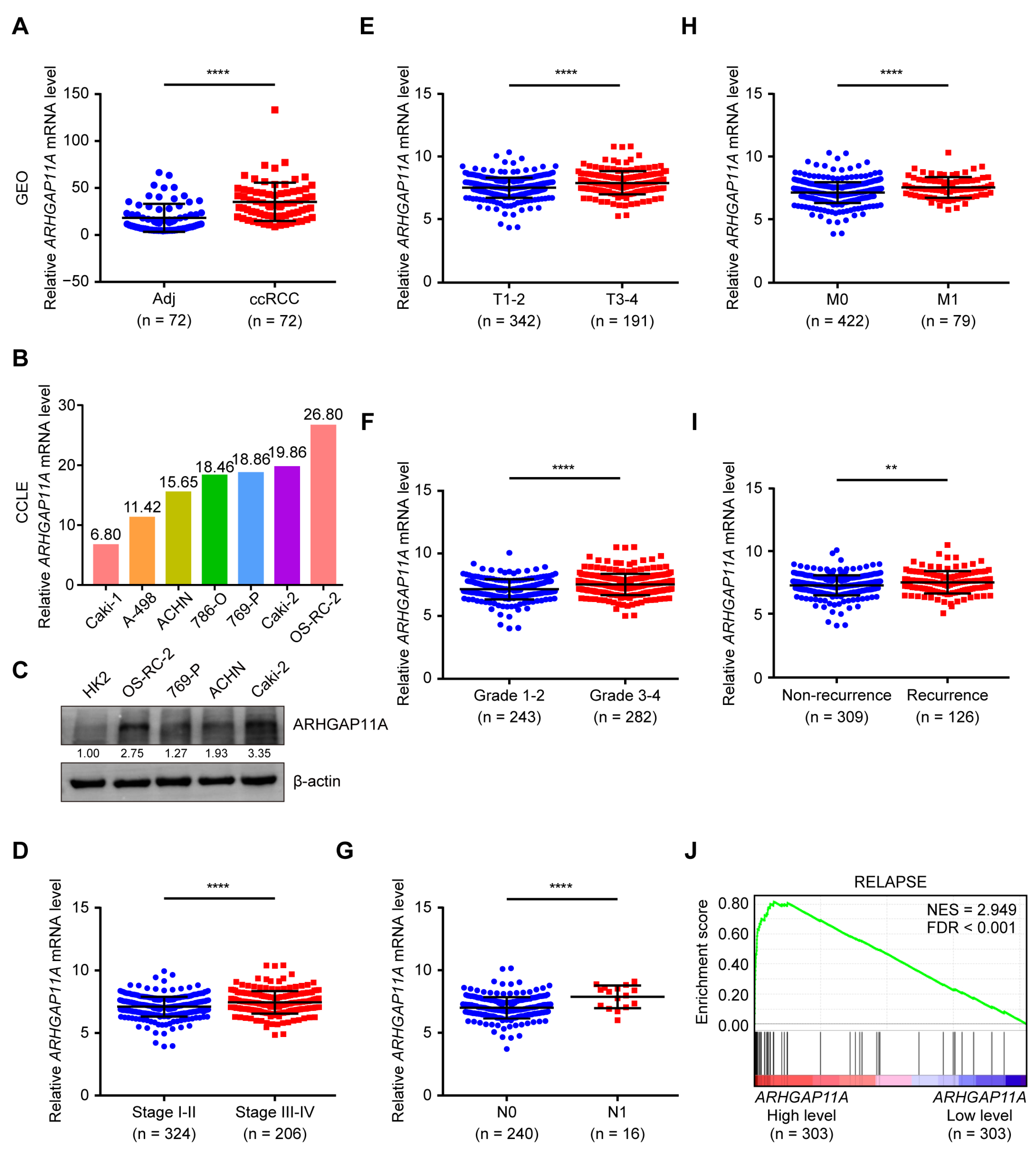
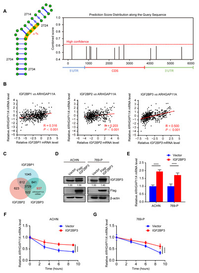
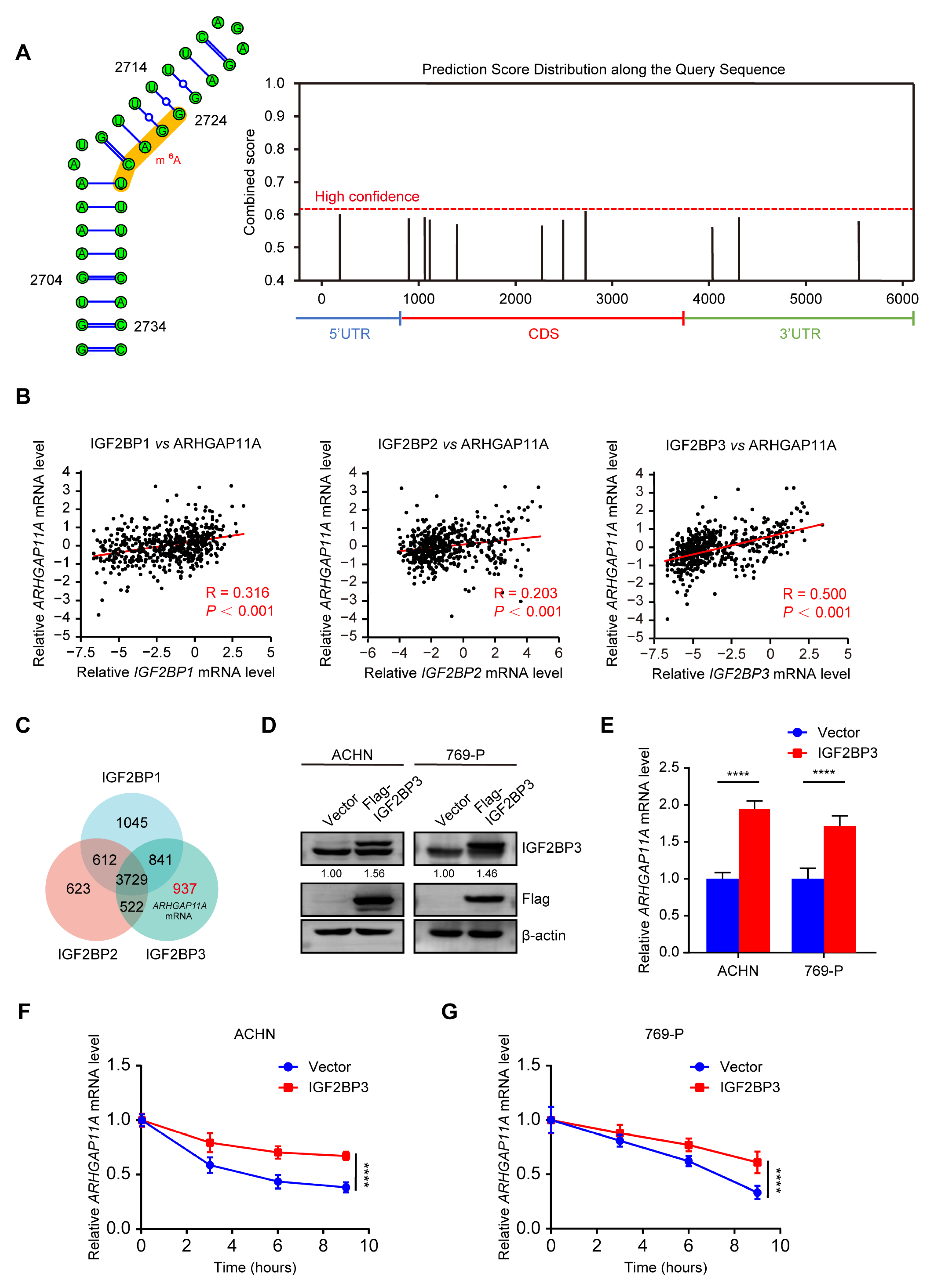
2.2. High ARHGAP11A mRNA Level Is Positively Associated with the Malignancy of ccRCC Patients and Is Maintained by RNA Stabilizer IGF2BP3
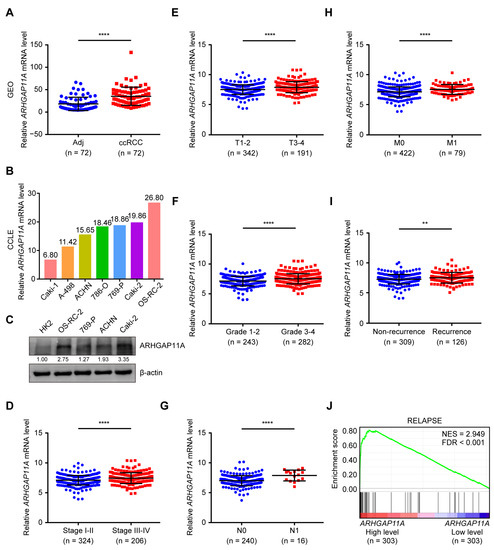
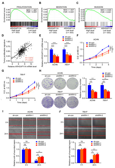
2.3. ARHGAP11A Promotes Renal Cancer Cell Proliferation and Migration
2.4. ARHGAP11A Is Associated with Immune Response
2.5. High ARHGAP11A Level Contributes to the Suppressive TIME in ccRCC
2.6. Renal Tumors with Low ARHGAP11A Level Are Sensitive to ICIs Treatment
3. Discussion
4. Materials and Methods
4.1. Data Collection
4.2. Tissue Collection
4.3. Gene Set Enrichment Analysis and Single-Sample GSEA
4.4. Prediction of ARHGAP11A m6A Site and m6A Reader
4.5. Cell Lines and Cell Culture
4.6. Cell Transfection
4.7. Western Blotting
4.8. RNA Extraction and RT-qPCR Analysis
4.9. mRNA Stability Assay
4.10. Cell Phenotype Assays
4.11. Analyses of Differentially Expressed Genes
4.12. GO and KEGG Analyses
4.13. Correlation Analyses of ARHGAP11A Level with the TME and Immunotherapy Response
4.14. Statistical Analysis
Supplementary Materials
Author Contributions
Funding
Institutional Review Board Statement
Informed Consent Statement
Data Availability Statement
Conflicts of Interest
References
- Sung, H.; Ferlay, J.; Siegel, R.L.; Laversanne, M.; Soerjomataram, I.; Jemal, A.; Bray, F. Global Cancer Statistics 2020: GLOBOCAN Estimates of Incidence and Mortality Worldwide for 36 Cancers in 185 Countries. CA Cancer J. Clin. 2021, 71, 209–249. [Google Scholar] [CrossRef] [PubMed]
- Wolf, M.M.; Kimryn Rathmell, W.; Beckermann, K.E. Modeling clear cell renal cell carcinoma and therapeutic implications. Oncogene 2020, 39, 3413–3426. [Google Scholar] [CrossRef] [PubMed]
- Thorsson, V.; Gibbs, D.L.; Brown, S.D.; Wolf, D.; Bortone, D.S.; Ouyang, T.H.; Porta-Pardo, E.; Gao, G.F.; Plaisier, C.L.; Eddy, J.A.; et al. The Immune Landscape of Cancer. Immunity 2018, 48, 812–830.e14. [Google Scholar] [CrossRef]
- Ricketts, C.J.; De Cubas, A.A.; Fan, H.; Smith, C.C.; Lang, M.; Reznik, E.; Bowlby, R.; Gibb, E.A.; Akbani, R.; Beroukhim, R.; et al. The Cancer Genome Atlas Comprehensive Molecular Characterization of Renal Cell Carcinoma. Cell. Rep. 2018, 23, 3698. [Google Scholar] [CrossRef] [PubMed]
- Rooney, M.S.; Shukla, S.A.; Wu, C.J.; Getz, G.; Hacohen, N. Molecular and genetic properties of tumors associated with local immune cytolytic activity. Cell 2015, 160, 48–61. [Google Scholar] [CrossRef]
- Braun, D.A.; Hou, Y.; Bakouny, Z.; Ficial, M.; Sant Angelo, M.; Forman, J.; Ross-Macdonald, P.; Berger, A.C.; Jegede, O.A.; Elagina, L.; et al. Interplay of somatic alterations and immune infiltration modulates response to PD-1 blockade in advanced clear cell renal cell carcinoma. Nat. Med. 2020, 26, 909–918. [Google Scholar] [CrossRef]
- Patel, H.D.; Puligandla, M.; Shuch, B.M.; Leibovich, B.C.; Kapoor, A.; Master, V.A.; Drake, C.G.; Heng, D.Y.; Lara, P.N.; Choueiri, T.K.; et al. The future of perioperative therapy in advanced renal cell carcinoma: How can we PROSPER? Future Oncol. 2019, 15, 1683–1695. [Google Scholar] [CrossRef]
- Diaz-Montero, C.M.; Rini, B.I.; Finke, J.H. The immunology of renal cell carcinoma. Nat. Rev. Nephrol. 2020, 16, 721–735. [Google Scholar] [CrossRef]
- Kim, I.H.; Lee, H.J. The Frontline Immunotherapy-Based Treatment of Advanced Clear Cell Renal Cell Carcinoma: Current Evidence and Clinical Perspective. Biomedicines 2022, 10, 251. [Google Scholar] [CrossRef]
- Barata, P.C.; Rini, B.I. Treatment of renal cell carcinoma: Current status and future directions. CA Cancer J. Clin. 2017, 67, 507–524. [Google Scholar] [CrossRef]
- Zeng, R.J.; Zheng, C.W.; Chen, W.X.; Xu, L.Y.; Li, E.M. Rho GTPases in cancer radiotherapy and metastasis. Cancer Metastasis Rev. 2020, 39, 1245–1262. [Google Scholar] [CrossRef] [PubMed]
- Svensmark, J.H.; Brakebusch, C. Rho GTPases in cancer: Friend or foe? Oncogene 2019, 38, 7447–7456. [Google Scholar] [CrossRef] [PubMed]
- Hodge, R.G.; Ridley, A.J. Regulating Rho GTPases and their regulators. Nat. Rev. Mol. Cell. Biol. 2016, 17, 496–510. [Google Scholar] [CrossRef]
- Moon, S.Y.; Zheng, Y. Rho GTPase-activating proteins in cell regulation. Trends Cell. Biol. 2003, 13, 13–22. [Google Scholar] [CrossRef]
- Zhang, T.; Zheng, J.; Jiang, N.; Wang, G.; Shi, Q.; Liu, C.; Lu, Y. Overexpression of DLC-1 induces cell apoptosis and proliferation inhibition in the renal cell carcinoma. Cancer Lett. 2009, 283, 59–67. [Google Scholar] [CrossRef] [PubMed]
- Sakaguchi, T.; Yoshino, H.; Sugita, S.; Miyamoto, K.; Yonemori, M.; Osako, Y.; Meguro-Horike, M.; Horike, S.I.; Nakagawa, M.; Enokida, H. Bromodomain protein BRD4 inhibitor JQ1 regulates potential prognostic molecules in advanced renal cell carcinoma. Oncotarget 2018, 9, 23003–23017. [Google Scholar] [CrossRef]
- Xu, G.; Lu, X.; Huang, T.; Fan, J. ARHGAP24 inhibits cell cycle progression, induces apoptosis and suppresses invasion in renal cell carcinoma. Oncotarget 2016, 7, 51829–51839. [Google Scholar] [CrossRef]
- Miyazaki, J.; Ito, K.; Fujita, T.; Matsuzaki, Y.; Asano, T.; Hayakawa, M.; Asano, T.; Kawakami, Y. Progression of Human Renal Cell Carcinoma via Inhibition of RhoA-ROCK Axis by PARG1. Transl. Oncol. 2017, 10, 142–152. [Google Scholar] [CrossRef] [PubMed]
- Zhu, J.; Ma, X.; Zhang, Y.; Ni, D.; Ai, Q.; Li, H.; Zhang, X. Establishment of a miRNA-mRNA regulatory network in metastatic renal cell carcinoma and screening of potential therapeutic targets. Tumour Biol. 2016, 37, 15649–15663. [Google Scholar] [CrossRef] [PubMed]
- Fan, B.; Ji, K.; Bu, Z.; Zhang, J.; Yang, H.; Li, J.; Wu, X. ARHGAP11A Is a Prognostic Biomarker and Correlated with Immune Infiltrates in Gastric Cancer. Front. Mol. Biosci. 2021, 8, 720645. [Google Scholar] [CrossRef] [PubMed]
- Yang, C.; Wu, S.; Mou, Z.; Zhou, Q.; Zhang, Z.; Chen, Y.; Ou, Y.; Chen, X.; Dai, X.; Xu, C.; et al. Transcriptomic Analysis Identified ARHGAP Family as a Novel Biomarker Associated with Tumor-Promoting Immune Infiltration and Nanomechanical Characteristics in Bladder Cancer. Front. Cell. Dev. Biol. 2021, 9, 657219. [Google Scholar] [CrossRef] [PubMed]
- Huang, H.; Weng, H.; Chen, J. m6A Modification in Coding and Non-coding RNAs: Roles and Therapeutic Implications in Cancer. Cancer Cell. 2020, 37, 270–288. [Google Scholar] [CrossRef] [PubMed]
- Locati, M.; Curtale, G.; Mantovani, A. Diversity, Mechanisms, and Significance of Macrophage Plasticity. Annu. Rev. Pathol. 2020, 15, 123–147. [Google Scholar] [CrossRef] [PubMed]
- Jorgovanovic, D.; Song, M.; Wang, L.; Zhang, Y. Roles of IFN-gamma in tumor progression and regression: A review. Biomark. Res. 2020, 8, 49. [Google Scholar] [CrossRef]
- Johnson, D.E.; O’Keefe, R.A.; Grandis, J.R. Targeting the IL-6/JAK/STAT3 signalling axis in cancer. Nat. Rev. Clin. Oncol. 2018, 15, 234–248. [Google Scholar] [CrossRef]
- Kurachi, M. CD8(+) T cell exhaustion. Semin. Immunopathol. 2019, 41, 327–337. [Google Scholar] [CrossRef]
- Braun, D.A.; Bakouny, Z.; Hirsch, L.; Flippot, R.; Van Allen, E.M.; Wu, C.J.; Choueiri, T.K. Beyond conventional immune-checkpoint inhibition—Novel immunotherapies for renal cell carcinoma. Nat. Rev. Clin. Oncol. 2021, 18, 199–214. [Google Scholar] [CrossRef]
- Jiang, P.; Gu, S.; Pan, D.; Fu, J.; Sahu, A.; Hu, X.; Li, Z.; Traugh, N.; Bu, X.; Li, B.; et al. Signatures of T cell dysfunction and exclusion predict cancer immunotherapy response. Nat. Med. 2018, 24, 1550–1558. [Google Scholar] [CrossRef]
- Dai, B.; Zhang, X.; Shang, R.; Wang, J.; Yang, X.; Zhang, H.; Liu, Q.; Wang, D.; Wang, L.; Dou, K. Blockade of ARHGAP11A reverses malignant progress via inactivating Rac1B in hepatocellular carcinoma. Cell. Commun. Signal. 2018, 16, 99. [Google Scholar] [CrossRef]
- Lawson, C.D.; Fan, C.; Mitin, N.; Baker, N.M.; George, S.D.; Graham, D.M.; Perou, C.M.; Burridge, K.; Der, C.J.; Rossman, K.L. Rho GTPase Transcriptome Analysis Reveals Oncogenic Roles for Rho GTPase-Activating Proteins in Basal-like Breast Cancers. Cancer Res. 2016, 76, 3826–3837. [Google Scholar] [CrossRef]
- Kagawa, Y.; Matsumoto, S.; Kamioka, Y.; Mimori, K.; Naito, Y.; Ishii, T.; Okuzaki, D.; Nishida, N.; Maeda, S.; Naito, A.; et al. Cell cycle-dependent Rho GTPase activity dynamically regulates cancer cell motility and invasion in vivo. PLoS ONE 2013, 8, e83629. [Google Scholar] [CrossRef]
- Guan, X.; Guan, X.; Qin, J.; Qin, L.; Shi, W.; Jiao, Z. ARHGAP11A Promotes the Malignant Progression of Gastric Cancer by Regulating the Stability of Actin Filaments through TPM1. J. Oncol. 2021, 2021, 4146910. [Google Scholar] [CrossRef]
- Xu, J.; Zhou, X.; Wang, J.; Li, Z.; Kong, X.; Qian, J.; Hu, Y.; Fang, J.Y. RhoGAPs attenuate cell proliferation by direct interaction with p53 tetramerization domain. Cell. Rep. 2013, 3, 1526–1538. [Google Scholar] [CrossRef]
- Liu, L.; Xie, D.; Xie, H.; Huang, W.; Zhang, J.; Jin, W.; Jiang, W.; Xie, D. ARHGAP10 Inhibits the Proliferation and Metastasis of CRC Cells via Blocking the Activity of RhoA/AKT Signaling Pathway. Onco Targets Ther. 2019, 12, 11507–11516. [Google Scholar] [CrossRef]
- Shu, Y.; Zhang, W.; Hou, Q.; Zhao, L.; Zhang, S.; Zhou, J.; Song, X.; Zhang, Y.; Jiang, D.; Chen, X.; et al. Prognostic significance of frequent CLDN18-ARHGAP26/6 fusion in gastric signet-ring cell cancer. Nat. Commun. 2018, 9, 2447. [Google Scholar] [CrossRef] [PubMed]
- Li, L.; Yang, C.; Zhao, Z.; Xu, B.; Zheng, M.; Zhang, C.; Min, Z.; Guo, J.; Rong, R. Skewed T-helper (Th)1/2- and Th17/T regulatorycell balances in patients with renal cell carcinoma. Mol. Med. Rep. 2015, 11, 947–953. [Google Scholar] [CrossRef]
- Xin, H.; Zhang, C.; Herrmann, A.; Du, Y.; Figlin, R.; Yu, H. Sunitinib inhibition of Stat3 induces renal cell carcinoma tumor cell apoptosis and reduces immunosuppressive cells. Cancer Res. 2009, 69, 2506–2513. [Google Scholar] [CrossRef] [PubMed]
- Amin, A.; Hammers, H. The Evolving Landscape of Immunotherapy-Based Combinations for Frontline Treatment of Advanced Renal Cell Carcinoma. Front. Immunol. 2018, 9, 3120. [Google Scholar] [CrossRef] [PubMed]
- Granier, C.; Dariane, C.; Combe, P.; Verkarre, V.; Urien, S.; Badoual, C.; Roussel, H.; Mandavit, M.; Ravel, P.; Sibony, M.; et al. Tim-3 Expression on Tumor-Infiltrating PD-1+CD8+ T Cells Correlates with Poor Clinical Outcome in Renal Cell Carcinoma. Cancer Res. 2017, 77, 1075–1082. [Google Scholar] [CrossRef]
- Liu, S.; Wang, F.; Tan, W.; Zhang, L.; Dai, F.; Wang, Y.; Fan, Y.; Yuan, M.; Yang, D.; Zheng, Y.; et al. CTLA4 has a profound impact on the landscape of tumor-infiltrating lymphocytes with a high prognosis value in clear cell renal cell carcinoma (ccRCC). Cancer Cell. Int. 2020, 20, 519. [Google Scholar] [CrossRef]
- Takamatsu, K.; Tanaka, N.; Hakozaki, K.; Takahashi, R.; Teranishi, Y.; Murakami, T.; Kufukihara, R.; Niwa, N.; Mikami, S.; Shinojima, T.; et al. Profiling the inhibitory receptors LAG-3, TIM-3, and TIGIT in renal cell carcinoma reveals malignancy. Nat. Commun. 2021, 12, 5547. [Google Scholar] [CrossRef] [PubMed]
- Lu, S.; Zhou, J.; Sun, Y.; Li, N.; Miao, M.; Jiao, B.; Chen, H. The noncoding RNA HOXD-AS1 is a critical regulator of the metastasis and apoptosis phenotype in human hepatocellular carcinoma. Mol. Cancer 2017, 16, 125. [Google Scholar] [CrossRef] [PubMed]
- Fu, A.; Jacobs, D.I.; Hoffman, A.E.; Zheng, T.; Zhu, Y. PIWI-interacting RNA 021285 is involved in breast tumorigenesis possibly by remodeling the cancer epigenome. Carcinogenesis 2015, 36, 1094–1102. [Google Scholar] [CrossRef]
- Huang, H.; Weng, H.; Sun, W.; Qin, X.; Shi, H.; Wu, H.; Zhao, B.S.; Mesquita, A.; Liu, C.; Yuan, C.L.; et al. Recognition of RNA N(6)-methyladenosine by IGF2BP proteins enhances mRNA stability and translation. Nat. Cell. Biol. 2018, 20, 285–295. [Google Scholar] [CrossRef] [PubMed]
- Goldman, M.J.; Craft, B.; Hastie, M.; Repecka, K.; McDade, F.; Kamath, A.; Banerjee, A.; Luo, Y.; Rogers, D.; Brooks, A.N.; et al. Visualizing and interpreting cancer genomics data via the Xena platform. Nat. Biotechnol. 2020, 38, 675–678. [Google Scholar] [CrossRef]
- Subramanian, A.; Tamayo, P.; Mootha, V.K.; Mukherjee, S.; Ebert, B.L.; Gillette, M.A.; Paulovich, A.; Pomeroy, S.L.; Golub, T.R.; Lander, E.S.; et al. Gene set enrichment analysis: A knowledge-based approach for interpreting genome-wide expression profiles. Proc. Natl. Acad. Sci. USA 2005, 102, 15545–15550. [Google Scholar] [CrossRef]
- Ferreira, M.R.; Santos, G.A.; Biagi, C.A.; Silva Junior, W.A.; Zambuzzi, W.F. GSVA score reveals molecular signatures from transcriptomes for biomaterials comparison. J. Biomed. Mater. Res. A 2021, 109, 1004–1014. [Google Scholar] [CrossRef]
- Zhou, Y.; Zeng, P.; Li, Y.H.; Zhang, Z.; Cui, Q. SRAMP: Prediction of mammalian N6-methyladenosine (m6A) sites based on sequence-derived features. Nucleic Acids Res. 2016, 44, e91. [Google Scholar] [CrossRef]
- Wang, L.; Qi, Y.; Wang, X.; Li, L.; Ma, Y.; Zheng, J. ECHS1 suppresses renal cell carcinoma development through inhibiting mTOR signaling activation. Biomed. Pharmacother. 2020, 123, 109750. [Google Scholar] [CrossRef] [PubMed]
- Fang, Z.; Sun, Q.; Yang, H.; Zheng, J. SDHB Suppresses the Tumorigenesis and Development of ccRCC by Inhibiting Glycolysis. Front. Oncol. 2021, 11, 639408. [Google Scholar] [CrossRef]
- Ritchie, M.E.; Phipson, B.; Wu, D.; Hu, Y.; Law, C.W.; Shi, W.; Smyth, G.K. limma powers differential expression analyses for RNA-sequencing and microarray studies. Nucleic Acids Res. 2015, 43, e47. [Google Scholar] [CrossRef]
- Ito, K.; Murphy, D. Application of ggplot2 to Pharmacometric Graphics. CPT Pharmacomet. Syst. Pharmacol. 2013, 2, e79. [Google Scholar] [CrossRef] [PubMed]
- Huang, D.W.; Sherman, B.T.; Lempicki, R.A. Systematic and integrative analysis of large gene lists using DAVID bioinformatics resources. Nat. Protoc. 2009, 4, 44–57. [Google Scholar] [CrossRef] [PubMed]
- Yoshihara, K.; Shahmoradgoli, M.; Martinez, E.; Vegesna, R.; Kim, H.; Torres-Garcia, W.; Trevino, V.; Shen, H.; Laird, P.W.; Levine, D.A.; et al. Inferring tumour purity and stromal and immune cell admixture from expression data. Nat. Commun. 2013, 4, 2612. [Google Scholar] [CrossRef] [PubMed]
- Li, T.; Fan, J.; Wang, B.; Traugh, N.; Chen, Q.; Liu, J.S.; Li, B.; Liu, X.S. TIMER: A Web Server for Comprehensive Analysis of Tumor-Infiltrating Immune Cells. Cancer Res. 2017, 77, e108–e110. [Google Scholar] [CrossRef]
- Ru, B.; Wong, C.N.; Tong, Y.; Zhong, J.Y.; Zhong, S.S.W.; Wu, W.C.; Chu, K.C.; Wong, C.Y.; Lau, C.Y.; Chen, I.; et al. TISIDB: An integrated repository portal for tumor-immune system interactions. Bioinformatics 2019, 35, 4200–4202. [Google Scholar] [CrossRef]
- Chen, B.; Khodadoust, M.S.; Liu, C.L.; Newman, A.M.; Alizadeh, A.A. Profiling Tumor Infiltrating Immune Cells with CIBERSORT. Methods Mol. Biol. 2018, 1711, 243–259. [Google Scholar]
- Salome, P.A.; Merchant, S.S. Co-expression networks in Chlamydomonas reveal significant rhythmicity in batch cultures and empower gene function discovery. Plant. Cell. 2021, 33, 1058–1082. [Google Scholar] [CrossRef]
- Zhang, Z. Semi-parametric regression model for survival data: Graphical visualization with R. Ann. Transl. Med. 2016, 4, 461. [Google Scholar] [CrossRef]







| Immune Cell | Biomarker | KIRC | |||
|---|---|---|---|---|---|
| None | Purity | ||||
| Cor | p | Cor | p | ||
| Monocyte | CD86 | 0.464 | *** | 0.472 | *** |
| CD115 | 0.428 | *** | 0.408 | *** | |
| TAM | CD68 | 0.395 | *** | 0.407 | *** |
| IL10 | 0.419 | *** | 0.404 | *** | |
| M1 Macrophage | INOS | 0.099 | * | 0.072 | ns |
| IRF5 | 0.288 | *** | 0.303 | *** | |
| COX2 | 0.188 | *** | 0.166 | *** | |
| M2 Macrophage | CD163 | 0.467 | *** | 0.460 | *** |
| VSIG4 | 0.413 | *** | 0.393 | *** | |
| MS4A4A | 0.428 | *** | 0.429 | *** | |
| Neutrophils | CD66b | 0.093 | * | 0.112 | * |
| CD11B | 0.442 | *** | 0.425 | *** | |
| CCR7 | 0.284 | *** | 0.266 | *** | |
| Natural killer cell | KIR2DL1 | −0.004 | ns | −0.030 | ns |
| KIR2DL3 | 0.024 | ns | 0.021 | ns | |
| KIR3DL1 | −0.015 | ns | −0.001 | ns | |
| KIR3DL2 | −0.047 | ns | −0.042 | ns | |
| KIR3DL3 | 0.040 | ns | 0.042 | ns | |
| KIR2DS4 | −0.047 | ns | −0.052 | ns | |
| Dendritic cell | HLA-DPB1 | 0.307 | *** | 0.305 | *** |
| HLA-DQB1 | 0.146 | ** | 0.125 | ** | |
| HLA-DRA | 0.379 | *** | 0.392 | *** | |
| HLA-DPA1 | 0.380 | *** | 0.390 | *** | |
| CD1C | 0.150 | *** | 0.134 | ** | |
| NRP1 | 0.245 | *** | 0.224 | *** | |
| ITGAX | 0.320 | *** | 0.311 | *** | |
| Th1 | TBX21 | 0.176 | *** | 0.162 | *** |
| STAT4 | 0.326 | *** | 0.314 | *** | |
| STAT1 | 0.579 | *** | 0.590 | *** | |
| TNF-α | 0.294 | *** | 0.286 | *** | |
| Th2 | GATA3 | 0.090 | * | 0.085 | ns |
| STAT6 | 0.189 | *** | 0.197 | *** | |
| STAT5A | 0.372 | *** | 0.350 | *** | |
| Treg | FOXP3 | 0.358 | *** | 0.356 | *** |
| CCR8 | 0.457 | *** | 0.471 | *** | |
| STAT5B | 0.193 | *** | 0.190 | *** | |
| TGFB1 | 0.271 | *** | 0.222 | *** | |
Disclaimer/Publisher’s Note: The statements, opinions and data contained in all publications are solely those of the individual author(s) and contributor(s) and not of MDPI and/or the editor(s). MDPI and/or the editor(s) disclaim responsibility for any injury to people or property resulting from any ideas, methods, instructions or products referred to in the content. |
© 2023 by the authors. Licensee MDPI, Basel, Switzerland. This article is an open access article distributed under the terms and conditions of the Creative Commons Attribution (CC BY) license (https://creativecommons.org/licenses/by/4.0/).
Share and Cite
Yang, H.; Zhang, H.; Zhang, L.; Tusuphan, P.; Zheng, J. ARHGAP11A Is a Novel Prognostic and Predictive Biomarker Correlated with Immunosuppressive Microenvironment in Clear Cell Renal Cell Carcinoma. Int. J. Mol. Sci. 2023, 24, 7755. https://doi.org/10.3390/ijms24097755
Yang H, Zhang H, Zhang L, Tusuphan P, Zheng J. ARHGAP11A Is a Novel Prognostic and Predictive Biomarker Correlated with Immunosuppressive Microenvironment in Clear Cell Renal Cell Carcinoma. International Journal of Molecular Sciences. 2023; 24(9):7755. https://doi.org/10.3390/ijms24097755
Chicago/Turabian StyleYang, Huihui, Hongning Zhang, Liuxu Zhang, Paizigul Tusuphan, and Junfang Zheng. 2023. "ARHGAP11A Is a Novel Prognostic and Predictive Biomarker Correlated with Immunosuppressive Microenvironment in Clear Cell Renal Cell Carcinoma" International Journal of Molecular Sciences 24, no. 9: 7755. https://doi.org/10.3390/ijms24097755
APA StyleYang, H., Zhang, H., Zhang, L., Tusuphan, P., & Zheng, J. (2023). ARHGAP11A Is a Novel Prognostic and Predictive Biomarker Correlated with Immunosuppressive Microenvironment in Clear Cell Renal Cell Carcinoma. International Journal of Molecular Sciences, 24(9), 7755. https://doi.org/10.3390/ijms24097755

