Blood Proteomics Analysis Reveals Potential Biomarkers and Convergent Dysregulated Pathways in Autism Spectrum Disorder: A Pilot Study
Abstract
1. Introduction
2. Results
2.1. Study Cohort Characteristics
2.2. ASD Proteome Profiling Reveals Altered Protein Expression in ASD Individuals Compared to HCs
2.3. Gene Ontology Enrichment Analysis of the Differentially Expressed Proteins
2.4. Machine Learning Identifies Potential Biomarkers for ASD Diagnosis
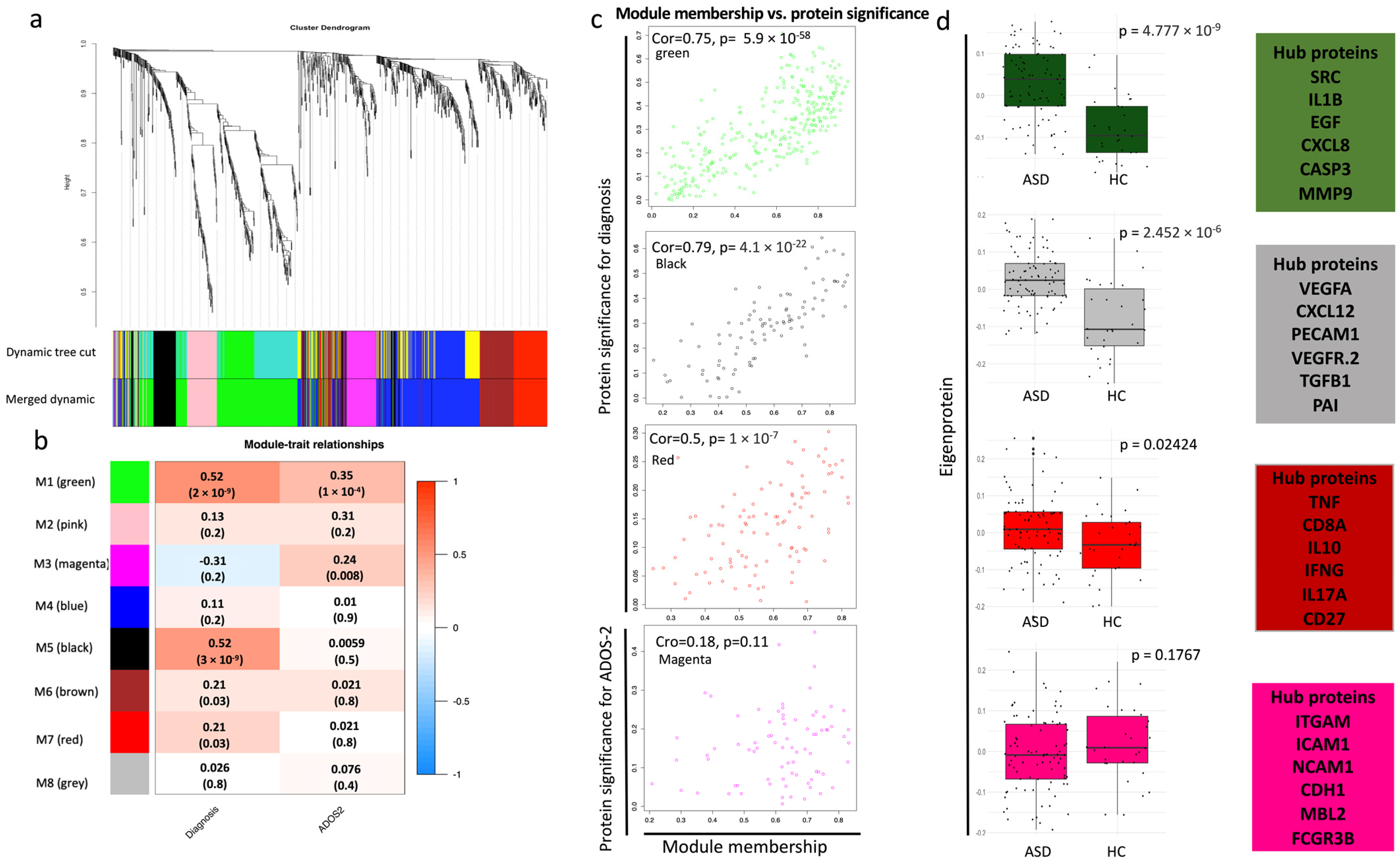
2.5. Proteome Co-Expression Network Analysis Uncovers Modules That Correlate with ASD Clinical Traits
2.6. SNARE Vesicular Transport Pathway and Axon Regeneration Proteins Correlate with ASD Severity
3. Discussion
4. Materials and Methods
4.1. Study Cohort
4.2. Olink Proteomics Analysis and Data Pre-Processing
4.3. Statistical Analysis
4.4. Weighted Gene Co-Expression Analysis
4.5. Protein Enrichment Analysis
4.6. Feature Selection and ROC Curve Analysis
5. Conclusions
Supplementary Materials
Author Contributions
Funding
Institutional Review Board Statement
Informed Consent Statement
Data Availability Statement
Acknowledgments
Conflicts of Interest
References
- American Psychiatric Association. Diagnostic and Statistical Manual of Mental Disorders, 5th ed.; American Psychiatric Association: Washington, DC, USA, 2013. [Google Scholar] [CrossRef]
- Kielinen, M.; Rantala, H.; Timonen, E.; Linna, S.L.; Moilanen, I. Associated medical disorders and disabilities in children with autistic disorder: A population-based study. Autism 2004, 8, 49–60. [Google Scholar] [CrossRef]
- Kohane, I.S.; McMurry, A.; Weber, G.; MacFadden, D.; Rappaport, L.; Kunkel, L.; Bickel, J.; Wattanasin, N.; Spence, S.; Murphy, S.; et al. The Co-Morbidity Burden of Children and Young Adults with Autism Spectrum Disorders. PLoS ONE 2012, 7, e33224. [Google Scholar] [CrossRef] [PubMed]
- Soke, G.N.; Maenner, M.J.; Christensen, D.; Kurzius-Spencer, M.; Schieve, L.A. Prevalence of Co-occurring Medical and Behavioral Conditions/Symptoms Among 4- and 8-Year-Old Children with Autism Spectrum Disorder in Selected Areas of the United States in 2010. J. Autism Dev. Disord. 2018, 48, 2663–2676. [Google Scholar] [CrossRef] [PubMed]
- Baio, J.; Wiggins, L.; Christensen, D.L.; Maenner, M.J.; Daniels, J.; Warren, Z.; Kurzius-Spencer, M.; Zahorodny, W.; Rosenberg, C.R.; White, T.; et al. Prevalence of Autism Spectrum Disorder Among Children Aged 8 Years—Autism and Developmental Disabilities Monitoring Network, 11 Sites, United States, 2014. MMWR Surveill Summ. 2018, 67, 1–23. [Google Scholar] [CrossRef]
- Salari, N.; Rasoulpoor, S.; Shohaimi, S.; Jafarpour, S.; Abdoli, N.; Khaledi-Paveh, B.; Mohammadi, M. The global prevalence of autism spectrum disorder: A comprehensive systematic review and meta-analysis. Ital. J. Pediatr. 2022, 48, 1–16. [Google Scholar] [CrossRef] [PubMed]
- Maenner, M.J.; Shaw, K.A.; Bakian, A.V.; Bilder, D.A.; Durkin, M.S.; Esler, A.; Furnier, S.M.; Hallas, L.; Hall-Lande, J.; Hudson, A.; et al. Prevalence and Characteristics of Autism Spectrum Disorder Among Children Aged 8 Years—Autism and Developmental Disabilities Monitoring Network, 11 Sites, United States, 2018. MMWR Surveill Summ. 2021, 70, 1–16. [Google Scholar] [CrossRef]
- Alshaban, F.; Aldosari, M.; Al-Shammari, H.; El-Hag, S.; Ghazal, I.; Tolefat, M.; Ali, M.; Kamal, M.; Aati, N.A.; Abeidah, M.; et al. Prevalence and correlates of autism spectrum disorder in Qatar: A national study. J. Child Psychol. Psychiatry 2019, 60, 1254–1268. [Google Scholar] [CrossRef]
- Miles, J.H. Autism spectrum disorders—A genetics review. Anesthesia Analg. 2011, 13, 278–294. [Google Scholar] [CrossRef]
- Bailey, A.; Le Couteur, A.; Gottesman, I.; Bolton, P.; Simonoff, E.; Yuzda, E.; Rutter, M.L. Autism as a strongly genetic disorder: Evidence from a British twin study. Psychol. Med. 1995, 25, 63–77. [Google Scholar] [CrossRef]
- Schaefer, G.B.; Mendelsohn, N.J. Clinical genetics evaluation in identifying the etiology of autism spectrum disorders: 2013 guideline revisions. Anesthesia Analg. 2013, 15, 399–407. [Google Scholar] [CrossRef]
- Bjørk, M.; Riedel, B.; Spigset, O.; Veiby, G.; Kolstad, E.; Daltveit, A.K.; Gilhus, N.E. Association of Folic Acid Supplementation During Pregnancy with the Risk of Autistic Traits in Children Exposed to Antiepileptic Drugs in Utero. JAMA Neurol. 2018, 75, 160–168. [Google Scholar] [CrossRef] [PubMed]
- Croen, L.A.; Grether, J.K.; Yoshida, C.K.; Odouli, R.; Van de Water, J. Maternal autoimmune diseases, asthma and allergies, and childhood autism spectrum disorders: A case-control study. Arch. Pediatr. Adolesc. Med. 2005, 159, 151–157. [Google Scholar] [CrossRef] [PubMed]
- Croen, L.A.; Najjar, D.V.; Fireman, B.; Grether, J.K. Maternal and Paternal Age and Risk of Autism Spectrum Disorders. Arch. Pediatr. Adolesc. Med. 2007, 161, 334–340. [Google Scholar] [CrossRef]
- Croen, L.A.; Qian, Y.; Ashwood, P.; Zerbo, O.; Schendel, D.; Pinto-Martin, J.; Fallin, M.D.; Levy, S.; Schieve, L.A.; Yeargin-Allsopp, M.; et al. Infection and Fever in Pregnancy and Autism Spectrum Disorders: Findings from the Study to Explore Early Development. Autism Res. 2019, 12, 1551–1561. [Google Scholar] [CrossRef] [PubMed]
- Davidovitch, M.; Levit-Binnun, N.; Golan, D.; Manning-Courtney, P. Late Diagnosis of Autism Spectrum Disorder After Initial Negative Assessment by a Multidisciplinary Team. J. Dev. Behav. Pediatr. 2015, 36, 227–234. [Google Scholar] [CrossRef]
- Hodges, H.; Fealko, C.; Soares, N. Autism spectrum disorder: Definition, epidemiology, causes, and clinical evaluation. Transl. Pediatr. 2020, 9, S55–S65. [Google Scholar] [CrossRef]
- Warren, Z.; McPheeters, M.L.; Sathe, N.; Foss-Feig, J.H.; Glasser, A.; Veenstra-VanderWeele, J. A Systematic Review of Early Intensive Intervention for Autism Spectrum Disorders. Pediatrics 2011, 127, e1303–e1311. [Google Scholar] [CrossRef]
- Autism Spectrum Disorders Working Group of The Psychiatric Genomics Consortium. Meta-analysis of GWAS of over 16,000 individuals with autism spectrum disorder highlights a novel locus at 10q24.32 and a significant overlap with schizophrenia. Mol. Autism 2017, 8, 21. [Google Scholar] [CrossRef]
- Grove, J.; Ripke, S.; Als, T.D.; Mattheisen, M.; Walters, R.K.; Won, H.; Pallesen, J.; Agerbo, E.; Andreassen, O.A.; Anney, R.; et al. Identification of common genetic risk variants for autism spectrum disorder. Nat. Genet. 2019, 51, 431–444. [Google Scholar] [CrossRef]
- Zhou, X.; Feliciano, P.; Shu, C.; Wang, T.; Astrovskaya, I.; Hall, J.B.; Obiajulu, J.U.; Wright, J.R.; Murali, S.C.; Xu, S.X.; et al. Integrating de novo and inherited variants in 42,607 autism cases identifies mutations in new moderate-risk genes. Nat. Genet. 2022, 54, 1305–1319. [Google Scholar] [CrossRef]
- Chen, Y.-N.; Du, H.-Y.; Shi, Z.-Y.; He, L.; He, Y.-Y.; Wang, D. Serum proteomic profiling for autism using magnetic bead-assisted matrix-assisted laser desorption ionization time-of-flight mass spectrometry: A pilot study. World J. Pediatr. 2018, 14, 233–237. [Google Scholar] [CrossRef]
- Steeb, H.; Ramsey, J.M.; Guest, P.C.; Stocki, P.; Cooper, J.D.; Rahmoune, H.; Ingudomnukul, E.; Auyeung, B.; Ruta, L.; Baron-Cohen, S.; et al. Serum proteomic analysis identifies sex-specific differences in lipid metabolism and inflammation profiles in adults diagnosed with Asperger syndrome. Mol. Autism 2014, 5, 4. [Google Scholar] [CrossRef]
- Hewitson, L.; Mathews, J.A.; Devlin, M.; Schutte, C.; Lee, J.; German, D.C. Blood biomarker discovery for autism spectrum disorder: A proteomic analysis. PLoS ONE 2021, 16, e0246581. [Google Scholar] [CrossRef]
- Maenner, M.J.; Shaw, K.A.; Baio, J.; Washington, A.; Patrick, M.; DiRienzo, M.; Christensen, D.L.; Wiggins, L.D.; Pettygrove, S.; Andrews, J.G.; et al. Prevalence of Autism Spectrum Disorder Among Children Aged 8 Years—Autism and Developmental Disabilities Monitoring Network, 11 Sites, United States, 2016. MMWR Surveill Summ. 2020, 69, 1–12. [Google Scholar] [CrossRef] [PubMed]
- Vaittinen, M.; Kolehmainen, M.; Schwab, U.; Uusitupa, M.; Pulkkinen, L. Microfibrillar-associated protein 5 is linked with markers of obesity-related extracellular matrix remodeling and inflammation. Nutr. Diabetes 2011, 1, e15-e15. [Google Scholar] [CrossRef] [PubMed]
- Shi, L.; Westerhuis, J.A.; Rosén, J.; Landberg, R.; Brunius, C. Variable selection and validation in multivariate modelling. Bioinformatics 2018, 35, 972–980. [Google Scholar] [CrossRef]
- Kursa, M.B.; Rudnicki, W.R. Feature Selection with theBorutaPackage. J. Stat. Softw. 2010, 36, 1–13. [Google Scholar] [CrossRef]
- Zhang, B.; Horvath, S. A General Framework for Weighted Gene Co-Expression Network Analysis. Stat. Appl. Genet. Mol. Biol. 2005, 4, 17. [Google Scholar] [CrossRef] [PubMed]
- Langfelder, P.; Horvath, S. WGCNA: An R package for weighted correlation network analysis. BMC Bioinform. 2008, 9, 559. [Google Scholar] [CrossRef]
- Rempe, R.G.; Hartz, A.M.S.; Bauer, B. Matrix metalloproteinases in the brain and blood–brain barrier: Versatile breakers and makers. J. Cereb. Blood Flow Metab. 2016, 36, 1481–1507. [Google Scholar] [CrossRef] [PubMed]
- Alto, L.T.; Terman, J.R. Semaphorins and their Signaling Mechanisms. Methods Mol. Biol. 2017, 1493, 1–25. [Google Scholar]
- Smedler, E.; Kleppe, J.; Neufeld, J.; Lundin, K.; Bölte, S.; Landén, M. Cerebrospinal fluid and serum protein markers in autism: A co-twin study. J. Neurochem. 2021, 158, 798–806. [Google Scholar] [CrossRef] [PubMed]
- Singh, S.; Yazdani, U.; Gadad, B.; Zaman, S.; Hynan, L.S.; Roatch, N.; Schutte, C.; Marti, C.N.; Hewitson, L.; German, D.C. Serum thyroid-stimulating hormone and interleukin-8 levels in boys with autism spectrum disorder. J. Neuroinflammation 2017, 14, 113. [Google Scholar] [CrossRef]
- Li, X.; Chauhan, A.; Sheikh, A.M.; Patil, S.; Chauhan, V.; Li, X.M.; Ji, L.; Brown, T.; Malik, M. Elevated immune response in the brain of autistic patients. J. Neuroimmunol. 2009, 207, 111–116. [Google Scholar] [CrossRef] [PubMed]
- Voineagu, I.; Wang, X.; Johnston, P.; Lowe, J.K.; Tian, Y.; Horvath, S.; Mill, J.; Cantor, R.M.; Blencowe, B.J.; Geschwind, D.H. Transcriptomic analysis of autistic brain reveals convergent molecular pathology. Nature 2011, 474, 380–384. [Google Scholar] [CrossRef] [PubMed]
- Al-Ayadhi, L.Y. Pro-inflammatory cytokines in autistic children in central Saudi Arabia. Neurosciences 2005, 10, 155–158. [Google Scholar] [PubMed]
- Guloksuz, S.A.; Abali, O.; Aktas Cetin, E.; Bilgic Gazioglu, S.; Deniz, G.; Yildirim, A.; Kawikova, I.; Guloksuz, S.; Leckman, J.F. Elevated plasma concentrations of S100 calcium-binding protein B and tumor necrosis factor alpha in children with autism spectrum disorders. Braz. J. Psychiatry 2017, 39, 195–200. [Google Scholar] [CrossRef]
- Überall, I.; Kolář, Z.; Trojanec, R.; Berkovcová, J.; Hajdúch, M. The status and role of ErbB receptors in human cancer. Exp. Mol. Pathol. 2008, 84, 79–89. [Google Scholar] [CrossRef]
- Yamada, M.; Ikeuchi, T.; Hatanaka, H. The neurotrophic action and signalling of epidermal growth factor. Prog. Neurobiol. 1997, 51, 19–37. [Google Scholar] [CrossRef]
- Ghaffari, M.A.; Mousavinejad, E.; Riahi, F.; Mousavinejad, M.; Afsharmanesh, M.R. Increased Serum Levels of Tumor Necrosis Factor-Alpha, Resistin, and Visfatin in the Children with Autism Spectrum Disorders: A Case-Control Study. Neurol. Res. Int. 2016, 2016, 9060751. [Google Scholar] [CrossRef]
- Futamura, T.; Kakita, A.; Tohmi, M.; Sotoyama, H.; Takahashi, H.; Nawa, H. Neonatal perturbation of neurotrophic signaling results in abnormal sensorimotor gating and social interaction in adults: Implication for epidermal growth factor in cognitive development. Mol. Psychiatry 2003, 8, 19–29. [Google Scholar] [CrossRef] [PubMed]
- Kohsaka, S.; Hinohara, K.; Wang, L.; Nishimura, T.; Urushido, M.; Yachi, K.; Tsuda, M.; Tanino, M.; Kimura, T.; Nishihara, H.; et al. Epiregulin enhances tumorigenicity by activating the ERK/MAPK pathway in glioblastoma. Neuro-Oncology 2014, 16, 960–970. [Google Scholar] [CrossRef] [PubMed]
- Li, M.O.; Wan, Y.Y.; Sanjabi, S.; Robertson, A.K.L.; Flavell, R.A. Transforming growth factor-beta regulation of immune responses. Annu. Rev. Immunol. 2006, 24, 99–146. [Google Scholar] [CrossRef] [PubMed]
- Umekita, Y.; Ohi, Y.; Sagara, Y.; Yoshida, H. Co-expression of epidermal growth factor receptor and transforming growth factor-α predicts worse prognosis in breast-cancer patients. Int. J. Cancer 2000, 89, 484–487. [Google Scholar] [CrossRef] [PubMed]
- Yokoi, K.; Thaker, P.H.; Yazici, S.; Rebhun, R.R.; Nam, D.-H.; He, J.; Kim, S.-J.; Abbruzzese, J.L.; Hamilton, S.R.; Fidler, I.J. Dual Inhibition of Epidermal Growth Factor Receptor and Vascular Endothelial Growth Factor Receptor Phosphorylation by AEE788 Reduces Growth and Metastasis of Human Colon Carcinoma in an Orthotopic Nude Mouse Model. Cancer Res. 2005, 65, 3716–3725. [Google Scholar] [CrossRef]
- Arora, S.; Saarloos, I.; Kooistra, R.; van de Bospoort, R.; Verhage, M.; Toonen, R.F. SNAP-25 gene family members differentially support secretory vesicle fusion. J. Cell Sci. 2017, 130, 1877–1889. [Google Scholar] [CrossRef]
- Kádková, A.; Radecke, J.; Sørensen, J.B. The SNAP-25 Protein Family. Neuroscience 2019, 420, 50–71. [Google Scholar] [CrossRef]
- Suh, Y.H.; Yoshimoto-Furusawa, A.; Weih, K.A.; Tessarollo, L.; Roche, K.W.; Mackem, S.; Roche, P.A. Deletion of SNAP-23 Results in Pre-Implantation Embryonic Lethality in Mice. PLoS ONE 2011, 6, e18444. [Google Scholar] [CrossRef]
- Takamori, S.; Holt, M.; Stenius, K.; Lemke, E.A.; Grønborg, M.; Riedel, D.; Urlaub, H.; Schenck, S.; Brügger, B.; Ringler, P.; et al. Molecular Anatomy of a Trafficking Organelle. Cell 2006, 127, 831–846. [Google Scholar] [CrossRef]
- Saito, T.; Guan, F.; Papolos, D.F.; Rajouria, N.; Fann, C.S.J.; Lachman, H.M. Polymorphism in SNAP29 gene promoter region associated with schizophrenia. Mol. Psychiatry 2001, 6, 193–201. [Google Scholar] [CrossRef]
- Verhage, M.; Sørensen, J.B. SNAREopathies: Diversity in Mechanisms and Symptoms. Neuron 2020, 107, 22–37. [Google Scholar] [CrossRef] [PubMed]
- Champoux, J.J. DNA Topoisomerases: Structure, Function, and Mechanism. Annu. Rev. Biochem. 2001, 70, 369–413. [Google Scholar] [CrossRef] [PubMed]
- King, I.F.; Yandava, C.N.; Mabb, A.M.; Hsiao, J.S.; Huang, H.-S.; Pearson, B.L.; Calabrese, J.M.; Starmer, J.; Parker, J.S.; Magnuson, T.; et al. Topoisomerases facilitate transcription of long genes linked to autism. Nature 2013, 501, 58–62. [Google Scholar] [CrossRef] [PubMed]
- Suto, F.; Ito, K.; Uemura, M.; Shimizu, M.; Shinkawa, Y.; Sanbo, M.; Shinoda, T.; Tsuboi, M.; Takashima, S.; Yagi, T.; et al. Plexin-A4 Mediates Axon-Repulsive Activities of Both Secreted and Transmembrane Semaphorins and Plays Roles in Nerve Fiber Guidance. J. Neurosci. 2005, 25, 3628–3637. [Google Scholar] [CrossRef]
- Prasad, A.; Merico, D.; Thiruvahindrapuram, B.; Wei, J.; Lionel, A.C.; Sato, D.; Rickaby, J.; Lu, C.; Szatmari, P.; Roberts, W.; et al. A Discovery Resource of Rare Copy Number Variations in Individuals with Autism Spectrum Disorder. G3 2012, 2, 1665–1685. [Google Scholar] [CrossRef]
- Mesleh, A.G.; Abdulla, S.A.; El-Agnaf, O. Paving the Way toward Personalized Medicine: Current Advances and Challenges in Multi-OMICS Approach in Autism Spectrum Disorder for Biomarkers Discovery and Patient Stratification. J. Pers. Med. 2021, 11, 41. [Google Scholar] [CrossRef]
- Sonabend, R.; Király, F.J.; Bender, A.; Bischl, B.; Lang, M. mlr3proba: An R package for machine learning in survival analysis. Bioinformatics 2021, 37, 2789–2791. [Google Scholar] [CrossRef]





| ASD Cases | Healthy Controls | |
|---|---|---|
| Number of participants | N = 91 | N = 30 |
| Age (Mean ± SD) | 8.32 ± 2.29 | 11.1 ± 2.2 |
| Gender (F/M) | 19/72 | 15/15 |
| ADOS-2 scores (Mean ± SD) | 6.39 ± 1.47 | - |
| Rank | Protein Symbol | Protein Full Name | MUVR Score * | Fold Change (FC) | Adjusted p-Value |
|---|---|---|---|---|---|
| 1 | TNFSF14 | Tumor Necrosis Factor Ligand Superfamily Member 14 | 2.01 | ↑ 2.70 | 3.82 × 10−8 |
| 2 | EGF | Epidermal Growth Factor | 3.81 | ↑ 7.20 | 2.86 × 10−11 |
| 3 | LAP.TGF.beta.1 | Transforming Growth Factor Beta-1 | 9.44 | ↑ 2.05 | 3.82 × 10−8 |
| 4 | JAM.A | Junctional Adhesion Molecule A | 11.3 | ↑ 2.05 | 1.55 × 10−8 |
| 5 | CD40.L | CD40 Ligand | 15.58 | ↑ 3.50 | 2.9 × 10−8 |
| 6 | GP6 | Glycoprotein VI Platelet | 21.32 | ↑ 2.7 | 1.55 × 10−8 |
| 7 | ARHGAP25 | Rho GTPase Activating Protein 25 | 27.05 | ↑ 2.30 | 1.58 × 10−4 |
| 8 | CLEC1B | C-Type Lectin Domain Family 1 Member B | 29.63 | ↑ 2.13 | 1.76 × 10−8 |
| 9 | EREG | Epiregulin | 30.27 | ↑ 5.06 | 2.03 × 10−7 |
| 10 | ST1A1 | Sulfotransferase Family 1A Member 1 | 40.72 | ↑ 3.87 | 2.37 × 10−6 |
| 11 | ARSB | Arylsulfatase B | 41.38 | ↑ 2.03 | 6.77 × 10−7 |
| 12 | CASP2 | Caspase 2 | 42.42 | ↑ 2.03 | 2.4 × 10−7 |
| 13 | LSP1 | Lymphocyte Specific Protein 1 | 42.57 | ↑ 2.27 | 2.05 × 10−5 |
| 14 | MANF | Mesencephalic Astrocyte Derived Neurotrophic Factor | 43.39 | ↑ 2.06 | 2.4 × 10−7 |
| 15 | PTPN1 | Protein Tyrosine Phosphatase Non-Receptor Type 1 | 43.43 | ↑ 3.20 | 7.9 × 10−7 |
Disclaimer/Publisher’s Note: The statements, opinions and data contained in all publications are solely those of the individual author(s) and contributor(s) and not of MDPI and/or the editor(s). MDPI and/or the editor(s) disclaim responsibility for any injury to people or property resulting from any ideas, methods, instructions or products referred to in the content. |
© 2023 by the authors. Licensee MDPI, Basel, Switzerland. This article is an open access article distributed under the terms and conditions of the Creative Commons Attribution (CC BY) license (https://creativecommons.org/licenses/by/4.0/).
Share and Cite
Mesleh, A.; Ehtewish, H.; de la Fuente, A.; Al-shamari, H.; Ghazal, I.; Al-Faraj, F.; Al-Shaban, F.; Abdesselem, H.B.; Emara, M.; Alajez, N.M.; et al. Blood Proteomics Analysis Reveals Potential Biomarkers and Convergent Dysregulated Pathways in Autism Spectrum Disorder: A Pilot Study. Int. J. Mol. Sci. 2023, 24, 7443. https://doi.org/10.3390/ijms24087443
Mesleh A, Ehtewish H, de la Fuente A, Al-shamari H, Ghazal I, Al-Faraj F, Al-Shaban F, Abdesselem HB, Emara M, Alajez NM, et al. Blood Proteomics Analysis Reveals Potential Biomarkers and Convergent Dysregulated Pathways in Autism Spectrum Disorder: A Pilot Study. International Journal of Molecular Sciences. 2023; 24(8):7443. https://doi.org/10.3390/ijms24087443
Chicago/Turabian StyleMesleh, Areej, Hanan Ehtewish, Alberto de la Fuente, Hawra Al-shamari, Iman Ghazal, Fatema Al-Faraj, Fouad Al-Shaban, Houari B. Abdesselem, Mohamed Emara, Nehad M. Alajez, and et al. 2023. "Blood Proteomics Analysis Reveals Potential Biomarkers and Convergent Dysregulated Pathways in Autism Spectrum Disorder: A Pilot Study" International Journal of Molecular Sciences 24, no. 8: 7443. https://doi.org/10.3390/ijms24087443
APA StyleMesleh, A., Ehtewish, H., de la Fuente, A., Al-shamari, H., Ghazal, I., Al-Faraj, F., Al-Shaban, F., Abdesselem, H. B., Emara, M., Alajez, N. M., Arredouani, A., Decock, J., Albagha, O., Stanton, L. W., Abdulla, S. A., & El-Agnaf, O. M. A. (2023). Blood Proteomics Analysis Reveals Potential Biomarkers and Convergent Dysregulated Pathways in Autism Spectrum Disorder: A Pilot Study. International Journal of Molecular Sciences, 24(8), 7443. https://doi.org/10.3390/ijms24087443

