OsJRL40, a Jacalin-Related Lectin Gene, Promotes Salt Stress Tolerance in Rice
Abstract
1. Introduction
2. Results
2.1. Analysis of OsJRL40 Amino Acid Sequence and Phylogenetic Relationship
2.2. Expression and Subcellular Localization Assay of OsJRL40
2.3. OsJRL40 Positively Regulates Salt Stress Tolerance in Rice at the Seedling Stage
2.4. OsJRL40 Enhances Salt Tolerance in Rice at the Reproductive Stage
2.5. ABA Affects Seed Germination and Plant Growth of OE Lines
2.6. OsJRL40 Enhances the Antioxidant Capacity of Rice under Salt Stress
2.7. OsJRL40 Regulates Na+-K+ Homeostasis under Salt Stress
2.8. OsJRL40 Mediates Salt Tolerance in Yeast
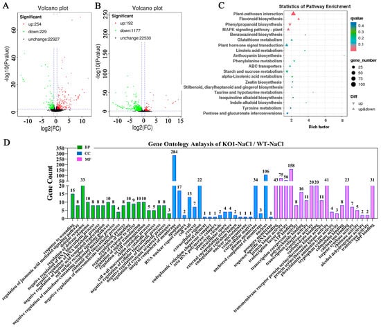
2.9. OsJRL40 Affects the Expression Profiles of Stress-Responsive Genes
3. Discussion
4. Materials and Methods
4.1. Plant Material and ABA Treatment
4.2. Generation of Mutant and Transgenic Lines
4.3. Gene Expression Analysis
4.4. GUS Staining Assay
4.5. DAB Staining Assay
4.6. Electrolyte Leakage Assay
4.7. Measurement of Antioxidant Enzyme Activities and H2O2 Content
4.8. Measurement of MDA and Chlorophyll Contents
4.9. Subcellular Localization Analysis
4.10. Yeast Complementation Assay
4.11. Ion Content Analysis
4.12. RNA-Seq Analysis
4.13. Statistical Analysis
Supplementary Materials
Author Contributions
Funding
Institutional Review Board Statement
Informed Consent Statement
Data Availability Statement
Conflicts of Interest
References
- Godfray, H.; Crute, I.R.; Haddad, L.; Lawrence, D.; Whiteley, R. The future of the global food system. Philos. Trans. R. Soc. B Biol. Sci. 2010, 365, 2769–2777. [Google Scholar] [CrossRef]
- Munns, R.; Tester, M. Mechanisms of salinity tolerance. Plant Biol. 2008, 59, 651–681. [Google Scholar] [CrossRef] [PubMed]
- Zhu, J.K. Abiotic stress signaling and responses in plants. Cell 2016, 167, 313–324. [Google Scholar] [CrossRef] [PubMed]
- Bhatt, T.; Sharma, A.; Puri, S.; Minhas, A.P. Salt tolerance mechanisms and approaches: Future scope of halotolerant genes and rice landraces. Rice Sci. 2020, 27, 368–383. [Google Scholar] [CrossRef]
- Ullah, F.; Xu, Q.; Zhao, Y.; Zhou, D.X. Histone deacetylase hda710 controls salt tolerance by regulating aba signaling in rice. J. Integr. Plant Biol. 2020, 63, 451–467. [Google Scholar] [CrossRef]
- Li, N.; Chen, S.; Zhou, X.; Li, C.; Shao, J.; Wang, R. Effect of NaCl on photosynthesis, salt accumulation and ion compartmentation in two mangrove species, Kandelia candel and Bruguiera gymnorhiza. Aquat. Bot. 2008, 88, 303–310. [Google Scholar] [CrossRef]
- Zhang, Z.; Liu, H.; Sun, C.; Ma, Q.; Bu, H.; Chong, K.; Xu, Y. A C2H2 zinc-finger protein OsZFP213 interacts with OsMAPK3 to enhance salt tolerance in rice. J. Plant Physiol. 2018, 229, 100–110. [Google Scholar] [CrossRef]
- Xu, N.; Chu, Y.; Chen, H.; Li, X.; Wu, Q.; Jin, L.; Wang, G.; Huang, J. Rice transcription factor OsMADS25 modulates root growth and confers salinity tolerance via the ABA-mediated regulatory pathway and ROS scavenging. PLoS Genet. 2018, 14, e1007662. [Google Scholar] [CrossRef]
- Suzuki, K.; Yamaji, N.; Costa, A.; Okuma, E.; Kobayashi, N.; Kashiwagi, T.; Katsuhara, M.; Wang, C.; Tanoi, K.T.; Murata, Y.; et al. OsHKT1;4-mediated Na+ transport in stems contributes to Na+ exclusion from leaf blades of rice at the reproductive growth stage upon salt stress. BMC Plant Biol. 2016, 19, 16–22. [Google Scholar] [CrossRef]
- Venkataraman, G.; Shabala, S.; Véry, A.A.; Hariharan, G.N.; Somasundaram, S.; Pulipati, S.; Sellamuthu, G.; Harikrishnan, M.; Kumari, K.; Shabala, L. To exclude or to accumulate? Revealing the role of the sodium HKT1;5 transporter in plant adaptive responses to varying soil salinity. Plant Physiol. Biochem. 2021, 169, 333–342. [Google Scholar] [CrossRef]
- Fukuda, A.; Nakamura, A.; Hara, N.; Toki, S.; Tanaka, Y. Molecular and functional analyses of rice NHX-type Na+/H+ antiporter genes. Planta 2011, 233, 175–188. [Google Scholar] [CrossRef]
- Kong, M.S.; Luo, M.J.; Li, J.G.; Feng, Z.; Zhang, Y.X.; Song, W.; Zhang, R.Y.; Wang, R.H.; Wang, Y.D.; Zhao, J.R.; et al. Genome-wide identification, characterization, and expression analysis of the monovalent cation-proton antiporter superfamily in maize, and functional analysis of its role in salt tolerance. Genomics 2021, 113, 1940–1951. [Google Scholar] [CrossRef]
- Chen, G.; Hu, Q.D.; Luo, L.; Yang, T.Y.; Zhang, S.; Hu, Y.B.; Yu, L.; Xu, G.H. Rice potassium transporter oshak1 is essential for maintaining potassium-mediated growth and functions in salt tolerance over low and high potassium concentration ranges. Plant Cell Environ. 2015, 38, 2747–2765. [Google Scholar] [CrossRef]
- Chen, H.; Cheng, W.; Hong, C.; Chang, Y.; Chang, M. The transcription factor OsbHLH035 mediates seed germination and enables seedling recovery from salt stress through ABA-dependent and ABA-independent pathways, respectively. Rice 2018, 11, 50. [Google Scholar] [CrossRef] [PubMed]
- Li, Y.; Zhou, J.; Li, Z.; Qiao, J.; Quan, R.; Wang, J.; Huang, R.; Qin, H. ABA RESPONSE ERF1 improves seed germination and salt tolerance by repressing ABA signaling in rice. Plant Physiol. 2022, 189, 1110–1127. [Google Scholar] [CrossRef] [PubMed]
- Jiang, S.Y.; Ma, Z.; Ramachandran, S. Evolutionary history and stress regulation of the lectin superfamily inhigher plants. BMC Evol. Biol. 2010, 10, 79. [Google Scholar] [CrossRef]
- Tsaneva, M.; De Schutter, K.; Verstraeten, B.; Van Damme, E.J.M. Lectin Sequence Distribution in QTLs from Rice (Oryza sativa) Suggest A Role in Morphological Traits and Stress Responses. Int. J. Mol. Sci. 2019, 20, 437. [Google Scholar] [CrossRef] [PubMed]
- Damme, E.; Lannoo, N.; Peumans, W.J. Plant lectins. Adv. Bot. Res. 2008, 48, 107–209. [Google Scholar] [CrossRef]
- Song, M.; Xu, W.; Xiang, Y.; Jia, H.; Zhang, L.; Ma, Z. Association of jacalin-related lectins with wheat responses to stresses revealed by transcriptional profiling. Plant Mol. Biol. 2014, 84, 95–110. [Google Scholar] [CrossRef]
- Eggermont, L.; Verstraeten, B.; Damme, E.V. Genome-wide screening for lectin motifs in Arabidopsis thaliana. Plant Genome 2017, 10. [Google Scholar] [CrossRef]
- Van Holle, S.; Van Damme, E.J.M. Distribution and evolution of the lectin family in soybean (Glycine max). Molecules 2015, 20, 2868–2891. [Google Scholar] [CrossRef]
- Hirano, K.; Teraoka, T.; Yamanaka, H.; Harashima, A.; Kunisaki, A.; Takahashi, H.; Hosokawa, D. Novel mannose-binding rice lectin composed of some isolectins and its relation to a stress inducible salT gene. Plant Cell Physiol. 2000, 41, 258–267. [Google Scholar] [CrossRef] [PubMed]
- Sharon, N.; Lis, H. Lectins as cell recognition molecules. Science 1989, 246, 227–234. [Google Scholar] [CrossRef]
- Atalah, B.A.; Smagghe, G.; Damme, E.V.J.P.S. Orysata, a jacalin-related lectin from rice, could protect plants against biting-chewing and piercing-sucking insects. Plant Sci. 2014, 221–222, 21–28. [Google Scholar] [CrossRef] [PubMed]
- Bourne, Y.; Roig-Zamboni, V.; Barre, A.; Peumans, W.; Astoul, C.; Van Damme, E. The crystal structure of the Calystegia sepium agglutinin reveals a novel quaternary arrangement of lectin subunits with a beta-prism fold. J. Biol. Chem. 2004, 279, 527–533. [Google Scholar] [CrossRef] [PubMed]
- Lannoo, N.; Van Damme, E. Lectin domains at the frontiers of plant defense. Front. Plant Sci. 2014, 5, 397. [Google Scholar] [CrossRef]
- Zhang, Z.; Huang, B.; Chen, J.; Jiao, Y.; Guo, H.; Liu, S.; Ramakrishnan, M.; Qi, G. Genome-Wide Identification of JRL Genes in Moso Bamboo and Their Expression Profiles in Response to Multiple Hormones and Abiotic Stresses. Front. Plant Sci. 2022, 12, 809666. [Google Scholar] [CrossRef]
- Jiang, J.; Han, Y.; Xing, L.; Xu, Y.; Xu, Z.; Chong, K. Cloning and expression of a novel cDNA encoding a mannose-specific jacalin-related lectin from Oryza sativa. Toxicon 2006, 47, 133–139. [Google Scholar] [CrossRef]
- Jiang, J.; Xu, Y.; Chong, K. Overexpression of OsJAC1, a Lectin gene, suppresses the coleoptile and stem elongation in Rice. J. Integr. Plant Biol. 2007, 49, 230–237. [Google Scholar] [CrossRef]
- Weidenbach, D.; Esch, L.; Moller, C.; Hensel, G.; Kumlehn, J.; Hofle, C.; Huckelhoven, R.; Schaffrath, U. Polarized defense against fungal pathogens is mediated by the Jacalin-related Lectin domain of modular Poaceae-specific proteins. Mol. Plant 2016, 9, 514–527. [Google Scholar] [CrossRef]
- Witzel, K.; Matros, A.; Bertsch, U.; Aftab, T.; Rutten, T.; Ramireddy, E.; Melzer, M.; Kunze, G.; Mock, H. The Jacalin-Related Lectin HvHorcH Is Involved in the Physiological Response of Barley Roots to Salt Stress. Int. J. Mol. Sci. 2021, 22, 10248. [Google Scholar] [CrossRef]
- Sofie, V.H.; Kristof, D.S.; Lore, E.; Mariya, T.; Dang, L.; Els, V.D. Comparative Study of Lectin Domains in Model Species: New Insights into Evolutionary Dynamics. Int. J. Mol. Sci. 2017, 18, 1136–1164. [Google Scholar] [CrossRef]
- Zhang, W.; Peumans, W.J.; Barre, A.; Astoul, C.H.; Rovira, P.; Rougé, P. Isolation and characterization of a jacalin-related mannose-binding lectin from salt-stressed rice (Oryza sativa) plants. Planta 2000, 210, 970–978. [Google Scholar] [CrossRef] [PubMed]
- Lee, R.H.; Wang, C.H.; Huang, L.T.; Chen, S.C.G. Leaf senescence in rice plants: Cloning and characterization of senescence up-regulated genes. J. Exp. Bot. 2001, 52, 1117–1122. [Google Scholar] [CrossRef]
- Filho, G.; Ferreira, B.S.; Dias, J.M.; Queiroz, K.S.; Branco, A.T.; Bressan-Smith, R.E. Accumulation of SALT protein in rice plants as a response to environmental stresses. Plant Sci. 2003, 164, 623–628. [Google Scholar] [CrossRef]
- Qin, Q.M.; Zhang, Q.; Zhao, W.S.; Wang, Y.Y.; Peng, Y.L. Identification of a Lectin Gene Induced in Rice in Response to Magnaporthe grisea Infection. Acta Bot. Sin. 2003, 45, 76–81. [Google Scholar] [CrossRef]
- Zhang, H.; Deng, C.; Yao, J.; Zhang, Y.; Deng, S.; Zhao, N. Molecular sciences populus euphratica jrl mediates aba response, ionic and ros homeostasis in arabidopsis under salt stress. Int. J. Mol. Sci. 2019, 20, 815. [Google Scholar] [CrossRef]
- Gao, Q.; Wang, H.; Yin, X.; Wang, F.; Hu, S.; Liu, W.; Chen, L.; Dai, X.; Liang, M. Identification of Salt Tolerance Related Candidate Genes in ‘Sea Rice 86’ at the Seedling and Reproductive Stages Using QTL-Seq and BSA-Seq. Genes 2023, 14, 458. [Google Scholar] [CrossRef] [PubMed]
- Takeda, M.; Sugimori, N.; Torizawa, T.; Terauchi, T.; Ono, A.M.; Yagi, H.; Yamaguchi, Y.; Kato, K.; Ikeya, T.; Jee, J.G. Structure of the putative 32 K Damyrosinase-binding protein from Arabidopsis (At3g16450.1) determined by SAIL-NMR. FEBS J. 2008, 275, 5873–5884. [Google Scholar] [CrossRef]
- Burow, M.; Losansky, A.; Muller, R.; Plock, A.; Kliebenstein, D.J.; Wittstock, U. The Genetic Basis of Constitutive and Herbivore-Induced ESP-Independent Nitrile Formation in Arabidopsis. Plant Physiol. 2009, 149, 561–574. [Google Scholar] [CrossRef]
- Raval, S.; Gowda, S.B.; Singh, D.D.; Chandra, N.R. A database analysis of jacalin-like lectins: Sequence-structure-function relationships. Glycobiology 2005, 14, 1247–1263. [Google Scholar] [CrossRef]
- Zhang, H.X.; Zhang, G.M.; Lu, X.T.; Zhou, D.W.; Han, X.G. Salt tolerance during seed germination and early seedling stages of 12 halophytes. Plant Soil 2015, 388, 229–241. [Google Scholar] [CrossRef]
- He, X.; Li, L.; Xu, H.; Xi, J.; Cao, X.; Xu, H. A rice jacalin-related mannose-binding lectin gene, OsJRL, enhances Escherichia coli viability under high salinity stress and improves salinity tolerance of rice. Plant Biol. 2017, 19, 257–261. [Google Scholar] [CrossRef] [PubMed]
- Dong, W.; Wang, M.; Xu, F.; Quan, T.; Peng, K.; Xiao, L. Wheat oxophytodienoate reductase gene TaOPR1 confers salinity tolerance via enhancement of abscisic acid signaling and reactive oxygen species scavenging. Plant Physiol. 2013, 161, 1217–1228. [Google Scholar] [CrossRef] [PubMed]
- Obata, T.; Kitamoto, H.K.; Nakamura, A.; Fukuda, A.; Tanaka, Y. Rice Shaker potassium channel OsKAT1 confers tolerance to salinity stress on yeast and rice cells. Plant Physiol. 2007, 144, 1978–1985. [Google Scholar] [CrossRef] [PubMed]
- Saad, A.; Li, X.; Li, H.P.; Huang, T.; Gao, C.S.; Guo, M.W.; Cheng, W.; Zhao, G.Y.; Liao, Y.C. A rice stress-responsive nac gene enhances tolerance of transgenic wheat to drought and salt stresses. Plant Sci. 2013, 203, 33–40. [Google Scholar] [CrossRef]
- Huang, J.J.; Liu, F.H.; Chao, D.; Xin, B.N.; Liu, K.; Cao, S.L.; Chen, X.X.; Peng, L.Y.; Zhang, B.L.; Fu, S.; et al. The WRKY Transcription Factor OsWRKY54 Is Involved in Salt Tolerance in Rice. Int. J. Mol. Sci. 2022, 23, 11999. [Google Scholar] [CrossRef]
- Deeba, F.; Sultana, T.; Majeed, N.; Naqvi, S.M.S. Heterologous expression of a plant WRKY protein confers multiple stress tolerance in E. coli. Biochem. Mol. Biol. 2020, 45, 131–141. [Google Scholar] [CrossRef]
- Yung, Y.L.; Cheung, M.Y.; Miao, R.; Fong, Y.H.; Li, K.P.; Yu, M.H.; Chye, M.L.; Wong, K.B.; Lam, H.M. Site-directed Mutagenesis Shows the Significance of Interactions with Phospholipids and the G-protein OsYchF1 for the Physiological Functions of the Rice GTPase-activating Protein 1 (OsGAP1). Biochem. Mol. Biol. 2015, 290, 23984–23996. [Google Scholar] [CrossRef]
- Ishikawa, T.; Shabala, S. Control of xylem Na+ loading and transport to the shoot in rice and barley as a determinant of differential salinity stress tolerance. Physiol. Plant. 2018, 165, 619–631. [Google Scholar] [CrossRef]
- Saha, J.; Chaudhuri, D.; Kundu, A.; Bhattacharya, S.; Roy, S.; Giri, K. Phylogenetic, structural, functional characterisation and effect of exogenous spermidine on rice (Oryza sativa) HAK transporters under salt stress. Funct. Plant Biol. 2023, 50, 160–182. [Google Scholar] [CrossRef] [PubMed]
- Musavizadeh, Z.; Najafi-Zarrini, H.; Kazemitabar, S.K.; Hashemi, S.H.; Faraji, S.; Barcaccia, G.; Heidari, P. Genome-Wide Analysis of Potassium Channel Genes in Rice: Expression of the OsAKT and OsKAT Genes under Salt Stress. Genes 2021, 12, 784. [Google Scholar] [CrossRef] [PubMed]
- Cai, K.; Zeng, F.; Wang, J.; Zhang, G. Identification and characterization of HAK/KUP/KT potassium transporter gene family in barley and their expression under abiotic stress. BMC Genom. 2021, 22, 317. [Google Scholar] [CrossRef] [PubMed]
- Su, H.; Golldack, D.; Katsuhara, M.; Zhao, C.; Bohnert, H.J. Expression and Stress-Dependent Induction of Potassium Channel Transcripts in the Common Ice Plan. Plant Physiol. 2001, 125, 604–614. [Google Scholar] [CrossRef]
- Shen, J.B.; Lv, B.; Luo, L.Q.; He, J.M.; Mao, C.J.; Xi, D.D.; Ming, F. The NAC-type transcription factor OsNAC2 regulates ABA-dependent genes and abiotic stress tolerance in rice. Sci. Rep. 2017, 7, 40641. [Google Scholar] [CrossRef]
- Yoo, J.H.; Park, C.Y.; Kim, J.C.; Heo, W.D.; Cheong, M.S.; Park, H.C.; Kim, M.C.; Moon, B.C.; Choi, M.S.; Kang, Y.H.; et al. Direct interaction of a divergent CaM isoform and the transcription factor, MYB2, enhances salt tolerance in Arabidopsis. Biochem. Mol. Biol. 2005, 280, 3697–3706. [Google Scholar] [CrossRef]
- Ni, L.; Fu, X.; Zhang, H.; Li, X.; Cai, X.; Zhang, P. Abscisic acid inhibits rice protein phosphatase pp45 via H2O2 and relieves repression of the Ca2+/cam-dependent protein kinase dmi3. Am. Soc. Plant Biol. 2019, 31, 128–152. [Google Scholar] [CrossRef] [PubMed]
- Jin, M.; Guo, D.; Zhang, J.; Huang, Q.; Qu, G.; Xin, Z. Targeted mutagenesis in rice using CRISPR- Cas9system. Cell Res. 2013, 23, 1233–1236. [Google Scholar] [CrossRef]
- Hiei, Y.; Ohta, S.; Komari, T.; Kumashiro, T. Efficient transformation of rice (Oryza sativa L.) mediated by Agrobacterium and sequence analysis of the boundaries of the T-DNA. Plant J. 1994, 6, 271–282. [Google Scholar] [CrossRef] [PubMed]
- Li, J.; Huang, Y.; Tan, H.; Yang, X.; Tian, L.F.; Luan, S. An endoplasmic reticulum magnesium transporter is essential for pollen development in Arabidopsis. Plant Sci. 2015, 231, 212–220. [Google Scholar] [CrossRef]
- Huang, Y.; Jiao, Y.; Xie, N.; Guo, Y.; Zhang, F.; Xiang, Z.; Wang, R.; Wang, F.; Gao, Q.; Tian, L.; et al. OsNCED5, a 9-cis-epoxycarotenoid dioxygenase gene, regulates salt and water stress tolerance and leaf senescence in rice. Plant Sci. 2019, 287, 110188. [Google Scholar] [CrossRef] [PubMed]
- Heath, R.L.; Packer, L. Photoperoxidation in isolated chloroplasts. I. Kinetics and stoichiometry of fatty acid peroxidation. Arch. Biochem. Biophys. 1968, 125, 180–198. [Google Scholar] [CrossRef] [PubMed]
- Wang, X.; Li, J.; Li, F.; Pan, Y.; Cai, D.; Mao, D. Rice potassium transporter OsHAK8 mediates K+ uptake and translocation in response to low K+ stress. Front. Plant Sci. 2021, 12, 730002. [Google Scholar] [CrossRef] [PubMed]
- Wang, F.; Cheng, Z.; Wang, J.; Zhang, F.; Zhang, B.; Luo, S.; Lei, C.; Pan, T.; Wang, Y.; Zhu, Y. Rice STOMATAL CYTOKINESIS DEFECTIVE2 regulates cell expansion by affecting vesicular trafficking in rice. Plant Physiol. 2022, 189, 567–584. [Google Scholar] [CrossRef] [PubMed]
- Zhang, K.; Su, J.; Xu, M.; Zhou, Z.; Zhu, X.; Ma, X. A common wild rice-derived boc1 allele reduces callus browning in indica rice transformation. Nat. Publ. Group 2020, 11, 443. [Google Scholar] [CrossRef] [PubMed]
- Conesa, A.; Götz, S.; García-Gómez, J.M.; Terol, J.; Talón, M.; Robles, M. Blast2GO: A universal tool for annotation, visualization and analysis in functional genomics research. Bioinformatics 2005, 21, 3674–3676. [Google Scholar] [CrossRef]
- Kanehisa, M.; Araki, M.; Goto, S.; Hattori, M.; Hirakawa, M.; Itoh, M.; Katayama, T.; Kawashima, S.; Okuda, S.; Tokimatsu, T. KEGG for linking genomes to life and the environment. Nucleic Acids Res. 2008, 36, D480–D484. [Google Scholar] [CrossRef]












Disclaimer/Publisher’s Note: The statements, opinions and data contained in all publications are solely those of the individual author(s) and contributor(s) and not of MDPI and/or the editor(s). MDPI and/or the editor(s) disclaim responsibility for any injury to people or property resulting from any ideas, methods, instructions or products referred to in the content. |
© 2023 by the authors. Licensee MDPI, Basel, Switzerland. This article is an open access article distributed under the terms and conditions of the Creative Commons Attribution (CC BY) license (https://creativecommons.org/licenses/by/4.0/).
Share and Cite
Gao, Q.; Yin, X.; Wang, F.; Hu, S.; Liu, W.; Chen, L.; Dai, X.; Liang, M. OsJRL40, a Jacalin-Related Lectin Gene, Promotes Salt Stress Tolerance in Rice. Int. J. Mol. Sci. 2023, 24, 7441. https://doi.org/10.3390/ijms24087441
Gao Q, Yin X, Wang F, Hu S, Liu W, Chen L, Dai X, Liang M. OsJRL40, a Jacalin-Related Lectin Gene, Promotes Salt Stress Tolerance in Rice. International Journal of Molecular Sciences. 2023; 24(8):7441. https://doi.org/10.3390/ijms24087441
Chicago/Turabian StyleGao, Qinmei, Xiaolin Yin, Feng Wang, Shuchang Hu, Weihao Liu, Liangbi Chen, Xiaojun Dai, and Manzhong Liang. 2023. "OsJRL40, a Jacalin-Related Lectin Gene, Promotes Salt Stress Tolerance in Rice" International Journal of Molecular Sciences 24, no. 8: 7441. https://doi.org/10.3390/ijms24087441
APA StyleGao, Q., Yin, X., Wang, F., Hu, S., Liu, W., Chen, L., Dai, X., & Liang, M. (2023). OsJRL40, a Jacalin-Related Lectin Gene, Promotes Salt Stress Tolerance in Rice. International Journal of Molecular Sciences, 24(8), 7441. https://doi.org/10.3390/ijms24087441
