FTY720-P, a Biased S1PR Ligand, Increases Mitochondrial Function through STAT3 Activation in Cardiac Cells
Abstract
1. Introduction
2. Results
2.1. FTY720-P Increases Mitochondrial Respiration
2.2. FTY720-P Alters Mitochondrial Morphology
2.3. FTY720-P Increases the Expression of Proteins Involved in Mitochondrial Biogenesis
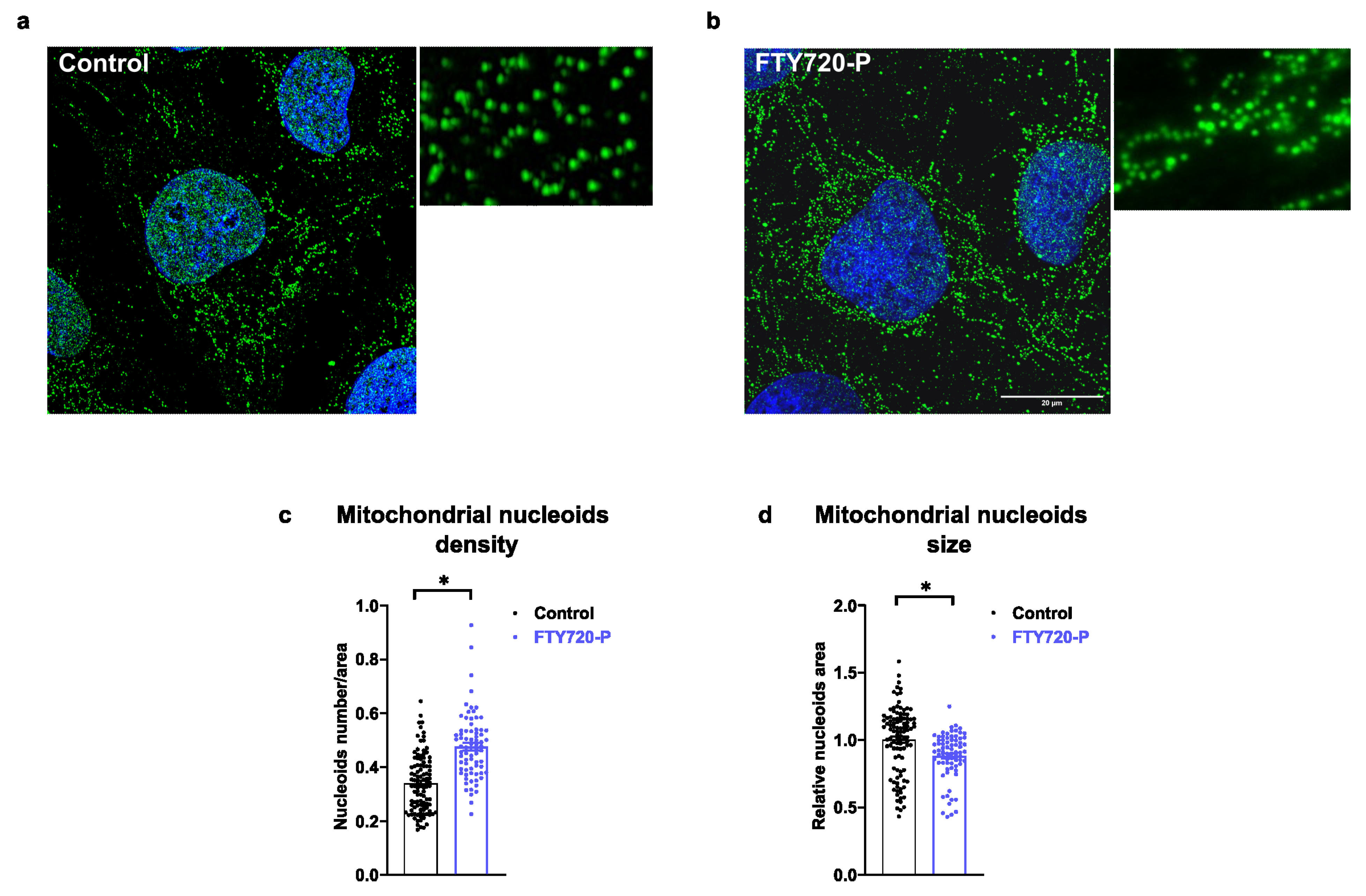
2.4. FTY720-P Increases the Number of Nucleoids
2.5. STAT3 Signal Was Required to Promote the FTY720-P-Dependent Mitochondrial Metabolism
3. Discussion
4. Materials and Methods
4.1. Cells and Cell Culture
4.2. Reagents
4.3. Antibodies
4.4. Western Blotting Assay
4.5. Mitochondrial and Nuclear Enriched Fraction
4.6. Immunofluorescence
4.7. Mitochondrial Morphology Analysis and Mitochondrial Nucleoid Quantification
4.8. Mitochondrial Oxygen Consumption Rate (OCR)
4.9. Measurement of Superoxide, Mitochondrial Potential, and Mitochondrial Membrane Staining
4.10. Oxidation of Metabolic Substrates
4.11. Expression of Results and Statistical Methods
Supplementary Materials
Author Contributions
Funding
Data Availability Statement
Conflicts of Interest
References
- Kappos, L.; Antel, J.; Comi, G.; Montalban, X.; O’Connor, P.; Polman, C.H.; Haas, T.; Korn, A.A.; Karlsson, G.; Radue, E.W.; et al. Oral Fingolimod (FTY720) for Relapsing Multiple Sclerosis. N. Engl. J. Med. 2006, 355, 1124–1140. [Google Scholar] [CrossRef]
- Matloubian, M.; Lo, C.G.; Cinamon, G.; Lesneski, M.J.; Xu, Y.; Brinkmann, V.; Allende, M.L.; Proia, R.L.; Cyster, J.G. Lymphocyte Egress from Thymus and Peripheral Lymphoid Organs Is Dependent on S1P Receptor 1. Nature 2004, 427, 355–360. [Google Scholar] [CrossRef] [PubMed]
- Xu, H.; Jin, Y.; Ni, H.; Hu, S.; Zhang, Q. Sphingosine-1-Phosphate Receptor Agonist, FTY720, Restores Coronary Flow Reserve in Diabetic Rats. Circ. J. 2014, 78, 2979–2986. [Google Scholar] [CrossRef]
- Ahmed, N.; Linardi, D.; Muhammad, N.; Chiamulera, C.; Fumagalli, G.; Biagio, L.S.; Gebrie, M.A.; Aslam, M.; Luciani, G.B.; Faggian, G.; et al. Sphingosine 1-Phosphate Receptor Modulator Fingolimod (FTY720) Attenuates Myocardial Fibrosis in Post-Heterotopic Heart Transplantation. Front. Pharmacol. 2017, 8, 645. [Google Scholar] [CrossRef] [PubMed]
- Ryba, D.M.; Warren, C.M.; Karam, C.N.; Davis, R.T.; Chowdhury, S.A.K.; Alvarez, M.G.; McCann, M.; Liew, C.W.; Wieczorek, D.F.; Varga, P.; et al. Sphingosine-1-Phosphate Receptor Modulator, FTY720, Improves Diastolic Dysfunction and Partially Reverses Atrial Remodeling in a Tm-E180G Mouse Model Linked to Hypertrophic Cardiomyopathy. Circ. Heart Fail. 2019, 12, e005835. [Google Scholar] [CrossRef]
- Santos-Gallego, C.G.; Vahl, T.P.; Goliasch, G.; Picatoste, B.; Arias, T.; Ishikawa, K.; Njerve, I.U.; Sanz, J.; Narula, J.; Sengupta, P.P.; et al. Sphingosine-1-Phosphate Receptor Agonist Fingolimod Increases Myocardial Salvage and Decreases Adverse Postinfarction Left Ventricular Remodeling in a Porcine Model of Ischemia/Reperfusion. Circulation 2016, 133, 954–966. [Google Scholar] [CrossRef] [PubMed]
- Hofmann, U.; Burkard, N.; Vogt, C.; Thoma, A.; Frantz, S.; Ertl, G.; Ritter, O.; Bonz, A. Protective Effects of Sphingosine-1-Phosphate Receptor Agonist Treatment after Myocardial Ischaemia-Reperfusion. Cardiovasc. Res. 2009, 83, 285–293. [Google Scholar] [CrossRef]
- Zhao, Z.; Choi, J.; Zhao, C.; Ma, Z.A. FTY720 Normalizes Hyperglycemia by Stimulating β-Cell in Vivo Regeneration in Db/Db Mice through Regulation of Cyclin D3 and P57(KIP2). J. Biol. Chem. 2012, 287, 5562–5573. [Google Scholar] [CrossRef]
- Maki, T.; Gottschalk, R.; Ogawa, N.; Monaco, A.P. Prevention and Cure of Autoimmune Diabetes in Nonobese Diabetic Mice by Continuous Administration of FTY720. Transplantation 2005, 79, 1051–1055. [Google Scholar] [CrossRef]
- Wang, Y.J.; Wang, X.; An, A.; Zang, M.; Xu, L.; Gong, K.; Song, W.; Li, Q.; Lu, X.; Xiao, Y.-F.; et al. Immunomodulator FTY720 Improves Glucose Homeostasis and Diabetic Complications by Rejuvenation of β-Cell Function in Nonhuman Primate Model of Diabetes. Fundam. Clin. Pharmacol. 2022, 36, 699–711. [Google Scholar] [CrossRef]
- Moon, M.H.; Jeong, J.K.; Lee, J.H.; Park, Y.G.; Lee, Y.J.; Seol, J.W.; Park, S.Y. Antiobesity Activity of a Sphingosine 1-Phosphate Analogue FTY720 Observed in Adipocytes and Obese Mouse Model. Exp. Mol. Med. 2012, 44, 603–614. [Google Scholar] [CrossRef] [PubMed]
- Brinkmann, V.; Davis, M.D.; Heise, C.E.; Albert, R.; Cottens, S.; Hof, R.; Bruns, C.; Prieschl, E.; Baumruker, T.; Hiestand, P.; et al. The Immune Modulator FTY720 Targets Sphingosine 1-Phosphate Receptors. J. Biol. Chem. 2002, 277, 21453–21457. [Google Scholar] [CrossRef]
- Brookes, P.S.; Yoon, Y.; Robotham, J.L.; Anders, M.W.; Sheu, S.-S. Calcium, ATP, and ROS: A Mitochondrial Love-Hate Triangle. Am. J. Physiol. Cell Physiol. 2004, 287, C817–C833. [Google Scholar] [CrossRef] [PubMed]
- Tamura, Y.; Kawano, S.; Endo, T. Lipid Homeostasis in Mitochondria. Biol. Chem. 2020, 401, 821–833. [Google Scholar] [CrossRef] [PubMed]
- Owen, O.E.; Kalhan, S.C.; Hanson, R.W. The Key Role of Anaplerosis and Cataplerosis for Citric Acid Cycle Function. J. Biol. Chem. 2002, 277, 30409–30412. [Google Scholar] [CrossRef]
- Sorrentino, V.; Menzies, K.J.; Auwerx, J. Repairing Mitochondrial Dysfunction in Disease. Annu. Rev. Pharmacol. Toxicol. 2018, 58, 353–389. [Google Scholar] [CrossRef]
- Pushpakom, S.; Iorio, F.; Eyers, P.A.; Escott, K.J.; Hopper, S.; Wells, A.; Doig, A.; Guilliams, T.; Latimer, J.; McNamee, C.; et al. Drug Repurposing: Progress, Challenges and Recommendations. Nat. Rev. Drug Discov. 2019, 18, 41–58. [Google Scholar] [CrossRef]
- Kashatus, J.A.; Nascimento, A.; Myers, L.J.; Sher, A.; Byrne, F.L.; Hoehn, K.L.; Counter, C.M.; Kashatus, D.F. Erk2 Phosphorylation of Drp1 Promotes Mitochondrial Fission and MAPK-Driven Tumor Growth. Mol. Cell. 2015, 57, 537–551. [Google Scholar] [CrossRef]
- Taguchi, N.; Ishihara, N.; Jofuku, A.; Oka, T.; Mihara, K. Mitotic Phosphorylation of Dynamin-Related GTPase Drp1 Participates in Mitochondrial Fission. J. Biol. Chem. 2007, 282, 11521–11529. [Google Scholar] [CrossRef] [PubMed]
- Xu, S.; Wang, P.; Zhang, H.; Gong, G.; Gutierrez Cortes, N.; Zhu, W.; Yoon, Y.; Tian, R.; Wang, W. CaMKII Induces Permeability Transition through Drp1 Phosphorylation during Chronic β-AR Stimulation. Nat. Commun. 2016, 7, 13189. [Google Scholar] [CrossRef]
- Ishihara, T.; Ban-Ishihara, R.; Maeda, M.; Matsunaga, Y.; Ichimura, A.; Kyogoku, S.; Aoki, H.; Katada, S.; Nakada, K.; Nomura, M.; et al. Dynamics of Mitochondrial DNA Nucleoids Regulated by Mitochondrial Fission Is Essential for Maintenance of Homogeneously Active Mitochondria during Neonatal Heart Development. Mol. Cell. Biol. 2015, 35, 211–223. [Google Scholar] [CrossRef] [PubMed]
- Ilamathi, H.S.; Ouellet, M.; Sabouny, R.; Desrochers-Goyette, J.; Lines, M.A.; Pfeffer, G.; Shutt, T.E.; Germain, M. A New Automated Tool to Quantify Nucleoid Distribution within Mitochondrial Networks. Sci. Rep. 2021, 11, 22755. [Google Scholar] [CrossRef] [PubMed]
- Bibb, M.J.; Van Etten, R.A.; Wright, C.T.; Walberg, M.W.; Clayton, D.A. Sequence and Gene Organization of Mouse Mitochondrial DNA. Cell 1981, 26, 167–180. [Google Scholar] [CrossRef] [PubMed]
- Filograna, R.; Mennuni, M.; Alsina, D.; Larsson, N.-G. Mitochondrial DNA Copy Number in Human Disease: The More the Better? FEBS Lett. 2021, 595, 976–1002. [Google Scholar] [CrossRef] [PubMed]
- Ekstrand, M.I.; Falkenberg, M.; Rantanen, A.; Park, C.B.; Gaspari, M.; Hultenby, K.; Rustin, P.; Gustafsson, C.M.; Larsson, N.-G. Mitochondrial Transcription Factor A Regulates MtDNA Copy Number in Mammals. Hum. Mol. Genet. 2004, 13, 935–944. [Google Scholar] [CrossRef]
- Granata, C.; Caruana, N.J.; Botella, J.; Jamnick, N.A.; Huynh, K.; Kuang, J.; Janssen, H.A.; Reljic, B.; Mellett, N.A.; Laskowski, A.; et al. High-Intensity Training Induces Non-Stoichiometric Changes in the Mitochondrial Proteome of Human Skeletal Muscle without Reorganisation of Respiratory Chain Content. Nat. Commun. 2021, 12, 7056. [Google Scholar] [CrossRef]
- Scarpulla, R.C.; Vega, R.B.; Kelly, D.P. Transcriptional Integration of Mitochondrial Biogenesis. Trends Endocrinol. Metab. 2012, 23, 459–466. [Google Scholar] [CrossRef]
- Wegrzyn, J.; Potla, R.; Chwae, Y.-J.; Sepuri, N.B.V.; Zhang, Q.; Koeck, T.; Derecka, M.; Szczepanek, K.; Szelag, M.; Gornicka, A.; et al. Function of Mitochondrial Stat3 in Cellular Respiration. Science 2009, 323, 793–797. [Google Scholar] [CrossRef]
- Ahuja, P.; Zhao, P.; Angelis, E.; Ruan, H.; Korge, P.; Olson, A.; Wang, Y.; Jin, E.S.; Jeffrey, F.M.; Portman, M.; et al. Myc Controls Transcriptional Regulation of Cardiac Metabolism and Mitochondrial Biogenesis in Response to Pathological Stress in Mice. J. Clin. Investig. 2010, 120, 1494–1505. [Google Scholar] [CrossRef]
- Hu, X.; Li, J.; Fu, M.; Zhao, X.; Wang, W. The JAK/STAT Signaling Pathway: From Bench to Clinic. Signal. Transduct. Target. Ther. 2021, 6, 402. [Google Scholar] [CrossRef]
- Kaptein, A.; Paillard, V.; Saunders, M. Dominant Negative Stat3 Mutant Inhibits Interleukin-6-Induced Jak-STAT Signal Transduction. J. Biol. Chem. 1996, 271, 5961–5964. [Google Scholar] [CrossRef] [PubMed]
- Carbognin, E.; Betto, R.M.; Soriano, M.E.; Smith, A.G.; Martello, G. Stat3 Promotes Mitochondrial Transcription and Oxidative Respiration during Maintenance and Induction of Naive Pluripotency. EMBO J. 2016, 35, 618–634. [Google Scholar] [CrossRef] [PubMed]
- Sala, D.; Cunningham, T.J.; Stec, M.J.; Etxaniz, U.; Nicoletti, C.; Dall’Agnese, A.; Puri, P.L.; Duester, G.; Latella, L.; Sacco, A. The Stat3-Fam3a Axis Promotes Muscle Stem Cell Myogenic Lineage Progression by Inducing Mitochondrial Respiration. Nat. Commun. 2019, 10, 1796. [Google Scholar] [CrossRef] [PubMed]
- Qin, C.; Fan, W.-H.; Liu, Q.; Shang, K.; Murugan, M.; Wu, L.-J.; Wang, W.; Tian, D.-S. Fingolimod Protects Against Ischemic White Matter Damage by Modulating Microglia Toward M2 Polarization via STAT3 Pathway. Stroke 2017, 48, 3336–3346. [Google Scholar] [CrossRef] [PubMed]
- He, X.; Kang, K.; Pan, D.; Sun, Y.; Chang, B. FTY720 Attenuates APAP-induced Liver Injury via the JAK2/STAT3 Signaling Pathway. Int. J. Mol. Med. 2022, 49, 67. [Google Scholar] [CrossRef]
- Liang, J.; Nagahashi, M.; Kim, E.Y.; Harikumar, K.B.; Yamada, A.; Huang, W.-C.; Hait, N.C.; Allegood, J.C.; Price, M.M.; Avni, D.; et al. Sphingosine-1-Phosphate Links Persistent STAT3 Activation, Chronic Intestinal Inflammation, and Development of Colitis-Associated Cancer. Cancer Cell 2013, 23, 107–120. [Google Scholar] [CrossRef]
- Liu, Y.; Deng, J.; Wang, L.; Lee, H.; Armstrong, B.; Scuto, A.; Kowolik, C.; Weiss, L.M.; Forman, S.; Yu, H. S1PR1 Is an Effective Target to Block STAT3 Signaling in Activated B Cell-like Diffuse Large B-Cell Lymphoma. Blood 2012, 120, 1458–1465. [Google Scholar] [CrossRef]
- Ahmed, N.; Farooq, J.; Sadiq, S.; Meo, S.A.; Jan, A.; Cheema, F.H.; Faggian, G.; Rungatscher, A. Fingolimod (FTY720) Preserves High Energy Phosphates and Improves Cardiac Function in Heterotopic Heart Transplantation Model. Int. J. Mol. Sci. 2020, 21, 6548. [Google Scholar] [CrossRef]
- Martín-Montañez, E.; Pavia, J.; Valverde, N.; Boraldi, F.; Lara, E.; Oliver, B.; Hurtado-Guerrero, I.; Fernandez, O.; Garcia-Fernandez, M. The S1P Mimetic Fingolimod Phosphate Regulates Mitochondrial Oxidative Stress in Neuronal Cells. Free. Radic. Biol. Med. 2019, 137, 116–130. [Google Scholar] [CrossRef]
- Rousselle, T.V.; Kuscu, C.; Kuscu, C.; Schlegel, K.; Huang, L.; Namwanje, M.; Eason, J.D.; Makowski, L.; Maluf, D.; Mas, V.; et al. FTY720 Regulates Mitochondria Biogenesis in Dendritic Cells to Prevent Kidney Ischemic Reperfusion Injury. Front. Immunol. 2020, 11, 1278. [Google Scholar] [CrossRef]
- Bruce, C.R.; Risis, S.; Babb, J.R.; Yang, C.; Lee-Young, R.S.; Henstridge, D.C.; Febbraio, M.A. The Sphingosine-1-Phosphate Analog FTY720 Reduces Muscle Ceramide Content and Improves Glucose Tolerance in High Fat-Fed Male Mice. Endocrinology 2013, 154, 65–76. [Google Scholar] [CrossRef]
- Li, A.; Gao, M.; Liu, B.; Qin, Y.; Chen, L.; Liu, H.; Gong, G. Inhibition of Mitochondrial Superoxide Promotes the Development of HiPS-CMs during Differentiation. Free Radic. Biol. Med. 2022, 190, 94–104. [Google Scholar] [CrossRef] [PubMed]
- Baker, N.; Patel, J.; Khacho, M. Linking Mitochondrial Dynamics, Cristae Remodeling and Supercomplex Formation: How Mitochondrial Structure Can Regulate Bioenergetics. Mitochondrion 2019, 49, 259–268. [Google Scholar] [CrossRef]
- Liesa, M.; Palacín, M.; Zorzano, A. Mitochondrial Dynamics in Mammalian Health and Disease. Physiol. Rev. 2009, 89, 799–845. [Google Scholar] [CrossRef]
- Basei, F.L.; de Castro Ferezin, C.; Rodrigues de Oliveira, A.L.; Muñoz, J.P.; Zorzano, A.; Kobarg, J. Nek4 Regulates Mitochondrial Respiration and Morphology. FEBS J. 2022, 289, 3262–3279. [Google Scholar] [CrossRef] [PubMed]
- Ota, A.; Ishihara, T.; Ishihara, N. Mitochondrial Nucleoid Morphology and Respiratory Function Are Altered in Drp1-Deficient HeLa Cells. J. Biochem. 2020, 167, 287–294. [Google Scholar] [CrossRef] [PubMed]
- Siddiquee, K.; Zhang, S.; Guida, W.C.; Blaskovich, M.A.; Greedy, B.; Lawrence, H.R.; Yip, M.L.R.; Jove, R.; McLaughlin, M.M.; Lawrence, N.J.; et al. Selective Chemical Probe Inhibitor of Stat3, Identified through Structure-Based Virtual Screening, Induces Antitumor Activity. Proc. Natl. Acad. Sci. USA 2007, 104, 7391–7396. [Google Scholar] [CrossRef] [PubMed]
- Xu, Z.; Ikuta, T.; Kawakami, K.; Kise, R.; Qian, Y.; Xia, R.; Sun, M.-X.; Zhang, A.; Guo, C.; Cai, X.-H.; et al. Structural Basis of Sphingosine-1-Phosphate Receptor 1 Activation and Biased Agonism. Nat. Chem. Biol. 2022, 18, 281–288. [Google Scholar] [CrossRef]
- Hasegawa, Y.; Suzuki, H.; Sozen, T.; Rolland, W.; Zhang, J.H. Activation of Sphingosine 1-Phosphate Receptor-1 by FTY720 Is Neuroprotective after Ischemic Stroke in Rats. Stroke 2010, 41, 368–374. [Google Scholar] [CrossRef]
- Xin, C.; Ren, S.; Eberhardt, W.; Pfeilschifter, J.; Huwiler, A. FTY720 Suppresses Interleukin-1beta-Induced Secretory Phospholipase A2 Expression in Renal Mesangial Cells by a Transcriptional Mechanism. Br. J. Pharmacol. 2007, 150, 943–950. [Google Scholar] [CrossRef]
- Rahman, M.M.; Prünte, L.; Lebender, L.F.; Patel, B.S.; Gelissen, I.; Hansbro, P.M.; Morris, J.C.; Clark, A.R.; Verrills, N.M.; Ammit, A.J. The Phosphorylated Form of FTY720 Activates PP2A, Represses Inflammation and Is Devoid of S1P Agonism in A549 Lung Epithelial Cells. Sci. Rep. 2016, 6, 37297. [Google Scholar] [CrossRef]
- Nagahara, Y.; Ikekita, M.; Shinomiya, T. Immunosuppressant FTY720 Induces Apoptosis by Direct Induction of Permeability Transition and Release of Cytochrome c from Mitochondria. J. Immunol. 2000, 165, 3250–3259. [Google Scholar] [CrossRef] [PubMed]
- Vargas-Medrano, J.; Segura-Ulate, I.; Yang, B.; Chinnasamy, R.; Arterburn, J.B.; Perez, R.G. FTY720-Mitoxy Reduces Toxicity Associated with MSA-like α-Synuclein and Oxidative Stress by Increasing Trophic Factor Expression and Myelin Protein in OLN-93 Oligodendroglia Cell Cultures. Neuropharmacology 2019, 158, 107701. [Google Scholar] [CrossRef]
- Ishihara, N.; Nomura, M.; Jofuku, A.; Kato, H.; Suzuki, S.O.; Masuda, K.; Otera, H.; Nakanishi, Y.; Nonaka, I.; Goto, Y.-I.; et al. Mitochondrial Fission Factor Drp1 Is Essential for Embryonic Development and Synapse Formation in Mice. Nat. Cell Biol. 2009, 11, 958–966. [Google Scholar] [CrossRef]
- Sênos Demarco, R.; Jones, D.L. Mitochondrial Fission Regulates Germ Cell Differentiation by Suppressing ROS-Mediated Activation of Epidermal Growth Factor Signaling in the Drosophila Larval Testis. Sci. Rep. 2019, 9, 19695. [Google Scholar] [CrossRef] [PubMed]
- Kukat, C.; Wurm, C.A.; Spåhr, H.; Falkenberg, M.; Larsson, N.-G.; Jakobs, S. Super-Resolution Microscopy Reveals That Mammalian Mitochondrial Nucleoids Have a Uniform Size and Frequently Contain a Single Copy of MtDNA. Proc. Natl. Acad. Sci. USA 2011, 108, 13534–13539. [Google Scholar] [CrossRef] [PubMed]
- Falkenberg, M.; Gustafsson, C.M. Mammalian Mitochondrial DNA Replication and Mechanisms of Deletion Formation. Crit. Rev. Biochem. Mol. Biol. 2020, 55, 509–524. [Google Scholar] [CrossRef]
- Ishihara, T.; Ban-Ishihara, R.; Ota, A.; Ishihara, N. Mitochondrial Nucleoid Trafficking Regulated by the Inner-Membrane AAA-ATPase ATAD3A Modulates Respiratory Complex Formation. Proc. Natl. Acad. Sci. USA 2022, 119, e2210730119. [Google Scholar] [CrossRef]
- Ashrafian, H.; Docherty, L.; Leo, V.; Towlson, C.; Neilan, M.; Steeples, V.; Lygate, C.A.; Hough, T.; Townsend, S.; Williams, D.; et al. A Mutation in the Mitochondrial Fission Gene Dnm1l Leads to Cardiomyopathy. PLoS Genet. 2010, 6, e1001000. [Google Scholar] [CrossRef]
- Yu, H.; Jove, R. The STATs of Cancer—New Molecular Targets Come of Age. Nat. Rev. Cancer 2004, 4, 97–105. [Google Scholar] [CrossRef]
- Su, Y.; Zhang, W.; Patro, C.P.K.; Zhao, J.; Mu, T.; Ma, Z.; Xu, J.; Ban, K.; Yi, C.; Zhou, Y. STAT3 Regulates Mouse Neural Progenitor Proliferation and Differentiation by Promoting Mitochondrial Metabolism. Front. Cell Dev. Biol. 2020, 8, 362. [Google Scholar] [CrossRef] [PubMed]
- Avalle, L.; Camporeale, A.; Morciano, G.; Caroccia, N.; Ghetti, E.; Orecchia, V.; Viavattene, D.; Giorgi, C.; Pinton, P.; Poli, V. STAT3 Localizes to the ER, Acting as a Gatekeeper for ER-Mitochondrion Ca2+ Fluxes and Apoptotic Responses. Cell Death Differ. 2019, 26, 932–942. [Google Scholar] [CrossRef] [PubMed]
- Su, Y.; Huang, X.; Huang, Z.; Huang, T.; Xu, Y.; Yi, C. STAT3 Localizes in Mitochondria-Associated ER Membranes Instead of in Mitochondria. Front. Cell Dev. Biol. 2020, 8, 274. [Google Scholar] [CrossRef] [PubMed]
- Feuerborn, R.; Becker, S.; Potì, F.; Nagel, P.; Brodde, M.; Schmidt, H.; Christoffersen, C.; Ceglarek, U.; Burkhardt, R.; Nofer, J.-R. High Density Lipoprotein (HDL)-Associated Sphingosine 1-Phosphate (S1P) Inhibits Macrophage Apoptosis by Stimulating STAT3 Activity and Survivin Expression. Atherosclerosis 2017, 257, 29–37. [Google Scholar] [CrossRef]
- Lee, H.; Deng, J.; Kujawski, M.; Yang, C.; Liu, Y.; Herrmann, A.; Kortylewski, M.; Horne, D.; Somlo, G.; Forman, S.; et al. STAT3-Induced S1PR1 Expression Is Crucial for Persistent STAT3 Activation in Tumors. Nat. Med. 2010, 16, 1421–1428. [Google Scholar] [CrossRef]
- Somers, S.J.; Frias, M.; Lacerda, L.; Opie, L.H.; Lecour, S. Interplay Between SAFE and RISK Pathways in Sphingosine-1-Phosphate–Induced Cardioprotection. Cardiovasc. Drugs Ther. 2012, 26, 227–237. [Google Scholar] [CrossRef]
- Boengler, K.; Hilfiker-Kleiner, D.; Heusch, G.; Schulz, R. Inhibition of Permeability Transition Pore Opening by Mitochondrial STAT3 and Its Role in Myocardial Ischemia/Reperfusion. Basic. Res. Cardiol. 2010, 105, 771–785. [Google Scholar] [CrossRef]






Disclaimer/Publisher’s Note: The statements, opinions and data contained in all publications are solely those of the individual author(s) and contributor(s) and not of MDPI and/or the editor(s). MDPI and/or the editor(s) disclaim responsibility for any injury to people or property resulting from any ideas, methods, instructions or products referred to in the content. |
© 2023 by the authors. Licensee MDPI, Basel, Switzerland. This article is an open access article distributed under the terms and conditions of the Creative Commons Attribution (CC BY) license (https://creativecommons.org/licenses/by/4.0/).
Share and Cite
Muñoz, J.P.; Sànchez-Fernàndez-de-Landa, P.; Diarte-Añazco, E.M.G.; Zorzano, A.; Blanco-Vaca, F.; Julve, J. FTY720-P, a Biased S1PR Ligand, Increases Mitochondrial Function through STAT3 Activation in Cardiac Cells. Int. J. Mol. Sci. 2023, 24, 7374. https://doi.org/10.3390/ijms24087374
Muñoz JP, Sànchez-Fernàndez-de-Landa P, Diarte-Añazco EMG, Zorzano A, Blanco-Vaca F, Julve J. FTY720-P, a Biased S1PR Ligand, Increases Mitochondrial Function through STAT3 Activation in Cardiac Cells. International Journal of Molecular Sciences. 2023; 24(8):7374. https://doi.org/10.3390/ijms24087374
Chicago/Turabian StyleMuñoz, Juan Pablo, Paula Sànchez-Fernàndez-de-Landa, Elena María Goretti Diarte-Añazco, Antonio Zorzano, Francisco Blanco-Vaca, and Josep Julve. 2023. "FTY720-P, a Biased S1PR Ligand, Increases Mitochondrial Function through STAT3 Activation in Cardiac Cells" International Journal of Molecular Sciences 24, no. 8: 7374. https://doi.org/10.3390/ijms24087374
APA StyleMuñoz, J. P., Sànchez-Fernàndez-de-Landa, P., Diarte-Añazco, E. M. G., Zorzano, A., Blanco-Vaca, F., & Julve, J. (2023). FTY720-P, a Biased S1PR Ligand, Increases Mitochondrial Function through STAT3 Activation in Cardiac Cells. International Journal of Molecular Sciences, 24(8), 7374. https://doi.org/10.3390/ijms24087374

