Small-Molecule Cyclophilin Inhibitors Potently Reduce Platelet Procoagulant Activity
Abstract
1. Introduction
2. Results
2.1. Small-Molecule Cyclophilin Inhibitors Reduce the Formation of Procoagulant Platelets
2.2. Cyclophilin Inhibition Has No Effect on Platelet Activation
2.3. Small-Molecule Cyclophilin Inhibitors Do Not Affect Platelet Aggregation
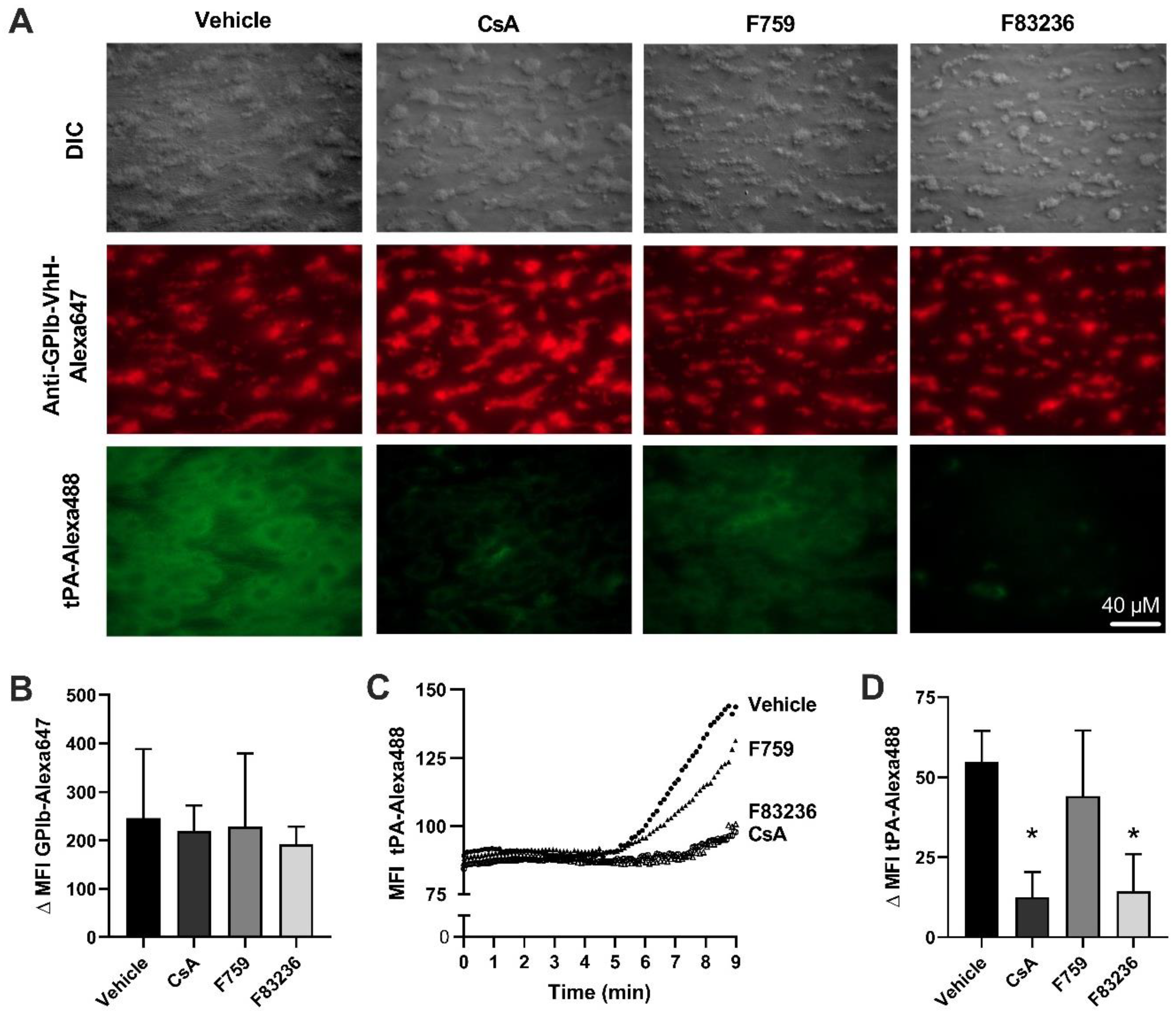
2.4. Unaltered Primary Hemostasis but Decreased Fibrin Formation Using Small-Molecule Cyclophilin Inhibitors
3. Discussion
4. Materials and Methods
4.1. Cyclophilin Inhibitors
4.2. Platelet Preparation
4.3. Analysis of Platelet Aggregation
4.4. Flow Cytometry
4.5. Scanning Electron Microscopy
4.6. Modified Activated Partial Thromboplastin Time (aPTT)
4.7. Fibrin Formation under Flow
4.7.1. Preparation of Active-Site Incapacitated tPA-Alexa488
4.7.2. Perfusion
4.8. Statistical Analysis
Supplementary Materials
Author Contributions
Funding
Institutional Review Board Statement
Informed Consent Statement
Data Availability Statement
Acknowledgments
Conflicts of Interest
Abbreviations
| ADP | Adenosine 5′-diphosphate |
| aPTT | Activated partial thromboplastin time |
| COVID-19 | Coronavirus Disease 2019 |
| CRP | Collagen related peptide |
| CsA | Cyclosporin A |
| CypA | Cyclophilin A |
| CypB | Cyclophilin D |
| CypD | Cyclophilin D |
| DIC | Differential interference contrast |
| DMSO | Dimethyl sulfoxide |
| ICU | Intensive care unit |
| MFI | Mean fluorescence intensity |
| mPTP | Mitochondrial permeability transition pore |
| NA | No agonists |
| PPP | Platelet poor plasma |
| PRP | Platelet rich plasma |
| PS | Phosphatidylserine |
| RT | Room temperature |
| SEM | Scanning electron microscopy |
| SMCypIs | Small-molecule cyclophilin inhibitors |
| TMRM | Tetramethylrhodamine methyl ester |
| tPA | Tissue plasminogen activator |
| Δψm | Loss of the mitochondrial membrane potential |
References
- Berndt, M.C.; Metharom, P.; Andrews, R.K. Primary haemostasis: Newer insights. Haemophilia 2014, 20, 15–22. [Google Scholar] [CrossRef] [PubMed]
- Heemskerk, J.W.M.; Bevers, E.M.; Lindhout, T. Platelet Activation and Blood Coagulation. Thromb. Haemost. 2002, 88, 186–193. [Google Scholar] [CrossRef] [PubMed]
- Althaus, K.; Marini, I.; Zlamal, J.; Pelzl, L.; Singh, A.; Häberle, H.; Mehrländer, M.; Hammer, S.; Schulze, H.; Bitzer, M.; et al. Antibody-induced procoagulant platelets in severe COVID-19 infection. Blood 2021, 137, 1061–1071. [Google Scholar] [CrossRef] [PubMed]
- Agbani, E.O.; Poole, A.W. Procoagulant platelets: Generation, function, and therapeutic targeting in thrombosis. Blood 2017, 130, 2171–2179. [Google Scholar] [CrossRef] [PubMed]
- Suzuki, J.; Umeda, M.; Sims, P.J.; Nagata, S. Calcium-dependent phospholipid scrambling by TMEM16F. Nature 2010, 468, 834–838. [Google Scholar] [CrossRef]
- Fujii, T.; Sakata, A.; Nishimura, S.; Eto, K.; Nagata, S. TMEM16F is required for phosphatidylserine exposure and microparticle release in activated mouse platelets. Proc. Natl. Acad. Sci. USA 2015, 112, 12800–12805. [Google Scholar] [CrossRef]
- Kaiser, R.; Escaig, R.; Kranich, J.; Hoffknecht, M.-L.; Anjum, A.; Polewka, V.; Mader, M.; Hu, W.; Belz, L.; Gold, C.; et al. Procoagulant platelet sentinels prevent inflammatory bleeding through GPIIBIIIA and GPVI. Blood 2022, 140, 121–139. [Google Scholar] [CrossRef]
- Pasalic, L.; Wing-Lun, E.; Lau, J.K.; Campbell, H.; Pennings, G.J.; Lau, E.; Connor, D.; Liang, H.P.; Muller, D.; Kritharides, L.; et al. Novel assay demonstrates that coronary artery disease patients have heightened procoagulant platelet response. J. Thromb. Haemost. 2018, 16, 1198–1210. [Google Scholar] [CrossRef]
- Kirkpatrick, A.C.; Tafur, A.J.; Vincent, A.S.; Dale, G.L.; Prodan, C.I. Coated-Platelets Improve Prediction of Stroke and Transient Ischemic Attack in Asymptomatic Internal Carotid Artery Stenosis. Stroke 2014, 45, 2995–3001. [Google Scholar] [CrossRef]
- Kirkpatrick, A.C.; Vincent, A.S.; Dale, G.L.; Prodan, C.I. Increased platelet procoagulant potential predicts recurrent stroke and TIA after lacunar infarction. J. Thromb. Haemost. 2019, 18, 660–668. [Google Scholar] [CrossRef]
- Taus, F.; Salvagno, G.; Canè, S.; Fava, C.; Mazzaferri, F.; Carrara, E.; Petrova, V.; Barouni, R.M.; Dima, F.; Dalbeni, A.; et al. Platelets Promote Thromboinflammation in SARS-CoV-2 Pneumonia. Arter. Thromb. Vasc. Biol. 2020, 40, 2975–2989. [Google Scholar] [CrossRef]
- Yuan, Y.; Alwis, I.; Wu, M.C.L.; Kaplan, Z.; Ashworth, K.; Bark, D., Jr.; Pham, A.; McFadyen, J.; Schoenwaelder, S.M.; Josefsson, E.C.; et al. Neutrophil macroaggregates promote widespread pulmonary thrombosis after gut ischemia. Sci. Transl. Med. 2017, 9, eaam5861. [Google Scholar] [CrossRef] [PubMed]
- Ejavadov, S.; Ekuznetsov, A. Mitochondrial Permeability Transition and Cell Death: The Role of Cyclophilin D. Front. Physiol. 2013, 4, 76. [Google Scholar] [CrossRef]
- Nakagawa, T.; Shimizu, S.; Watanabe, T.; Yamaguchi, O.; Otsu, K.; Yamagata, H.; Inohara, H.; Kubo, T.; Tsujimoto, Y. Cyclophilin D-dependent mitochondrial permeability transition regulates some necrotic but not apoptotic cell death. Nature 2005, 434, 652–658. [Google Scholar] [CrossRef]
- Sowden, M.; Xu, Y.; Modjeski, K.; Baskaran, P.; Kim, Y.; Smolock, E.M.; Morrell, C.N.; Wang, L.; Soe, N.N.; Berk, B.C. Cyclophilin A is an important mediator of platelet function by regulating integrin αIIbβ3 bidirectional signalling. Thromb. Haemost. 2014, 111, 873–882. [Google Scholar] [CrossRef]
- Remenyi, G.; Szasz, R.; Friese, P.; Dale, G.L. Role of Mitochondrial Permeability Transition Pore in Coated-Platelet Formation. Arter. Thromb. Vasc. Biol. 2005, 25, 467–471. [Google Scholar] [CrossRef]
- Grace, A.A.; Barradas, M.A.; Mikhailidis, D.P.; Jeremy, J.Y.; Moorhead, J.F.; Sweny, P.; Dandona, P. Cyclosporine A enhances platelet aggregation. Kidney Int. 1987, 32, 889–895. [Google Scholar] [CrossRef]
- Taylor, C.P.J.E. Increased platelet activation in renal transplant patients. Platelets 1999, 10, 223–227. [Google Scholar] [CrossRef] [PubMed]
- Malyszko, J.; Takada, A.; Takada, Y.; Mysliwiec, M. Original Article: Cyclosporine a and FK 506 Affect Platelet Functions in Vitro. Platelets 1995, 6, 366–370. [Google Scholar] [CrossRef] [PubMed]
- Cohen, H.; Neild, G.; Patel, R.; Mackie, I.; Machin, S. Evidence for chronic platelet hyperaggregability and in vivo activation in cyclosporin-treated renal allograft recipients. Thromb. Res. 1988, 49, 91–101. [Google Scholar] [CrossRef] [PubMed]
- Fishman, S.J.; Wylonis, L.J.; Glickman, J.D.; Cook, J.J.; Warsaw, D.S.; Fisher, C.A.; Jorkasky, D.J.; Niewiarowski, S.; Addonizio, V. Cyclosporin A augments human platelet sensitivity to aggregating agents by increasing fibrinogen receptor availability. J. Surg. Res. 1991, 51, 93–98. [Google Scholar] [CrossRef] [PubMed]
- Varjú, I.; Farkas, V.J.; Kőhidai, L.; Szabó, L.; Farkas, Z.; Polgár, L.; Chinopoulos, C.; Kolev, K. Functional cyclophilin D moderates platelet adhesion, but enhances the lytic resistance of fibrin. Sci. Rep. 2018, 8, 5366. [Google Scholar] [CrossRef]
- Ahmed-Belkacem, A.; Colliandre, L.; Ahnou, N.; Nevers, Q.; Gelin, M.; Bessin, Y.; Brillet, R.; Cala, O.; Douguet, D.; Bourguet, W.; et al. Fragment-based discovery of a new family of non-peptidic small-molecule cyclophilin inhibitors with potent antiviral activities. Nat. Commun. 2016, 7, 12777. [Google Scholar] [CrossRef] [PubMed]
- Panel, M.; Ruiz, I.; Brillet, R.; Lafdil, F.; Teixeira-Clerc, F.; Nguyen, C.T.; Calderaro, J.; Gelin, M.; Allemand, F.; Guichou, J.-F.; et al. Small-Molecule Inhibitors of Cyclophilins Block Opening of the Mitochondrial Permeability Transition Pore and Protect Mice from Hepatic Ischemia/Reperfusion Injury. Gastroenterology 2019, 157, 1368–1382. [Google Scholar] [CrossRef] [PubMed]
- Agbani, E.O.; Williams, C.M.; Hers, I.; Poole, A.W. Membrane Ballooning in Aggregated Platelets is Synchronised and Mediates a Surge in Microvesiculation. Sci. Rep. 2017, 7, 1–12. [Google Scholar] [CrossRef] [PubMed]
- Schoenwaelder, S.M.; Darbousset, R.; Cranmer, S.L.; Ramshaw, H.S.; Orive, S.L.; Sturgeon, S.; Yuan, Y.; Yao, Y.; Krycer, J.R.; Woodcock, J.; et al. 14-3-3ζ regulates the mitochondrial respiratory reserve linked to platelet phosphatidylserine exposure and procoagulant function. Nat. Commun. 2016, 7, 12862. [Google Scholar] [CrossRef]
- Khattab, M.H.; Prodan, C.I.; Vincent, A.S.; Xu, C.; Jones, K.R.; Thind, S.; Rabadi, M.; Mithilesh, S.; Mathews, E.; Guthery, L.; et al. Increased procoagulant platelet levels are predictive of death in COVID-19. Geroscience 2021, 43, 2055–2065. [Google Scholar] [CrossRef]
- Agbani, E.O.; Williams, C.M.; Li, Y.; van den Bosch, M.T.; Moore, S.F.; Mauroux, A.; Hodgson, L.; Verkman, A.S.; Hers, I.; Poole, A.W. Aquaporin-1 regulates platelet procoagulant membrane dynamics and in vivo thrombosis Find the latest version: Aquaporin-1 regulates platelet procoagulant membrane dynamics and in vivo thrombosis’. JCI Insight 2018, 3, 2018. [Google Scholar] [CrossRef] [PubMed]
- Gilio, K.; van Kruchten, R.; Braun, A.; Berna-Erro, A.; Feijge, M.A.H.; Stegner, D.; van der Meijden, P.E.J.; Kuijpers, M.J.E.; Varga-Szabo, D.; Heemskerk, J.W.M.; et al. Roles of Platelet STIM1 and Orai1 in Glycoprotein VI- and Thrombin-dependent Procoagulant Activity and Thrombus Formation. J. Biol. Chem. 2010, 285, 23629–23638. [Google Scholar] [CrossRef]
- Varga-Szabo, D.; Braun, A.; Nieswandt, B. STIM and Orai in platelet function. Cell Calcium 2011, 50, 270–278. [Google Scholar] [CrossRef]
- Millington-Burgess, S.L.; Harper, M.T. Maintaining flippase activity in procoagulant platelets is a novel approach to reducing thrombin generation. J. Thromb. Haemost. 2022, 20, 989–995. [Google Scholar] [CrossRef]
- Sun, J.; Ren, D.-D.; Wan, J.-Y.; Chen, C.; Chen, D.; Yang, H.; Feng, C.-L.; Gao, J. Desensitizing Mitochondrial Permeability Transition by ERK-Cyclophilin D Axis Contributes to the Neuroprotective Effect of Gallic Acid against Cerebral Ischemia/Reperfusion Injury. Front. Pharmacol. 2017, 8, 184. [Google Scholar] [CrossRef]
- Chouchani, E.T.; Pell, V.R.; Gaude, E.; Aksentijević, D.; Sundier, S.Y.; Robb, E.L.; Logan, A.; Nadtochiy, S.M.; Ord, E.N.J.; Smith, A.C.; et al. Ischaemic accumulation of succinate controls reperfusion injury through mitochondrial ROS. Nature 2014, 515, 431–435. [Google Scholar] [CrossRef]
- Bibli, S.-I.; Papapetropoulos, A.; Iliodromitis, E.K.; Daiber, A.; Randriamboavonjy, V.; Steven, S.; Brouckaert, P.; Chatzianastasiou, A.; Kypreos, K.E.; Hausenloy, D.J.; et al. Nitroglycerine limits infarct size through S-nitrosation of cyclophilin D: A novel mechanism for an old drug. Cardiovasc. Res. 2019, 115, 625–636. [Google Scholar] [CrossRef] [PubMed]
- Alam, M.R.; Baetz, D.; Ovize, M. Cyclophilin D and myocardial ischemia–reperfusion injury: A fresh perspective. J. Mol. Cell. Cardiol. 2015, 78, 80–89. [Google Scholar] [CrossRef] [PubMed]
- Bonora, M.; Patergnani, S.; Ramaccini, D.; Morciano, G.; Pedriali, G.; Kahsay, A.E.; Bouhamida, E.; Giorgi, C.; Wieckowski, M.R.; Pinton, P. Physiopathology of the Permeability Transition Pore: Molecular Mechanisms in Human Pathology. Biomolecules 2020, 10, 998. [Google Scholar] [CrossRef]
- Laker, R.C.; Taddeo, E.P.; Akhtar, Y.N.; Zhang, M.; Hoehn, K.L.; Yan, Z. The Mitochondrial Permeability Transition Pore Regulator Cyclophilin D Exhibits Tissue-Specific Control of Metabolic Homeostasis. PLoS ONE 2016, 11, e0167910. [Google Scholar] [CrossRef] [PubMed]
- Shang, W.; Gao, H.; Lu, F.; Ma, Q.; Fang, H.; Sun, T.; Xu, J.; Ding, Y.; Lin, Y.; Wang, Y.; et al. Cyclophilin D regulates mitochondrial flashes and metabolism in cardiac myocytes. J. Mol. Cell. Cardiol. 2016, 91, 63–71. [Google Scholar] [CrossRef]
- Ure, D.R.; Trepanier, D.J.; Mayo, P.R.; Foster, R.T. Cyclophilin inhibition as a potential treatment for nonalcoholic steatohepatitis (NASH). Expert Opin. Investig. Drugs 2020, 29, 163–178. [Google Scholar] [CrossRef]
- Denorme, F.; Manne, B.K.; Portier, I.; Eustes, A.S.; Kosaka, Y.; Kile, B.T.; Rondina, M.T.; Campbell, R.A. Platelet necrosis mediates ischemic stroke outcome in mice. Blood 2020, 135, 429–440. [Google Scholar] [CrossRef]
- Hua, V.M.; Abeynaike, L.; Glaros, E.; Campbell, H.; Pasalic, L.; Hogg, P.J.; Chen, V. Necrotic platelets provide a procoagulant surface during thrombosis. Blood 2015, 126, 2852–2862. [Google Scholar] [CrossRef]
- Jobe, S.M.; Wilson, K.M.; Leo, L.; Raimondi, A.; Molkentin, J.D.; Lentz, S.R.; Di Paola, J. Critical role for the mitochondrial permeability transition pore and cyclophilin D in platelet activation and thrombosis. Blood 2008, 111, 1257–1265. [Google Scholar] [CrossRef]
- Denorme, F.; Campbell, R.A. Procoagulant platelets: Novel players in thromboinflammation. Am. J. Physiol. Physiol. 2022, 323, C951–C958. [Google Scholar] [CrossRef]
- Haleckova, A.; Benek, O.; Zemanová, L.; Dolezal, R.; Musilek, K. Small-molecule inhibitors of cyclophilin D as potential therapeutics in mitochondria-related diseases. Med. Res. Rev. 2022, 42, 1822–1855. [Google Scholar] [CrossRef] [PubMed]
- Peterson, A.A.; Rangwala, A.M.; Thakur, M.K.; Ward, P.S.; Hung, C.; Outhwaite, I.R.; Chan, A.I.; Usanov, D.L.; Mootha, V.K.; Seeliger, M.A.; et al. Discovery and molecular basis of subtype-selective cyclophilin inhibitors. Nat. Chem. Biol. 2022, 18, 1184–1195. [Google Scholar] [CrossRef] [PubMed]
- Elvers, M.; Herrmann, A.; Seizer, P.; Münzer, P.; Beck, S.; Schönberger, T.; Borst, O.; Martin-Romero, F.J.; Lang, F.; May, A.E.; et al. Intracellular cyclophilin A is an important Ca2+ regulator in platelets and critically involved in arterial thrombus formation. Blood 2012, 120, 1317–1326. [Google Scholar] [CrossRef]
- Sanrattana, W.; Smits, S.; Barendrecht, A.D.; van Kleef, N.D.; El Otmani, H.; Zivkovic, M.; Roest, M.; Renné, T.; Clark, C.C.; de Maat, S.; et al. Targeted SERPIN (TaSER): A dual-action antithrombotic agent that targets platelets for SERPIN delivery. J. Thromb. Haemost. 2022, 20, 353–365. [Google Scholar] [CrossRef]
- Barendrecht, A.D.; Verhoef, J.J.F.; Pignatelli, S.; Pasterkamp, G.; Heijnen, H.F.G.; Maas, C. Live-cell Imaging of Platelet Degranulation and Secretion Under Flow. J. Vis. Exp. 2017, e55658. [Google Scholar] [CrossRef]




Disclaimer/Publisher’s Note: The statements, opinions and data contained in all publications are solely those of the individual author(s) and contributor(s) and not of MDPI and/or the editor(s). MDPI and/or the editor(s) disclaim responsibility for any injury to people or property resulting from any ideas, methods, instructions or products referred to in the content. |
© 2023 by the authors. Licensee MDPI, Basel, Switzerland. This article is an open access article distributed under the terms and conditions of the Creative Commons Attribution (CC BY) license (https://creativecommons.org/licenses/by/4.0/).
Share and Cite
Van Bael, J.; Vandenbulcke, A.; Ahmed-Belkacem, A.; Guichou, J.-F.; Pawlotsky, J.-M.; Samyn, J.; Barendrecht, A.D.; Maas, C.; De Meyer, S.F.; Vanhoorelbeke, K.; et al. Small-Molecule Cyclophilin Inhibitors Potently Reduce Platelet Procoagulant Activity. Int. J. Mol. Sci. 2023, 24, 7163. https://doi.org/10.3390/ijms24087163
Van Bael J, Vandenbulcke A, Ahmed-Belkacem A, Guichou J-F, Pawlotsky J-M, Samyn J, Barendrecht AD, Maas C, De Meyer SF, Vanhoorelbeke K, et al. Small-Molecule Cyclophilin Inhibitors Potently Reduce Platelet Procoagulant Activity. International Journal of Molecular Sciences. 2023; 24(8):7163. https://doi.org/10.3390/ijms24087163
Chicago/Turabian StyleVan Bael, Jens, Aline Vandenbulcke, Abdelhakim Ahmed-Belkacem, Jean-François Guichou, Jean-Michel Pawlotsky, Jelle Samyn, Arjan D. Barendrecht, Coen Maas, Simon F. De Meyer, Karen Vanhoorelbeke, and et al. 2023. "Small-Molecule Cyclophilin Inhibitors Potently Reduce Platelet Procoagulant Activity" International Journal of Molecular Sciences 24, no. 8: 7163. https://doi.org/10.3390/ijms24087163
APA StyleVan Bael, J., Vandenbulcke, A., Ahmed-Belkacem, A., Guichou, J.-F., Pawlotsky, J.-M., Samyn, J., Barendrecht, A. D., Maas, C., De Meyer, S. F., Vanhoorelbeke, K., & Tersteeg, C. (2023). Small-Molecule Cyclophilin Inhibitors Potently Reduce Platelet Procoagulant Activity. International Journal of Molecular Sciences, 24(8), 7163. https://doi.org/10.3390/ijms24087163

