Casein Kinase 1α as a Novel Factor Affects Thyrotropin Synthesis via PKC/ERK/CREB Signaling
Abstract
1. Introduction
2. Results
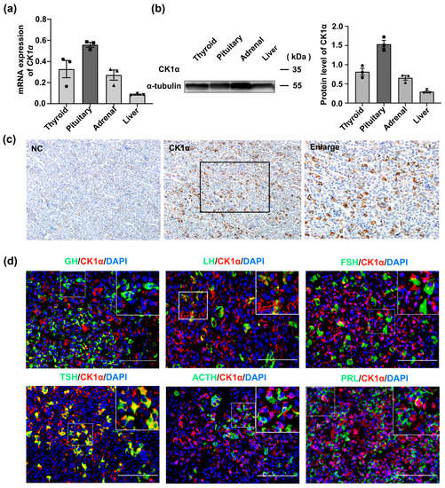
2.1. Casein Kinase 1α (CK1α) Is Expressed in Murine Pituitary Thyrotropes
2.2. CK1α Inhibits Pituitary TSH Synthesis
2.3. CK1α Regulates the PKC/ERK/CREB Signaling Pathway and Affects TSH Synthesis
2.4. TRH Reduces CK1α Activity
2.5. CK1α Regulates the TRH-PKC-ERK-CREB Signaling Pathway and Affects TSH Synthesis
2.6. L-T4 Enhances the Activity of CK1α
2.7. CK1α Inhibits the Effect of L-T4 Signaling on TSH Synthesis
2.8. L-T4-αVβ3 Activates the Post-Translational Modification of CK1α, Inhibiting PKC/ERK/CREB Signaling to Downregulate TSH Synthesis
3. Discussion
4. Materials and Methods
4.1. Animals
4.2. In Vitro Culture
4.3. In Vivo Analysis
4.4. RT-PCR
4.5. Immunohistochemistry and Immunofluorescence
4.6. Radioimmunoassay
4.7. Western Blotting
4.8. Statistical Analyses
Supplementary Materials
Author Contributions
Funding
Institutional Review Board Statement
Data Availability Statement
Conflicts of Interest
References
- Yen, P.M. Physiological and molecular basis of thyroid hormone action. Physiol. Rev. 2001, 81, 1097–1142. [Google Scholar] [CrossRef] [PubMed]
- Yusta, B.; Alarid, E.T.; Gordon, D.F.; Ridgway, E.C.; Mellon, P.L. The thyrotropin beta-subunit gene is repressed by thyroid hormone in a novel thyrotrope cell line, mouse T alphaT1 cells. Endocrinology 1998, 139, 4476–4482. [Google Scholar] [CrossRef]
- Deutschbein, T. Physiology of pituitary hormones. In Pituitary Tumors; Academic Press: Cambridge, MA, USA, 2021; pp. 3–27. [Google Scholar] [CrossRef]
- Vagenakis, A.G.; Dole, K.; Braverman, L.E. Pituitary enlargement, pituitary failure, and primary hypothyroidism. Ann. Intern. Med. 1976, 85, 195–198. [Google Scholar] [CrossRef] [PubMed]
- Gyurjian, K.; Venketaraman, V. Thyroid hormone resistant syndrome. Med. J. South. Calif. Clin. 2020, 13, 6–10. [Google Scholar] [CrossRef] [PubMed]
- Tsai, K.; Leung, A.M. Subclinical hyperthyroidism: A review of the clinical literature. Endocr. Pract. 2021, 27, 254–260. [Google Scholar] [CrossRef]
- Kardi, A.; Oueslati, I.; Chaker, F.; Znaidi, N.; Sadok, B.M.; Yazidi, M.; Chihaoui, M. Voluminous primary mediastinal multinodular goiter as a rare cause of hyperthyroidism. Endocr. Admin. 2021, 73, AEP715. [Google Scholar] [CrossRef]
- Sun, Y.; Lu, X.; Gershengorn, M.C. Thyrotropin-releasing hormone receptors—similarities and differences. J. Mol. Endocrinol. 2003, 30, 87–97. [Google Scholar] [CrossRef]
- Yen, P.M.; Ando, S.; Feng, X.; Liu, Y.; Maruvada, P.; Xia, X. Thyroid hormone action at the cellular, genomic and target gene levels. Mol. Cell. Endocrinol. 2006, 246, 121–127. [Google Scholar] [CrossRef]
- Davis, P.J.; Leonard, J.L.; Davis, F.B. Mechanisms of nongenomic actions of thyroid hormone. Front. Neuroendocrinol. 2008, 29, 211–218. [Google Scholar] [CrossRef]
- Kanamori, A.; Brown, D.D. The analysis of complex developmental programmes: Amphibian metamorphosis. Genes Cells 1996, 1, 429–435. [Google Scholar] [CrossRef]
- Lin, H.Y.; Tang, H.Y.; Davis, F.B.; Mousa, S.A.; Incerpi, S.; Luidens, M.K.; Meng, R.; Davis, P.J. Nongenomic regulation by thyroid hormone of plasma membrane ion and small molecule pumps. Discov. Med. 2012, 14, 199–206. [Google Scholar] [PubMed]
- Davis, P.J.; Davis, F.B.; Cody, V. Membrane receptors mediating thyroid hormone action. Trends Endocrinol. Metab. 2005, 16, 429–435. [Google Scholar] [CrossRef] [PubMed]
- Davis, P.J.; Mousa, S.A.; Lin, H.Y. Nongenomic actions of thyroid hormone: The integrin component. Physiol. Rev. 2021, 101, 319–352. [Google Scholar] [CrossRef] [PubMed]
- Davis, P.J.; Leonard, J.L.; Lin, H.Y.; Leinung, M.; Mousa, S.A. Molecular basis of nongenomic actions of thyroid hormone. Vitam. Horm. 2018, 106, 67–96. [Google Scholar] [CrossRef]
- Bassett, J.H.; Harvey, C.B.; Williams, G.R. Mechanisms of thyroid hormone receptor-specific nuclear and extra nuclear actions. Mol. Cell. Endocrinol. 2003, 213, 1–11. [Google Scholar] [CrossRef]
- Vanselow, K.; Kramer, A. Role of phosphorylation in the mammalian circadian clock. Cold Spring Harb. Symp. Quant. Biol. 2007, 72, 167–176. [Google Scholar] [CrossRef]
- Yang, Y.; Cheng, P.; He, Q.; Wang, L.; Liu, Y. Phosphorylation of FREQUENCY protein by casein kinase II is necessary for the function of the Neurospora circadian clock. Mol. Cell. Biol. 2003, 23, 6221–6228. [Google Scholar] [CrossRef]
- Lincoln, G.; Messager, S.; Andersson, H.; Hazlerigg, D. Temporal expression of seven clock genes in the suprachiasmatic nucleus and the pars tuberalis of the sheep: Evidence for an internal coincidence timer. Proc. Natl. Acad. Sci. USA 2002, 99, 13890–13895. [Google Scholar] [CrossRef]
- Knippschild, U.; Krüger, M.; Richter, J.; Xu, P.; García-Reyes, B.; Peifer, C.; Halekotte, J.; Bakulev, V.; Bischof, J. The CK1 family: Contribution to cellular stress response and its role in carcinogenesis. Front. Oncol. 2014, 4, 96. [Google Scholar] [CrossRef]
- Xu, P.; Ianes, C.; Gärtner, F.; Liu, C.; Burster, T.; Bakulev, V.; Rachidi, N.; Knippschild, U.; Bischof, J. Structure, regulation, and (patho-)physiological functions of the stress-induced protein kinase CK1 delta (CSNK1D). Gene 2019, 715, 144005. [Google Scholar] [CrossRef]
- Jiang, S.; Zhang, M.; Sun, J.; Yang, X. Casein kinase 1alpha: Biological mechanisms and theranostic potential. Cell Commun. Signal. 2018, 16, 23. [Google Scholar] [CrossRef] [PubMed]
- Li, X.; Xiang, Y.; Li, F.; Yin, C.; Li, B.; Ke, X. WNT/β-catenin signaling pathway regulating T cell-inflammation in the tumor microenvironment. Front. Immunol. 2019, 10, 2293. [Google Scholar] [CrossRef] [PubMed]
- Kim, J.T.; Liu, C.; Zaytseva, Y.Y.; Weiss, H.L.; Townsend, C.M., Jr.; Evers, B.M. Neurotensin, a novel target of Wnt/β-catenin pathway, promotes growth of neuroendocrine tumor cells. Int. J. Cancer 2015, 136, 1475–1481. [Google Scholar] [CrossRef]
- Dons, R.; Piepenbrink, R.A. Abstract #1002771: Effects of jet lag on hormones: Case report of the impact of circadian change on thyrotropin (TSH) and prolactin (PRL) secretion. Endocr. Pract. 2021, 27, S119–S120. [Google Scholar] [CrossRef]
- Garrel, G.; Simon, V.; Denoyelle, C.; Cruciani-Guglielmacci, C.; Migrenne, S.; Counis, R.; Magnan, C.; Cohen-Tannoudji, J. Unsaturated fatty acids stimulate LH secretion via novel PKCepsilon and -theta in gonadotrope cells and inhibit GnRH-induced LH release. Endocrinology 2011, 152, 3905–3916. [Google Scholar] [CrossRef] [PubMed]
- Joseph-Bravo, P.; Jaimes-Hoy, L.; Uribe, R.M.; Charli, J.L. 60 years of neuroendocrinology: TRH, the first hypophysiotropic releasing hormone isolated: Control of the pituitary-thyroid axis. J. Endocrinol. 2015, 226, T85–T100. [Google Scholar] [CrossRef] [PubMed]
- Hinkle, P.M.; Gehret, A.U.; Jones, B.W. Desensitization, trafficking, and resensitization of the pituitary thyrotropin-releasing hormone receptor. Front. Neurosci. 2012, 6, 180. [Google Scholar] [CrossRef] [PubMed]
- Shupnik, M.A. Thyroid hormone suppression of pituitary hormone gene expression. Rev. Endocr. Metab. Disord. 2000, 1, 35–42. [Google Scholar] [CrossRef]
- Sue, L.Y.; Leung, A.M. Levothyroxine for the treatment of subclinical hypothyroidism and cardiovascular disease. Front. Endocrinol. 2020, 11, 591588. [Google Scholar] [CrossRef]
- Schmohl, K.A.; Han, Y.; Tutter, M.; Schwenk, N.; Sarker, R.S.J.; Steiger, K.; Ziegler, S.I.; Bartenstein, P.; Nelson, P.J.; Spitzweg, C. Integrin αvβ3-dependent thyroid hormone effects on tumour proliferation and vascularisation. Endocr. Relat. Cancer 2020, 27, 685–697. [Google Scholar] [CrossRef]
- Gross, S.D.; Loijens, J.C.; Anderson, R.A. The casein kinase Ialpha isoform is both physically positioned and functionally competent to regulate multiple events of mRNA metabolism. J. Cell Sci. 1999, 112, 2647–2656. [Google Scholar] [CrossRef] [PubMed]
- Wang, P.C.; Vancura, A.; Desai, A.; Carmel, G.; Kuret, J. Cytoplasmic forms of fission yeast casein kinase-1 associate primarily with the particulate fraction of the cell. J. Biol. Chem. 1994, 269, 12014–12023. [Google Scholar] [CrossRef] [PubMed]
- Li, L.; Ren, C.; Yang, G.; Fattah, E.A.; Goltsov, A.A.; Kim, S.M.; Lee, J.S.; Park, S.; Demayo, F.J.; Ittmann, M.M.; et al. GLIPR1 suppresses prostate cancer development through targeted oncoprotein destruction. Cancer Res. 2011, 71, 7694–7704. [Google Scholar] [CrossRef] [PubMed]
- Lein, E.S.; Hawrylycz, M.J.; Ao, N.; Ayres, M.; Bensinger, A.; Bernard, A.; Boe, A.F.; Boguski, M.S.; Brockway, K.S.; Byrnes, E.J.; et al. Genome-wide atlas of gene expression in the adult mouse brain. Nature 2007, 445, 168–176. [Google Scholar] [CrossRef] [PubMed]
- Carithers, L.J.; Moore, H.M. The Genotype-Tissue Expression (GTEx) Project. Biopreservation Biobanking 2015, 13, 307–308. [Google Scholar] [CrossRef]
- Battle, A.; Brown, C.D.; Engelhardt, B.E.; Montgomery, S.B. Genetic effects on gene expression across human tissues. Nature 2017, 550, 204–213. [Google Scholar] [CrossRef]
- Krönke, J.; Fink, E.C.; Hollenbach, P.W.; MacBeth, K.J.; Hurst, S.N.; Udeshi, N.D.; Chamberlain, P.P.; Mani, D.R.; Man, H.W.; Gandhi, A.K.; et al. Lenalidomide induces ubiquitination and degradation of CK1α in del(5q) MDS. Nature 2015, 523, 183–188. [Google Scholar] [CrossRef]
- Lindner, S.; Krönke, J. The molecular mechanism of thalidomide analogs in hematologic malignancies. J. Mol. Med. 2016, 94, 1327–1334. [Google Scholar] [CrossRef]
- Rena, G.; Bain, J.; Elliott, M.; Cohen, P. D4476, a cell-permeant inhibitor of CK1, suppresses the site-specific phosphorylation and nuclear exclusion of FOXO1a. EMBO Rep. 2004, 5, 60–65. [Google Scholar] [CrossRef]
- Liu, C.; Witt, L.; Ianes, C.; Bischof, J.; Bammert, M.T.; Baier, J.; Kirschner, S.; Henne-Bruns, D.; Xu, P.; Kornmann, M.; et al. Newly developed CK1-specific inhibitors show specifically stronger effects on CK1 mutants and colon cancer cell lines. Int. J. Mol. Sci. 2019, 20, 6184. [Google Scholar] [CrossRef]
- Thorne, C.A.; Hanson, A.J.; Schneider, J.; Tahinci, E.; Orton, D.; Cselenyi, C.S.; Jernigan, K.K.; Meyers, K.C.; Hang, B.I.; Waterson, A.G.; et al. Small-molecule inhibition of Wnt signaling through activation of casein kinase 1α. Nat. Chem. Biol. 2010, 6, 829–836. [Google Scholar] [CrossRef] [PubMed]
- Zhou, S.; Obianom, O.N.; Huang, J.; Guo, D.; Yang, H.; Li, Q.; Shu, Y. Pyrvinium treatment confers hepatic metabolic benefits via β-catenin downregulation and AMPK activation. Pharmaceutics 2021, 13, 330. [Google Scholar] [CrossRef] [PubMed]
- Graves, P.R.; Roach, P.J. Role of COOH-terminal phosphorylation in the regulation of casein kinase I delta. J. Biol. Chem. 1995, 270, 21689–21694. [Google Scholar] [CrossRef]
- Cegielska, A.; Gietzen, K.F.; Rivers, A.; Virshup, D.M. Autoinhibition of casein kinase I epsilon (CKI epsilon) is relieved by protein phosphatases and limited proteolysis. J. Biol. Chem. 1998, 273, 1357–1364. [Google Scholar] [CrossRef] [PubMed]
- Gietzen, K.F.; Virshup, D.M. Identification of inhibitory autophosphorylation sites in casein kinase I epsilon. J. Biol. Chem. 1999, 274, 32063–32070. [Google Scholar] [CrossRef]
- Knippschild, U.; Gocht, A.; Wolff, S.; Huber, N.; Löhler, J.; Stöter, M. The casein kinase 1 family: Participation in multiple cellular processes in eukaryotes. Cell. Signal. 2005, 17, 675–689. [Google Scholar] [CrossRef]
- Budd, D.C.; McDonald, J.E.; Tobin, A.B. Phosphorylation and regulation of a Gq/11-coupled receptor by casein kinase 1α. J. Biol. Chem. 2000, 275, 19667–19675. [Google Scholar] [CrossRef] [PubMed]
- Darnay, B.G.; Singh, S.; Aggarwal, B.B. The p80 TNF receptor-associated kinase (p80TRAK) associates with residues 354-397 of the p80 cytoplasmic domain: Similarity to casein kinase. FEBS Lett. 1997, 406, 101–105. [Google Scholar] [CrossRef]
- Wang, Y.; Sun, X.; Wu, J.; Xu, B.E.; Gu, C.; Wang, H.; Wang, X.; Tan, F.; Peng, X.; Qiang, B.; et al. Casein kinase 1α interacts with RIP1 and regulates NF-κB activation. Biochemistry 2008, 47, 441–448. [Google Scholar] [CrossRef]
- Cohen, P. The origins of protein phosphorylation. Nat. Cell Biol. 2002, 4, E127–E130. [Google Scholar] [CrossRef]
- Pawson, T.; Scott, J.D. Protein phosphorylation in signaling—50 years and counting. Trends Biochem. Sci. 2005, 30, 286–290. [Google Scholar] [CrossRef] [PubMed]
- Tobin, A.B. Are we beta-ARKing up the wrong tree? Casein kinase 1 alpha provides an additional pathway for GPCR phosphorylation. Trends Pharmacol. Sci. 2002, 23, 337–343. [Google Scholar] [CrossRef] [PubMed]
- Shanware, N.P.; Trinh, A.T.; Williams, L.M.; Tibbetts, R.S. Coregulated ataxia telangiectasia-mutated and casein kinase sites modulate cAMP-response element-binding protein-coactivator interactions in response to DNA damage. J. Biol. Chem. 2007, 282, 6283–6291. [Google Scholar] [CrossRef] [PubMed]
- Altobelli, G.G.; Van Noorden, S.; Cimini, D.; Illario, M.; Sorriento, D.; Cimini, V. Calcium/calmodulin-dependent kinases can regulate the TSH expression in the rat pituitary. J. Endocrinol. Investig. 2021, 44, 2387–2394. [Google Scholar] [CrossRef] [PubMed]
- Hashimoto, K.; Zanger, K.; Hollenberg, A.N.; Cohen, L.E.; Radovick, S.; Wondisford, F.E. cAMP response element-binding protein-binding protein mediates thyrotropin-releasing hormone signaling on thyrotropin subunit genes. J. Biol. Chem. 2000, 275, 33365–33372. [Google Scholar] [CrossRef]
- Cheng, S.Y.; Leonard, J.L.; Davis, P.J. Molecular aspects of thyroid hormone actions. Endocr. Rev. 2010, 31, 139–170. [Google Scholar] [CrossRef]
- Davis, P.J.; Glinsky, G.V.; Lin, H.Y.; Leith, J.T.; Hercbergs, A.; Tang, H.Y.; Ashur-Fabian, O.; Incerpi, S.; Mousa, S.A. Cancer cell gene expression modulated from plasma membrane integrin αvβ3 by thyroid hormone and nanoparticulate tetrac. Front. Endocrinol. 2014, 5, 240. [Google Scholar] [CrossRef]
- Mousa, S.A.; Glinsky, G.V.; Lin, H.Y.; Ashur-Fabian, O.; Hercbergs, A.; Keating, K.A.; Davis, P.J. Contributions of thyroid hormone to cancer metastasis. Biomedicines 2018, 6, 89. [Google Scholar] [CrossRef]
- Lin, H.Y.; Chin, Y.T.; Yang, Y.C.; Lai, H.Y.; Wang-Peng, J.; Liu, L.F.; Tang, H.Y.; Davis, P.J. Thyroid hormone, cancer, and apoptosis. Compr. Physiol. 2016, 6, 1221–1237. [Google Scholar] [CrossRef]
- Bhargava, M.; Lei, J.; Ingbar, D.H. Nongenomic actions of L-thyroxine and 3,5,3′-triiodo-L-thyronine. Focus on “L-thyroxine vs. 3,5,3′-triiodo-L-thyronine and cell proliferation: Activation of mitogen-activated protein kinase and phosphatidylinositol 3-kinase”. Am. J. Physiol. Cell Physiol. 2009, 296, C977–C979. [Google Scholar] [CrossRef]
- Buys, S.S.; Partridge, E.; Black, A.; Johnson, C.C.; Lamerato, L.; Isaacs, C.; Reding, D.J.; Greenlee, R.T.; Yokochi, L.A.; Kessel, B.; et al. Effect of screening on ovarian cancer mortality: The Prostate, Lung, Colorectal and Ovarian (PLCO) Cancer Screening randomized controlled trial. JAMA 2011, 305, 2295–2303. [Google Scholar] [CrossRef] [PubMed]
- Shim, H.K.; Kim, S.G.; Kim, T.S.; Kim, S.K.; Lee, S.J. Total thyroidectomy in the mouse: The feasibility study in the non-thyroidal tumor model expressing human sodium/iodide symporter gene. Nucl. Med. Mol. Imaging 2011, 45, 103–110. [Google Scholar] [CrossRef] [PubMed]









Disclaimer/Publisher’s Note: The statements, opinions and data contained in all publications are solely those of the individual author(s) and contributor(s) and not of MDPI and/or the editor(s). MDPI and/or the editor(s) disclaim responsibility for any injury to people or property resulting from any ideas, methods, instructions or products referred to in the content. |
© 2023 by the authors. Licensee MDPI, Basel, Switzerland. This article is an open access article distributed under the terms and conditions of the Creative Commons Attribution (CC BY) license (https://creativecommons.org/licenses/by/4.0/).
Share and Cite
Wang, B.; Zhang, J.; Zhang, D.; Lu, C.; Liu, H.; Gao, Q.; Niu, T.; Yin, M.; Cui, S. Casein Kinase 1α as a Novel Factor Affects Thyrotropin Synthesis via PKC/ERK/CREB Signaling. Int. J. Mol. Sci. 2023, 24, 7034. https://doi.org/10.3390/ijms24087034
Wang B, Zhang J, Zhang D, Lu C, Liu H, Gao Q, Niu T, Yin M, Cui S. Casein Kinase 1α as a Novel Factor Affects Thyrotropin Synthesis via PKC/ERK/CREB Signaling. International Journal of Molecular Sciences. 2023; 24(8):7034. https://doi.org/10.3390/ijms24087034
Chicago/Turabian StyleWang, Bingjie, Jinglin Zhang, Di Zhang, Chenyang Lu, Hui Liu, Qiao Gao, Tongjuan Niu, Mengqing Yin, and Sheng Cui. 2023. "Casein Kinase 1α as a Novel Factor Affects Thyrotropin Synthesis via PKC/ERK/CREB Signaling" International Journal of Molecular Sciences 24, no. 8: 7034. https://doi.org/10.3390/ijms24087034
APA StyleWang, B., Zhang, J., Zhang, D., Lu, C., Liu, H., Gao, Q., Niu, T., Yin, M., & Cui, S. (2023). Casein Kinase 1α as a Novel Factor Affects Thyrotropin Synthesis via PKC/ERK/CREB Signaling. International Journal of Molecular Sciences, 24(8), 7034. https://doi.org/10.3390/ijms24087034

