Abstract
Liposarcoma (LPS) is one of the most common subtypes of sarcoma with a high recurrence rate. CENPF is a regulator of cell cycle, differential expression of which has been shown to be related with various cancers. However, the prognostic value of CENPF in LPS has not been deciphered yet. Using data from TCGA and GEO datasets, the expression difference of CENPF and its effects on the prognosis or immune infiltration of LPS patients were analyzed. As results show, CENPF was significantly upregulated in LPS compared to normal tissues. Survival curves illustrated that high CENPF expression was significantly associated with adverse prognosis. Univariate and multivariate analysis suggested that CENPF expression could be an independent risk factor for LPS. CENPF was closely related to chromosome segregation, microtubule binding and cell cycle. Immune infiltration analysis elucidated a negative correlation between CENPF expression and immune score. In conclusion, CENPF not only could be considered as a potential prognostic biomarker but also a potential malignant indicator of immune infiltration-related survival for LPS. The elevated expression of CENPF reveals an unfavorable prognostic outcome and worse immune score. Thus, therapeutically targeting CENPF combined with immunotherapy might be an attractive strategy for the treatment of LPS.
1. Introduction
Liposarcoma (LPS), derived from adipocytes, is a slow-growing, painless and non-ulcerative swelling disease [1]. As one of the most common subtypes of sarcoma, LPS has an average annual incidence of 0.5 to 0.9 per 100,000 population [2]. The classification of LPS includes five histologic subtypes: well-differentiated/atypical lipomatous tumor (WDLPS); dedifferentiated liposarcoma (DDLPS); myxoid (round cell) liposarcoma (MRCLPS); pleomorphic liposarcoma (PLPS); and myxoid liposarcoma (MLPS) [3]. Surgical excision is the therapeutic strategy for most LPS, and radiation therapy is applied for treating larger primary extremity limb tumors as preoperative adjuvant therapy [4,5]. Although these treatments provide good controls of the local lesions, remote recurrence occurs in 40% to 50% of patients indicating that the disease is progressing [6]. In addition to traditional treatment methods, targeted therapy is gradually applied in clinical practice [7]. However, bridging the gap in terms of therapeutic needs, even though several potential biomarkers have been proposed to monitor LPS progression, such as miR-145, miR-451 [8], MDM2 [9] and CDK4 [10], is still required. Therefore, it is of great significance to explore more robust candidate risk predictors for LPS to assist molecular targeted therapy for LPS patients.
Centromere protein F (CENPF) is a mammalian mitogenic protein located on human chromosome 1q41 [11]. CENPF, as a checkpoint protein, is essential for establishing kinetochore–microtubule attachment, thus involved in the regulation of mitosis and cell cycle progression [12]. The expression of CENPF is gradually accumulating until reaching its highest level in G2 and M phases and degrades rapidly after mitosis is complete [13]. Accordingly, CENPF regulates the cell cycle by activating CDK1 contributing to the completed mitosis and accelerated cell proliferation [14]. Recently, high expression of CENPF has been shown to be associated with the prognosis of various cancers. In particular, CENPF overexpression is significantly associated with tumor metastasis and poor prognosis of hepatocellular carcinoma or breast cancer patients [15,16]. In addition, CENPF was also found to be remarkably upregulated in pancreatic cancer, non-small cell lung cancer and papillary thyroid cancer and is commonly associated with shorter survival time [17,18,19]. However, up to now, as a major modulator of the cell cycle, the prognostic and therapeutic value of CENPF in LPS remains unclear.
In the present study, we aimed to elucidate the expression features of CENPF in LPS and the effects of CENPF expression on the prognosis of LPS patients, and then to speculate the roles of CENPF in the development of LPS and relevant mechanisms, and finally to explore the potential relationship between CENPF and the tumor immune microenvironment. CENPF might be a promising prognostic biomarker acting effectively in the diagnosis and treatment of LPS. Our findings will provide a better understanding of the mechanism underlying LPS tumorigenesis and progression, which will potentially facilitate the development of effective molecular targeted therapy strategies for LPS.
2. Results
2.1. Cell Cycle-Related Gene CENPF Is upregulated in Liposarcoma
As described in ‘Methods’ section, after the screening of DEGs, cell cycle-related CENPF was selected as a candidate gene for predicting LPS survival (Figure 1). To explore the potential prognostic value of CENPF for LPS, a series of prognostic analyses was performed. Firstly, CENPF expression was compared between tumor and normal tissues. As a result, CENPF expression was significantly higher in LPS tissue compared to the adjacent non-tumor control (adipose tissue) (p < 0.0001, Figure 2A,B). Furthermore, a comparison of normal tissues with different LPS subtypes revealed the significantly elevated CENPF expression in WDLPS, DDLPS, MRCLPS and PLPS (p < 0.0001, p = 0.0034, Figure 2C,D). In comparison with WDLPS patients, patients suffering from DDLPS presented significantly higher CENPF expression (p = 0.0002, p < 0.0001, Figure 2D,E). In addition, CENPF expression was significantly higher in the deceased cases than in the living cases (p < 0.0001, Figure 2F).
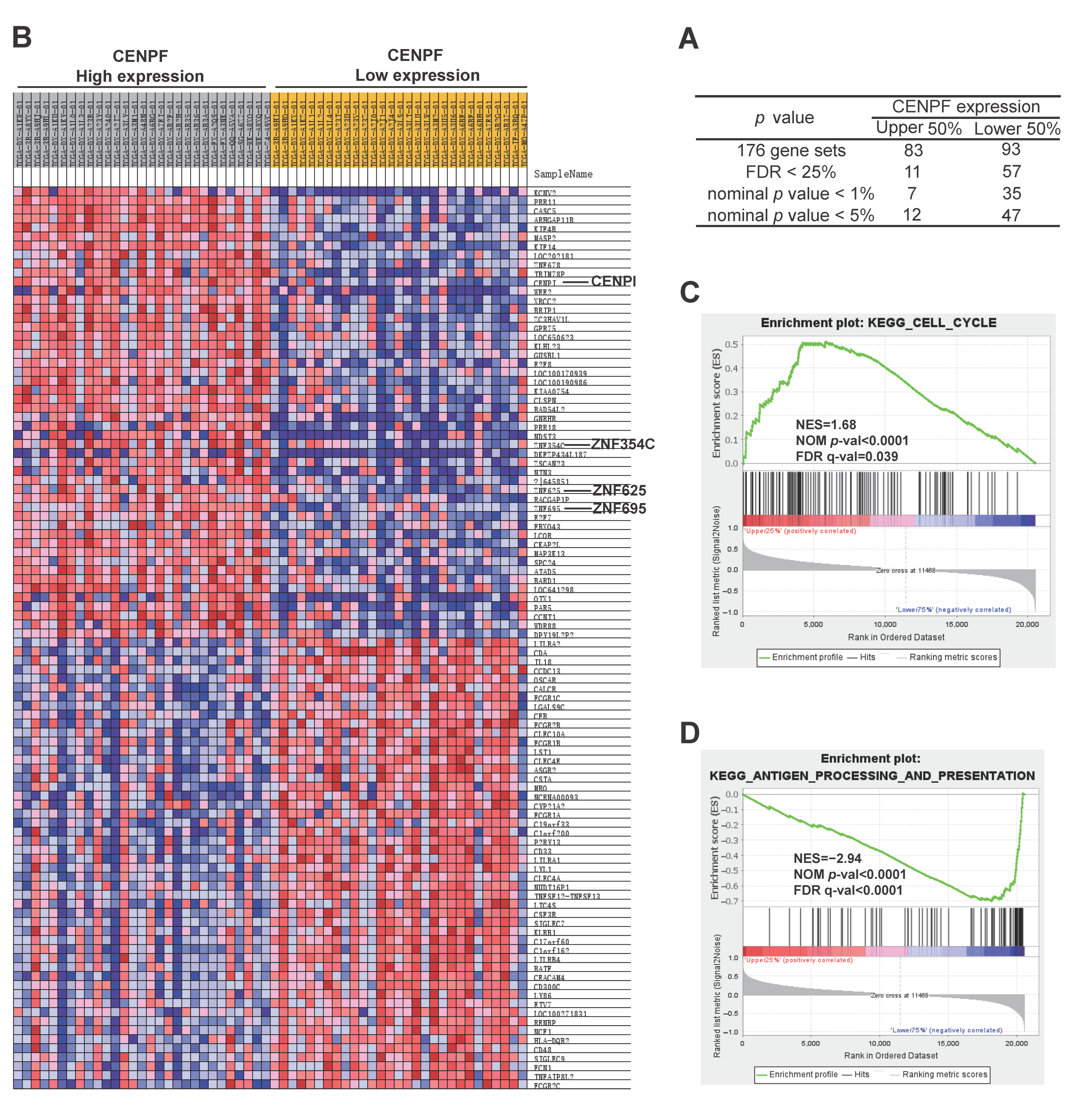
Figure 1.
Schematic diagram of candidate genes screening for LPS prognostic biomarkers.
Figure 2.
Expression features of CENPF in LPS. (A–D) Compared to normal tissues, CENPF expression was upregulated in the LPS of different histological types, including WDLPS, DDLPS, MRCLPS and PLPS. (E) Comparison of CENPF expression between WDLPS and DDLPS. (F) Comparison of CENPF expression in LPS patients with different survival status. (G,H) Sensitivity and specificity of ROC curves of CENPF expression in discriminating LPS or DDLPS from normal adipose tissue. (I) The discrimination ability of CENPF expression between WDLPS and DDLPS. LPS: liposarcoma; DDLPS: dedifferentiated liposarcoma; MRCLPS: myxoid (round cell) liposarcoma; PLPS: pleomorphic liposarcoma; WDLPS: well-differentiated liposarcoma.
Then, ROC curves of CENPF were plotted for discriminating different subgroups. As shown, CENPF expression has an outstanding ability of making a distinction between normal fat and LPS (AUC = 0.9775, p < 0.0001, Figure 2G) or DDLPS tissues (AUC = 0.9662, p < 0.0001, Figure 2H), as well as discriminating DDLPS from WDLPS (AUC = 0.9096, p < 0.0001, Figure 2I), indicating that CENPF expression level is of diagnostic significance for LPS.
By analyzing the CENPF CNAs of LPS patients, the relationship between CENPF expression and CNAs was observed: CENPF expression in patients with a single copy deletion (n = 20) significantly decreased (p < 0.001) compared with diploid normal copy (n = 35) cases (Figure S1).
2.2. Overexpression of CENPF Predicts Poor Prognosis of LPS Patients
To validate the prognostic ability of CENPF, Kaplan–Meier curves were plotted to describe the relationship between CENPF expression and the OS of LPS patients. In particular, DDLPS patients with high CENPF expression were significantly associated with poor OS (p = 0.0087) (Figure 3A). Furthermore, survival curves of DRFS demonstrated that high CENPF expression predicted the unfavorable DRFS of LPS patients (p < 0.0001, Figure 3B). Then, KM curves of OS were performed to investigate the influences of clinical factors on the prognosis of LPS patients with different expression levels of CENPF. As illustrated, high CENPF expression was associated with poor OS in DDLPS patients who are older than 60 years (p = 0.0022, Figure 3C) or male (p = 0.0020, Figure 3D). CENPF also has a prognostic value in patients with or without a new tumor or not undergoing radiation therapy (p = 0.0077, Figure 3E; p = 0.0057, Figure 3F; p = 0.0377, Figure 3G).
Figure 3.
Validation of predictive performances of CENPF for LPS by plotting Kaplan–Meier (KM) curves. (A) KM curves of OS for DDLPS patients classified by CENPF expression (data derived from TCGA dataset). (B) Impacts of CENPF expression on DRFS. Survival curves based on CENPF expression of patients suffering from LPS (data derived from GSE30929 dataset). Verification of prognostic ability of CENPF for DDLPS patients classified by different clinicopathological features: (C) age: ≥60; (D) gender: male; (E,F) new tumor event after initial treatment; (G) radiation therapy. LPS: liposarcoma; DDLPS: dedifferentiated liposarcoma; OS: overall survival; DRFS: distant recurrence-free survival.
In short, these results suggest that high expression of CENPF is associated with a worse prognosis for LPS patients.
2.3. Verification of the Prognostic Value of CENPF for LPS Patients by Statistical Analysis
The risk assessment capacity of CENPF for LPS prognosis was evaluated through univariate and multivariate Cox regression analyses (Table 1). Univariate analysis showed that CENPF expression (p = 0.012, HR = 3.112, 95%CI [1.280–7.565]), new tumor status after treatment (p = 0.001, HR = 4.331, 95%CI [1.800–10.421]) and cancer status (p = 0.010, HR = 4.987, 95%CI [1.479–16.814]) were significantly associated with the OS of LPS patients. Furthermore, multivariate analysis results indicated that CENPF expression (p = 0.008, HR = 3.752, 95%CI [1.410–9.984]) and new tumor status after treatment (p = 0.023, HR = 4.886, 95%CI [1.249–19.120]) could be regarded as independent prognostic factors for LPS patients. To further explore the correlation between CENPF and these clinical factors, the differences of CENPF expression in LPS patients with different clinical characteristics were analyzed using the chi-square test, but no significant correlation was observed (Table S1).
Table 1.
Univariate and multivariate analysis of factors associated with LPS survival. The bold number indicates the significance (p < 0.05).
Next, correlation analysis was performed to evaluate whether the prognostic significance of CENPF is correlated with previously reported DEGs or biomarkers of LPS [20,21,22,23]. As the correlation matrix illustrated, CENPF was positively correlated with TOP2A or KIF23 (Figure 4A), the high expression of which predicted adverse survival of DDLPS patients (Figure 4B). In contrast, CENPF was negatively correlated with BAG1, CRYL1 and GRN (Figure 4A), the high expression of which predicted beneficial survival of DDLPS patients (Figure 4B) indicating that these CENPF-related genes did influence the prognosis of LPS patients. In addition, these CENPF-related genes exhibited the expression differences between normal and tumor tissues: the expression of TOP2A or KIF23 was significantly upregulated in LPS, while that of BAG1, PNPLA2, CRYL1 or GRN was significantly downregulated in LPS or MRCLPS compared to normal tissues (Figure S2). In short, these results further verified that CENPF is crucial to the prognosis of LPS patients.
Figure 4.
Correlation analysis between CENPF and previously reported DEGs or biomarkers of LPS. (A) Correlation matrix was plotted by Pearson’s rank correlation test with circles representative of the significance of the correlation. Negative and positive correlation were indicated by blue and red boxes, respectively. Color intensity and absolute value of correlation coefficient were directly proportional to the correlation intensity. (B) Validation of the prognostic values of known DEGs or biomarkers of LPS relevant to CENPF (|correlation coefficient| > 0.4) by survival curves. OS: overall survival; DDLPS: dedifferentiated liposarcoma; DEGs: differentially expressed genes.
2.4. Elucidation of the Potential Functions and Molecular Mechanisms of CENPF in LPS Development
To further explore the oncogenic functions of CENPF in LPS, GeneMANIA and STRING databases were applied to construct an interaction network of co-expressed genes or the PPI of CENPF. As a result, CENPF was co-expressed with genes involved in the regulation of cell cycle transition and checkpoint, including CENPE, CDC20, TOP2A, HECW2, BUB1, BRCA1, ZWINT, KNTC1 and NDC80 (Figure 5A). Additionally, MKI67 (encoding Ki-67) was most closely related to CENPF (Figure 5A). As is known, Ki-67, a classical marker of tumor cell proliferation, is involved in the regulation of cell cycle progression [24]. Significantly, a correlation curve between MKI67 and CENPF was plotted to display a robust correlation (r = 0.9028, p < 0.001, Figure S3A). Moreover, the PPI network revealed the association scores of the top five proteins interacting with CENPF: BUB1 (score = 0.998), BUB1B (score = 0.997), CENPE (score = 0.995), FOXM1 (score = 0.992) and NDC80 (score = 0.991) (Figure 5B). Notably, as co-expressed genes (Figure 5A), TOP2A, BUB1 and CENPE also interacted with the CENPF protein (Figure 5B), the high expression of which predicted poor prognosis in cancers [20,25,26]. As shown, a significant correlation between CENPF and TOP2A was observed (r = 0.9171, p < 0.001, Figure S3B). In addition, CENPF also revealed a strong relationship with FOXM1 (r = 0.7397, p < 0.001, Figure S3C), which directly regulates CENPF [27] to contribute to the progression of mitosis [28]. Moreover, the correlation curves also demonstrated a significant association between CENPF and BUB1 (r = 0.8779, p < 0.001, Figure S3D), NDC80 (r = 0.6653, p < 0.001, Figure S3E) or CDC20 (r = 0.6687, p < 0.001, Figure S3F). In addition, CENPE, a member of CENPs family, also presented a significant positive correlation with CENPF (Figure S4A) and an increased expression in LPS tissues (Figure S4B). Like CENPF, the elevated expression of CENPE indicated adverse OS or DRFS for LPS patients (Figure S4C,D). Based on these results, GO functional enrichment analyses were performed by Hiplot using the data derived from the co-expressed genes of CENPF. In terms of BP, the mostly enriched functional items were “chromosome segregation”, “nuclear division”, “organelle fission”, etc. (Figure 5C). The results of CC suggested that CENPF was mainly located in the kinetochore or centromeric region of the condensed chromosome (Figure 5D). As described, CENPF assembles to the fibrous corona beyond the outer kinetochore [29]. The functional items of MF were mostly clustered in “tubulin binding”, “protein C-terminus binding” and “microtubule binding” (Figure 5E). Among these, “protein C-terminus binding” is closely related to CENPF farnesylation [30], which is essential for the oncogenic function of CENPF. To further elucidate the function and mechanism of CENPF exerting on LPS tumorigenesis and progression, GSEA analysis was performed using the data derived from two subgroups of DDLPS patients classified according to CENPF expression (high vs. low). Among them, 83 and 93 gene sets were enriched in CENPF high (named CENPFhigh) and low (named CENPFlow) expression subgroups, respectively (Figure 6A). As the heat map illustrated, the expression of ZNFs (zinc finger proteins) increased in the CENPFhigh group (Figure 6B). Likewise, CENPI, a member of CENPs family, also overexpressed in CENPFhigh (Figure 6B), which plays an important role in the localization of CENPF to kinetochores [31]. Like CENPE (Figure S4A–D), CENPI was significantly correlated with CENPF, overexpressed in LPS tissues and anticipated worse OS or DRFS for LPS patients (Figure S4E–H) indicating that these CENPs (CENPF, CENPE and CENPI) are closely related and collaboratively function to exert synergistic effects on mitosis and the cell cycle. Accordingly, gene set “cell cycle” was significantly enriched in CENPFhigh (NES = 1.68, NOM p-value < 0.0001, FDR q-value = 0.039, Figure 6C), consistent with GO enrichment analysis results (Figure 5). Gene sets were enriched in CENPFlow, including “antigen processing and presentation” (Figure 6D).
Figure 5.
Gene ontology (GO) enrichment analysis of co-expressed genes of CENPF. (A) Co-expressed gene network of CENPF. (B) Protein–protein interaction (PPI) network of CENPF. The colors of lines displayed on the networks corresponded to the different interactions with CENPF. Enrichment map and gene-concept network of (C) biological process (BP), (D) cell component (CC) and (E) molecular function (MF). Each dot on the graph represents a group of genes, and the dot size denotes the number of these genes. A redder color indicates a more significant enrichment.
Figure 6.
Gene set enrichment analysis (GSEA) of CENPF. (A) A summary of GSEA analysis. Patients were classified into two subgroups according to CENPF expression (upper 50% vs. lower 50%). (B) Heat map of top 50 DEGs enriched in CENPF high-expression and low-expression subgroup. (C,D) Gene set enriched in CENPF high- and low-expression subgroup, respectively.
In short, these results suggested that the potential influences of CENPF on LPS progression may involve CENPF-mediated regulation of the cell cycle, thereby promoting tumor cell proliferation.
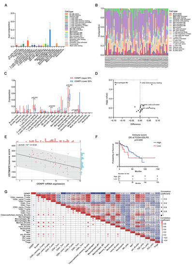
2.5. The Correlation between CENPF Expression and Immune Infiltration Level in LPS
As is known, immune infiltration and the tumor microenvironment (TME) exert significant influences on tumor progression and prognosis [32,33]. To estimate the relationship between CENPF and the TME of LPS, a series of comprehensive analyses of immune infiltration were conducted. Firstly, the composition of 22 immune cell subtypes in LPS TME was estimated and visualized by using CIBERSORT. The proportion of ‘T cells CD4 memory resting’ or ‘M2 macrophages’ was high in LPS samples (Figure 7A,B). Then, the differences in immune cell proportion were analyzed between CENPFhigh and CENPFlow groups, in particular, the proportion of ‘T cells CD4 memory resting’ was significantly higher in CENPFhigh group (Figure 7C,D), which was significantly associated with the OS of LPS, that is, abundant CD4+ T cells (memory resting) might predict an unfavorable prognosis in LPS patients (p = 0.0145, Figure S5A). To further elucidate the effects of CENPF on the immune infiltration of LPS, the immune scores of LPS cases were assessed by ESTIMTE and xCell. As illustrated, CENPF expression was significantly negatively correlated with the immune score of LPS (r = −0.53, p = 1.6 × 10−5, Figure 7E). The influence of the immune score on LPS prognosis was further interpreted by plotting the survival curve, and the graph suggested that LPS patients with lower immune score exhibited worse OS (p = 0.0295, Figure 7F). As the correlation heatmap shows, some kinds of immune cells in LPS TME might be relevant to CENPF expression, in particular, the immune score of ‘CD4+ Tem’, ‘macrophages’, ‘M1 macrophages’, or ‘monocytes’ was significantly negatively associated with CENPF expression (Figure 7G). Furthermore, the immune score of macrophages or M1 macrophages was significantly associated with the OS of LPS, that is, the higher immune score, the better the prognosis of LPS patients (p = 0.026; p = 0.044, Figure S5B,C).
Figure 7.
CENPF-related immune infiltration analysis of LPS tumor microenvironment (TME). Composition analysis of immune cells infiltrated in LPS tissues: (A,B) the proportion of various infiltrating immune cells in TME of LPS. (C,D) Comparison of the abundance of infiltrating immune cells between CENPF high-expression and low-expression subgroup. Analysis of immune score in TME of LPS tissues: (E) the correlation between CENPF expression and immune score. (F) KM curve of OS for DDLPS patients categorized by the immune score (high vs. low) with the number of censored patients at each timepoint (numbers at risk) listed under it. The optimal cut-off of survival curves was determined by X-tile [34]. (G) Correlation analysis between CENPF expression and scores of immune cells with correlation coefficient marked on the matrix plot. Positive and negative correlations were indicated by red and blue boxes, respectively. Color intensity and absolute value of correlation coefficient were directly proportional to the correlation strength. OS: overall survival; DDLPS: dedifferentiated liposarcoma.
Then, the relationship between CENPF expression and the infiltration levels of immune cells was evaluated in sarcoma. According to TIMER, the expression level of CENPF was positively correlated with tumor purity or the infiltration level of B cells, while negatively correlated with the infiltration level of CD4+ T cells or macrophages in sarcomas (Figure S6).
In short, these findings demonstrated that CENPF might be related to immune infiltration and might exert effects on the TME of LPS.
2.6. Therapeutic Drugs for Liposarcoma Patients
It has been reported that in phase II clinical trials, the Progress Free Interval (PFI) is considered as a primary end point and suggests the necessity of second-line treatment if PFI >40% at 12 weeks [35]. In our study, the survival curve was plotted using PFI data of LPS patients who received drug treatment, which revealed that probability of survival was greater than 40% at three months (Figure S7). Although the above data may be not derived from phase II clinical trials, the result might in part reflect the effect of the drugs applied for LPS treatment. However, determining how to effectively treat LPS patients is always a challenge. Thus, a series of previously reported therapeutic drugs for LPS patients were summarized in Table S2, which provided integrated information of therapeutic drugs for LPS clinical application, including name, targets, dosage, clinical trial stage and mechanisms. As summarized, several drugs have been already marketed or are in phase III clinical trials (Table S2). According to the mechanisms of action, several drugs were related to cell cycle arrest and microtubule binding (Table S2), for instance, trabectedin, eribulin, doxorubicin, epirubicin, abemaciclib, palbociclib, ribociclib, plocabulin, docetaxel, etc. [36,37,38]. In the present study, CENPF, a regulator of the cell cycle and microtubule attachment, was identified as a potential prognostic biomarker and prospective therapeutic target for LPS. To probe the possibility of its application in LPS treatment, Pearson’s correlation analysis of CENPF with these previously identified therapeutic targets (Table S2) for LPS was performed (Figure 8). As a matrix illustrated, CENPF was significantly positively associated with FUS (r = 0.43, p = 7 × 10−4), CDK6 (r = 0.5, p = 5.3 × 10−5), XPO1 (r = 0.67, p = 7.3 × 10−9), AURKA (r = 0.76, p = 5.1 × 10−12), TOP2A (r = 0.92, p < 2.2 × 10−16), TOP2B (r = 0.49, p = 8.2 × 10−5) and TUBB (r = 0.53, p = 2.2 × 10−5) (Figure 8A), further confirmed by correlation analysis between two genes (Figure 8B–H). In addition, the potential association of CENPF and its co-expressed genes with therapeutic drug sensitivity in sarcoma was estimated by drug sensitivity analysis through GSCALite platform. The graph revealed that CENPF and its co-expressed genes displayed a significant association with drug sensitivity of Trametinib, selumetinib and RDEA119 for sarcoma treatment (Figure S8). To further explore the possibility of its utilization in LPS treatment, lonafarnib (SCH66336), a small molecule inhibitor of CENPF [39], was investigated (Figure 9). Lonafarnib, as one of the farnesyltransferase inhibitors (FTIs), has been approved by the Food and Drug Administration (FDA) for marketing to treat progeria by restricting progerin farnesylation and cell membrane embedding [40,41]. Likewise, lonafarnib also acts on CENPF to hinder its farnesylation (Figure 9) leading to the dampened protein activity of CENPF and thus the repressed cell proliferation [42,43]. In a prospective view, it is expected that lonafarnib may become a potential molecular-targeted therapeutic drug for LPS by targeting CENPF.
Figure 8.
Correlation analysis between CENPF and previously identified therapeutic targets for LPS. (A) Correlation matrix diagram. (B–H) CENPF expression was significantly positively correlated with several previously identified therapeutic targets for LPS clinical treatment research.
Figure 9.
Farnesylation of CENPF affects cell cycle progression. (A) Localization of CENPF at different phases of cell cycle. Farnesylation of CENPF occurs from S phase to prophase of mitosis, involving connection of farnesyl isoprene-like compounds to the cysteine thiol group of CAAX peptide motif, catalyzed by farnesyltransferase (FTase). (B) SCH66336 (lonafarnib) competitively inhibits the binding of FTase to CAAX peptide of CENPF, thereby repressing its farnesylation. This competitive inhibition leads to a significant reduction of active CENPF in nucleus at prophase of mitosis and early centromere. As a result, G2/M transition is delayed due to the dysfunction of CENPF, thus cell cycle progression is restrained. F: farnesyl isoprenoid; FTase: farnesyl transferase; KTs: kinetochores; CAAX: CAAX box peptide (C: cysteine; A: an aliphatic amino acid; X: methionine, threonine, serine or glutamine); SCH66336: also known as Lonafarnib, a FTase inhibitor.
3. Discussion
LPS is a type of soft tissue sarcoma that accounts for 20% of the mesenchymal malignancies [44] with a high prevalence in the neck, head, retroperitoneum and extremities [45]. The metastasis of LPS could affect the survival outcome of patients, which is a challenge to the surgical resection and the stable state maintained by chemotherapy [46,47]. In recent years, molecular targeted therapy has been becoming a promising treatment modality that contributes to improving the survival of LPS patients [48]. Thus, it is of great significance to explore potential predictors for the risk assessment of LPS patients, which may convert to the prospective molecular targets. CENPF, a cell cycle-dependent microtubule-related protein, acts as an oncogene in various tumors. As a kinetochore protein, CENPF is an important regulator of mitosis and the cell cycle through controlling microtubule capture and G2/M progression [39,49], but the effect of CENPF on the prognosis of LPS patients has not been reported yet, and the molecular mechanisms of their actions in LPS oncogenesis are still unclear.
In the present study, CENPF was identified as a potential predictor for LPS survival through screening DEGs between LPS and normal tissue. In detail, CENPF expression was significantly higher in LPS than that in normal adipose tissue, and patients afflicted with DDLPS presented significantly higher CENPF expression than WDLPS patients. These results suggested that CENPF expression was upregulated in tumor tissues, especially the dedifferentiated histologic subtype, indicating the involvement of CENPF in liposarcomagenesis and development. In addition, CENPF expression showed significant differences in patients with different survival outcomes. The abnormal expression of CENPF has been reported [11] in multiple cancers, including prostate cancer [50], HCC [15] and nasopharyngeal carcinoma [51], indicating that high CENPF expression is a malignant indicator. Furthermore, Kaplan–Meier plots showed that upregulation of CENPF in LPS patients always leads to worse OS and DRFS, especially in patients afflicted with DDLPS (more malignant). As is known, DDLPS has a high recurrence and metastasis rate [52] displaying a strong aggressiveness. This suggests that CENPF overexpression may be closely associated with the malignancy of LPS and contribute to the accelerated tumor progression. Univariate and multivariate Cox regression analysis further demonstrated that CENPF functions as a risk indicator in promoting progressive disease and could be considered as an independent prognostic biomarker for LPS patients.
Therefore, the molecular mechanism of CENPF-mediated oncogenic progression was of greater concern. The association of CENPF with some known DEGs or biomarkers in LPS was explored. TOP2A and KIF23, significantly and positively associated with CENPF, have been reported to be highly expressed in LPS [20,53]. PNPLA2, CRYL1 and GRN, exhibiting a negative correlation with CENPF, have been reported to be downregulated in MRCLPS [22,53]. BAG1, negatively related to CENPF, was identified by our previous study as a protective prognostic biomarker for LPS. The expression differences of these DEGs between LPS and normal adipose tissue were confirmed using the data from the GSE21122 dataset. Survival analysis of these DEGs was performed to further verify their influences on LPS prognosis, and the results confirmed that high expression of CENPF positively-correlated genes corresponded to worse OS. On the contrary, CENPF negatively-correlated genes corresponded to better OS, further verifying that CENPF is a malignant indicator.
According to the results of GeneMANIA and STRING, correlation curves of six co-expressed genes (MKI67, TOP2A, BUB1, NDC80, CDC20 and FOXM1) displayed significant positive correlations with CENPF expression. As previously described, these genes are involved in cell cycle regulation [20,24,27,54,55,56]. It is noteworthy that TOP2A, BUB1 and CENPE are not only co-expressed but also interact with CENPF. TOP2A, encoding topoisomerase IIα, is crucial to maintaining mitotic chromosome condensation [57]; BUB1, a checkpoint kinase, is able to interact with CENPF or CENPE and is essential for the localization of CENPF or CENPE to kinetochores and the chromosome condensation during mitosis [58,59]; CENPE, a kinetochore protein, interacts with BUB1 and binds to microtubules of the spindle playing key roles in mitosis and cell cycle progression [12,42,59]. Thus, our findings indicate that these genes are closely related at both mRNA and protein levels to cooperatively function in mitosis and cell cycle, thereby contributing to the accelerated LPS progression. Further exploration of the GO enrichment analysis revealed that CENPF functions in the cell cycle through regulating mitosis and microtubule binding in various cancers, for instance, CENPF contributes to the deterioration of adrenocortical carcinoma by affecting the cell cycle [14]. In the heatmap of the GSEA analysis, several ZNFs were upregulated in the CENPFhigh group, which belong to the zinc finger transcription factor family and have profound impacts on cancer progression [60,61,62,63,64,65,66], implying a presumable connection between CENPF and these ZNFs. Additionally, CENPI, a constitutive protein of kinetochore, was synergistically upregulated with CENPF (as GSEA results shown), which specifies localization of CENPF to kinetochores and is essential for chromosome segregation and mitosis [31]. Like CENPF, CENPI is overexpressed in multiple cancers and deciphers worse prognosis [67,68,69,70,71]. Our findings suggest the possibility of a cooperative regulatory relationship between CENPF and CENPE or CENPI, thus they functionally synergistically promote liposarcomagenesis and progression.
The tumor microenvironment (TME), composed of immune cells, stromal cells, blood vessels and extracellular matrix (ECM), engenders profound influences on tumorigenesis and progression [72,73]. In general, immune cells were categorized into two classes: innate and adaptive immune cells [74]. In immune infiltrated tumors, these immune cells are extensively dispersed throughout tumor tissues with active immune responses, imposing double effects: pro- and anti-tumorigenic [75]. Immune cells in TME are associated with the prognosis and treatment effect of various cancers [73,75], including soft-tissue sarcomas (STS) [76,77]. It is of significance to identify candidate prognostic biomarkers to discern patients inclined to benefit from immunotherapy. In the present research, the relationship of immune cell scores with CENPF expression was investigated. As previously described, immune score is predictive of clinical outcomes: patients with high immune scores display longer survival [78,79]. Our findings demonstrated a negative correlation between CENPF expression and immune score of LPS TME, and low immune score or high CENPF expression forecasted worse survival of LPS patients, implying that CENPF might be regarded as a malignant indicator of tumor immune infiltration-related survival. As previously mentioned, the microenvironment rich in effective memory CD4+ T cells (Tem) is correlated with a better prognosis [80], and patients with a richer M1 macrophage infiltration also present a favorable prognosis [76,77]. In our study, CENPF was significantly negatively associated with CD4+ Tem or M1 macrophage and deciphered poor survival of LPS patients indicating the underlying connection between CENPF and CD4+ Tem or M1 macrophage, that is, CENPF might counterbalance the impacts of protective immune responses on LPS. LPS patients with high CENPF expression might resist anti-tumor immune attack to deteriorate progressively, thus CENPF might be a facilitator of tumor escape (needs to be verified). Therefore, therapeutically targeting CENPF combined with immunotherapy might be an attractive strategy for the treatment of LPS. As the underlying molecular mechanisms of CENPF-mediated liposarcomagenesis and progression are defined, CENPF is expected to become a promising therapeutic target.
Through analysis of association between CENPF and previously identified therapeutic targets, we speculated that LPS patients with a high expression of CENPF might be more sensitive to drugs targeting these CENPF-related targets. Combined application of CENPF antagonists/inhibitors and these targeted drugs might improve responses for LPS to achieve significant clinical benefits. Thus, developing CENPF as a therapeutic target is an attractive strategy for the treatment of LPS. In this case, lonafarnib (SCH66336), a small molecule inhibitor of CENPF approved by FDA [39,40,42], has caught our attention. As is known, CENPF is a significant regulator of mitosis and the cell cycle, and its level varies in different stages of the cell cycle [13]. Farnesylation modification of CENPF, occurring between the S phase and prophase of mitosis, is essential for the G2/M transition to maintain normal progression of the cell cycle [49,81]. SCH66336, targeting farnesylation of CENPF, activates the G2/M checkpoint and leads to G2/M arrest [42]. Looking forward, it is expected that lonafarnib (SCH66336) may become a potential molecular targeted therapeutic drug for LPS treatment by targeting CENPF, or combined with other drugs, to improve the clinical response and survival time of LPS patients.
4. Materials and Methods
4.1. Data Collection and Interpretation
Gene expression profiling and clinical data of LPS patients were retrieved from The Cancer Genome Atlas (TCGA) and Gene Expression Omnibus (GEO) databases. Clinicopathological data derived from TCGA dataset includes gender, treatment outcome, tumor size, DNA copy number alterations (CNAs), survival status and time information of 59 DDLPS cases. GEO datasets: GSE159659 includes 30 LPS and 15 normal samples; GSE21122 contains 89 LPS and 9 normal samples; GSE30929 is composed of 140 LPS samples and provided survival status and time data of patients without distant metastasis recurrence (DRFS: distant recurrence-free survival).
4.2. Screening of Gene with Potential Prognostic Value for LPS
The flowchart of candidate gene screening was illustrated in Figure 1. Differentially expressed genes (DEGs) between LPS and normal tissues were obtained by using Limma package based on R language from GSE159659 and GSE21122 dataset, respectively. DEGs were defined as representative differences with |log2FC| >1, p < 0.05. The overlapped genes derived from these two groups of DEGs were further filtered by regression models using the data from GSE30929 dataset. First, SPSS was applied to conduct univariate Cox regression analysis, and genes with p < 0.05 were included. Then the Glmnet package was used to carry on lasso regression analysis based on R language. Finally, survival curves were used to validate the prognostic values of candidate genes. After filtering, CENPF was selected as a potential prognostic biomarker for LPS.
4.3. Comparison of the Relationship between CENPF Expression and Clinical Features
To depict the expression features of CENPF in LPS, patients were categorized into subgroups according to their clinical features, and the differences of CENPF expression were shown in scatter plots. After that, receiver operating characteristic (ROC) curves were conducted to estimate the discrimination ability of CENPF expression in making a distinction between LPS and normal tissues or between WDLPS and DDLPS tissues. In addition, CNAs data were divided into three categories (copy number amplification, diploid normal copy and single copy deletion) to investigate whether CENPF expression is relevant to DNA CNAs. All of the above analyses were plotted by using GraphPad Prism 8.4.3, and it can be considered as a significant difference if p < 0.05.
4.4. Validation of the Prognostic Value of CENPF for LPS
To estimate the prognostic ability of CENPF in LPS, Kaplan–Meier (KM) curves of Overall Survival (OS) were plotted by using clinical data of DDLPS patients derived from TCGA dataset. Additionally, KM curves of DRFS were plotted by using clinical data of LPS patients derived from GSE30929 dataset. Correlation matrix analysis of CENPF and previously proposed LPS biomarkers or DEGs was visualized by heat map in Sangerbox 3.0 (http://vip.sangerbox.com/index.html) (accessed on 10 July 2022).
To analyze the association between CENPF expression and clinicopathological parameters, chi-square test was conducted by SPSS 25.0 software using expression and clinical data of DDLPS patients. Multivariate Cox regression analysis was applied to evaluate the independent prognostic value of CENPF expression by using SPSS 25.0, and p < 0.05 was considered to be statistically significant.
4.5. Construction of co-Expressed Gene and Protein–Protein Interaction (PPI) Network
Co-expressed genes of CENPF were explored using GeneMANIA database (https://genemania.org/) (accessed on 19 June 2022). In addition, a PPI network was constructed to explore interacting proteins of CENPF by means of STRING database (https://string-db.org/) (accessed on 23 April 2022). Furthermore, the correlation between CENPF and its co-expressed genes was estimated by Pearson’s correlation test and linear regression analysis using GraphPad.
4.6. Functional Enrichment Analysis of CENPF
Hiplot (https://hiplot-academic.com/) (accessed on 11 July 2022) was adopted to annotate gene function for GO enrichment analysis, including molecular function (MF), biological process (BP) and cellular component (CC). Enrichment maps and gene-concept networks were output to exhibit enrichment results. Gene Set Enrichment Analysis (GSEA) was introduced to investigate the function enrichment of CENPF and explore the molecular mechanisms underlying CENPF-mediated LPS tumorigenesis and progression. In detail, 58 TCGA-DDLPS cases were categorized into two groups according to CENPF expression (high vs. low). After running, the output results were visualized as heatmaps, peak maps, ranked genes, etc. Statistical difference thresholds were set as |NES|> 1, NOM p-value < 0.05 and FDR q-value < 0.25.
4.7. Comprehensive Analysis of Immune Infiltration
CIBERSORT (https://cibersort.stanford.edu/) (accessed on 28 June 2022) [82], was introduced to estimate the abundance of immune cells based on gene expression data from TCGA dataset. LM22, a reference gene expression feature set for 22 immune cell subtypes, was employed to analyze percentage of these immune cell.
ESTIMATE (https://bioinformatics.mdanderson.org/estimate/index.html) (accessed on 29 June 2022) [83] was applied to estimate the ratio of stromal and immune cells to non-tumor components using gene expression data and obtain the immune scores for LPS. The correlation scatter plot was visualized by Sangerbox 3.0 to investigate the relationship between CENPF expression and immune scores in LPS.
xCell (https://xcell.ucsf.edu/) (accessed on 29 June 2022) is a method that combines enrichment analysis with a deconvolution approach to convert gene expression profiles into enrichment scores for samples [84]. In Sangerbox 3.0, xCell algorithm was selected to obtain the enrichment scores of 64 cell types (stromal and immune cells) and the immune score of each sample.
The infiltration of six immune cell types (B cells, CD4+ T cells, CD8+ T cells, neutrophils, macrophages and dendritic cells) in sarcoma was estimated by TIMER 2.0 (http://timer.comp-genomics.org/) (accessed on 20 June 2022). Gene modules were used to analyze the correlation between CENPF expression and immune infiltration in sarcoma (including LPS). Statistically significant differences: p < 0.05.
4.8. Drug Sensitivity Analysis of CENPF in Soft Tissue Sarcoma
GSCALite (http://bioinfo.life.hust.edu.cn/web/GSCALite/) (accessed on 1 June 2022) was introduced to conduct drug sensitivity analysis [85]. Based on data of CENPF and its co-expressed genes, “TCGA-SARC” (sarcoma) and “Drug Sensitivity” in GSCALite were chosen and set, and correlation in the Spearman algorithm between gene expression and small molecule/drug sensitivity (IC50) derived from GDSC database were performed.
5. Conclusions
In conclusion, CENPF may be considered as a promising biomarker regarding LPS prognosis as well as tumor immune infiltration and may be a molecular therapeutic target for LPS patients.
Supplementary Materials
The following supporting information can be downloaded at: https://www.mdpi.com/article/10.3390/ijms24087010/s1.
Author Contributions
J.C. and Y.L.: methodology, data analysis and writing-original draft preparation; B.Z., J.H., X.L. and J.W.: methodology, data analysis, investigation and validation; M.H., M.Y. and K.Z.: data collection and curation; G.L. and M.T.: formal analysis and validation; W.R.: writing—review and editing; S.J.: project administration; Y.A.: conceptualization, design, funding acquisition and writing-original draft preparation and review. All authors have read and agreed to the published version of the manuscript.
Funding
This work was supported by the Program for Science and Technology Development in Henan Province (No. 212102310616) and the Innovation Project for College Students of Henan University (No. 202210475039; No. 202210475011).
Institutional Review Board Statement
Not applicable.
Informed Consent Statement
Not applicable.
Data Availability Statement
Publicly available datasets were analyzed in this study. The datasets analyzed for this study can be found in the TCGA database (https://www.cancer.gov/about-nci/organization/ccg/research/structuralgenomics/tcga) (accessed on 17 January 2022) and GEO database (https://www.ncbi.nlm.nih.gov/gds/?term=) (accessed on 13 November 2021).
Conflicts of Interest
The authors declare no conflict of interest.
References
- Abbas Manji, G.; Singer, S.; Koff, A.; Schwartz, G.K. Application of molecular biology to individualize therapy for patients with liposarcoma. Am. Soc. Clin. Oncol. Educ. Book Am. Soc. Clin. Oncol. Annu. Meet. 2015, 35, 213–218. [Google Scholar] [CrossRef]
- Ng, V.Y.; Scharschmidt, T.J.; Mayerson, J.L.; Fisher, J.L. Incidence and survival in sarcoma in the United States: A focus on musculoskeletal lesions. Anticancer Res. 2013, 33, 2597–2604. [Google Scholar] [PubMed]
- Haddox, C.L.; Riedel, R.F. Recent advances in the understanding and management of liposarcoma. Fac. Rev. 2021, 10, 1. [Google Scholar] [CrossRef] [PubMed]
- Wei, X.; Qin, Y.; Ouyang, S.; Qian, J.; Tu, S.; Yao, J. Challenging surgical treatment of giant retroperitoneal liposarcoma: A case report. Oncol. Lett. 2022, 24, 314. [Google Scholar] [CrossRef]
- Ahmed, S.K.; Petersen, I.A. Preoperative Radiation for Soft Tissue Sarcomas: How Much Is Needed? Curr. Treat. Options Oncol. 2022, 23, 68–77. [Google Scholar] [CrossRef]
- Maki, R.G.; Wathen, J.K.; Patel, S.R.; Priebat, D.A.; Okuno, S.H.; Samuels, B.; Fanucchi, M.; Harmon, D.C.; Schuetze, S.M.; Reinke, D.; et al. Randomized phase II study of gemcitabine and docetaxel compared with gemcitabine alone in patients with metastatic soft tissue sarcomas: Results of sarcoma alliance for research through collaboration study 002 [corrected]. J. Clin. Oncol. 2007, 25, 2755–2763. [Google Scholar] [CrossRef] [PubMed]
- Abdul Razak, A.R.; Bauer, S.; Suarez, C.; Lin, C.C.; Quek, R.; Hütter-Krönke, M.L.; Cubedo, R.; Ferretti, S.; Guerreiro, N.; Jullion, A.; et al. Co-Targeting of MDM2 and CDK4/6 with Siremadlin and Ribociclib for the Treatment of Patients with Well-Differentiated or Dedifferentiated Liposarcoma: Results from a Proof-of-Concept, Phase Ib Study. Clin. Cancer Res. Off. J. Am. Assoc. Cancer Res. 2022, 28, 1087–1097. [Google Scholar] [CrossRef] [PubMed]
- Gits, C.M.; van Kuijk, P.F.; Jonkers, M.B.; Boersma, A.W.; Smid, M.; van Ijcken, W.F.; Coindre, J.-M.; Chibon, F.; Verhoef, C.; Mathijssen, R.H.; et al. MicroRNA expression profiles distinguish liposarcoma subtypes and implicate miR-145 and miR-451 as tumor suppressors. Int. J. Cancer. 2014, 135, 348–361. [Google Scholar] [CrossRef] [PubMed]
- Weaver, J.; Downs-Kelly, E.; Goldblum, J.R.; Turner, S.; Kulkarni, S.; Tubbs, R.R.; Rubin, B.P.; Skacel, M. Fluorescence in situ hybridization for MDM2 gene amplification as a diagnostic tool in lipomatous neoplasms. Mod. Pathol. 2008, 21, 943–949. [Google Scholar] [CrossRef]
- Lee, S.; Park, H.; Ha, S.Y.; Paik, K.Y.; Lee, S.E.; Kim, J.M.; Park, J.B.; Kwon, C.D.; Joh, J.-W.; Choi, Y.-L.; et al. CDK4 amplification predicts recurrence of well-differentiated liposarcoma of the abdomen. PLoS ONE 2014, 9, e99452. [Google Scholar] [CrossRef] [PubMed]
- Shahid, M.; Lee, M.Y.; Piplani, H.; Andres, A.M.; Zhou, B.; Yeon, A.; Kim, M.; Kim, H.L.; Kim, J. Centromere protein F (CENPF), a microtubule binding protein, modulates cancer metabolism by regulating pyruvate kinase M2 phosphorylation signaling. Cell Cycle 2018, 17, 2802–2818. [Google Scholar] [CrossRef]
- Musinipally, V.; Howes, S.; Alushin, G.M.; Nogales, E. The microtubule binding properties of CENP-E’s C-terminus and CENP-F. J. Mol. Biol. 2013, 425, 4427–4441. [Google Scholar] [CrossRef] [PubMed]
- Liao, H.; Winkfein, R.J.; Mack, G.; Rattner, J.B.; Yen, T.J. CENP-F is a protein of the nuclear matrix that assembles onto kinetochores at late G2 and is rapidly degraded after mitosis. J. Cell Biol. 1995, 130, 507–518. [Google Scholar] [CrossRef] [PubMed]
- Huang, Y.G.; Li, D.; Wang, L.; Su, X.M.; Tang, X.B. CENPF/CDK1 signaling pathway enhances the progression of adrenocortical carcinoma by regulating the G2/M-phase cell cycle. J. Transl. Med. 2022, 20, 78. [Google Scholar] [CrossRef]
- Huang, Y.; Chen, X.; Wang, L.; Wang, T.; Tang, X.; Su, X. Centromere Protein F (CENPF) Serves as a Potential Prognostic Biomarker and Target for Human Hepatocellular Carcinoma. J. Cancer. 2021, 12, 2933–2951. [Google Scholar] [CrossRef] [PubMed]
- Sun, J.; Huang, J.; Lan, J.; Zhou, K.; Gao, Y.; Song, Z.; Deng, Y.; Liu, L.; Dong, Y.; Liu, X. Overexpression of CENPF correlates with poor prognosis and tumor bone metastasis in breast cancer. Cancer Cell Int. 2019, 19, 264. [Google Scholar] [CrossRef]
- Cheng, Y.; Wang, K.; Geng, L.; Sun, J.; Xu, W.; Liu, D.; Gong, S.; Zhu, Y. Identification of candidate diagnostic and prognostic biomarkers for pancreatic carcinoma. EBioMedicine 2019, 40, 382–393. [Google Scholar] [CrossRef] [PubMed]
- Li, R.; Wang, X.; Zhao, X.; Zhang, X.; Chen, H.; Ma, Y.; Liu, Y. Centromere protein F and Forkhead box M1 correlation with prognosis of non-small cell lung cancer. Oncol. Lett. 2020, 19, 1368–1374. [Google Scholar] [CrossRef]
- Han, Y.; Xu, S.; Cheng, K.; Diao, C.; Liu, S.; Zou, W.; Bi, Y. CENPF promotes papillary thyroid cancer progression by mediating cell proliferation and apoptosis. Exp. Ther. Med. 2021, 21, 401. [Google Scholar] [CrossRef]
- Gobble, R.M.; Qin, L.X.; Brill, E.R.; Angeles, C.V.; Ugras, S.; O’Connor, R.B.; Moraco, N.H.; DeCarolis, P.L.; Antonescu, C.; Singer, S. Expression profiling of liposarcoma yields a multigene predictor of patient outcome and identifies genes that contribute to liposarcomagenesis. Cancer Res. 2011, 71, 2697–2705. [Google Scholar] [CrossRef]
- Wu, H.; Zhang, Q.; Zhao, Y.; Xu, F.; Zhang, J.; He, H.; Wang, X.; Feng, H. Association of sirtuin-1 and vascular endothelial growth factor expression with tumor progression and poor prognosis in liposarcoma. J. Int. Med. Res. 2020, 48, 300060520926355. [Google Scholar] [CrossRef] [PubMed]
- Serguienko, A.; Braadland, P.; Meza-Zepeda, L.A.; Bjerkehagen, B.; Myklebost, O. Accurate 3-gene-signature for early diagnosis of liposarcoma progression. Clin. Sarcoma Res. 2020, 10, 4–11. [Google Scholar] [CrossRef] [PubMed]
- Kim, J.H.; Lee, J.S.; Kim, E.J.; Park, K.H.; Kim, K.H.; Yi, S.Y.; Kim, H.S.; Cho, Y.J.; Shin, K.-H.; Ahn, J.B.; et al. Prognostic implications of PIK3CA amplification in curatively resected liposarcoma. Oncotarget 2016, 7, 24549–24558. [Google Scholar] [CrossRef] [PubMed]
- Sun, X.; Kaufman, P.D. Ki-67, more than a proliferation marker. Chromosoma 2018, 127, 175–186. [Google Scholar] [CrossRef] [PubMed]
- Long, Z.; Wu, T.; Tian, Q.; Carlson, L.A.; Wang, W.; Wu, G. Expression and prognosis analyses of BUB1, BUB1B and BUB3 in human sarcoma. Aging 2021, 13, 12395–12409. [Google Scholar] [CrossRef]
- Shi, M.; Guo, H.; Bai, Y.; Niu, J.; Niu, X.; Sun, K.; Chen, Y. Upregulated mitosis-associated genes CENPE, CENPF, and DLGAP5 predict poor prognosis and chemotherapy resistance of Acute Myeloid Leukemia. Cancer Biomark. Sect. A Dis. Markers 2022, 35, 11–25. [Google Scholar] [CrossRef] [PubMed]
- Lin, S.C.; Kao, C.Y.; Lee, H.J.; Creighton, C.J.; Ittmann, M.M.; Tsai, S.J.; Tsai, S.Y.; Tsai, M.J. Dysregulation of miRNAs-COUP-TFII-FOXM1-CENPF axis contributes to the metastasis of prostate cancer. Nat. Commun. 2016, 7, 11418. [Google Scholar] [CrossRef]
- Laoukili, J.; Kooistra, M.R.; Brás, A.; Kauw, J.; Kerkhoven, R.M.; Morrison, A.; Clevers, H.; Medema, R. FoxM1 is required for execution of the mitotic programme and chromosome stability. Nat. Cell Biol. 2005, 7, 126–136. [Google Scholar] [CrossRef]
- Perpelescu, M.; Fukagawa, T. The ABCs of CENPs. Chromosoma 2011, 120, 425–446. [Google Scholar] [CrossRef]
- Peterka, M.; Kornmann, B. Miro-dependent mitochondrial pool of CENP-F and its farnesylated C-terminal domain are dispensable for normal development in mice. PLoS Genet. 2019, 15, e1008050. [Google Scholar] [CrossRef]
- Liu, S.T.; Hittle, J.C.; Jablonski, S.A.; Campbell, M.S.; Yoda, K.; Yen, T.J. Human CENP-I specifies localization of CENP-F, MAD1 and MAD2 to kinetochores and is essential for mitosis. Nat. Cell Biol. 2003, 5, 341–345. [Google Scholar] [CrossRef] [PubMed]
- Tang, R.; Liu, X.; Liang, C.; Hua, J.; Xu, J.; Wang, W.; Meng, Q.; Liu, J.; Zhang, B.; Yu, X.; et al. Deciphering the Prognostic Implications of the Components and Signatures in the Immune Microenvironment of Pancreatic Ductal Adenocarcinoma. Front. Immunol. 2021, 12, 648917. [Google Scholar] [CrossRef]
- Petitprez, F.; Vano, Y.A.; Becht, E.; Giraldo, N.A.; de Reyniès, A.; Sautès-Fridman, C.; Fridman, W.H. Transcriptomic analysis of the tumor microenvironment to guide prognosis and immunotherapies. Cancer Immunol. Immunother. CII 2018, 67, 981–988. [Google Scholar] [CrossRef] [PubMed]
- Camp, R.L.; Dolled-Filhart, M.; Rimm, D.L. X-tile: A new bio-informatics tool for biomarker assessment and outcome-based cut-point optimization. Clin. Cancer Res. Off. J. Am. Assoc. Cancer Res. 2004, 10, 7252–7259. [Google Scholar] [CrossRef] [PubMed]
- Van Glabbeke, M.; Verweij, J.; Judson, I.; Nielsen, O.S. Progression-free rate as the principal end-point for phase II trials in soft-tissue sarcomas. Eur. J. Cancer 2002, 38, 543–549. [Google Scholar] [CrossRef] [PubMed]
- Lee, A.T.J.; Thway, K.; Huang, P.H.; Jones, R.L. Clinical and Molecular Spectrum of Liposarcoma. J. Clin. Oncol. Off. J. Am. Soc. Clin. Oncol. 2018, 36, 151–159. [Google Scholar] [CrossRef]
- Schöffski, P. Established and Experimental Systemic Treatment Options for Advanced Liposarcoma. Oncol. Res. Treat. 2022, 45, 525–543. [Google Scholar] [CrossRef] [PubMed]
- Van Tine, B.A.; Krarup-Hansen, A.; Hess, L.M.; Abdul Razak, A.R.; Soldatenkova, V.; Wright, J.; Park, S.H. Quality of life of patients with soft tissue sarcoma treated with doxorubicin in the ANNOUNCE phase III clinical trial. Rare Tumors 2022, 14, 20363613221100033. [Google Scholar] [CrossRef]
- Schafer-Hales, K.; Iaconelli, J.; Snyder, J.P.; Prussia, A.; Nettles, J.H.; El-Naggar, A.; Khuri, F.R.; Giannakakou, P.; Marcus, A.I. Farnesyl transferase inhibitors impair chromosomal maintenance in cell lines and human tumors by compromising CENP-E and CENP-F function. Mol. Cancer Ther. 2007, 6, 1317–1328. [Google Scholar] [CrossRef]
- Dhillon, S. Lonafarnib: First Approval. Drugs 2021, 81, 283–289. [Google Scholar] [CrossRef]
- Gordon, L.B.; Kleinman, M.E.; Massaro, J.; D’Agostino, R.B., Sr.; Shappell, H.; Gerhard-Herman, M.; Smoot, L.B.; Gordon, C.M.; Cleveland, R.H.; Nazarian, A.; et al. Clinical Trial of the Protein Farnesylation Inhibitors Lonafarnib, Pravastatin, and Zoledronic Acid in Children With Hutchinson-Gilford Progeria Syndrome. Circulation 2016, 134, 114–125. [Google Scholar] [CrossRef]
- Ashar, H.R.; James, L.; Gray, K.; Carr, D.; Black, S.; Armstrong, L.; Bishop, W.R.; Kirschmeier, P. Farnesyl transferase inhibitors block the farnesylation of CENP-E and CENP-F and alter the association of CENP-E with the microtubules. J. Biol. Chem. 2000, 275, 30451–30457. [Google Scholar] [CrossRef] [PubMed]
- de Bono, J.S.; Tolcher, A.W.; Rowinsky, E.K. Farnesyltransferase inhibitors and their potential in the treatment of breast carcinoma. Semin. Oncol. 2003, 30 (Suppl. 16), 79–92. [Google Scholar] [CrossRef] [PubMed]
- Riva, G.; Sensini, M.; Corvino, A.; Garzaro, M.; Pecorari, G. Liposarcoma of Hypopharynx and Esophagus: A Unique Entity? J. Gastrointest Cancer 2016, 47, 135–142. [Google Scholar] [CrossRef] [PubMed]
- Fernandes, S.R.; Rita Gonçalves, A.; Lopes, J.; Moura Santos, P.; Lopes da Silva, H.; Crujo, C.; Velosa, J. Primary liposarcoma of the sigmoid presenting as colonic intussusception—A case report. Rev. Esp. Enferm. Dig. 2016, 108, 591–594. [Google Scholar] [CrossRef] [PubMed][Green Version]
- Wang, S.; Zhou, Y.; Wang, H.; Ling, J. Survival analysis and treatment strategies for limb liposarcoma patients with metastasis at presentation. Medicine 2021, 100, e25296. [Google Scholar] [CrossRef] [PubMed]
- Eilber, F.C.; Eilber, F.R.; Eckardt, J.; Rosen, G.; Riedel, E.; Maki, R.G.; Brennan, M.; Singer, S. The impact of chemotherapy on the survival of patients with high-grade primary extremity liposarcoma. Ann. Surg. 2004, 240, 686–695; discussion 695–697. [Google Scholar] [CrossRef]
- Patel, R.B.; Li, T.; Liao, Z.; Jaldeepbhai, J.A.; Perera, H.; Muthukuda, S.K.; Dhirubhai, D.H.; Singh, V.; Du, X.; Yang, J. Recent translational research into targeted therapy for liposarcoma. Stem Cell Investig 2017, 4, 21. [Google Scholar] [CrossRef]
- Hussein, D.; Taylor, S.S. Farnesylation of Cenp-F is required for G2/M progression and degradation after mitosis. J. Cell Sci. 2002, 115 Pt 17, 3403–3414. [Google Scholar] [CrossRef]
- Aytes, A.; Mitrofanova, A.; Lefebvre, C.; Alvarez, M.J.; Castillo-Martin, M.; Zheng, T.; Eastham, J.A.; Gopalan, A.; Pienta, K.J.; Shen, M.M.; et al. Cross-species regulatory network analysis identifies a synergistic interaction between FOXM1 and CENPF that drives prostate cancer malignancy. Cancer Cell 2014, 25, 638–651. [Google Scholar] [CrossRef]
- Cao, J.Y.; Liu, L.; Chen, S.P.; Zhang, X.; Mi, Y.J.; Liu, Z.G.; Li, M.Z.; Zhang, H.; Qian, C.N.; Shao, J.Y.; et al. Prognostic significance and therapeutic implications of centromere protein F expression in human nasopharyngeal carcinoma. Mol. Cancer 2010, 9, 237. [Google Scholar]
- Gronchi, A.; Strauss, D.C.; Miceli, R.; Bonvalot, S.; Swallow, C.J.; Hohenberger, P.; Van Coevorden, F.; Rutkowski, P.; Callegaro, D.; Hayes, A.J.; et al. Variability in Patterns of Recurrence After Resection of Primary Retroperitoneal Sarcoma (RPS): A Report on 1007 Patients From the Multi-institutional Collaborative RPS Working Group. Ann. Surg. 2016, 263, 1002–1009. [Google Scholar] [CrossRef] [PubMed]
- Francis, P.; Namløs, H.M.; Müller, C.; Edén, P.; Fernebro, J.; Berner, J.M.; Bjerkehagen, B.; Åkerman, M.; Bendahl, P.-O.; Isinger, A.; et al. Diagnostic and prognostic gene expression signatures in 177 soft tissue sarcomas: Hypoxia-induced transcription profile signifies metastatic potential. BMC Genom. 2007, 8, 73. [Google Scholar] [CrossRef] [PubMed]
- Su, Q.; Li, W.; Zhang, X.; Wu, R.; Zheng, K.; Zhou, T.; Dong, Y.; He, Y.; Wang, D. Integrated bioinformatics analysis for the screening of hub genes and therapeutic drugs in Hepatocellular carcinoma. Curr. Pharm. Biotechnol. 2022. [Google Scholar] [CrossRef]
- Cui, F.; Ning, S.; Xu, Z.; Hu, J. Spindle pole body component 25 in the androgen-induced regression of castration-resistant prostate cancer. Transl. Androl. Urol. 2022, 11, 519–527. [Google Scholar] [CrossRef] [PubMed]
- Ozmen Yaylaci, A.; Canbek, M. The role of ubiquitin signaling pathway on liver regeneration in rats. Mol Cell Biochem. 2022, 478, 131–147. [Google Scholar] [CrossRef]
- Nielsen, C.F.; Zhang, T.; Barisic, M.; Kalitsis, P.; Hudson, D.F. Topoisomerase IIα is essential for maintenance of mitotic chromosome structure. Proc. Natl. Acad. Sci. United States Am. 2020, 117, 12131–12142. [Google Scholar] [CrossRef] [PubMed]
- Johnson, V.L.; Scott, M.I.; Holt, S.V.; Hussein, D.; Taylor, S.S. Bub1 is required for kinetochore localization of BubR1, Cenp-E, Cenp-F and Mad2, and chromosome congression. J. Cell Sci. 2004, 117 Pt 8, 1577–1589. [Google Scholar] [CrossRef] [PubMed]
- Ciossani, G.; Overlack, K.; Petrovic, A.; Huis In ‘t Veld, P.J.; Koerner, C.; Wohlgemuth, S.; Maffini, S.; Musacchio, A. The kinetochore proteins CENP-E and CENP-F directly and specifically interact with distinct BUB mitotic checkpoint Ser/Thr kinases. J. Biol. Chem. 2018, 293, 10084–10101. [Google Scholar] [CrossRef] [PubMed]
- Ji, C.; Lin, S.; Yao, D.; Li, M.; Chen, W.; Zheng, S.; Zhao, Z. Identification of promising prognostic genes for relapsed acute lymphoblastic leukemia. Blood Cells Mol. Dis. 2019, 77, 113–119. [Google Scholar] [CrossRef]
- Jen, J.; Wang, Y.C. Zinc finger proteins in cancer progression. J. Biomed. Sci. 2016, 23, 53. [Google Scholar] [CrossRef]
- Haldrup, C.; Pedersen, A.L.; Øgaard, N.; Strand, S.H.; Høyer, S.; Borre, M.; Ørntoft, T.F.; Sørensen, K.D. Biomarker potential of ST6GALNAC3 and ZNF660 promoter hypermethylation in prostate cancer tissue and liquid biopsies. Mol. Oncol. 2018, 12, 545–560. [Google Scholar] [CrossRef] [PubMed]
- Wang, B.; Yin, C.; Yang, X.; Shi, H.; Zhang, Z.; Zhou, J.; Zhang, P. Six Genes Associated with Lymphatic Metastasis in Colon Adenocarcinoma Linked to Prognostic Value and Tumor Immune Cell Infiltration. Evid. -Based Complement. Altern. Med. eCAM 2022, 2022, 4304361. [Google Scholar] [CrossRef]
- Liu, J.; Dong, C.; Jiang, G.; Lu, X.; Liu, Y.; Wu, H. Transcription factor expression as a predictor of colon cancer prognosis: A machine learning practice. BMC Med. Genom. 2020, 13 (Suppl. 9), 135. [Google Scholar] [CrossRef]
- Pu, W.; Qian, F.; Liu, J.; Shao, K.; Xiao, F.; Jin, Q.; Liu, Q.; Jiang, S.; Zhang, R.; Zhang, J.; et al. Targeted Bisulfite Sequencing Reveals DNA Methylation Changes in Zinc Finger Family Genes Associated With KRAS Mutated Colorectal Cancer. Front. Cell Dev. Biol. 2021, 9, 759813. [Google Scholar] [CrossRef] [PubMed]
- Cassandri, M.; Smirnov, A.; Novelli, F.; Pitolli, C.; Agostini, M.; Malewicz, M.; Melino, G.; Raschellà, G. Zinc-finger proteins in health and disease. Cell Death Discov. 2017, 3, 17071. [Google Scholar] [CrossRef] [PubMed]
- Wang, J.; Liu, X.; Chu, H.J.; Li, N.; Huang, L.Y.; Chen, J. Centromere Protein I (CENP-I) Is Upregulated in Gastric Cancer, Predicts Poor Prognosis, and Promotes Tumor Cell Proliferation and Migration. Technol. Cancer Res. Treat. 2021, 20, 15330338211045510. [Google Scholar] [CrossRef]
- Zhou, X.; Jin, W.; Chen, Y.; Zhu, L.; Mo, A.; Xie, Q. Identification of potential druggable targets of cell cycle with small-molecule inhibitors in oral squamous cell carcinoma. Pharm. Genom. 2022, 32, 125–137. [Google Scholar] [CrossRef]
- Yu, P.; Dai, Y.; Zhuang, T.; Yue, X.; Chen, Y.; Wang, X.; Duan, X.; Ping, Y.; Xie, Y.; Cao, Y.; et al. Identification and Validation of Three Hub Genes Involved in Cell Proliferation and Prognosis of Castration-Resistant Prostate Cancer. Oxidative Med. Cell. Longev. 2022, 2022, 8761112. [Google Scholar] [CrossRef]
- Yang, P.; Pei, X.; Deng, J.; Li, X. Comprehensive Analysis of Centromere Protein Family Member Genes in Lung Adenocarcinoma. Crit. Rev. Eukaryot. Gene Expr. 2022, 32, 57–72. [Google Scholar] [CrossRef]
- Thangavelu, P.U.; Lin, C.Y.; Vaidyanathan, S.; Nguyen, T.H.M.; Dray, E.; Duijf, P.H.G. Overexpression of the E2F target gene CENPI promotes chromosome instability and predicts poor prognosis in estrogen receptor-positive breast cancer. Oncotarget 2017, 8, 62167–62182. [Google Scholar] [CrossRef] [PubMed]
- Liu, J.; Peng, Y.; Inuzuka, H.; Wei, W. Targeting micro-environmental pathways by PROTACs as a therapeutic strategy. Semin. Cancer Biol. 2022, 86, 269–279. [Google Scholar] [CrossRef] [PubMed]
- Petitprez, F.; Meylan, M.; de Reyniès, A.; Sautès-Fridman, C.; Fridman, W.H. The Tumor Microenvironment in the Response to Immune Checkpoint Blockade Therapies. Front. Immunol. 2020, 11, 784. [Google Scholar] [CrossRef]
- Gajewski, T.F.; Schreiber, H.; Fu, Y.X. Innate and adaptive immune cells in the tumor microenvironment. Nat. Immunol. 2013, 14, 1014–1022. [Google Scholar] [CrossRef]
- Anderson, N.M.; Simon, M.C. The tumor microenvironment. Curr. Biol. 2020, 30, R921–R925. [Google Scholar] [CrossRef]
- Roulleaux Dugage, M.; Nassif, E.F.; Italiano, A.; Bahleda, R. Improving Immunotherapy Efficacy in Soft-Tissue Sarcomas: A Biomarker Driven and Histotype Tailored Review. Front. Immunol. 2021, 12, 775761. [Google Scholar] [CrossRef]
- Zhu, N.; Hou, J. Assessing immune infiltration and the tumor microenvironment for the diagnosis and prognosis of sarcoma. Cancer Cell Int. 2020, 20, 577. [Google Scholar] [CrossRef]
- Han, K.; Qian, K.; Zhao, T.; Liu, X.S.; Zhang, Y. Prediction of prognosis of patients with lung cancer in combination with the immune score. Biosci. Rep. 2021, 41. [Google Scholar] [CrossRef] [PubMed]
- Öjlert, Å.K.; Halvorsen, A.R.; Nebdal, D.; Lund-Iversen, M.; Solberg, S.; Brustugun, O.T.; Lingjaerde, O.C.; Helland, Å. The immune microenvironment in non-small cell lung cancer is predictive of prognosis after surgery. Mol. Oncol. 2019, 13, 1166–1179. [Google Scholar] [CrossRef]
- Duurland, C.L.; Santegoets, S.J.; Abdulrahman, Z.; Loof, N.M.; Sturm, G.; Wesselink, T.H.; Arens, R.; Boekestijn, S.; Ehsan, I.; van Poelgeest, M.I.E.; et al. CD161 expression and regulation defines rapidly responding effector CD4+ T cells associated with improved survival in HPV16-associated tumors. J. Immunother. Cancer 2022, 10, e003995. [Google Scholar] [CrossRef]
- Varis, A.; Salmela, A.L.; Kallio, M.J. Cenp-F (mitosin) is more than a mitotic marker. Chromosoma 2006, 115, 288–295. [Google Scholar] [CrossRef] [PubMed]
- Newman, A.M.; Liu, C.L.; Green, M.R.; Gentles, A.J.; Feng, W.; Xu, Y.; Hoang, C.D.; Diehn, M.; Alizadeh, A.A. Robust enumeration of cell subsets from tissue expression profiles. Nat. Methods 2015, 12, 453–457. [Google Scholar] [CrossRef] [PubMed]
- Yoshihara, K.; Shahmoradgoli, M.; Martínez, E.; Vegesna, R.; Kim, H.; Torres-Garcia, W.; Treviño, V.; Shen, H.; Laird, P.W.; Levine, D.A.; et al. Inferring tumour purity and stromal and immune cell admixture from expression data. Nat. Commun. 2013, 4, 2612. [Google Scholar] [CrossRef]
- Aran, D.; Hu, Z.; Butte, A.J. xCell: Digitally portraying the tissue cellular heterogeneity landscape. Genome Biol. 2017, 18, 220. [Google Scholar] [CrossRef]
- Liu, C.J.; Hu, F.F.; Xia, M.X.; Han, L.; Zhang, Q.; Guo, A.Y. GSCALite: A web server for gene set cancer analysis. Bioinformatics 2018, 34, 3771–3772. [Google Scholar] [CrossRef] [PubMed]
Disclaimer/Publisher’s Note: The statements, opinions and data contained in all publications are solely those of the individual author(s) and contributor(s) and not of MDPI and/or the editor(s). MDPI and/or the editor(s) disclaim responsibility for any injury to people or property resulting from any ideas, methods, instructions or products referred to in the content. |
© 2023 by the authors. Licensee MDPI, Basel, Switzerland. This article is an open access article distributed under the terms and conditions of the Creative Commons Attribution (CC BY) license (https://creativecommons.org/licenses/by/4.0/).








