RFRP-3 Influences Apoptosis and Steroidogenesis of Yak Cumulus Cells and Compromises Oocyte Meiotic Maturation and Subsequent Developmental Competence
Abstract
1. Introduction
2. Results
2.1. Expression Profiles of GnIH/RFRP-3 and GPR147 in Yak Ovary and CCs
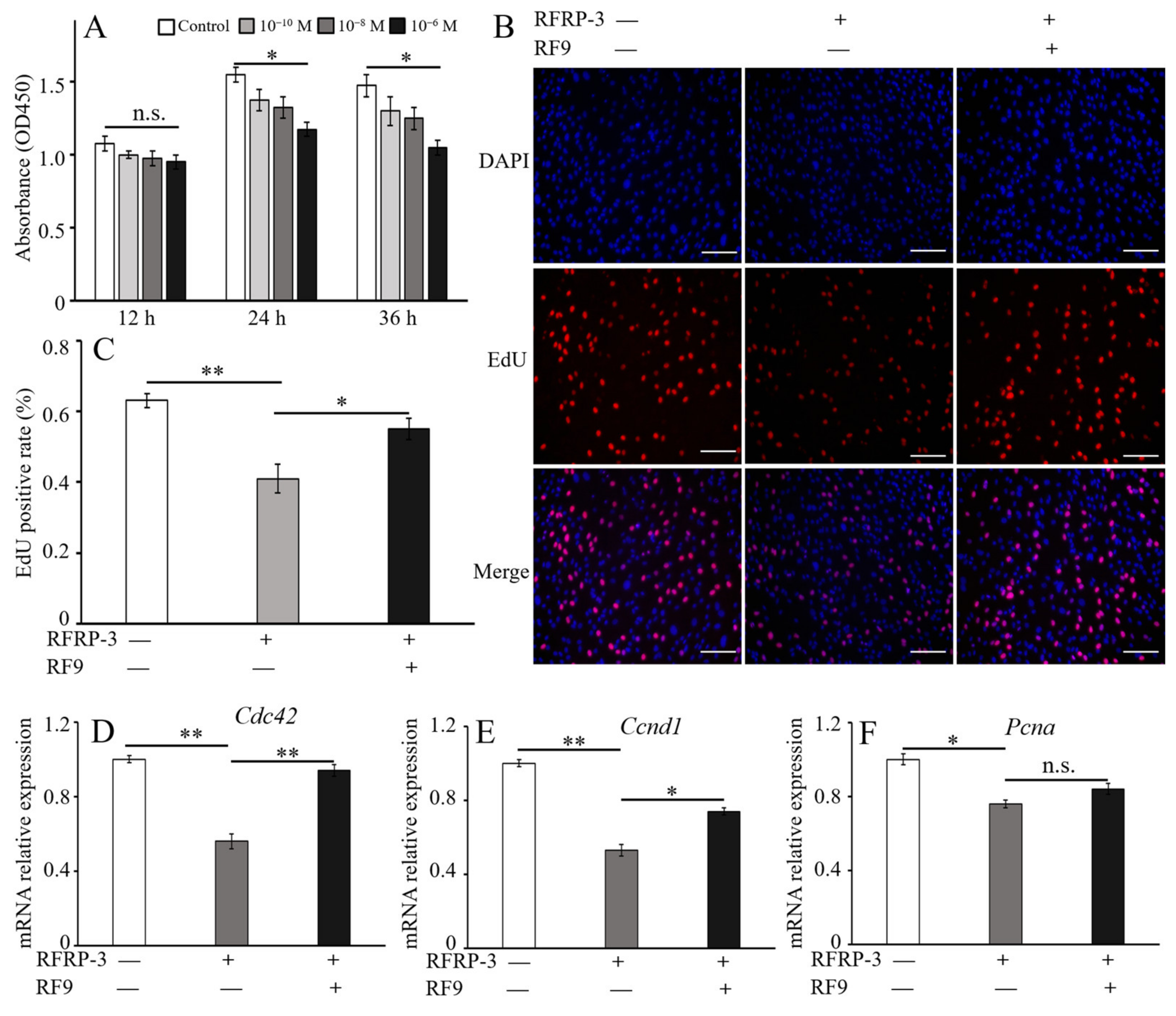
2.2. RFRP-3 Inhibits the Proliferation of Yak CCs
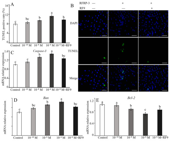
2.3. RFRP-3 Promotes Apoptosis with Apoptosis-Related Genes
2.4. Effects of RFRP-3 on E2 and P4 Secretion
2.5. Effects of RFRP-3 on the Progression of Oocyte Maturation
2.6. Effects of RFRP-3 on the Oocyte Developmental Potential
3. Discussion
4. Conclusions
5. Materials and Methods
5.1. Animals and RFRP-3
5.2. Immunohistochemistry (IHC) of Ovarian Tissue
5.3. Isolation and Culture of COCs and CCs
5.4. Immunofluorescence Assay
5.5. Proliferation and Apoptosis Analysis
5.6. Assay of Steroid Hormone Content
5.7. Assessment of Oocyte Meiotic Progression
5.8. Parthenogenetic Activation
5.9. RT-qPCR
5.10. Statistical Analysis
Supplementary Materials
Author Contributions
Funding
Institutional Review Board Statement
Data Availability Statement
Conflicts of Interest
References
- Jin, S.Y.; Lei, L.; Shikanov, A.; Shea, L.D.; Woodruff, T.K. A novel two-step strategy for in vitro culture of early-stage ovarian follicles in the mouse. Fertil. Steril. 2010, 93, 2633–2639. [Google Scholar] [CrossRef] [PubMed]
- Loyer, N.; Kolotuev, I.; Pinot, M.; Le Borgne, R. Drosophila E-cadherin is required for the maintenance of ring canals anchoring to mechanically withstand tissue growth. Proc. Natl. Acad. Sci. USA 2015, 112, 12717–12722. [Google Scholar] [CrossRef] [PubMed]
- Jia, B.Y.; Xiang, D.C.; Liu, S.N.; Zhang, B.; Shao, Q.Y.; Hong, Q.H.; Quan, G.B.; Wu, G.Q. TMT-based quantitative proteomic analysis of cumulus cells derived from vitrified porcine immature oocytes following in vitro maturation. Theriogenology 2020, 152, 8–17. [Google Scholar] [CrossRef] [PubMed]
- Yuan, Y.; Spate, L.D.; Redel, B.K.; Tian, Y.; Zhou, J.; Prather, R.S.; Roberts, R.M. Quadrupling efficiency in production of genetically modified pigs through improved oocyte maturation. Proc. Natl. Acad. Sci. USA 2017, 114, E5796–E5804. [Google Scholar] [CrossRef]
- Dellaqua, T.T.; Vígaro, R.A.; Janini, L.C.Z.; Dal Canto, M.; Renzini, M.M.; Lodde, V.; Luciano, A.M.; Buratini, J. Neuregulin 1 (NRG1) modulates oocyte nuclear maturation during IVM and improves post-IVF embryo development. Theriogenology 2023, 195, 209–216. [Google Scholar] [CrossRef]
- Stamatiades, G.A.; Carroll, R.S.; Kaiser, U.B. GnRH—A key regulator of FSH. Endocrinology 2019, 160, 57–67. [Google Scholar] [CrossRef]
- Kanda, S. Evolution of the regulatory mechanisms for the hypothalamic-pituitary-gonadal axis in vertebrates–hypothesis from a comparative view. Gen. Comp. Endocrinol. 2019, 284, 113075. [Google Scholar] [CrossRef]
- Tsutsui, K.; Saigoh, E.; Ukena, K.; Teranishi, H.; Fujisawa, Y.; Kikuchi, M.; Ishii, S.; Sharp, P.J. A novel avian hypothalamic peptide inhibiting gonadotropin release. Biochem. Biophys. Res. Commun. 2000, 275, 661–667. [Google Scholar] [CrossRef]
- Tsutsui, K.; Ubuka, T.; Son, Y.L.; Bentley, G.E.; Kriegsfeld, L.J. Contribution of GnIH research to the progress of reproductive neuroendocrinology. Front. Endocrinol. 2015, 6, 179. [Google Scholar] [CrossRef]
- Tsutsui, K.; Son, Y.L.; Kiyohara, M.; Miyata, I. Discovery of GnIH and its role in hypothyroidism-induced delayed puberty. Endocrinology 2018, 159, 62–68. [Google Scholar] [CrossRef]
- Clarke, I.J.; Smith, J.T.; Henry, B.A.; Oldfield, B.J.; Stefanidis, A.; Millar, R.P.; Sari, I.P.; Chng, K.; Fabre-Nys, C.; Caraty, A.; et al. Gonadotropin-inhibitory hormone is a hypothalamic peptide that provides a molecular switch between reproduction and feeding. Neuroendocrinology 2012, 95, 305–316. [Google Scholar] [CrossRef]
- Huo, K.; Li, X.; Hu, W.; Song, X.; Zhang, D.; Zhang, X.; Chen, X.; Yuan, J.; Zuo, J.; Wang, X. RFRP-3, the mammalian ortholog of GnIH, is a novel modulator involved in food intake and glucose homeostasis. Front. Endocrinol. 2020, 11, 194. [Google Scholar] [CrossRef]
- Tsutsui, K.; Ubuka, T. GnIH control of feeding and reproductive behaviors. Front. Endocrinol. 2016, 7, 170. [Google Scholar] [CrossRef]
- Kiyohara, M.; Son, Y.L.; Tsutsui, K. Involvement of gonadotropin-inhibitory hormone in pubertal disorders induced by thyroid status. Sci. Rep. 2017, 7, 1042. [Google Scholar] [CrossRef]
- Piekarski, D.J.; Zhao, S.; Jennings, K.J.; Iwasa, T.; Legan, S.J.; Mikkelsen, J.D.; Tsutsui, K.; Kriegsfeld, L.J. Gonadotropin-inhibitory hormone reduces sexual motivation but not lordosis behavior in female Syrian hamsters (Mesocricetus auratus). Horm. Behav. 2013, 64, 501–510. [Google Scholar] [CrossRef]
- Kriegsfeld, L.J.; Ubuka, T.; Bentley, G.E.; Tsutsui, K. Seasonal control of gonadotropin-inhibitory hormone (GnIH) in birds and mammals. Front. Neuroendocrinol. 2015, 37, 65–75. [Google Scholar] [CrossRef]
- Bentley, G.E.; Wilsterman, K.; Ernst, D.K.; Lynn, S.E.; Dickens, M.J.; Calisi, R.M.; Kriegsfeld, L.J.; Kaufer, D.; Geraghty, A.C.; Vivid, D.; et al. Neural versus gonadal GnIH: Are they independent systems? A mini-review. Integr. Comp. Biol. 2017, 57, 1194–1203. [Google Scholar] [CrossRef]
- Rizwan, M.Z.; Porteous, R.; Herbison, A.E.; Anderson, G.M. Cells expressing RFamide-related peptide-1/3, the mammalian gonadotropin-inhibitory hormone orthologs, are not hypophysiotropic neuroendocrine neurons in the rat. Endocrinology 2009, 150, 1413–1420. [Google Scholar] [CrossRef]
- Sari, I.P.; Rao, A.; Smith, J.T.; Tilbrook, A.J.; Clarke, I.J. Effect of RF-amide-related peptide-3 on luteinizing hormone and follicle-stimulating hormone synthesis and secretion in ovine pituitary gonadotropes. Endocrinology 2009, 150, 5549–5556. [Google Scholar] [CrossRef]
- Kadokawa, H.; Shibata, M.; Tanaka, Y.; Kojima, T.; Matsumoto, K.; Oshima, K.; Yamamoto, N. Bovine C-terminal octapeptide of RFamide-related peptide-3 suppresses luteinizing hormone (LH) secretion from the pituitary as well as pulsatile LH secretion in bovines. Domest. Anim. Endocrinol. 2009, 36, 219–224. [Google Scholar] [CrossRef]
- Osugi, T.; Okamura, T.; Son, Y.L.; Ohkubo, M.; Ubuka, T.; Henmi, Y.; Tsutsui, K. Evolutionary origin of GnIH and NPFF in chordates: Insights from novel amphioxus RFamide peptides. PLoS ONE 2014, 9, e100962. [Google Scholar] [CrossRef] [PubMed]
- Son, Y.L.; Ubuka, T.; Soga, T.; Yamamoto, K.; Bentley, G.E.; Tsutsui, K. Inhibitory action of gonadotropin-inhibitory hormone on the signaling pathways induced by kisspeptin and vasoactive intestinal polypeptide in GnRH neuronal cell line, GT1-7. FASEB J. 2016, 30, 2198–2210. [Google Scholar] [CrossRef] [PubMed]
- Oishi, H.; Klausen, C.; Bentley, G.E.; Osugi, T.; Tsutsui, K.; Gilks, C.B.; Yano, T.; Leung, P.C. The human gonadotropin-inhibitory hormone ortholog RFamide-related peptide-3 suppresses gonadotropin-induced progesterone production in human granulose cells. Endocrinology 2012, 153, 3435–3445. [Google Scholar] [CrossRef] [PubMed]
- Maddineni, S.; Ocó-Grove, O.M.; Krzysik-Walker, S.M.; Hendricks Iii, G.L.; Proudman, J.A.; Ramachandran, R. Gonadotrophin-inhibitory hormone receptor expression in the chicken pituitary gland: Potential influence of sexual maturation and ovarian steroids. J. Neuroendocrinol. 2008, 20, 1078–1088. [Google Scholar] [CrossRef]
- Li, X.; Su, J.; Fang, R.; Zheng, L.; Lei, R.; Wang, X.; Lei, Z.; Jin, M.; Jiao, Y.; Hou, Y.; et al. The effects of RFRP-3, the mammalian ortholog of GnIH, on the female pig reproductive axis in vitro. Mol. Cell. Endocrinol. 2013, 372, 65–72. [Google Scholar] [CrossRef]
- Singh, P.; Krishna, A.; Sridaran, R.; Tsutsui, K. Immunohistochemical localization of GnRH and RFamide-related peptide-3 in the ovaries of mice during the estrous cycle. J. Mol. Histol. 2011, 42, 371–381. [Google Scholar] [CrossRef]
- Ernst, D.K.; Lynn, S.E.; Bentley, G.E. Bentley. Differential response of GnIH in the brain and gonads following acute stress in a songbird. Gen. Comp. Endocrinol. 2016, 227, 51–57. [Google Scholar] [CrossRef]
- Bentley, G.E.; Ubuka, T.; McGuire, N.L.; Chowdhury, V.S.; Morita, Y.; Yano, T.; Hasunuma, I.; Binns, M.; Wingfield, J.C.; Tsutsui, K. Gonadotropin-inhibitory hormone and its receptor in the avian reproductive system. Gen. Comp. Endocrinol. 2008, 156, 34–43. [Google Scholar] [CrossRef]
- Corchuelo, S.; Martinez, E.R.; Butzge, A.J.; Doretto, L.B.; Ricci, J.M.; Valentin, F.N.; Nakaghi, L.S.O.; Nóbrega, R.H. Characterization of Gnrh/Gnih elements in the olfacto-retinal system and ovary during zebrafish ovarian maturation. Mol. Cell. Endocrinol. 2017, 450, 1–13. [Google Scholar] [CrossRef]
- Zhou, X.; Jiang, D.; Zhang, Z.; Shen, X.; Pan, J.; Xu, D.; Tian, Y.; Huang, Y. Expression of GnIH and its effects on follicle development and steroidogenesis in quail ovaries under different photoperiods. Poult. Sci. 2022, 101, 102227. [Google Scholar] [CrossRef]
- Li, X.; Xu, G.; Li, Z.; Liu, H.; Ma, X.; Yang, L.; Zhang, P.; Zhao, J.; Wang, J.; Lu, W. Gonadotropin-inhibiting hormone promotes apoptosis of bovine ovary granulosa cells. Life Sci. 2021, 270, 119063. [Google Scholar] [CrossRef]
- Zhang, J.; Liu, Y.; Yao, W.; Li, Q.; Liu, H.; Pan, Z. Initiation of follicular atresia: Gene networks during early atresia in pig ovaries. Reproduction 2018, 156, 23–33. [Google Scholar] [CrossRef]
- Gioia, L.; Festuccia, C.; Colapietro, A.; Gloria, A.; Contri, A.; Valbonetti, L. Valbonetti. Abundances of autophagy-related protein LC3B in granulosa cells, cumulus cells, and oocytes during atresia of pig antral follicles. Anim. Reprod. Sci. 2019, 211, 106225. [Google Scholar] [CrossRef]
- Singh, P.; Krishna, A.; Sridaran, R.; Tsutsui, K. Changes in GnRH I, bradykinin and their receptors and GnIH in the ovary of Calotes versicolor during reproductive cycle. Gen. Comp. Endocrinol. 2008, 159, 158–169. [Google Scholar] [CrossRef]
- Dave, A.; Krishna, A.; Tsutsui, K. Direct effects of RFRP-1, a mammalian GnIH ortholog, on ovarian activities of the cyclic mouse. Gen. Comp. Endocrinol. 2017, 252, 193–199. [Google Scholar] [CrossRef]
- Fang, M.X.; Huang, Y.S.; Ye, J.; Zhang, W.; Li, Y.; Nie, Q. Identification and characterization of RFRP gene in pigs and its association with reproductive traits. Genet. Mol. Res. 2014, 13, 1661–1671. [Google Scholar] [CrossRef]
- Wang, X.; Li, X.; Hu, C. RFRP-3, the mammalian ortholog of GnIH, induces cell cycle arrest at G2/M in porcine ovarian granulosa cells. Peptides 2018, 101, 106–111. [Google Scholar] [CrossRef]
- Zhang, X.; Li, M.; Huang, M.; Peng, H.; Song, X.; Chen, L.; Hu, W.; Xu, W.; Luo, D.; Han, D.; et al. Effect of RFRP-3, the mammalian ortholog of GnIH, on apoptosis and autophagy in porcine ovarian granulosa cells via the p38MAPK pathway. Theriogenology 2022, 180, 137–145. [Google Scholar] [CrossRef]
- Meng, L.; Jan, S.Z.; Hamer, G.; van Pelt, A.M.; van der Stelt, I.; Keijer, J.; Teerds, K.J. Preantral follicular atresia occurs mainly through autophagy, while antral follicles degenerate mostly through apoptosis. Biol. Reprod. 2018, 99, 853–863. [Google Scholar] [CrossRef]
- Chen, F.; Wen, X.; Lin, P.; Chen, H.; Wang, A.; Jin, Y. Activation of CREBZF increases cell apoptosis in mouse ovarian granulosa cells by regulating the ERK1/2 and mTOR signaling pathways. Int. J. Mol. Sci. 2018, 19, 3517. [Google Scholar] [CrossRef]
- Ranjan, A.; Iwakuma, T. Non-canonical cell death induced by p53. Int. J. Mol. Sci. 2016, 17, 2068. [Google Scholar] [CrossRef] [PubMed]
- Shendge, A.K.; Chaudhuri, D.; Basu, T.; Mandal, N. A natural flavonoid, apigenin isolated from Clerodendrum viscosum leaves, induces G2/M phase cell cycle arrest and apoptosis in MCF-7 cells through the regulation of p53 and caspase-cascade pathway. Clin. Transl. Oncol. 2021, 23, 718–730. [Google Scholar] [CrossRef] [PubMed]
- Banerjee, S.; Chaturvedi, C.M. Apoptotic mechanism behind the testicular atrophy in photorefractory and scotosensitive quail: Involvement of GnIH induced p-53 dependent Bax-Caspase-3 mediated pathway. J. Photochem. Photobiol. B 2017, 176, 124–135. [Google Scholar] [CrossRef] [PubMed]
- Moriwaki, S.; Narimatsu, Y.; Fukumura, K.; Iwakoshi-Ukena, E.; Furumitsu, M.; Ukena, K. Effects of chronic intracerebroventricular infusion of RFamide-related peptide-3 on energy metabolism in male mice. Int. J. Mol. Sci. 2020, 21, 8606. [Google Scholar] [CrossRef]
- Squicciarini, V.; Riquelme, R.; Wilsterman, K.; Bentley, G.E.; Lara Peñaloza, H. Role of RFRP-3 in the development of cold stress-induced polycystic ovary phenotype in rats. J. Endocrinol. 2018, 239, 81–91. [Google Scholar] [CrossRef]
- Tsutsui, K.; Ubuka, T. Gonadotropin-inhibitory hormone (GnIH): A new key neurohormone controlling reproductive physiology and behavior. Front. Neuroendocrinol. 2021, 61, 100900. [Google Scholar] [CrossRef]
- Chen, S.; Liu, W.; Yang, C.; Li, X.; Shen, X.; Jiang, D.; Huang, Y.; Tian, Y. Gonadotropin inhibitory hormone downregulates steroid hormone secretion and genes expressions in duck granulosa cells. Anim. Reprod. 2021, 18, e20210036. [Google Scholar] [CrossRef]
- Fallah, H.P.; Habibi, H.R. Habibi. Role of GnRH and GnIH in paracrine/autocrine control of final oocyte maturation. Gen. Comp. Endocrinol. 2020, 299, 113619. [Google Scholar] [CrossRef]
- Sihag, K.; Sharma, M. Oocyte metaphase arrest and release: Triggers and pathways. J. Infert. Reprod. Biol. 2021, 9, 67–72. [Google Scholar]
- Henningsen, J.B.; Poirel, V.J.; Mikkelsen, J.D.; Tsutsui, K.; Simonneaux, V.; Gauer, F. Sex differences in the photoperiodic regulation of RF-Amide related peptide (RFRP) and its receptor GPR147 in the syrian hamster. J. Comp. Neurol. 2016, 524, 1825–1838. [Google Scholar] [CrossRef]
- Wilsterman, K.; Bentley, G.E.; Comizzoli, P. RFRP3 influences basal lamina degradation, cellular death, and progesterone secretion in cultured preantral ovarian follicles from the domestic cat. PeerJ 2019, 7, e7540. [Google Scholar] [CrossRef]
- Ubuka, T.; Son, Y.L.; Tsutsui, K. Molecular, cellular, morphological, physiological and behavioral aspects of gonadotropin-inhibitory hormone. Gen. Comp. Endocrinol. 2016, 227, 27–50. [Google Scholar] [CrossRef]
- Turashvili, G.; Grisham, R.N.; Chiang, S.; DeLair, D.F.; Park, K.J.; Soslow, R.A.; Murali, R. BRAFV600E mutations and immunohistochemical expression of VE1 protein in low-grade serous neoplasms of the ovary. Histopathology 2018, 73, 438–443. [Google Scholar] [CrossRef]
- Xiong, X.; Ma, H.; Min, X.; Su, F.; Xiong, Y.; Li, J. Effects of demethylase KDM4B on the biological characteristics and function of yak cumulus cells in vitro. Theriogenology 2021, 174, 85–93. [Google Scholar] [CrossRef]






Disclaimer/Publisher’s Note: The statements, opinions and data contained in all publications are solely those of the individual author(s) and contributor(s) and not of MDPI and/or the editor(s). MDPI and/or the editor(s) disclaim responsibility for any injury to people or property resulting from any ideas, methods, instructions or products referred to in the content. |
© 2023 by the authors. Licensee MDPI, Basel, Switzerland. This article is an open access article distributed under the terms and conditions of the Creative Commons Attribution (CC BY) license (https://creativecommons.org/licenses/by/4.0/).
Share and Cite
Xiong, X.; Hu, Y.; Pan, B.; Zhu, Y.; Fei, X.; Yang, Q.; Xie, Y.; Xiong, Y.; Lan, D.; Fu, W.; et al. RFRP-3 Influences Apoptosis and Steroidogenesis of Yak Cumulus Cells and Compromises Oocyte Meiotic Maturation and Subsequent Developmental Competence. Int. J. Mol. Sci. 2023, 24, 7000. https://doi.org/10.3390/ijms24087000
Xiong X, Hu Y, Pan B, Zhu Y, Fei X, Yang Q, Xie Y, Xiong Y, Lan D, Fu W, et al. RFRP-3 Influences Apoptosis and Steroidogenesis of Yak Cumulus Cells and Compromises Oocyte Meiotic Maturation and Subsequent Developmental Competence. International Journal of Molecular Sciences. 2023; 24(8):7000. https://doi.org/10.3390/ijms24087000
Chicago/Turabian StyleXiong, Xianrong, Yulei Hu, Bangting Pan, Yanjin Zhu, Xixi Fei, Qinhui Yang, Yumian Xie, Yan Xiong, Daoliang Lan, Wei Fu, and et al. 2023. "RFRP-3 Influences Apoptosis and Steroidogenesis of Yak Cumulus Cells and Compromises Oocyte Meiotic Maturation and Subsequent Developmental Competence" International Journal of Molecular Sciences 24, no. 8: 7000. https://doi.org/10.3390/ijms24087000
APA StyleXiong, X., Hu, Y., Pan, B., Zhu, Y., Fei, X., Yang, Q., Xie, Y., Xiong, Y., Lan, D., Fu, W., & Li, J. (2023). RFRP-3 Influences Apoptosis and Steroidogenesis of Yak Cumulus Cells and Compromises Oocyte Meiotic Maturation and Subsequent Developmental Competence. International Journal of Molecular Sciences, 24(8), 7000. https://doi.org/10.3390/ijms24087000

