MiR-202-5p Regulates Geese Follicular Selection by Targeting BTBD10 to Regulate Granulosa Cell Proliferation and Apoptosis
Abstract
1. Introduction
2. Results
2.1. Identification of miR-202-5p Expression Pattern
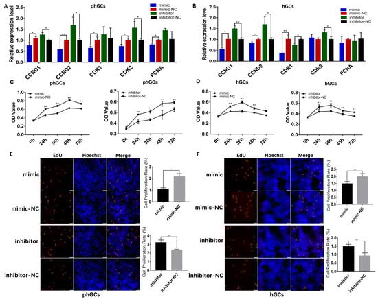
2.2. miR-202-5p Suppresses GCs Proliferation and Induces GCs Apoptosis
2.3. Effect of miR-202-5p on the mRNA Expression Pattern of phGCs
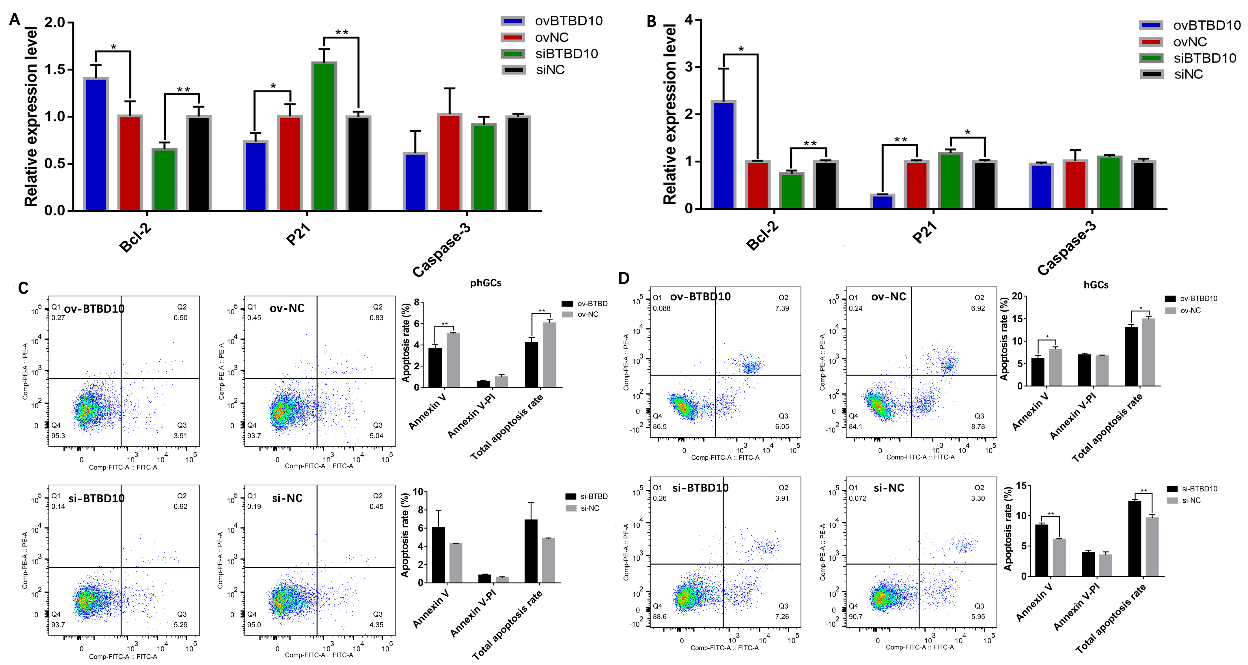
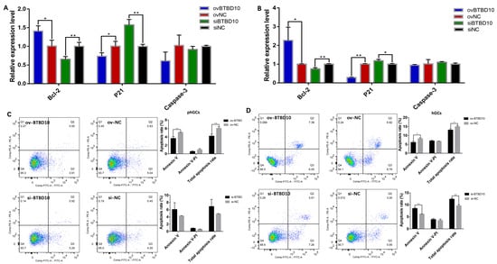
2.4. BTBD10 Promotes GCs Proliferation and Suppresses Its Apoptosis
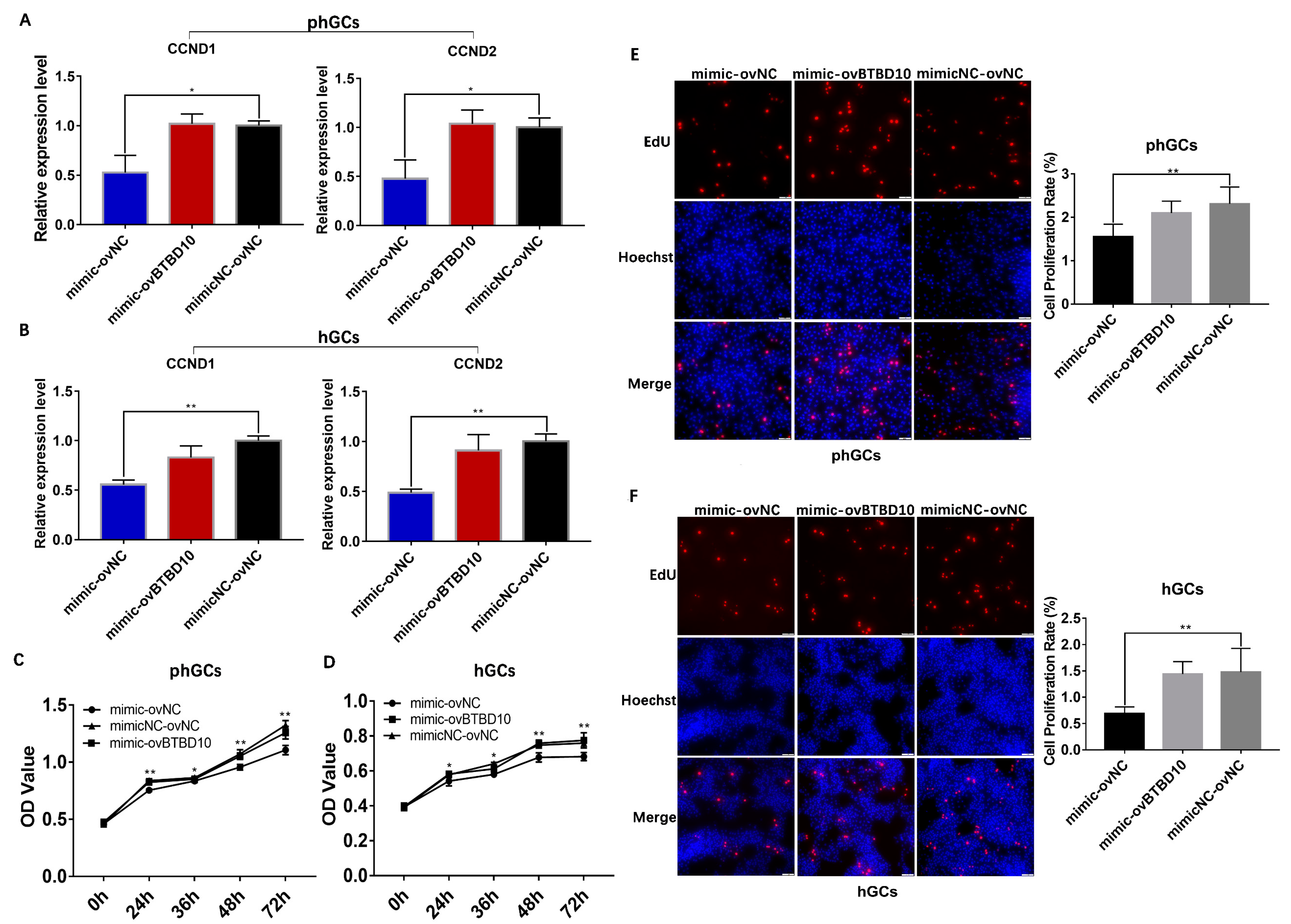
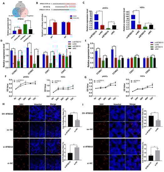
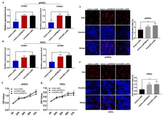
2.5. MiR-202-5p Regulates GCs Proliferation and Apoptosis by Targeting BTBD10
2.6. miR-202-5p Regulate BTBD10/PIK3CB/AKT1
3. Discussion
4. Materials and Methods
4.1. Animals
4.2. GC Culture and Transfection
4.3. Total RNA Extraction, Library Preparation, and Sequencing
4.4. Quantitative Real-Time PCR
4.5. Annexin V-FITC/PI Double Staining in the Detection of Apoptosis by Flow Cytometry
4.6. Dual Luciferase Assays
4.7. 5-Ethynyl-2′-Deoxyuridine (EdU) Assay
4.8. Cell-Counting Kit-8 Assay (CCK-8)
4.9. Statistical Analysis
5. Conclusions
Supplementary Materials
Author Contributions
Funding
Institutional Review Board Statement
Informed Consent Statement
Data Availability Statement
Conflicts of Interest
Abbreviations
References
- Johnson, A.L. Ovarian follicle selection and granulosa cell differentiation. Poult. Sci. 2015, 94, 781–785. [Google Scholar] [CrossRef]
- Johnson, A.L. Chapter 3—Organization and Functional Dynamics of the Avian Ovary. In Hormones and Reproduction of Vertebrates; Norris, D.O., Lopez, K.H., Eds.; Academic Press: London, UK, 2011; pp. 71–90. [Google Scholar] [CrossRef]
- Matsuda, F.; Inoue, N.; Manabe, N.; Ohkura, S. Follicular growth and atresia in mammalian ovaries: Regulation by survival and death of granulosa cells. J. Reprod. Dev. 2012, 58, 44–50. [Google Scholar] [CrossRef]
- Li, Q.; Du, X.; Wang, L.; Shi, K.; Li, Q. TGF-β1 controls porcine granulosa cell states: A miRNA-mRNA network view. Theriogenology 2021, 160, 50–60. [Google Scholar] [CrossRef]
- Terenina, E.; Fabre, S.; Bonnet, A.; Monniaux, D.; Robert-Granié, C.; SanCristobal, M.; Sarry, J.; Vignoles, F.; Gondret, F.; Monget, P.; et al. Differentially expressed genes and gene networks involved in pig ovarian follicular atresia. Physiol. Genom. 2017, 49, 67–80. [Google Scholar] [CrossRef] [PubMed]
- Manabe, N.; Goto, Y.; Matsuda-Minehata, F.; Inoue, N.; Maeda, A.; Sakamaki, K.; Miyano, T. Regulation mechanism of selective atresia in porcine follicles: Regulation of granulosa cell apoptosis during atresia. J. Reprod. Dev. 2004, 50, 493–514. [Google Scholar] [CrossRef]
- Hughes, F.M., Jr.; Gorospe, W.C. Biochemical identification of apoptosis (programmed cell death) in granulosa cells: Evidence for a potential mechanism underlying follicular atresia. Endocrinology 1991, 129, 2415–2422. [Google Scholar] [CrossRef] [PubMed]
- Palma, G.A.; Arganaraz, M.E.; Barrera, A.D.; Rodler, D.; Mutto, A.A.; Sinowatz, F. Biology and biotechnology of follicle development. Sci. World J. 2012, 2012, 938138. [Google Scholar] [CrossRef] [PubMed]
- da Silva Bitecourt, F.; Horta, C.O.D.; Lima, K.S.; Godoi, B.B.; Bello, F.L.M.; Rodrigues, C.M.; Schetino, L.P.L.; Honorato-Sampaio, K. Morphological study of apoptosis in granulosa cells and ovulation in a model of atresia in rat preovulatory follicles. Zygote 2018, 26, 336–341. [Google Scholar] [CrossRef] [PubMed]
- Jolly, P.D.; Smith, P.R.; Heath, D.A.; Hudson, N.L.; Lun, S.; Still, L.A.; Watts, C.H.; McNatty, K.P. Morphological evidence of apoptosis and the prevalence of apoptotic versus mitotic cells in the membrana granulosa of ovarian follicles during spontaneous and induced atresia in ewes. Biol. Reprod. 1997, 56, 837–846. [Google Scholar] [CrossRef]
- Pan, B.; Zhan, X.; Li, J. MicroRNA-574 Impacts Granulosa Cell Estradiol Production via Targeting TIMP3 and ERK1/2 Signaling Pathway. Front. Endocrinol. 2022, 13, 852127. [Google Scholar] [CrossRef]
- Sirotkin, A.V.; Lauková, M.; Ovcharenko, D.; Brenaut, P.; Mlyncek, M. Identification of microRNAs controlling human ovarian cell proliferation and apoptosis. J. Cell. Physiol. 2010, 223, 49–56. [Google Scholar] [CrossRef]
- Zhang, J.; Xu, Y.; Liu, H.; Pan, Z. MicroRNAs in ovarian follicular atresia and granulosa cell apoptosis. Reprod. Biol. Endocrinol. RBE 2019, 17, 9. [Google Scholar] [CrossRef]
- Sirotkin, A.V.; Ovcharenko, D.; Grossmann, R.; Lauková, M.; Mlyncek, M. Identification of microRNAs controlling human ovarian cell steroidogenesis via a genome-scale screen. J. Cell. Physiol. 2009, 219, 415–420. [Google Scholar] [CrossRef] [PubMed]
- Li, Q.; Hu, S.; Wang, Y.; Deng, Y.; Yang, S.; Hu, J.; Li, L.; Wang, J. mRNA and miRNA Transcriptome Profiling of Granulosa and Theca Layers from Geese Ovarian Follicles Reveals the Crucial Pathways and Interaction Networks for Regulation of Follicle Selection. Front. Genet. 2019, 10, 988. [Google Scholar] [CrossRef] [PubMed]
- Wainwright, E.N.; Jorgensen, J.S.; Kim, Y.; Truong, V.; Bagheri-Fam, S.; Davidson, T.; Svingen, T.; Fernandez-Valverde, S.L.; McClelland, K.S.; Taft, R.J.; et al. SOX9 regulates microRNA miR-202-5p/3p expression during mouse testis differentiation. Biol. Reprod. 2013, 89, 34. [Google Scholar] [CrossRef] [PubMed]
- Presslauer, C.; Tilahun Bizuayehu, T.; Kopp, M.; Fernandes, J.M.; Babiak, I. Dynamics of miRNA transcriptome during gonadal development of zebrafish. Sci. Rep. 2017, 7, 43850. [Google Scholar] [CrossRef]
- Zhang, J.; Liu, W.; Jin, Y.; Jia, P.; Jia, K.; Yi, M. MiR-202-5p is a novel germ plasm-specific microRNA in zebrafish. Sci. Rep. 2017, 7, 7055. [Google Scholar] [CrossRef] [PubMed]
- Gay, S.; Bugeon, J.; Bouchareb, A.; Henry, L.; Delahaye, C.; Legeai, F.; Montfort, J.; Le Cam, A.; Siegel, A.; Bobe, J.; et al. MiR-202 controls female fecundity by regulating medaka oogenesis. PLoS Genet. 2018, 14, e1007593. [Google Scholar] [CrossRef] [PubMed]
- Zhou, J.; Peng, X.; Mei, S. Autophagy in Ovarian Follicular Development and Atresia. Int. J. Biol. Sci. 2019, 15, 726–737. [Google Scholar] [CrossRef] [PubMed]
- Chou, C.H.; Chen, M.J. The Effect of Steroid Hormones on Ovarian Follicle Development. Vitam. Horm. 2018, 107, 155–175. [Google Scholar] [CrossRef] [PubMed]
- Worku, T.; Rehman, Z.U.; Talpur, H.S.; Bhattarai, D.; Ullah, F.; Malobi, N.; Kebede, T.; Yang, L. MicroRNAs: New Insight in Modulating Follicular Atresia: A Review. Int. J. Mol. Sci. 2017, 18, 333. [Google Scholar] [CrossRef] [PubMed]
- Ke, S.B.; Qiu, H.; Chen, J.M.; Shi, W.; Chen, Y.S. MicroRNA-202-5p functions as a tumor suppressor in colorectal carcinoma by directly targeting SMARCC1. Gene 2018, 676, 329–335. [Google Scholar] [CrossRef] [PubMed]
- Liu, T.; Guo, J.; Zhang, X. MiR-202-5p/PTEN mediates doxorubicin-resistance of breast cancer cells via PI3K/Akt signaling pathway. Cancer Biol. Ther. 2019, 20, 989–998. [Google Scholar] [CrossRef]
- Mody, H.R.; Hung, S.W.; Pathak, R.K.; Griffin, J.; Cruz-Monserrate, Z.; Govindarajan, R. miR-202 Diminishes TGFβ Receptors and Attenuates TGFβ1-Induced EMT in Pancreatic Cancer. Mol. Cancer Res. MCR 2017, 15, 1029–1039. [Google Scholar] [CrossRef] [PubMed]
- Ding, Q.; Jin, M.; Wang, Y.; Liu, J.; Kalds, P.; Wang, Y.; Yang, Y.; Wang, X.; Chen, Y. Transactivation of miR-202-5p by Steroidogenic Factor 1 (SF1) Induces Apoptosis in Goat Granulosa Cells by Targeting TGFβR2. Cells 2020, 9, 445. [Google Scholar] [CrossRef] [PubMed]
- Johnson, A.L.; Woods, D.C. Dynamics of avian ovarian follicle development: Cellular mechanisms of granulosa cell differentiation. Gen. Comp. Endocrinol. 2009, 163, 12–17. [Google Scholar] [CrossRef]
- Ling, Y.H.; Ren, C.H.; Guo, X.F.; Xu, L.N.; Huang, Y.F.; Luo, J.C.; Zhang, Y.H.; Zhang, X.R.; Zhang, Z.J. Identification and characterization of microRNAs in the ovaries of multiple and uniparous goats (Capra hircus) during follicular phase. BMC Genom. 2014, 15, 339. [Google Scholar] [CrossRef]
- Wang, W.; Wu, K.; Jia, M.; Sun, S.; Kang, L.; Zhang, Q.; Tang, H. Dynamic Changes in the Global MicroRNAome and Transcriptome Identify Key Nodes Associated with Ovarian Development in Chickens. Front. Genet. 2018, 9, 491. [Google Scholar] [CrossRef]
- Wang, Y.; Du, J.; Niu, X.; Fu, N.; Wang, R.; Zhang, Y.; Zhao, S.; Sun, D.; Nan, Y. MiR-130a-3p attenuates activation and induces apoptosis of hepatic stellate cells in nonalcoholic fibrosing steatohepatitis by directly targeting TGFBR1 and TGFBR2. Cell Death Dis. 2017, 8, e2792. [Google Scholar] [CrossRef] [PubMed]
- Bedi, U.; Scheel, A.H.; Hennion, M.; Begus-Nahrmann, Y.; Rüschoff, J.; Johnsen, S.A. SUPT6H controls estrogen receptor activity and cellular differentiation by multiple epigenomic mechanisms. Oncogene 2015, 34, 465–473. [Google Scholar] [CrossRef]
- Dai, X.X.; Jiang, Z.Y.; Wu, Y.W.; Sha, Q.Q.; Liu, Y.; Ding, J.Y.; Xi, W.D.; Li, J.; Fan, H.Y. CNOT6/6L-mediated mRNA degradation in ovarian granulosa cells is a key mechanism of gonadotropin-triggered follicle development. Cell Rep. 2021, 37, 110007. [Google Scholar] [CrossRef] [PubMed]
- Liu, Y.; Li, S.; Chen, R.; Chen, J.; Xiao, B.; Lu, Y.; Liu, J. BTBD10 inhibits glioma tumorigenesis by downregulating cyclin D1 and p-Akt. Open Life Sci. 2022, 17, 907–916. [Google Scholar] [CrossRef] [PubMed]
- He, J.; Wu, M.; Xiong, L.; Gong, Y.; Yu, R.; Peng, W.; Li, L.; Li, L.; Tian, S.; Wang, Y.; et al. BTB/POZ zinc finger protein ZBTB16 inhibits breast cancer proliferation and metastasis through upregulating ZBTB28 and antagonizing BCL6/ZBTB27. Clin. Epigenetics 2020, 12, 82. [Google Scholar] [CrossRef] [PubMed]
- Ai, Y.; Hwang, L.; MacKerell, A.D., Jr.; Melnick, A.; Xue, F. Progress toward B-Cell Lymphoma 6 BTB Domain Inhibitors for the Treatment of Diffuse Large B-Cell Lymphoma and Beyond. J. Med. Chem. 2021, 64, 4333–4358. [Google Scholar] [CrossRef]
- Nawa, M.; Kanekura, K.; Hashimoto, Y.; Aiso, S.; Matsuoka, M. A novel Akt/PKB-interacting protein promotes cell adhesion and inhibits familial amyotrophic lateral sclerosis-linked mutant SOD1-induced neuronal death via inhibition of PP2A-mediated dephosphorylation of Akt/PKB. Cell. Signal. 2008, 20, 493–505. [Google Scholar] [CrossRef] [PubMed]
- Li, J.; Tian, X.; Nie, Y.; He, Y.; Wu, W.; Lei, X.; Zhang, T.; Wang, Y.; Mao, Z.; Zhang, H.; et al. BTBD10 is a Prognostic Biomarker Correlated With Immune Infiltration in Hepatocellular Carcinoma. Front. Mol. Biosci. 2021, 8, 762541. [Google Scholar] [CrossRef]
- Lin, Z.; Zhou, P.; von Gise, A.; Gu, F.; Ma, Q.; Chen, J.; Guo, H.; van Gorp, P.R.; Wang, D.Z.; Pu, W.T. Pi3kcb links Hippo-YAP and PI3K-AKT signaling pathways to promote cardiomyocyte proliferation and survival. Circ. Res. 2015, 116, 35–45. [Google Scholar] [CrossRef]
- Fresno Vara, J.A.; Casado, E.; de Castro, J.; Cejas, P.; Belda-Iniesta, C.; González-Barón, M. PI3K/Akt signalling pathway and cancer. Cancer Treat. Rev. 2004, 30, 193–204. [Google Scholar] [CrossRef] [PubMed]
- Gan, X.; Chen, D.; Deng, Y.; Yuan, J.; Kang, B.; Qiu, J.; Sun, W.; Han, C.; Hu, J.; Li, L.; et al. Establishment of an in vitro culture model of theca cells from hierarchical follicles in ducks. Biosci. Rep. 2017, 37. [Google Scholar] [CrossRef]
- Pertea, M.; Pertea, G.M.; Antonescu, C.M.; Chang, T.C.; Mendell, J.T.; Salzberg, S.L. StringTie enables improved reconstruction of a transcriptome from RNA-seq reads. Nat. Biotechnol. 2015, 33, 290–295. [Google Scholar] [CrossRef]
- Mao, X.; Cai, T.; Olyarchuk, J.G.; Wei, L. Automated genome annotation and pathway identification using the KEGG Orthology (KO) as a controlled vocabulary. Bioinformatics 2005, 21, 3787–3793. [Google Scholar] [CrossRef] [PubMed]
- Schmittgen, T.D.; Livak, K.J. Analyzing real-time PCR data by the comparative C(T) method. Nat. Protoc. 2008, 3, 1101–1108. [Google Scholar] [CrossRef] [PubMed]
- Chen, X.; Huang, K.; Hu, S.; Lan, G.; Gan, X.; Gao, S.; Deng, Y.; Hu, J.; Li, L.; Hu, B.; et al. FASN-Mediated Lipid Metabolism Regulates Goose Granulosa Cells Apoptosis and Steroidogenesis. Front. Physiol. 2020, 11, 600. [Google Scholar] [CrossRef] [PubMed]
- Shen, X.; Wei, Y.; You, G.; Liu, W.; Amevor, F.K.; Zhang, Y.; He, H.; Ma, M.; Zhang, Y.; Li, D.; et al. Circular PPP1R13B RNA Promotes Chicken Skeletal Muscle Satellite Cell Proliferation and Differentiation via Targeting miR-9-5p. Animals 2021, 11, 2396. [Google Scholar] [CrossRef]










| Gene | Forward Primer (5′–3′) | Reversed Primer (5′–3′) | Tm (°C) | Product Length (bp) |
|---|---|---|---|---|
| CCND1 | TTCATCGCCCTTTGTGCC | ATTGCTCCCACGCTTCCA | 60 | 80 |
| PCNA | TGTTCCTCTGGTTGTGGAGTA | GAGCCTTCTTGTTGGTCTTCA | 58 | 90 |
| CCND2 | CCACCGTCAATGATAGCAACT | AGGAAGTCTGTTAGGCTGTCA | 58 | 104 |
| CDK1 | GCAAGGTATCGTCTTCTGTCAT | CCAATCCAAAGTCTGCCAGTT | 58 | 110 |
| CDK2 | CTCCACCTCCAAGTTCCTAATG | GCTGATCTATGGCACTGTCC | 58 | 89 |
| P21 | TGAGGCAACACCTGGAAGAAG | CCTTAGATGGGACCTTGTGGG | 60 | 207 |
| BCL2 | GATGCCTTCGTGGAGTTGTATG | GCTCCCACCAGAACCAAAC | 60 | 100 |
| CAS-3 | CTGGTATTGAGGCAGACAGTGG | CAGCACCCTACACAGAGACTGAA | 62 | 158 |
| FAS | CCAGCAGAACCCAGGTGAAA | GGGAGTGTCATCTCTTCCGC | 57 | 108 |
| GAPDH | TTTCCCCACAGCCTTAGCA | GCCATCACAGCCACACAGA | 60 | 90 |
| miR-202-5p | GCGCTTTCCTATGCATATACT | CAGGTCCAGTTTTTTTTTTTTTT | 55 | |
| U6 | TACAGAGAAGATTAGCATGG | CAGGTCCAGTTTTTTTTTTTTTT | 55 |
Disclaimer/Publisher’s Note: The statements, opinions and data contained in all publications are solely those of the individual author(s) and contributor(s) and not of MDPI and/or the editor(s). MDPI and/or the editor(s) disclaim responsibility for any injury to people or property resulting from any ideas, methods, instructions or products referred to in the content. |
© 2023 by the authors. Licensee MDPI, Basel, Switzerland. This article is an open access article distributed under the terms and conditions of the Creative Commons Attribution (CC BY) license (https://creativecommons.org/licenses/by/4.0/).
Share and Cite
Ran, M.; Hu, S.; Xie, H.; Ouyang, Q.; Zhang, X.; Lin, Y.; Yuan, X.; Hu, J.; He, H.; Liu, H.; et al. MiR-202-5p Regulates Geese Follicular Selection by Targeting BTBD10 to Regulate Granulosa Cell Proliferation and Apoptosis. Int. J. Mol. Sci. 2023, 24, 6792. https://doi.org/10.3390/ijms24076792
Ran M, Hu S, Xie H, Ouyang Q, Zhang X, Lin Y, Yuan X, Hu J, He H, Liu H, et al. MiR-202-5p Regulates Geese Follicular Selection by Targeting BTBD10 to Regulate Granulosa Cell Proliferation and Apoptosis. International Journal of Molecular Sciences. 2023; 24(7):6792. https://doi.org/10.3390/ijms24076792
Chicago/Turabian StyleRan, Mingxia, Shenqiang Hu, Hengli Xie, Qingyuan Ouyang, Xi Zhang, Yueyue Lin, Xin Yuan, Jiwei Hu, Hua He, Hehe Liu, and et al. 2023. "MiR-202-5p Regulates Geese Follicular Selection by Targeting BTBD10 to Regulate Granulosa Cell Proliferation and Apoptosis" International Journal of Molecular Sciences 24, no. 7: 6792. https://doi.org/10.3390/ijms24076792
APA StyleRan, M., Hu, S., Xie, H., Ouyang, Q., Zhang, X., Lin, Y., Yuan, X., Hu, J., He, H., Liu, H., Li, L., & Wang, J. (2023). MiR-202-5p Regulates Geese Follicular Selection by Targeting BTBD10 to Regulate Granulosa Cell Proliferation and Apoptosis. International Journal of Molecular Sciences, 24(7), 6792. https://doi.org/10.3390/ijms24076792

