Dysregulation of Resolvin E1 Metabolism and Signaling in a Light-Damage Model of Age-Related Macular Degeneration
Abstract
1. Introduction
2. Results
2.1. Retinal Light Damage up-Regulates RvE1 Metabolic Enzymes
2.1.1. COX-2
2.1.2. 5-LOX
2.1.3. 15-PGDH
2.2. ChemR23, the Selective RvE1 Receptor, Is Modulated by Retinal Light Damage
2.3. Expression of ChemR23 by Resting and Activated Retinal Microglia
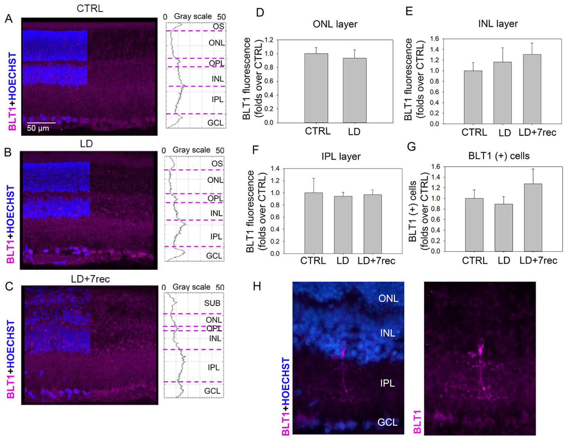
2.4. The Non-Selective RvE1 Receptor BLT1 Is not Modulated by Retinal Light Damage
2.5. RvE1 Levels Are Affected by Light Damage
3. Discussion
3.1. Metabolism of RvE1 Is Altered in the LD Model
- (i)
- (ii)
- the known inactivating enzyme of RvE1, 15-PGDH [30], is not expressed by retinal cells, suggesting that independent (and largely unknown) mechanisms may take place to remove and inactivate RvE1, possibly by transportation to the choriocapillaris via the BRB. Yet, retinal lipid metabolism still needs to be fully elucidated [31];
- (iii)
- LD leads to BRB breakdown [29], and therefore the passage of substances inside/outside the retina likely perturbs its fine regulation;
- (iv)
3.2. ChemR23 May Be Involved in the Recruitment of Retinal Activated Microglia
3.3. The Expression of RvE1 Receptors in the Neuroretina Suggests a Possible Implication in Retinal Function
4. Materials and Methods
4.1. Animals
4.2. Retina Light Damage and Experimental Design
- (1)
- CTRL: healthy animals used as control;
- (2)
- LD: animals exposed to LD and euthanized immediately after;
- (3)
- LD + 7rec: animals exposed to LD and euthanized 7 days thereafter.
4.3. Protein Extraction
4.4. Western Blot
4.5. Retinal Cryosections
4.6. Immunofluorescence Staining
4.7. Confocal Microscopy and Images Analysis
4.8. ELISA Assay
4.9. Statistical Analysis
5. Conclusions
Supplementary Materials
Author Contributions
Funding
Institutional Review Board Statement
Data Availability Statement
Conflicts of Interest
References
- Serhan, C.N. Pro-resolving lipid mediators are leads for resolution physiology. Nature 2014, 510, 92–101. [Google Scholar] [CrossRef] [PubMed]
- Leuti, A.; Fazio, D.; Fava, M.; Piccoli, A.; Oddi, S.; Maccarrone, M. Bioactive lipids, inflammation and chronic diseases. Adv. Drug Deliv. Rev. 2020, 159, 133–169. [Google Scholar] [CrossRef] [PubMed]
- Serhan, C.N.; Hong, S.; Gronert, K.; Colgan, S.P.; Devchand, P.R.; Mirick, G.; Moussignac, R.L. Resolvins: A family of bioactive products of omega-3 fatty acid transformation circuits initiated by aspirin treatment that counter proinflammation signals. J. Exp. Med. 2002, 196, 1025–1037. [Google Scholar] [CrossRef] [PubMed]
- Trotta, M.C.; Gesualdo, C.; Petrillo, F.; Lepre, C.C.; Della Corte, A.; Cavasso, G.; Maggiore, G.; Hermenean, A.; Simonelli, F.; D’amico, M.; et al. Resolution of Inflammation in Retinal Disorders: Briefly the State. Int. J. Mol. Sci. 2022, 23, 4501. [Google Scholar] [CrossRef]
- Rossi, S.; Di Filippo, C.; Gesualdo, C.; Potenza, N.; Russo, A.; Trotta, M.C.; Zippo, M.V.; Maisto, R.; Ferraraccio, F.; Simonelli, F.; et al. Protection from endotoxic uveitis by intravitreal resolvin D1: Involvement of lymphocytes, miRNAs, ubiquitin-proteasome, and M1/M2 macrophages. Mediat. Inflamm. 2015, 2015, 149381. [Google Scholar] [CrossRef]
- Rossi, S.; Di Filippo, C.; Gesualdo, C.; Testa, F.; Trotta, M.C.; Maisto, R.; Ferraro, B.; Ferraraccio, F.; Accardo, M.; Simonelli, F.; et al. Interplay between intravitreal RvD1 and local endogenous sirtuin-1 in the protection from endotoxin-induced uveitis in rats. Mediat. Inflamm. 2015, 2015, 126408. [Google Scholar] [CrossRef]
- Maisto, R.; Trotta, M.C.; Petrillo, F.; Izzo, S.; Cuomo, G.; Alfano, R.; Hermenean, A.; Barcia, J.M.; Galdiero, M.; Platania, C.B.M.; et al. Resolvin D1 Modulates the Intracellular VEGF-Related miRNAs of Retinal Photoreceptors Challenged with High Glucose. Front. Pharmacol. 2020, 11, 235. [Google Scholar] [CrossRef]
- Trotta, M.C.; Pieretti, G.; Petrillo, F.; Alessio, N.; Hermenean, A.; Maisto, R.; D’Amico, M. Resolvin D1 reduces mitochondrial damage to photoreceptors of primary retinal cells exposed to high glucose. J. Cell. Physiol. 2020, 235, 4256–4267. [Google Scholar] [CrossRef]
- Tian, H.; Lu, Y.; Sherwood, A.M.; Hongqian, D.; Hong, S. Resolvins el and dl in choroid-retinal endothelial cells and leukocytes: Biosynthesis and mechanisms of anti-inflammatory actions. Investig. Ophthalmol. Vis. Sci. 2009, 50, 3613–3620. [Google Scholar] [CrossRef]
- Hesselink, J.M.K.; Chiosi, F.; Costagliola, C. Resolvins and aliamides: Lipid autacoids in ophthalmology—What promise do they hold? Drug Des. Devel. Ther. 2016, 10, 3133–3141. [Google Scholar] [CrossRef]
- Chen, M.; Xu, H. Parainflammation, chronic inflammation, and age-related macular degeneration. J. Leukoc. Biol. 2015, 98, 713–725. [Google Scholar] [CrossRef]
- Wong, W.L.; Su, X.; Li, X.; Cheung, C.M.G.; Klein, R.; Cheng, C.Y.; Wong, T.Y. Global prevalence of age-related macular degeneration and disease burden projection for 2020 and 2040: A systematic review and meta-analysis. Lancet Glob. Health 2014, 2, e106. [Google Scholar] [CrossRef]
- Toomey, C.B.; Johnson, L.V.; Bowes Rickman, C. Complement factor H in AMD: Bridging genetic associations and pathobiology. Prog. Retin. Eye Res. 2018, 62, 38–57. [Google Scholar] [CrossRef]
- Chiang, N.; Serha, C.N. Specialized pro-resolving mediator network: An update on production and actions. Essays Biochem. 2020, 64, 443–462. [Google Scholar] [CrossRef]
- Basu, S.; Stjernschantz, J. A13-Reductase dependent metabolism of prostaglandins in the mammalian brain and eye. Prostaglandins Leukot. Essent. Fat. Acids 1997, 57, 305–310. [Google Scholar] [CrossRef]
- Chiang, N.; Serhan, C.N. Structural elucidation and physiologic functions of specialized pro-resolving mediators and their receptors. Mol. Asp. Med. 2017, 58, 114–129. [Google Scholar] [CrossRef]
- Garcia-Garcia, J.; Usategui-Martin, R.; Sanabria, M.R.; Fernandez-Perez, E.; Telleria, J.J.; Coco-Martin, R.M. Pathophysiology of Age-Related Macular Degeneration: Implications for Treatment. Ophthalmic Res. 2022, 65, 615–636. [Google Scholar] [CrossRef]
- Tisi, A.; Passacantando, M.; Ciancaglini, M.; Maccarone, R. Nanoceria neuroprotective effects in the light-damaged retina: A focus on retinal function and microglia activation. Exp. Eye Res. 2019, 188, 107797. [Google Scholar] [CrossRef]
- Tisi, A.; Passacantando, M.; Lozzi, L.; Riccitelli, S.; Bisti, S.; Maccarone, R. Retinal long term neuroprotection by Cerium Oxide nanoparticles after an acute damage induced by high intensity light exposure. Exp. Eye Res. 2019, 182, 30–38. [Google Scholar] [CrossRef]
- Jiao, H.; Natoli, R.; Valter, K.; Provis, J.M.; Rutar, M. Spatiotemporal Cadence of Macrophage Polarisation in a Model of Light-Induced Retinal Degeneration. PLoS ONE 2015, 10, e0143952. [Google Scholar] [CrossRef]
- Rutar, M.; Natoli, R.; Chia, R.X.; Valter, K.; Provis, J.M. Chemokine-mediated inflammation in the degenerating retina is coordinated by Müller cells, activated microglia, and retinal pigment epithelium. J. Neuroinflamm. 2015, 12, 8. [Google Scholar] [CrossRef] [PubMed]
- Chen, Y.; Liu, Z.; Gong, P.; Zhang, H.; Chen, Y.; Yao, S.; Li, W.; Zhang, Y.; Yu, Y. The Chemerin/CMKLR1 Axis Is Involved in the Recruitment of Microglia to Aβ Deposition through p38 MAPK Pathway. Int. J. Mol. Sci. 2022, 23, 9041. [Google Scholar] [CrossRef] [PubMed]
- Peng, L.; Yu, Y.; Liu, J.; Li, S.; He, H.; Cheng, N.; Ye, R.D. The chemerin receptor CMKLR1 is a functional receptor for amyloid-β peptide. J. Alzheimer’s Dis. 2014, 43, 227–242. [Google Scholar] [CrossRef] [PubMed]
- Tisi, A.; Passacantando, M.; Lozzi, L.; Maccarone, R. Cerium oxide nanoparticles reduce the accumulation of autofluorescent deposits in light-induced retinal degeneration: Insights for age-related macular degeneration. Exp. Eye Res. 2020, 199, 108169. [Google Scholar] [CrossRef] [PubMed]
- Maccarone, R.; Rapino, C.; Zerti, D.; Di Tommaso, M.; Battista, N.; Di Marco, S.; Bisti, S.; Maccarrone, M. Modulation of Type-1 and Type-2 cannabinoid receptors by saffron in a rat model of retinal neurodegeneration. PLoS ONE 2016, 11, e0166827. [Google Scholar] [CrossRef]
- Tisi, A.; Parete, G.; Flati, V.; Maccarone, R. Up-regulation of pro-angiogenic pathways and induction of neovascularization by an acute retinal light damage. Sci. Rep. 2020, 10, 6376. [Google Scholar] [CrossRef]
- Tisi, A.; Pulcini, F.; Carozza, G.; Mattei, V.; Flati, V.; Passacantando, M.; Antognelli, C.; Maccarone, R.; Monache, S.D. Antioxidant Properties of Cerium Oxide Nanoparticles Prevent Retinal Neovascular Alterations In Vitro and In Vivo. Antioxidants 2022, 11, 1133. [Google Scholar] [CrossRef]
- Fiorani, L.; Passacantando, M.; Santucci, S.; Di Marco, S.; Bisti, S.; Maccarone, R. Cerium oxide nanoparticles reduce microglial activation and neurodegenerative events in light damaged retina. PLoS ONE 2015, 10, e0140387. [Google Scholar] [CrossRef]
- Tisi, A.; Flati, V.; Delle Monache, S.; Lozzi, L.; Passacantando, M.; Maccarone, R. Nanoceria Particles Are an Eligible Candidate to Prevent Age-Related Macular Degeneration by Inhibiting Retinal Pigment Epithelium Cell Death and Autophagy Alterations. Cells 2020, 9, 1617. [Google Scholar] [CrossRef]
- Arita, M.; Oh, S.F.; Chonan, T.; Hong, S.; Elangovan, S.; Sun, Y.P.; Uddin, J.; Petasis, N.A.; Serhan, C.N. Metabolic inactivation of resolvin E1 and stabilization of its anti-inflammatory actions. J. Biol. Chem. 2006, 281, 22847–22854. [Google Scholar] [CrossRef]
- Lewandowski, D.; Sander, C.L.; Tworak, A.; Gao, F.; Xu, Q.; Skowronska-Krawczyk, D. Dynamic lipid turnover in photoreceptors and retinal pigment epithelium throughout life. Prog. Retin. Eye Res. 2022, 89, 101037. [Google Scholar] [CrossRef]
- El Massri, N.; Cullen, K.M.; Stefani, S.; Moro, C.; Torres, N.; Benabid, A.L.; Mitrofanis, J. Evidence for encephalopsin immunoreactivity in interneurones and striosomes of the monkey striatum. Exp. Brain Res. 2018, 236, 955–961. [Google Scholar] [CrossRef]
- Friedmann, D.; Hoagland, A.; Berlin, S.; Isacoff, E.Y. A spinal opsin controls early neural activity and drives a behavioral light response. Curr. Biol. 2015, 25, 69–74. [Google Scholar] [CrossRef]
- Furuyashiki, T.; Akiyama, S.; Kitaoka, S. Roles of multiple lipid mediators in stress and depression. Int. Immunol. 2019, 31, 579–587. [Google Scholar] [CrossRef]
- Prinz, M.; Jung, S.; Priller, J. Microglia Biology: One Century of Evolving Concepts. Cell 2019, 179, 292–311. [Google Scholar] [CrossRef]
- Bondue, B.; Wittamer, V.; Parmentier, M. Chemerin and its receptors in leukocyte trafficking, inflammation and metabolism. Cytokine Growth Factor Rev. 2011, 22, 331–338. [Google Scholar] [CrossRef]
- Kennedy, A.J.; Davenport, A.P. International union of basic and clinical pharmacology CIII: Chemerin receptors CMKLR1 (Chemerin1) and GPR1 (Chemerin2) nomenclature, pharmacology, and function. Pharmacol. Rev. 2018, 70, 174–196. [Google Scholar] [CrossRef]
- Rutar, M.; Natoli, R.; Valter, K.; Provis, J.M. Early Focal Expression of the Chemokine Ccl2 by Müller Cells during Exposure to Damage-Inducing Bright Continuous Light. Investig. Opthalmol. Vis. Sci. 2011, 52, 2379. [Google Scholar] [CrossRef]
- Rutar, M.; Provis, J.M.; Valter, K. Brief exposure to damaging light causes focal recruitment of macrophages, and long-term destabilization of photoreceptors in the albino rat retina. Curr. Eye Res. 2010, 35, 631–643. [Google Scholar] [CrossRef]
- Sang, N.; Chen, C. Lipid signaling and synaptic plasticity. Neuroscientist 2006, 12, 425–434. [Google Scholar] [CrossRef]
- Bryony Laura Winters, C.W.V. Mechanisms of endocannabinoid control of synaptic plasticity. Neuropharmacology 2021, 197, 108736. [Google Scholar] [CrossRef] [PubMed]
- Pasquaré, S.J.; Chamorro-Aguirre, E.; Gaveglio, V.L. The endocannabinoid system in the visual process. J. Photochem. Photobiol. 2023, 13, 100159. [Google Scholar] [CrossRef]
- Bouskila, J.; Bleau, M.; Micaelo-Fernandes, C.; Bouchard, J.F.; Ptito, M. The vertical and horizontal pathways in the monkey retina are modulated by typical and atypical cannabinoid receptors. Cells 2021, 10, 3160. [Google Scholar] [CrossRef] [PubMed]
- Grünert, U.; Martin, P.R. Cell types and cell circuits in human and non-human primate retina. Prog. Retin. Eye Res. 2020, 78, 100844. [Google Scholar] [CrossRef]
- Pluchino, N.; Poppi, G.; Yart, L.; Marci, R.; Wenger, J.M.; Tille, J.C.; Cohen, M. Effect of local aromatase inhibition in endometriosis using a new chick embryo chorioallantoic membrane model. J. Cell. Mol. Med. 2019, 23, 5808–5812. [Google Scholar] [CrossRef]
- Albert, D.M.; Neekhra, A.; Wang, S.; Darjatmoko, S.R.; Sorenson, C.M.; Dubielzig, R.R.; Sheibani, N. Development of choroidal neovascularization in rats with advanced intense cyclic light-induced retinal degeneration. Arch. Ophthalmol. 2010, 128, 212–222. [Google Scholar] [CrossRef]
- Riccitelli, S.; Di Paolo, M.; Ashley, J.; Bisti, S.; Di Marco, S. The timecourses of functional, morphological, and molecular changes triggered by light exposure in Sprague–Dawley rat retinas. Cells 2021, 10, 1561. [Google Scholar] [CrossRef]







Disclaimer/Publisher’s Note: The statements, opinions and data contained in all publications are solely those of the individual author(s) and contributor(s) and not of MDPI and/or the editor(s). MDPI and/or the editor(s) disclaim responsibility for any injury to people or property resulting from any ideas, methods, instructions or products referred to in the content. |
© 2023 by the authors. Licensee MDPI, Basel, Switzerland. This article is an open access article distributed under the terms and conditions of the Creative Commons Attribution (CC BY) license (https://creativecommons.org/licenses/by/4.0/).
Share and Cite
Tisi, A.; Carozza, G.; Leuti, A.; Maccarone, R.; Maccarrone, M. Dysregulation of Resolvin E1 Metabolism and Signaling in a Light-Damage Model of Age-Related Macular Degeneration. Int. J. Mol. Sci. 2023, 24, 6749. https://doi.org/10.3390/ijms24076749
Tisi A, Carozza G, Leuti A, Maccarone R, Maccarrone M. Dysregulation of Resolvin E1 Metabolism and Signaling in a Light-Damage Model of Age-Related Macular Degeneration. International Journal of Molecular Sciences. 2023; 24(7):6749. https://doi.org/10.3390/ijms24076749
Chicago/Turabian StyleTisi, Annamaria, Giulia Carozza, Alessandro Leuti, Rita Maccarone, and Mauro Maccarrone. 2023. "Dysregulation of Resolvin E1 Metabolism and Signaling in a Light-Damage Model of Age-Related Macular Degeneration" International Journal of Molecular Sciences 24, no. 7: 6749. https://doi.org/10.3390/ijms24076749
APA StyleTisi, A., Carozza, G., Leuti, A., Maccarone, R., & Maccarrone, M. (2023). Dysregulation of Resolvin E1 Metabolism and Signaling in a Light-Damage Model of Age-Related Macular Degeneration. International Journal of Molecular Sciences, 24(7), 6749. https://doi.org/10.3390/ijms24076749

