Analysis of RNA Polyadenylation in Healthy and Osteoarthritic Human Articular Cartilage
Abstract
1. Introduction
2. Results
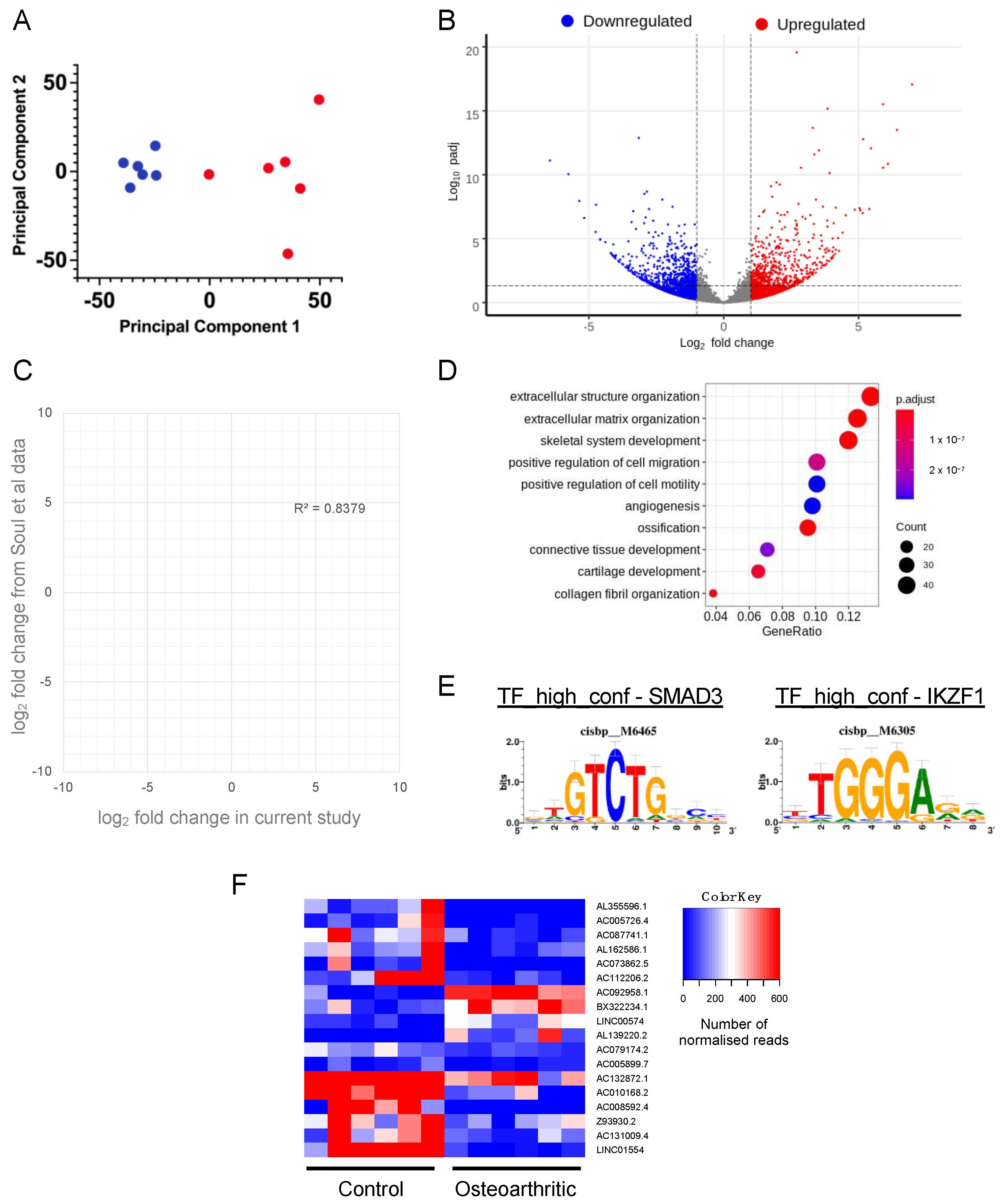
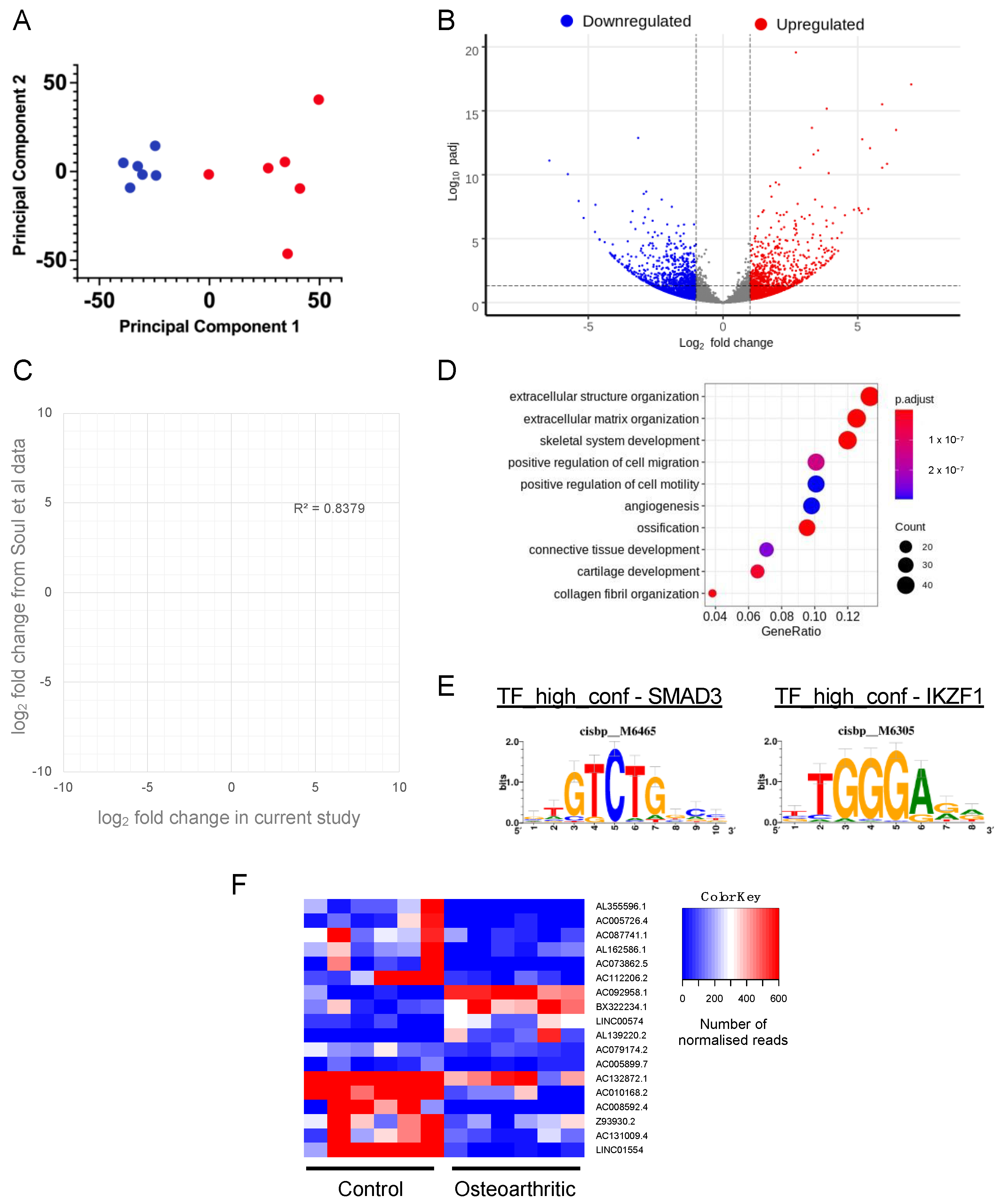
2.1. Analysis of Transcript Abundance in Control and Osteoarthritis Articular Cartilage Using QuantSeq Reverse
2.2. Human Articular Chondrocytes Make Widespread Use of Alternative Polyadenylation to Modify Their Transcripts
2.3. Characterisation of Highly Expressed, Multi-Polyadenylated Genes in Human Articular Chondrocytes
2.4. Osteoarthritis Does Not Result in Widespread Changes in Chondrocyte Polyadenylation Patterns
2.5. Intronic Polyadenylation of OSMR mRNA Leads to Altered Transcript Decay Rate and can Be Influenced by Inflammatory Cytokine Stimulation
2.6. mRNA Decay Is Affected by Polyadenylation Status of the KMT2A Transcript
3. Discussion
4. Materials and Methods
4.1. Age-Matched Healthy and Osteoarthritic Articular Cartilage
4.2. QuantSeq-Reverse Analysis
4.3. Alternative Polyadenylayion Analysis
4.4. Gene Ontology and Pathway Analysis
4.5. Human Articular Chondrocyte Isolation
4.6. Cell Culture
4.7. qRT-PCR Analysis
4.8. Statistical Analysis
Supplementary Materials
Author Contributions
Funding
Institutional Review Board Statement
Informed Consent Statement
Data Availability Statement
Conflicts of Interest
References
- Katsoula, G.; Kreitmaier, P.; Zeggini, E. Insights into the molecular landscape of osteoarthritis in human tissues. Curr. Opin. Rheumatol. 2022, 34, 79–90. [Google Scholar] [CrossRef] [PubMed]
- Boer, C.G.; Hatzikotoulas, K.; Southam, L.; Stefansdottir, L.; Zhang, Y.; Coutinho de Almeida, R.; Wu, T.T.; Zheng, J.; Hartley, A.; Teder-Laving, M.; et al. Deciphering osteoarthritis genetics across 826,690 individuals from 9 populations. Cell 2021, 184, 6003–6005. [Google Scholar] [CrossRef] [PubMed]
- Reynard, L.N.; Bui, C.; Canty-Laird, E.G.; Young, D.A.; Loughlin, J. Expression of the osteoarthritis-associated gene GDF5 is modulated epigenetically by DNA methylation. Hum. Mol. Genet. 2011, 20, 3450–3460. [Google Scholar] [CrossRef] [PubMed]
- Hirata, M.; Kugimiya, F.; Fukai, A.; Saito, T.; Yano, F.; Ikeda, T.; Mabuchi, A.; Sapkota, B.R.; Akune, T.; Nishida, N.; et al. C/EBPbeta and RUNX2 cooperate to degrade cartilage with MMP-13 as the target and HIF-2alpha as the inducer in chondrocytes. Hum. Mol. Genet. 2012, 21, 1111–1123. [Google Scholar] [CrossRef]
- Soul, J.; Dunn, S.L.; Anand, S.; Serracino-Inglott, F.; Schwartz, J.M.; Boot-Handford, R.P.; Hardingham, T.E. Stratification of knee osteoarthritis: Two major patient subgroups identified by genome-wide expression analysis of articular cartilage. Ann. Rheum. Dis. 2018, 77, 423. [Google Scholar] [CrossRef]
- Katsanou, V.; Milatos, S.; Yiakouvaki, A.; Sgantzis, N.; Kotsoni, A.; Alexiou, M.; Harokopos, V.; Aidinis, V.; Hemberger, M.; Kontoyiannis, D.L. The RNA-binding protein Elavl1/HuR is essential for placental branching morphogenesis and embryonic development. Mol. Cell Biol. 2009, 29, 2762–2776. [Google Scholar] [CrossRef]
- Kobayashi, T.; Lu, J.; Cobb, B.S.; Rodda, S.J.; McMahon, A.P.; Schipani, E.; Merkenschlager, M.; Kronenberg, H.M. Dicer-dependent pathways regulate chondrocyte proliferation and differentiation. Proc. Natl. Acad. Sci. USA 2008, 105, 1949–1954. [Google Scholar] [CrossRef]
- Son, Y.O.; Kim, H.E.; Choi, W.S.; Chun, C.H.; Chun, J.S. RNA-binding protein ZFP36L1 regulates osteoarthritis by modulating members of the heat shock protein 70 family. Nat. Commun. 2019, 10, 77. [Google Scholar] [CrossRef]
- Tew, S.R.; McDermott, B.T.; Fentem, R.B.; Peffers, M.J.; Clegg, P.D. Transcriptome-wide analysis of messenger RNA decay in normal and osteoarthritic human articular chondrocytes. Arthritis Rheumatol. 2014, 66, 3052–3061. [Google Scholar] [CrossRef]
- Derti, A.; Garrett-Engele, P.; Macisaac, K.D.; Stevens, R.C.; Sriram, S.; Chen, R.; Rohl, C.A.; Johnson, J.M.; Babak, T. A quantitative atlas of polyadenylation in five mammals. Genome Res. 2012, 22, 1173–1183. [Google Scholar] [CrossRef]
- Hoffman, Y.; Bublik, D.R.; Ugalde, A.P.; Elkon, R.; Biniashvili, T.; Agami, R.; Oren, M.; Pilpel, Y. 3’UTR Shortening Potentiates MicroRNA-Based Repression of Pro-differentiation Genes in Proliferating Human Cells. PLoS Genet. 2016, 12, e1005879. [Google Scholar] [CrossRef] [PubMed]
- Davis, M.J.; Hanson, K.A.; Clark, F.; Fink, J.L.; Zhang, F.; Kasukawa, T.; Kai, C.; Kawai, J.; Carninci, P.; Hayashizaki, Y.; et al. Differential use of signal peptides and membrane domains is a common occurrence in the protein output of transcriptional units. PLoS Genet. 2006, 2, e46. [Google Scholar] [CrossRef] [PubMed]
- Vorlova, S.; Rocco, G.; Lefave, C.V.; Jodelka, F.M.; Hess, K.; Hastings, M.L.; Henke, E.; Cartegni, L. Induction of antagonistic soluble decoy receptor tyrosine kinases by intronic polyA activation. Mol. Cell 2011, 43, 927–939. [Google Scholar] [CrossRef] [PubMed]
- Zhou, R.; Xiao, X.; He, P.; Zhao, Y.; Xu, M.; Zheng, X.; Yang, R.; Chen, S.; Zhou, L.; Zhang, D.; et al. SCAPE: A mixture model revealing single-cell polyadenylation diversity and cellular dynamics during cell differentiation and reprogramming. Nucleic. Acids Res. 2022, 50, e66. [Google Scholar] [CrossRef]
- Mayr, C.; Bartel, D.P. Widespread shortening of 3’UTRs by alternative cleavage and polyadenylation activates oncogenes in cancer cells. Cell 2009, 138, 673–684. [Google Scholar] [CrossRef]
- Xia, Z.; Donehower, L.A.; Cooper, T.A.; Neilson, J.R.; Wheeler, D.A.; Wagner, E.J.; Li, W. Dynamic analyses of alternative polyadenylation from RNA-seq reveal a 3’-UTR landscape across seven tumour types. Nat. Commun. 2014, 5, 5274. [Google Scholar] [CrossRef]
- Jobbins, A.M.; Haberman, N.; Artigas, N.; Amourda, C.; Paterson, H.A.B.; Yu, S.; Blackford, S.J.I.; Montoya, A.; Dore, M.; Wang, Y.F.; et al. Dysregulated RNA polyadenylation contributes to metabolic impairment in non-alcoholic fatty liver disease. Nucleic. Acids Res. 2022, 50, 3379–3393. [Google Scholar] [CrossRef]
- Moll, P.; Ante, M.; Seitz, A.; Reda, T. QuantSeq 3′ mRNA sequencing for RNA quantification. Nat. Methods 2014, 11, i. [Google Scholar] [CrossRef]
- Wang, R.; Zheng, D.; Yehia, G.; Tian, B. A compendium of conserved cleavage and polyadenylation events in mammalian genes. Genome Res. 2018, 28, 1427–1441. [Google Scholar] [CrossRef]
- Diveu, C.; Venereau, E.; Froger, J.; Ravon, E.; Grimaud, L.; Rousseau, F.; Chevalier, S.; Gascan, H. Molecular and functional characterization of a soluble form of oncostatin M/interleukin-31 shared receptor. J. Biol. Chem. 2006, 281, 36673–36682. [Google Scholar] [CrossRef]
- Liu, Y.; Chang, J.C.; Hon, C.C.; Fukui, N.; Tanaka, N.; Zhang, Z.; Lee, M.T.M.; Minoda, A. Chromatin accessibility landscape of articular knee cartilage reveals aberrant enhancer regulation in osteoarthritis. Sci. Rep. 2018, 8, 15499. [Google Scholar] [CrossRef] [PubMed]
- Zhang, Y.; Fukui, N.; Yahata, M.; Katsuragawa, Y.; Tashiro, T.; Ikegawa, S.; Lee, M.T. Identification of DNA methylation changes associated with disease progression in subchondral bone with site-matched cartilage in knee osteoarthritis. Sci. Rep. 2016, 6, 34460. [Google Scholar] [CrossRef] [PubMed]
- Peffers, M.J.; Chabronova, A.; Balaskas, P.; Fang, Y.; Dyer, P.; Cremers, A.; Emans, P.J.; Feczko, P.Z.; Caron, M.M.; Welting, T.J.M. SnoRNA signatures in cartilage ageing and osteoarthritis. Sci. Rep. 2020, 10, 10641. [Google Scholar] [CrossRef]
- Dell’Isola, A.; Steultjens, M. Classification of patients with knee osteoarthritis in clinical phenotypes: Data from the osteoarthritis initiative. PLoS ONE 2018, 13, e0191045. [Google Scholar] [CrossRef]
- Wang, R.; Nambiar, R.; Zheng, D.; Tian, B. PolyA_DB 3 catalogs cleavage and polyadenylation sites identified by deep sequencing in multiple genomes. Nucleic. Acids Res. 2018, 46, D315–D319. [Google Scholar] [CrossRef]
- Garcia, J.P.; Utomo, L.; Rudnik-Jansen, I.; Du, J.; Zuithoff, N.P.A.; Krouwels, A.; van Osch, G.J.V.M.; Creemers, L.B. Association between Oncostatin M Expression and Inflammatory Phenotype in Experimental Arthritis Models and Osteoarthritis Patients. Cells 2021, 10, 508. [Google Scholar] [CrossRef]
- Castano-Betancourt, M.C.; Evans, D.S.; Ramos, Y.F.; Boer, C.G.; Metrustry, S.; Liu, Y.; den Hollander, W.; van Rooij, J.; Kraus, V.B.; Yau, M.S.; et al. Novel Genetic Variants for Cartilage Thickness and Hip Osteoarthritis. PLoS Genet. 2016, 12, e1006260. [Google Scholar] [CrossRef]
- Tu, Y.; Ma, T.; Wen, T.; Yang, T.; Xue, L.; Cai, M.; Wang, F.; Guan, M.; Xue, H. MicroRNA-377-3p alleviates IL-1beta-caused chondrocyte apoptosis and cartilage degradation in osteoarthritis in part by downregulating ITGA6. Biochem. Biophys. Res. Commun. 2020, 523, 46–53. [Google Scholar] [CrossRef] [PubMed]
- Ali, S.A.; Espin-Garcia, O.; Wong, A.K.; Potla, P.; Pastrello, C.; McIntyre, M.; Lively, S.; Jurisica, I.; Gandhi, R.; Kapoor, M. Circulating microRNAs differentiate fast-progressing from slow-progressing and non-progressing knee osteoarthritis in the Osteoarthritis Initiative cohort. Ther. Adv. Musculoskelet Dis. 2022, 14, 1759720X221082917. [Google Scholar] [CrossRef]
- Castanheira, C.; Balaskas, P.; Falls, C.; Ashraf-Kharaz, Y.; Clegg, P.; Burke, K.; Fang, Y.; Dyer, P.; Welting, T.J.M.; Peffers, M.J. Equine synovial fluid small non-coding RNA signatures in early osteoarthritis. BMC Vet. Res. 2021, 17, 26. [Google Scholar] [CrossRef]
- Flannery, C.R.; Hughes, C.E.; Schumacher, B.L.; Tudor, D.; Aydelotte, M.B.; Kuettner, K.E.; Caterson, B. Articular cartilage superficial zone protein (SZP) is homologous to megakaryocyte stimulating factor precursor and Is a multifunctional proteoglycan with potential growth-promoting, cytoprotective, and lubricating properties in cartilage metabolism. Biochem. Biophys. Res. Commun. 1999, 254, 535–541. [Google Scholar] [CrossRef] [PubMed]
- Dobin, A.; Davis, C.A.; Schlesinger, F.; Drenkow, J.; Zaleski, C.; Jha, S.; Batut, P.; Chaisson, M.; Gingeras, T.R. STAR: Ultrafast universal RNA-seq aligner. Bioinformatics 2013, 29, 15–21. [Google Scholar] [CrossRef] [PubMed]
- Love, M.I.; Huber, W.; Anders, S. Moderated estimation of fold change and dispersion for RNA-seq data with DESeq2. Genome Biol. 2014, 15, 550. [Google Scholar] [CrossRef]
- Benjamini, Y.; Hochberg, Y. Controlling the False Discovery Rate—A Practical and Powerful Approach to Multiple Testing. J. R. Stat. Soc. B 1995, 57, 289–300. [Google Scholar] [CrossRef]
- Rot, G.; Wang, Z.; Huppertz, I.; Modic, M.; Lence, T.; Hallegger, M.; Haberman, N.; Curk, T.; von Mering, C.; Ule, J. High-Resolution RNA Maps Suggest Common Principles of Splicing and Polyadenylation Regulation by TDP-43. Cell Rep. 2017, 19, 1056–1067. [Google Scholar] [CrossRef]
- Kanehisa, M.; Furumichi, M.; Tanabe, M.; Sato, Y.; Morishima, K. KEGG: New perspectives on genomes, pathways, diseases and drugs. Nucleic. Acids Res. 2017, 45, D353–D361. [Google Scholar] [CrossRef] [PubMed]
- Fabregat, A.; Sidiropoulos, K.; Garapati, P.; Gillespie, M.; Hausmann, K.; Haw, R.; Jassal, B.; Jupe, S.; Korninger, F.; McKay, S.; et al. The Reactome pathway Knowledgebase. Nucleic. Acids Res. 2016, 44, D481–D487. [Google Scholar] [CrossRef] [PubMed]
- Yu, G.; Wang, L.G.; Han, Y.; He, Q.Y. clusterProfiler: An R package for comparing biological themes among gene clusters. OMICS 2012, 16, 284–287. [Google Scholar] [CrossRef]
- Luo, W.; Brouwer, C. Pathview: An R/Bioconductor package for pathway-based data integration and visualization. Bioinformatics 2013, 29, 1830–1831. [Google Scholar] [CrossRef]
- Aibar, S.; Gonzalez-Blas, C.B.; Moerman, T.; Huynh-Thu, V.A.; Imrichova, H.; Hulselmans, G.; Rambow, F.; Marine, J.C.; Geurts, P.; Aerts, J.; et al. SCENIC: Single-cell regulatory network inference and clustering. Nat. Methods 2017, 14, 1083–1086. [Google Scholar] [CrossRef]
- Martin, I.; Jakob, M.; Schafer, D.; Dick, W.; Spagnoli, G.; Heberer, M. Quantitative analysis of gene expression in human articular cartilage from normal and osteoarthritic joints. Osteoarthr. Cartil. 2001, 9, 112–118. [Google Scholar] [CrossRef] [PubMed]
- Livak, K.J.; Schmittgen, T.D. Analysis of relative gene expression data using real-time quantitative PCR and the 2(-Delta Delta C(T)) Method. Methods 2001, 25, 402–408. [Google Scholar] [CrossRef] [PubMed]
- de Jonge, H.J.; Fehrmann, R.S.; de Bont, E.S.; Hofstra, R.M.; Gerbens, F.; Kamps, W.A.; de Vries, E.G.; van der Zee, A.G.; te Meerman, G.J.; ter Elst, A. Evidence based selection of housekeeping genes. PLoS ONE 2007, 2, e898. [Google Scholar] [CrossRef] [PubMed]





| Gene Name, (Gene Symbol), Ensembl Gene ID | Gene Locus (Strand) | Sites (Proximal to Distal) | Site Distance from Proximal Site (bp) | Site Mean Read Count ± SD |
|---|---|---|---|---|
| Decorin, (DCN), ENSG00000011465 | chr12:91140483–91182823 (antisense) | 91145968 | 0 | 12,270 ± 8494 |
| 91145870 | 98 | 19,760 ± 13,585 | ||
| 91145526 | 442 | 51,032 ± 39,570 | ||
| Noncoding nuclear-enriched abundant transcript 2, (MALAT1), ENSG00000251562 | chr11:65497687–65506515 (sense) | 65499339 | 0 | 28,517 ± 21,758 |
| 65499659 | 320 | 21,804 ± 17,950 | ||
| 65499698 | 359 | 100,707 ± 98,832 | ||
| 65499736 | 397 | 99,063 ± 96,843 | ||
| 65499776 | 437 | 50,554 ± 37,148 | ||
| 65499794 | 455 | 5531 ± 4083 | ||
| 65500522 | 1183 | 6120 ± 6761 | ||
| 65500558 | 1219 | 5446 ± 5383 | ||
| Complement factor H, (CFH), ENSG00000000971 | chr11:65497687–65506515 (sense) | 196701562 | 0 | 38,800 ± 68,040 |
| 196747501 | 45,939 | 8984 ± 9034 | ||
| Clusterin, (CLU), ENSG00000120885 | chr8:27596916–27614699 (antisense) | 27609020 | 0 | 2143 ± 1472 |
| 27608995 | 25 | 6215 ± 3978 | ||
| 27608957 | 63 | 7438 ± 4695 | ||
| 27597996 | 11,024 | 33,471 ± 22,377 | ||
| 27597813 | 11,207 | 8339 ± 9719 | ||
| 27597728 | 11,292 | 21,976 ± 21,562 | ||
| Osteonectin, (SPARC), ENSG00000113140 | chr5:151661095–151686974 (antisense) | 151662435 | 0 | 22,006 ± 29,354 |
| 151661449 | 986 | 4341 ± 5672 | ||
| 60S ribosomal protein L7a, (RPL7A), ENSG00000280858 | chr9:133348217–133351425 (Sense) | 133351412 | 0 | 4060 ± 2684 |
| 133351424 | 12 | 18,479 ± 12,447 | ||
| Prolargin, (PRELP), ENSG00000188783 | chr1:203475805–203491351 (sense) | 203487161 | 0 | 17,465 ± 13,603 |
| 203489613 | 2452 | 16,419 ± 13,500 | ||
| Cartilage intermediate layer protein, (CILP), ENSG00000138615 | chr15:65194759–65211472 (antisense) | 65196529 | 0 | 3135 ± 4161 |
| 65196251 | 278 | 13,156 ± 16,572 | ||
| 65196000 | 529 | 4965 ± 5868 | ||
| H3 histone family member 3B, (H3F3B), ENSG00000132475 | chr17:75776433–75785892 (antisense) | 75778250 | 0 | 2376 ± 2438 |
| 75778023 | 227 | 2255 ± 2841 | ||
| 75777456 | 794 | 12,733 ± 12,977 | ||
| Early growth response 1, (EGR1), ENSG00000120738 | chr5:138465478–138469302 (sense) | 138469224 | 0 | 2641 ±2780 |
| 138469240 | 16 | 729 ± 649 | ||
| 138469301 | 77 | 12,484 ± 16,106 |
| Gene Locus | Strand | ENSEMBL Gene_id | Gene Symbol | Proximal/Distal polyA Sites | Proximal/ Distal Feature | Proximal log2fc | Distal log2fc | Proximal Adjusted p-Value | Distal Adjusted p-Value |
|---|---|---|---|---|---|---|---|---|---|
| chr11:118482737–118526831 | + | ENSG00000118058 | KMT2A | 118523915, 118526830 | utr3/utr3 | 2.06168 | −1.67404 | 0.01625 | 0.00558 |
| chr11:10812073–10858795 | - | ENSG00000236287 | ZBED5 | 10852797, 10852747 | utr3/utr3 | 2.29148 | −2.94875 | 0.01812 | 0.0418 |
| chr9:97501179–97601742 | + | ENSG00000136842 | TMOD1 | 97600155, 97601252 | utr3/utr3 | 1.51617 | −1.24927 | 0.02117 | 0.01554 |
| chr21:15730024–15880068 | + | ENSG00000155313 | USP25 | 15878905, 15880062 | utr3/utr3 | −1.52865 | 3.44074 | 0.00356 | 0.054 |
| chr11:65422773–65445539 | + | ENSG00000245532 | NEAT1 | 65426414, 65426524 | exon/exon | −0.82173 | 1.04492 | 0.06951 | 0.08359 |
| chr19:45349836–45370917 | - | ENSG00000104884 | ERCC2 | 45351594, 45349837 | utr3/utr3 | −1.70459 | 2.32543 | 0.0418 | 0.07641 |
| chr11:111540279–111561744 | + | ENSG00000204381 | LAYN | 111560953, 111561510 | utr3/utr3 | −1.46532 | 2.04648 | 0.06024 | 0.09604 |
| chr5:136132844–136188746 | + | ENSG00000113658 | SMAD5 | 136179501, 136182732 | utr3/utr3 | −3.68803 | 1.67826 | 0.08576 | 0.00919 |
| chr9:129634603–129642168 | - | ENSG00000148331 | ASB6 | 129636893, 129634604 | utr3/utr3 | −1.45783 | 1.29424 | 0.09604 | 0.08311 |
| chr12:51186935–51217707 | - | ENSG00000184271 | POU6F1 | 51189184, 51186936 | utr3/utr3 | 1.70409 | −1.32788 | 0.08359 | 0.0527 |
| chr8:23528955–23575462 | + | ENSG00000147454 | SLC25A37 | 23572547, 23575460 | utr3/utr3 | 0.68296 | −1.24319 | 0.06512 | 0.07641 |
| chr2:44316280–44361861 | - | ENSG00000138078 | PREPL | 44318763, 44317605 | utr3/intron | −1.54952 | 2.27364 | 0.01646 | 0.04608 |
| chr5:38845857–38945595 | + | ENSG00000145623 | OSMR | 38886653, 38935628 | intron/utr3 | 0.7451 | −1.81506 | 0.03228 | 0.00233 |
| chr5:132556018–132646348 | + | ENSG00000113522 | RAD50 | 132616045, 132642473 | utr3/utr3 | 3.07214 | −5.49643 | 0.00683 | 0.04908 |
| chr3:48241099–48299252 | + | ENSG00000164048 | ZNF589 | 48270986, 48273225 | utr3/intron | −0.70227 | 0.75939 | 0.04908 | 0.05682 |
| chr7:77798791–77957502 | + | ENSG00000006576 | PHTF2 | 77940457, 77957223 | utr3/utr3 | 3.12642 | −2.27133 | 0.05189 | 0.01812 |
| chr2:85751343–85791382 | + | ENSG00000168874 | ATOH8 | 85775209, 85791376 | exon/utr3 | 3.02271 | −3.80491 | 0.01812 | 0.05189 |
| chr6:85449583–85495790 | + | ENSG00000135318 | NT5E | 85452154, 85495783 | intron/utr3 | 1.14747 | −1.70338 | 0.04908 | 0.0273 |
| chrX:8528873–8732136 | - | ENSG00000011201 | ANOS1 | 8536187, 8528874 | intron/utr3 | 3.04985 | −3.07918 | 0.00008 | 0.00008 |
| chr12:19404044–19720800 | + | ENSG00000139154 | AEBP2 | 19441779, 19520222 | intron/utr3 | 3.11654 | −1.15156 | 0.09497 | 0.00558 |
| Assay Name | Forward Primer Sequence (5′–3′) | Reverse Primer Sequence (5′–3′) |
|---|---|---|
| RPS13 | GGCTTTACCCTATCGACGCA | GTCAGATGTCAACTTCAACCAAGTG |
| OSMR proximal | GCAGTAGGTTGTCTGGGTCA | TGAGCCTGGAACAAACAGCA |
| OSMR distal | TCATTCACAGCGGAGGTGAG | GCGTGCATCCATGAGGAGAA |
| ANOS1 proximal | CCAGATCCTGCCTTCCGTAG | AGTGCAGCACACAGAATGAC |
| ANOS1 distal | ATGCAGATGCCTGGCCATT | AGGCTCTGTGGAGTACAGTGA |
| KMT2A proximal | CACCTACAGCGTCTGTCGAA | CACCGGAGGTGCTAGGAATC |
| KMT2A distal | GGGGTTCCACTAGTGTCTGC | TTCAGGACCCATCAGTGCAT |
| SLC25A37 proximal | GGTGCATCTTACCGAGGAGG | GTGCATGGTCCCAAGATGGA |
| SLC25A37 distal | GTGTGCTTGTGCGTGTCTAC | TGTTGCCTTTTCGTTCACCTG |
Disclaimer/Publisher’s Note: The statements, opinions and data contained in all publications are solely those of the individual author(s) and contributor(s) and not of MDPI and/or the editor(s). MDPI and/or the editor(s) disclaim responsibility for any injury to people or property resulting from any ideas, methods, instructions or products referred to in the content. |
© 2023 by the authors. Licensee MDPI, Basel, Switzerland. This article is an open access article distributed under the terms and conditions of the Creative Commons Attribution (CC BY) license (https://creativecommons.org/licenses/by/4.0/).
Share and Cite
Winstanley-Zarach, P.; Rot, G.; Kuba, S.; Smagul, A.; Peffers, M.J.; Tew, S.R. Analysis of RNA Polyadenylation in Healthy and Osteoarthritic Human Articular Cartilage. Int. J. Mol. Sci. 2023, 24, 6611. https://doi.org/10.3390/ijms24076611
Winstanley-Zarach P, Rot G, Kuba S, Smagul A, Peffers MJ, Tew SR. Analysis of RNA Polyadenylation in Healthy and Osteoarthritic Human Articular Cartilage. International Journal of Molecular Sciences. 2023; 24(7):6611. https://doi.org/10.3390/ijms24076611
Chicago/Turabian StyleWinstanley-Zarach, Phaedra, Gregor Rot, Shweta Kuba, Aibek Smagul, Mandy J. Peffers, and Simon R. Tew. 2023. "Analysis of RNA Polyadenylation in Healthy and Osteoarthritic Human Articular Cartilage" International Journal of Molecular Sciences 24, no. 7: 6611. https://doi.org/10.3390/ijms24076611
APA StyleWinstanley-Zarach, P., Rot, G., Kuba, S., Smagul, A., Peffers, M. J., & Tew, S. R. (2023). Analysis of RNA Polyadenylation in Healthy and Osteoarthritic Human Articular Cartilage. International Journal of Molecular Sciences, 24(7), 6611. https://doi.org/10.3390/ijms24076611

