Reactive Oxygen Species in the Aorta and Perivascular Adipose Tissue Precedes Endothelial Dysfunction in the Aorta of Mice with a High-Fat High-Sucrose Diet and Additional Factors
Abstract
1. Introduction
2. Results
2.1. Changes in Body and Organ Weights in Each Group
2.2. Glucose Tolerance and Insulin Sensitivity Is Impaired in HFHSD Groups, and HFHSD-DM Group Shows Impaired Insulin Secretion
2.3. HFHSD-SH Group Had the Worst Hepatosteatitis and the HFHSD-Chol Group Had the Worst Steatohepatitis
2.4. HFHSD-Chol Group Gained the Highest Levels of Serum Cholesterol
2.5. HFHSD Groups Had a Decrease in Adiponectin and a Release of Inflammatory Adipokines
2.6. Systolic Blood Pressure and Heart Rate
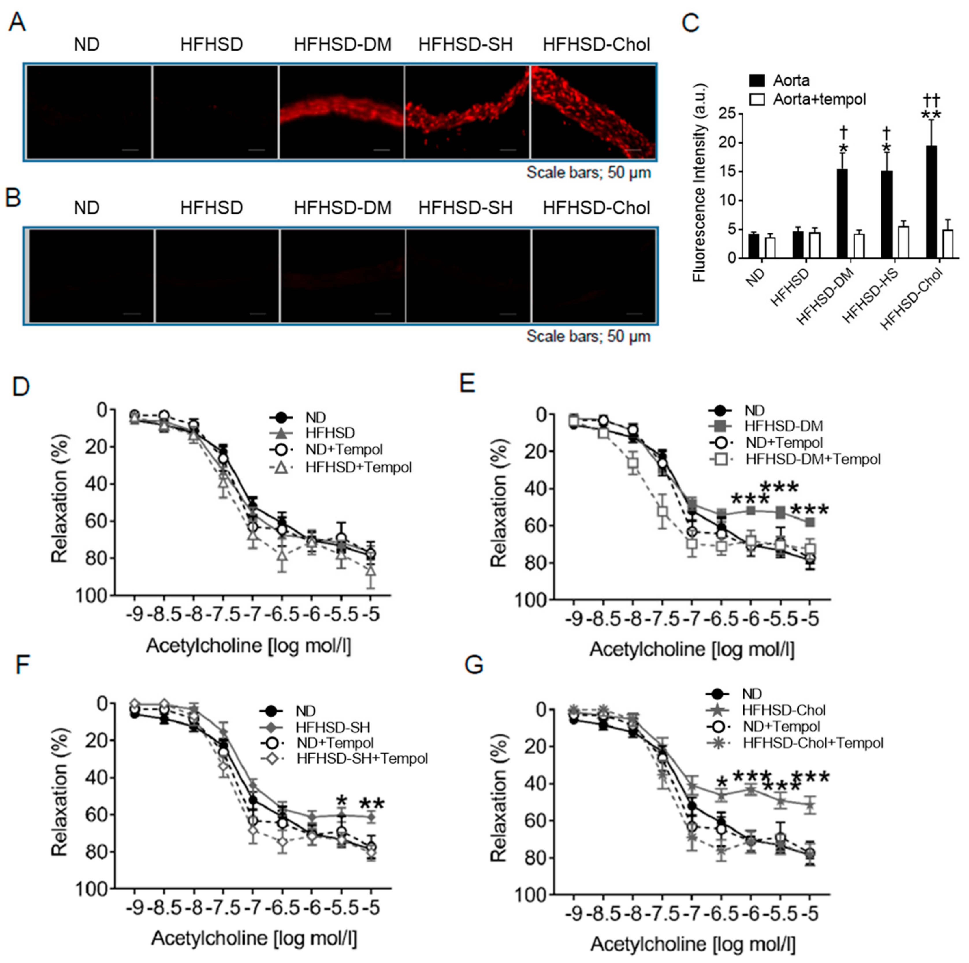
2.7. HFHSD-DM, HFHSD-SH, and HFHSD-Chol Groups Showed Increased Superoxide Production and Endothelial Dysfunction
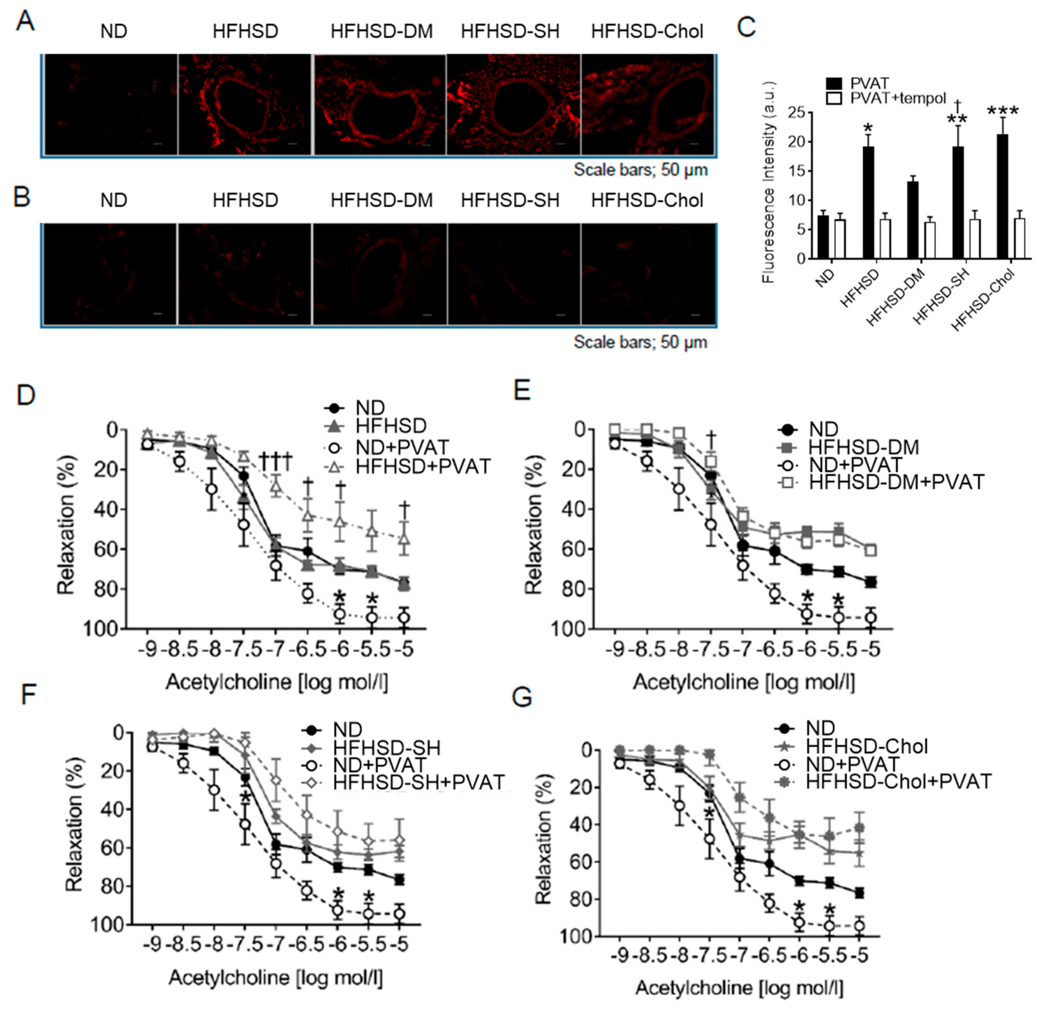
2.8. PVAT Increased EDR in the ND Group but Decreased EDR in the HFHSD Group and Was Accompanied by Increased Superoxide Production from PVAT
3. Discussion
4. Materials and Methods
4.1. Animals and Diets
4.2. Measurement of Glucose and Lipid Metabolism
4.3. Tissue Preparation and Histology
4.4. Hepatic TC and TG Measurement
4.5. Measurement of Systolic Blood Pressure and Heart Rates
4.6. Measurement of Vascular Superoxide Production
4.7. Isometric Tension Measurement with Organ Chamber Experiments
4.8. Statistical Analysis
5. Conclusions
Supplementary Materials
Author Contributions
Funding
Institutional Review Board Statement
Informed Consent Statement
Data Availability Statement
Acknowledgments
Conflicts of Interest
References
- Mattison, J.A.; Roth, G.S.; Beasley, T.M.; Tilmont, E.M.; Handy, A.M.; Herbert, R.L.; Longo, D.L.; Allison, D.B.; Young, J.E.; Bryant, M.; et al. Impact of caloric restriction on health and survival in rhesus monkeys from the NIA study. Nature 2012, 489, 318–321. [Google Scholar] [CrossRef] [PubMed]
- Levin, B.E.; Dunn-Meynell, A.A.; Balkan, B.; Keesey, R.E. Selective breeding for diet-induced obesity and resistance in Sprague-Dawley rats. Am. J. Physiol. 1997, 273, R725–R730. [Google Scholar] [CrossRef] [PubMed]
- West, D.B.; Boozer, C.N.; Moody, D.L.; Atkinson, R.L. Dietary obesity in nine inbred mouse strains. Am. J. Physiol. 1992, 262, R1025–R1032. [Google Scholar] [CrossRef] [PubMed]
- Sato, A.; Yumita, Y.; Kagami, K.; Ishinoda, Y.; Kimura, T.; Osaki, A.; Toya, T.; Namba, T.; Endo, S.; Ido, Y.; et al. Endothelial Extracellular Signal-Regulated Kinase/Thromboxane A2/Prostanoid Receptor Pathway Aggravates Endothelial Dysfunction and Insulin Resistance in a Mouse Model of Metabolic Syndrome. J. Am. Heart. Assoc. 2022, 11, e027538. [Google Scholar] [CrossRef]
- Kujiraoka, T.; Satoh, Y.; Ayaori, M.; Shiraishi, Y.; Arai-Nakaya, Y.; Hakuno, D.; Yada, H.; Kuwada, N.; Endo, S.; Isoda, K.; et al. Hepatic extracellular signal-regulated kinase 2 suppresses endoplasmic reticulum stress and protects from oxidative stress and endothelial dysfunction. J. Am. Heart Assoc. 2013, 2, e000361. [Google Scholar] [CrossRef]
- Sumiyoshi, M.; Sakanaka, M.; Kimura, Y. Chronic intake of high-fat and high-sucrose diets differentially affects glucose intolerance in mice. J. Nutr. 2006, 136, 582–587. [Google Scholar] [CrossRef]
- Scherrer, U.; Sartori, C. Insulin as a vascular and sympathoexcitatory hormone: Implications for blood pressure regulation, insulin sensitivity, and cardiovascular morbidity. Circulation 1997, 96, 4104–4113. [Google Scholar] [CrossRef]
- Hsueh, W.A.; Law, R.E. Insulin signaling in the arterial wall. Am. J. Cardiol. 1999, 84, 21J–24J. [Google Scholar] [CrossRef]
- Jiang, Z.Y.; Lin, Y.W.; Clemont, A.; Feener, E.P.; Hein, K.D.; Igarashi, M.; Yamauchi, T.; White, M.F.; King, G.L. Characterization of selective resistance to insulin signaling in the vasculature of obese Zucker (fa/fa) rats. J. Clin. Investig. 1999, 104, 447–457. [Google Scholar] [CrossRef]
- Sesti, G.; Federici, M.; Hribal, M.; Lauro, D.; Sbraccia, P.; Lauro, R. Defects of the insulin receptor substrate (IRS) system in human metabolic disorders. FASEB J. 2001, 15, 2099–2111. [Google Scholar] [CrossRef]
- Xia, N.; Horke, S.; Habermeier, A.; Closs, E.I.; Reifenberg, G.; Gericke, A.; Mikhed, Y.; Münzel, T.; Daiber, A.; Förstermann, U.; et al. Uncoupling of Endothelial Nitric Oxide Synthase in Perivascular Adipose Tissue of Diet-Induced Obese Mice. Arterioscler Thromb. Vasc. Biol. 2016, 36, 78–85. [Google Scholar] [CrossRef] [PubMed]
- Man, A.W.C.; Zhou, Y.; Xia, N.; Li, H. Endothelial Nitric Oxide Synthase in the Perivascular Adipose Tissue. Biomedicines 2022, 10, 1754. [Google Scholar] [CrossRef] [PubMed]
- Xu, J.; Zou, M.H. Molecular insights and therapeutic targets for diabetic endothelial dysfunction. Circulation 2009, 120, 1266–1286. [Google Scholar] [CrossRef] [PubMed]
- Bugianesi, E.; Gastaldelli, A.; Vanni, E.; Gambino, R.; Cassader, M.; Baldi, S.; Ponti, V.; Pagano, G.; Ferrannini, E.; Rizzetto, M. Insulin resistance in non-diabetic patients with non-alcoholic fatty liver disease: Sites and mechanisms. Diabetologia 2005, 48, 634–642. [Google Scholar] [CrossRef]
- Takamura, T.; Sakurai, M.; Ota, T.; Ando, H.; Honda, M.; Kaneko, S. Genes for systemic vascular complications are differentially expressed in the livers of type 2 diabetic patients. Diabetologia 2004, 47, 638–647. [Google Scholar] [CrossRef]
- Abenavoli, L.; Milic, N.; Di Renzo, L.; Preveden, T.; Medic-Stojanoska, M.; De Lorenzo, A. Metabolic aspects of adult patients with nonalcoholic fatty liver disease. World J. Gastroenterol. 2016, 22, 7006–7016. [Google Scholar] [CrossRef]
- Mathews, S.E.; Kumar, R.B.; Shukla, A.P. Nonalcoholic steatohepatitis, obesity, and cardiac dysfunction. Curr. Opin. Endocrinol. Diabetes Obes. 2018, 25, 315–320. [Google Scholar] [CrossRef]
- d’Uscio, L.V.; Smith, L.A.; Katusic, Z.S. Hypercholesterolemia impairs endothelium-dependent relaxations in common carotid arteries of apolipoprotein e-deficient mice. Stroke 2001, 32, 2658–2664. [Google Scholar] [CrossRef]
- Takaoka, M.; Suzuki, H.; Shioda, S.; Sekikawa, K.; Saito, Y.; Nagai, R.; Sata, S. Endovascular injury induces rapid phenotypic changes in perivascular adipose tissue. Arterioscler. Thromb. Vasc. Biol. 2010, 30, 1576–1582. [Google Scholar] [CrossRef]
- Incalza, M.A.; D’Oria, R.; Natalicchio, A.; Perrini, S.; Laviola, L.; Giorgino, F. Oxidative stress and reactive oxygen species in endothelial dysfunction associated with cardiovascular and metabolic diseases. Vascul. Pharmacol. 2018, 100, 1–19. [Google Scholar] [CrossRef]
- Romero, M.J.; Platt, D.H.; Tawfik, H.E.; Labazi, M.; El-Remessy, A.B.; Bartoli, M.; Caldwell, R.B.; Caldwell, R.W. Diabetes-induced coronary vascular dysfunction involves increased arginase activity. Circ. Res. 2008, 102, 95–102. [Google Scholar] [CrossRef]
- Mazrouei, S.; Sharifpanah, F.; Caldwell, R.W.; Franz, M.; Shatanawi, A.; Muessig, J.; Fritzenwanger, M.; Schulze, P.C.; Jung, C. Regulation of MAP kinase-mediated endothelial dysfunction in hyperglycemia via arginase I and eNOS dysregulation. Biochim. Biophys. Acta Mol. Cell Res. 2019, 1866, 1398–1411. [Google Scholar] [CrossRef]
- Fleming, I.; Busse, R. Molecular mechanisms involved in the regulation of the endothelial nitric oxide synthase. Am. J. Physiol. Regul. Integr. Comp. Physiol. 2003, 284, R1–R12. [Google Scholar] [CrossRef]
- Wu, F.; Szczepaniak, W.S.; Shiva, S.; Liu, H.; Wang, Y.; Wang, L.; Wang, Y.; Kelley, E.E.; Chen, A.F.; Gladwin, M.T.; et al. Nox2-dependent glutathionylation of endothelial NOS leads to uncoupled superoxide production and endothelial barrier dysfunction in acute lung injury. Am. J. Physiol. Lung Cell. Mol. Physiol. 2014, 307, L987–L997. [Google Scholar] [CrossRef]
- Hink, U.; Li, H.; Mollnau, H.; Oelze, M.; Matheis, E.; Hartmann, M.; Skatchkov, M.; Thaiss, F.; Stahl, R.A.K.; Warnholtz, A.; et al. Mechanisms Underlying Endothelial Dysfunction in Diabetes Mellitus. Circ. Res. 2001, 88, E14–E22. [Google Scholar] [CrossRef]
- Adams, L.A.; Anstee, Q.M.; Tilg, H.; Targher, G. Non-alcoholic fatty liver disease and its relationship with cardiovascular disease and other extrahepatic diseases. Gut 2017, 66, 1138–1153. [Google Scholar] [CrossRef]
- Ekstedt, M.; Hagstrom, H.; Nasr, P.; Fredrikson, M.; Stal, P.; Kechagias, S.; Hultcrantz, R. Fibrosis stage is the strongest predictor for disease-specific mortality in NAFLD after up to 33 years of follow-up. Hepatology 2015, 61, 1547–1554. [Google Scholar] [CrossRef]
- Soderberg, C.; Stal, P.; Askling, J.; Glaumann, H.; Lindberg, G.; Marmur, J.; Hultcrantz, R. Decreased survival of subjects with elevated liver function tests during a 28-year follow-up. Hepatology 2010, 51, 595–602. [Google Scholar] [CrossRef]
- Vlachopoulos, C.; Manesis, E.; Baou, K.; Papatheodoridis, G.; Koskinas, J.; Tiniakos, D.; Aznaouridis, K.; Archimandritis, A.; Stefanadis, C. Increased arterial stiffness and impaired endothelial function in nonalcoholic Fatty liver disease: A pilot study. Am. J. Hypertens. 2010, 23, 1183–1189. [Google Scholar] [CrossRef]
- Sapmaz, F.; Uzman, M.; Basyigit, S.; Ozkan, S.; Yavuz, B.; Yeniova, A.; Kefeli, A.; Asilturk, Z.; Nazligul, Y. Steatosis Grade is the Most Important Risk Factor for Development of Endothelial Dysfunction in NAFLD. Medicine 2016, 95, e3280. [Google Scholar] [CrossRef]
- Persico, M.; Masarone, M.; Damato, A.; Ambrosio, M.; Federico, A.; Rosato, V.; Bucci, T.; Carrizzo, A.; Vecchione, C. Non alcoholic fatty liver disease and eNOS dysfunction in humans. BMC Gastroenterol. 2017, 17, 35. [Google Scholar] [CrossRef]
- Matsumoto, M.; Hada, N.; Sakamaki, Y.; Uno, A.; Shiga, T.; Tanaka, C.; Ito, T.; Katsume, A.; Sudoh, M. An improved mouse model that rapidly develops fibrosis in non-alcoholic steatohepatitis. Int. J. Exp. Pathol. 2013, 94, 93–103. [Google Scholar] [CrossRef] [PubMed]
- Denda, A.; Kitayama, W.; Kishida, H.; Murata, N.; Tamura, K.; Kusuoka, O.; Tsutsumi, M.; Nishikawa, F.; Kita, E.; Nakae, D.; et al. Expression of inducible nitric oxide (NO) synthase but not prevention by its gene ablation of hepatocarcinogenesis with fibrosis caused by a choline-deficient, L-amino acid-defined diet in rats and mice. Nitric. Oxide. 2007, 16, 164–176. [Google Scholar] [CrossRef] [PubMed]
- Sumiyoshi, K.; Mokuno, H.; Iesaki, T.; Shimada, K.; Miyazaki, T.; Kume, A.; Kiyanagi, T.; Kuremoto, K.; Watanabe, Y.; Tada, N.; et al. Deletion of the Fc receptors gamma chain preserves endothelial function affected by hypercholesterolemia in mice fed on a high-fat diet. Cardiovasc. Res. 2008, 80, 463–470. [Google Scholar] [CrossRef] [PubMed]
- Yaghoubi, M.; Oliver-Krasinski, J.; Cayatte, A.J.; Cohen, R.A. Decreased sensitivity to nitric oxide in the aorta of severely hypercholesterolemic apolipoprotein E-deficient mice. J. Cardiovasc. Pharmacol. 2000, 36, 751–757. [Google Scholar] [CrossRef]
- Winnik, S.; Gaul, D.S.; Siciliani, G.; Lohmann, C.; Pasterk, L.; Calatayud, N.; Weber, J.; Eriksson, U.; Auwerx, J.; van Tits, L.J.; et al. Mild endothelial dysfunction in Sirt3 knockout mice fed a high-cholesterol diet: Protective role of a novel C/EBP-beta-dependent feedback regulation of SOD2. Basic Res. Cardiol. 2016, 111, 33. [Google Scholar] [CrossRef]
- Du, J.Y.; Yuan, F.; Zhao, L.Y.; Zhu, J.; Huang, Y.Y.; Zhang, G.S.; Wei, Y.; Liu, Y.; Yi, Q.; Tu, Y.S.; et al. Suppression of Kv1.5 protects against endothelial apoptosis induced by palmitate and in type 2 diabetes mice. Life Sci. 2017, 168, 28–37. [Google Scholar] [CrossRef]
- Heinonen, I.; Rinne, P.; Ruohonen, S.T.; Ruohonen, S.; Ahotupa, M.; Savontaus, E. The effects of equal caloric high fat and western diet on metabolic syndrome, oxidative stress and vascular endothelial function in mice. Acta Physiol. 2014, 211, 515–527. [Google Scholar] [CrossRef]
- Chen, C.H.; Jiang, T.; Yang, J.H.; Jiang, W.; Lu, J.; Marathe, G.K.; Pownall, H.J.; Ballantyne, C.M.; McIntyre, T.M.; Henry, P.D.; et al. Low-density lipoprotein in hypercholesterolemic human plasma induces vascular endothelial cell apoptosis by inhibiting fibroblast growth factor 2 transcription. Circulation 2003, 107, 2102–2108. [Google Scholar] [CrossRef]
- Ohara, Y.; Peterson, T.E.; Sayegh, H.S.; Subramanian, R.R.; Wilcox, J.N.; Harrison, D.G. Dietary correction of hypercholesterolemia in the rabbit normalizes endothelial superoxide anion production. Circulation 1995, 92, 898–903. [Google Scholar] [CrossRef]
- Lehman, S.J.; Massaro, J.M.; Schlett, C.L.; O’Donnell, C.J.; Hoffmann, U.; Fox, C.S. Peri-aortic fat, cardiovascular disease risk factors, and aortic calcification: The Framingham Heart Study. Atherosclerosis 2010, 210, 656–661. [Google Scholar] [CrossRef]
- Nosalski, R.; Guzik, T.J. Perivascular adipose tissue inflammation in vascular disease. Br. J. Pharmacol. 2017, 174, 3496–3513. [Google Scholar] [CrossRef]
- Dong, Y.F.; Liu, L.; Kataoka, K.; Nakamura, T.; Fukuda, M.; Tokutomi, Y.; Nako, H.; Ogawa, H.; Kim-Mitsuyama, S. Aliskiren prevents cardiovascular complications and pancreatic injury in a mouse model of obesity and type 2 diabetes. Diabetologia 2010, 53, 180–191. [Google Scholar] [CrossRef]





| ND | HFHSD | HFHSD-DM | HFHSD-HS | HFHSD-Chol | |
|---|---|---|---|---|---|
| Body weight (g) | 27.5 ± 0.47 | 43.9 ± 0.64 * | 38.1 ± 0.99 * | 41.2 ± 0.79 * | 42.0 ± 2.13 * |
| Liver weight (mg) | 104.1 ± 7.3 | 230.4 ± 14.9 * | 190.3 ± 13.2 * | 183.5 ± 12.4 * | 319.9 ± 12.1 *† |
| GWAT weight (mg) | 59.6 ± 4.0 | 165.5 ± 5.1 * | 182.0 ± 5.8 * | 188.8 ± 8.0 * | 195.4 ± 7.4 *† |
| SWAT weight (mg) | 37.1 ± 4.6 | 216.3 ± 12.6 * | 177.1 ± 22.0 *† | 167.1 ± 18.9 *† | 270.3 ± 11.0 * |
| PVAT weight (mg) | 3.0 ± 0.27 | 11.0 ± 0.81 * | 7.2 ± 0.51 *† | 7.8 ± 0.68 *† | 12.6 ± 0.62 * |
| ND | HFHSD | HFHSD-DM | HFHSD-HS | HFHSD-Chol | |
|---|---|---|---|---|---|
| Glucose metabolic parameters | |||||
| Liver weight (mg) | 104.1 ± 7.3 | 230.4 ± 14.9 * | 190.3 ± 13.2 * | 183.5 ± 12.4 * | 319.9 ± 12.1 *† |
| GWAT weight (mg) | 59.6 ± 4.0 | 165.5 ± 5.1 * | 182.0 ± 5.8 * | 188.8 ± 8.0 * | 195.4 ± 7.4 *† |
| SWAT weight (mg) | |||||
| PVAT weight (mg) | 3.0 ± 0.27 | 11.0 ± 0.81 * | 7.2 ± 0.51 *† | 7.8 ± 0.68 *† | 12.6 ± 0.62 * |
| Lipid metabolic parameters | |||||
| Triglyceride (mg/dL) | 79.69 ± 6.89 | 69.48 ± 2.33 | 58.12 ± 6.50 | 82.35 ± 14.26 | 63.67 ± 5.35 |
| Cholesterol (mg/dL) | 90.82 ± 3.59 | 191.5 ± 11.96 * | 152.2 ± 10.88 * | 152.7 ± 13.48 * | 258.5 ± 12.68 *✝ |
| HDL-cholesterol (mg/dL) | 71.56 ± 4.18 | 145.9 ± 13.63 * | 105.4 ± 7.459 | 129.1 ± 15.78 * | 149.0 ± 4.77 * |
| Free fatty acid (mEq/L) | 1.39 ± 0.11 | 1.24 ± 0.11 | 1.05 ± 0.075 | 1.35 ± 0.079 | 0.98 ± 0.050 * |
| adipokines | |||||
| Adiponectin (ng/mL) | 2617 ± 323.9 | 1284 ± 116.6 * | 1202 ± 77.23 * | 1081 ± 93.59 * | 1026 ± 88.18 * |
| Leptin (pg/mL) | 7.31 ± 2.63 | 52.23 ± 2.41 * | 28.76 ± 3.93 *✝ | 31.83 ± 3.73 * | 44.79 ± 2.34 * |
| TNF-α (pg/mL) | 1.63 ± 0.49 | 6.78 ± 0.48 * | 5.48 ± 1.02 * | 5.49 ± 0.43 * | 9.00 ± 1.42 * |
Disclaimer/Publisher’s Note: The statements, opinions and data contained in all publications are solely those of the individual author(s) and contributor(s) and not of MDPI and/or the editor(s). MDPI and/or the editor(s) disclaim responsibility for any injury to people or property resulting from any ideas, methods, instructions or products referred to in the content. |
© 2023 by the authors. Licensee MDPI, Basel, Switzerland. This article is an open access article distributed under the terms and conditions of the Creative Commons Attribution (CC BY) license (https://creativecommons.org/licenses/by/4.0/).
Share and Cite
Osaki, A.; Kagami, K.; Ishinoda, Y.; Sato, A.; Kimura, T.; Horii, S.; Ito, K.; Toya, T.; Ido, Y.; Namba, T.; et al. Reactive Oxygen Species in the Aorta and Perivascular Adipose Tissue Precedes Endothelial Dysfunction in the Aorta of Mice with a High-Fat High-Sucrose Diet and Additional Factors. Int. J. Mol. Sci. 2023, 24, 6486. https://doi.org/10.3390/ijms24076486
Osaki A, Kagami K, Ishinoda Y, Sato A, Kimura T, Horii S, Ito K, Toya T, Ido Y, Namba T, et al. Reactive Oxygen Species in the Aorta and Perivascular Adipose Tissue Precedes Endothelial Dysfunction in the Aorta of Mice with a High-Fat High-Sucrose Diet and Additional Factors. International Journal of Molecular Sciences. 2023; 24(7):6486. https://doi.org/10.3390/ijms24076486
Chicago/Turabian StyleOsaki, Ayumu, Kazuki Kagami, Yuki Ishinoda, Atsushi Sato, Toyokazu Kimura, Shunpei Horii, Kei Ito, Takumi Toya, Yasuo Ido, Takayuki Namba, and et al. 2023. "Reactive Oxygen Species in the Aorta and Perivascular Adipose Tissue Precedes Endothelial Dysfunction in the Aorta of Mice with a High-Fat High-Sucrose Diet and Additional Factors" International Journal of Molecular Sciences 24, no. 7: 6486. https://doi.org/10.3390/ijms24076486
APA StyleOsaki, A., Kagami, K., Ishinoda, Y., Sato, A., Kimura, T., Horii, S., Ito, K., Toya, T., Ido, Y., Namba, T., Masaki, N., Nagatomo, Y., & Adachi, T. (2023). Reactive Oxygen Species in the Aorta and Perivascular Adipose Tissue Precedes Endothelial Dysfunction in the Aorta of Mice with a High-Fat High-Sucrose Diet and Additional Factors. International Journal of Molecular Sciences, 24(7), 6486. https://doi.org/10.3390/ijms24076486

