Neoprzewaquinone A Inhibits Breast Cancer Cell Migration and Promotes Smooth Muscle Relaxation by Targeting PIM1 to Block ROCK2/STAT3 Pathway
Abstract
1. Introduction
2. Results
2.1. NEO Inhibits the Viability and Colony Formation Capacity of MDA-MB-231 Cells
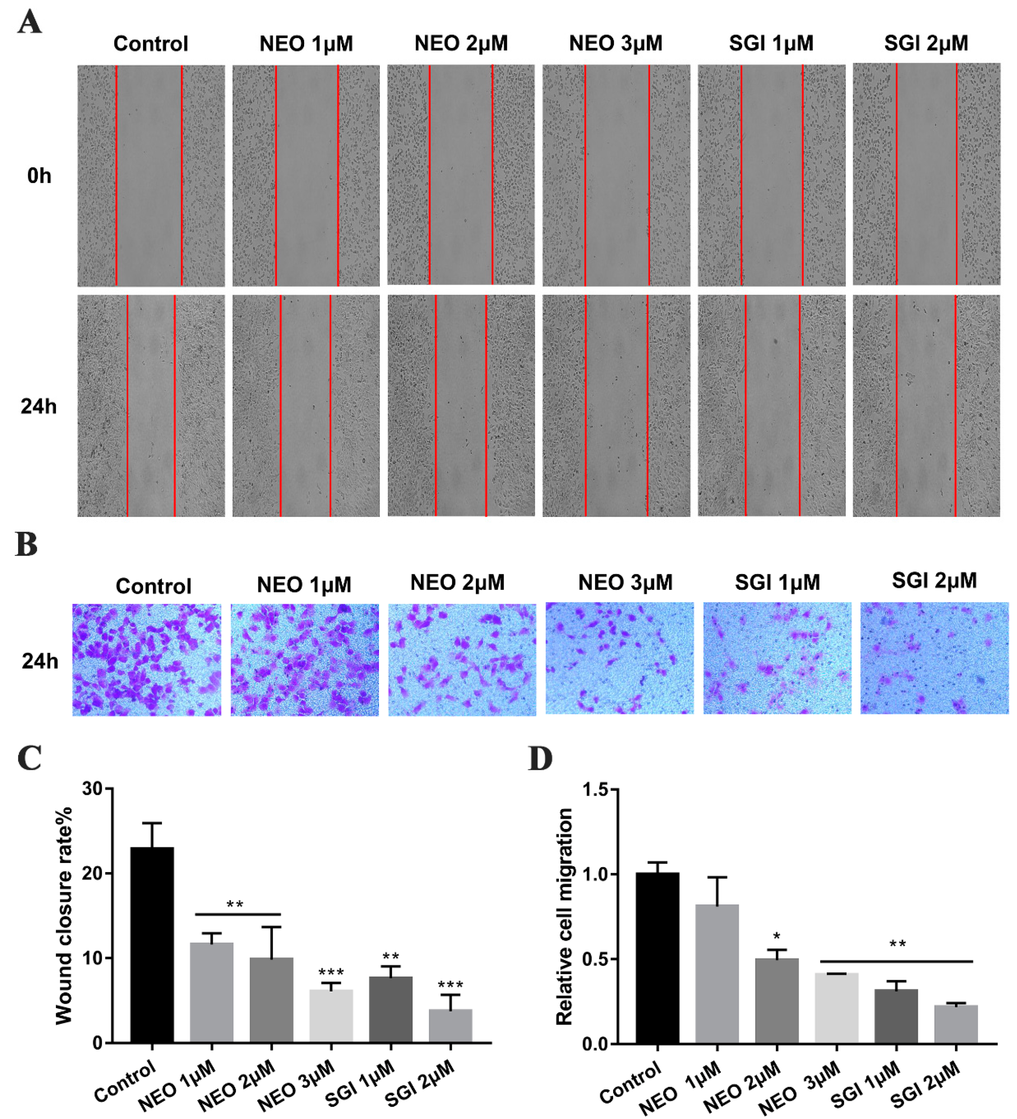
2.2. NEO Inhibits Migration and Invasion of MDA-MB-231 Cells
2.3. NEO Inhibits PIM1 at the Kinase Level and Interacted with PIM1 via a Molecular Docking Simulation
2.4. NEO Inhibits the PIM1/ROCK2/STAT3 Signaling Pathway and EMT Progression in MDA-MB-231 Cells
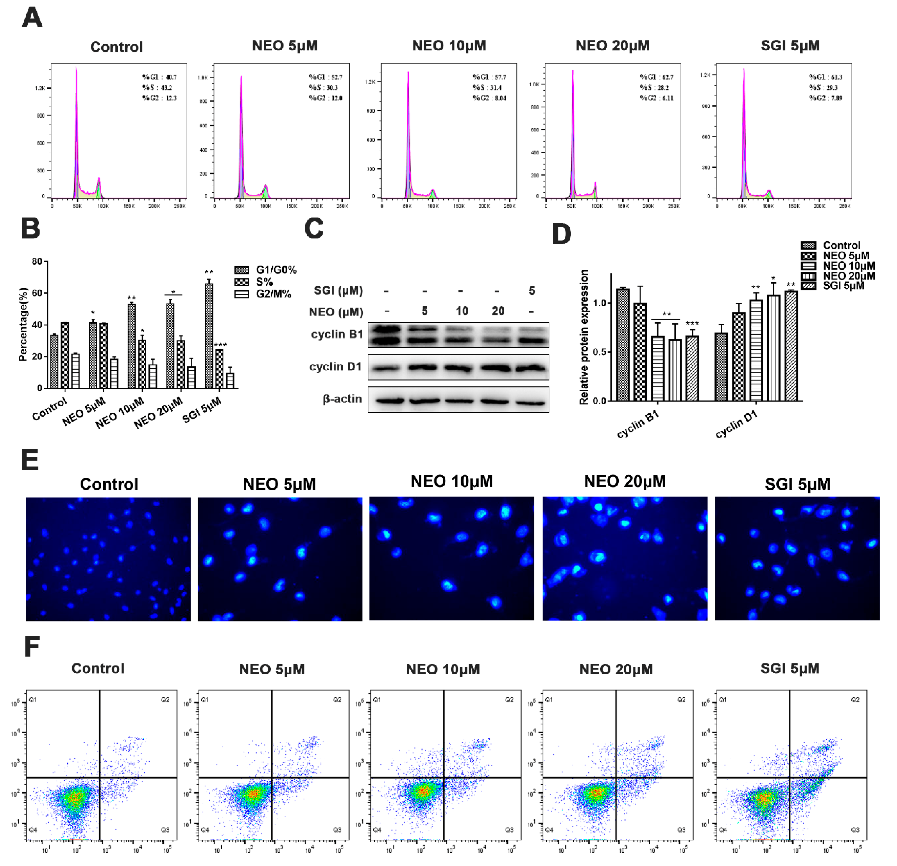
2.5. NEO Induces G0/G1 Phase Arrest and Apoptosis in MDA-MB-231 Cells
2.6. NEO Induces Autophagy in MDA-MB-231 Cells
2.7. NEO Suppresses IOP in Normal NZW Rabbits
2.8. NEO Relaxes Smooth Muscles by Inhibiting the PIM1/ROCK2/STAT3 Signaling Pathway
3. Discussion
4. Materials and Methods
4.1. Drugs and Materials
4.2. Cell Culture
4.3. Cell Viability Assays
4.4. Colony Formation Assay
4.5. Wound Healing Assay
4.6. Transwell Assay
4.7. Kinase Inhibition Assay
4.8. Cellular Termal Shift Assay
4.9. Molecular Docking
4.10. Western Blot Analysis
4.11. Apoptosis Analysis
4.12. Cell-Cycle Analysis
4.13. Autophagy Analysis
4.14. Intraocular Pressure Assay
4.15. Effect of NEO on Aortic Rings Smooth Muscles
4.16. Statistical Analysis
5. Conclusions
Author Contributions
Funding
Institutional Review Board Statement
Informed Consent Statement
Data Availability Statement
Conflicts of Interest
References
- Detchokul, S.; Frauman, A.G. Editorial: Cell movement. Br. J. Pharmacol. 2014, 171, 5459–5461. [Google Scholar] [CrossRef] [PubMed]
- Garcin, C.; Straube, A. Microtubules in cell migration. Essays. Biochem. 2019, 63, 509–520. [Google Scholar] [CrossRef] [PubMed]
- Mosier, J.A.; Schwager, S.C.; Boyajian, D.A.; Reinhart-King, C.A. Cancer cell metabolic plasticity in migration and metastasis. Clin. Exp. Metastasis 2021, 38, 343–359. [Google Scholar] [CrossRef] [PubMed]
- Steeg, P.S. Targeting metastasis. Nat. Rev. Cancer 2016, 16, 201–218. [Google Scholar] [CrossRef]
- Johan, M.Z.; Samuel, M.S. Rho-ROCK signaling regulates tumor-microenvironment interactions. Biochem. Soc. Trans. 2019, 47, 101–108. [Google Scholar] [CrossRef]
- Chu, J.; Hu, X.-C.; Li, C.-C.; Li, T.-Y.; Fan, H.-W.; Jiang, G.-Q. KLF14 alleviated breast cancer invasion and M2 macrophages polarization through modulating SOCS3/RhoA/Rock/STAT3 signaling. Cell. Signal. 2022, 92, 110242. [Google Scholar] [CrossRef]
- Newell-Litwa, K.A.; Badoual, M.; Asmussen, H.; Patel, H.; Whitmore, L.; Horwitz, A.R. ROCK1 and 2 differentially regulate actomyosin organization to drive cell and synaptic polarity. J. Cell Biol. 2015, 210, 225–242. [Google Scholar] [CrossRef]
- Chen, Y.-H.; Lin, W.-Y.; Huang, Y.C.; Ho, W.Y.; Fu, C.-W.; Tu, C.-M.; Hwang, C.-S.; Hung, C.-L.; Lin, M.-C.; Cheng, F.; et al. The Intraocular Pressure Lowering Effect of a Dual Kinase Inhibitor (ITRI-E-(S)4046) in Ocular Hypertensive Animal Models. Investig. Ophthalmol. Vis. Sci. 2021, 62, 12. [Google Scholar] [CrossRef]
- Yuan, P.; Ma, D.; Gao, X.; Wang, J.; Li, R.; Liu, Z.; Wang, T.; Wang, S.; Liu, J.; Liu, X. Liraglutide Ameliorates Erectile Dysfunction via Regulating Oxidative Stress, the RhoA/ROCK Pathway and Autophagy in Diabetes Mellitus. Front. Pharmacol. 2020, 11, 1257. [Google Scholar] [CrossRef]
- Hofni, A.; Shehata Messiha, B.A.; Mangoura, S.A. Fasudil ameliorates endothelial dysfunction in streptozotocin-induced diabetic rats: A possible role of Rho kinase. Naunyn Schmiedebergs Arch. Pharmacol. 2017, 390, 801–811. [Google Scholar] [CrossRef]
- Abedi, F.; Hayes, A.W.; Reiter, R.; Karimi, G. Acute lung injury: The therapeutic role of Rho kinase inhibitors. Pharmacol. Res. 2020, 155, 104736. [Google Scholar] [CrossRef] [PubMed]
- Matoba, K.; Sekiguchi, K.; Nagai, Y.; Takeda, Y.; Takahashi, H.; Yokota, T.; Utsunomiya, K.; Nishimura, R. Renal ROCK Activation and Its Pharmacological Inhibition in Patients With Diabetes. Front. Pharmacol. 2021, 12, 738121. [Google Scholar] [CrossRef] [PubMed]
- Tham, Y.-C.; Li, X.; Wong, T.Y.; Quigley, H.A.; Aung, T.; Cheng, C.-Y. Global prevalence of glaucoma and projections of glaucoma burden through 2040: A systematic review and meta-analysis. Ophthalmology 2014, 121, 2081–2090. [Google Scholar] [CrossRef] [PubMed]
- Lakk, M.; Križaj, D. TRPV4-Rho signaling drives cytoskeletal and focal adhesion remodeling in trabecular meshwork cells. Am. J. Physiol. Cell Physiol. 2021, 320, C1013–C1030. [Google Scholar] [CrossRef]
- Honjo, M.; Tanihara, H. Impact of the clinical use of ROCK inhibitor on the pathogenesis and treatment of glaucoma. JPN J. Ophthalmol. 2018, 62, 109–126. [Google Scholar] [CrossRef]
- Rao, P.V.; Pattabiraman, P.P.; Kopczynski, C. Role of the Rho GTPase/Rho kinase signaling pathway in pathogenesis and treatment of glaucoma: Bench to bedside research. Exp. Eye Res. 2017, 158, 23–32. [Google Scholar] [CrossRef]
- Tanihara, H.; Kakuda, T.; Sano, T.; Kanno, T.; Gunji, R. Safety and efficacy of ripasudil in Japanese patients with glaucoma or ocular hypertension: 12-month interim analysis of ROCK-J, a post-marketing surveillance study. BMC Ophthalmol. 2020, 20, 275. [Google Scholar] [CrossRef]
- Chen, J.-L.; Limnander, A.; Rothman, P.B. Pim-1 and Pim-2 kinases are required for efficient pre-B-cell transformation by v-Abl oncogene. Blood 2008, 111, 1677–1685. [Google Scholar] [CrossRef]
- Yin, F.; Zhao, R.; Gorja, D.R.; Fu, X.; Lu, N.; Huang, H.; Xu, B.; Chen, H.; Shim, J.-H.; Liu, K.; et al. Novel dual inhibitor for targeting PIM1 and FGFR1 kinases inhibits colorectal cancer growth in vitro and patient-derived xenografts in vivo. Acta Pharm. Sin. B 2022, 12, 4122–4137. [Google Scholar] [CrossRef]
- Santio, N.M.; Vainio, V.; Hoikkala, T.; Mung, K.L.; Lång, M.; Vahakoski, R.; Zdrojewska, J.; Coffey, E.T.; Kremneva, E.; Rainio, E.-M.; et al. PIM1 accelerates prostate cancer cell motility by phosphorylating actin capping proteins. Cell Commun. Signal. 2020, 18, 121. [Google Scholar] [CrossRef]
- Brasó-Maristany, F.; Filosto, S.; Catchpole, S.; Marlow, R.; Quist, J.; Francesch-Domenech, E.; Plumb, D.A.; Zakka, L.; Gazinska, P.; Liccardi, G.; et al. PIM1 kinase regulates cell death, tumor growth and chemotherapy response in triple-negative breast cancer. Nat. Med. 2016, 22, 1303–1313. [Google Scholar] [CrossRef] [PubMed]
- Seifert, C.; Balz, E.; Herzog, S.; Korolev, A.; Gaßmann, S.; Paland, H.; Fink, M.A.; Grube, M.; Marx, S.; Jedlitschky, G.; et al. PIM1 Inhibition Affects Glioblastoma Stem Cell Behavior and Kills Glioblastoma Stem-like Cells. Int. J. Mol. Sci. 2021, 22, 11126. [Google Scholar] [CrossRef] [PubMed]
- Cao, L.; Wang, F.; Li, S.; Wang, X.; Huang, D.; Jiang, R. PIM1 kinase promotes cell proliferation, metastasis and tumor growth of lung adenocarcinoma by potentiating the c-MET signaling pathway. Cancer Lett. 2019, 444, 116–126. [Google Scholar] [CrossRef]
- Chauhan, S.S.; Toth, R.K.; Jensen, C.C.; Casillas, A.L.; Kashatus, D.F.; Warfel, N.A. PIM kinases alter mitochondrial dynamics and chemosensitivity in lung cancer. Oncogene 2020, 39, 2597–2611. [Google Scholar] [CrossRef]
- Zhao, B.; Liu, L.; Mao, J.; Zhang, Z.; Wang, Q.; Li, Q. PIM1 mediates epithelial-mesenchymal transition by targeting Smads and c-Myc in the nucleus and potentiates clear-cell renal-cell carcinoma oncogenesis. Cell Death Dis. 2018, 9, 307. [Google Scholar] [CrossRef] [PubMed]
- Mahata, S.; Sahoo, P.K.; Pal, R.; Sarkar, S.; Mistry, T.; Ghosh, S.; Nasare, V.D. PIM1/STAT3 axis: A potential co-targeted therapeutic approach in triple-negative breast cancer. Med. Oncol. 2022, 39, 74. [Google Scholar] [CrossRef]
- Lei, X.L.; Chiou, G.C. Studies on cardiovascular actions of Salvia miltiorrhiza. Am. J. Chin. Med. 1986, 14, 26–32. [Google Scholar] [CrossRef]
- Peng, Z.S.; Rao, R.S.; Gong, Z.F. Clinical effects of perfusing drugs into hepatic artery to promote blood circulation in late stage of hepatocarcinoma. Zhongguo Zhong Xi Yi Jie He Za Zhi 1993, 13, 330–332. [Google Scholar]
- Chen, X.; Guo, J.; Bao, J.; Lu, J.; Wang, Y. The anticancer properties of Salvia miltiorrhiza Bunge (Danshen): A systematic review. Med. Res. Rev. 2014, 34, 768–794. [Google Scholar] [CrossRef]
- Zhang, W.; Liu, C.; Li, J.; Lu, Y.; Li, H.; Zhuang, J.; Ren, X.; Wang, M.; Sun, C. Tanshinone IIA: New Perspective on the Anti-Tumor Mechanism of A Traditional Natural Medicine. Am. J. Chin. Med. 2022, 50, 209–239. [Google Scholar] [CrossRef]
- Zhang, X.; Zhang, P.; An, L.; Sun, N.; Peng, L.; Tang, W.; Ma, D.; Chen, J. Miltirone induces cell death in hepatocellular carcinoma cell through GSDME-dependent pyroptosis. Acta. Pharm. Sin. B 2020, 10, 1397–1413. [Google Scholar] [CrossRef] [PubMed]
- Sung, H.; Ferlay, J.; Siegel, R.L.; Laversanne, M.; Soerjomataram, I.; Jemal, A.; Bray, F. Global Cancer Statistics 2020: GLOBOCAN Estimates of Incidence and Mortality Worldwide for 36 Cancers in 185 Countries. CA Cancer J. Clin. 2021, 71, 209–249. [Google Scholar] [CrossRef] [PubMed]
- So, J.Y.; Ohm, J.; Lipkowitz, S.; Yang, L. Triple negative breast cancer (TNBC): Non-genetic tumor heterogeneity and immune microenvironment: Emerging treatment options. Pharmacol. Ther. 2022, 237, 108253. [Google Scholar] [CrossRef] [PubMed]
- Merchant, S.; Stebbing, J. Black cohosh, hot flushes, and breast cancer. Lancet. Oncol. 2015, 16, 137–138. [Google Scholar] [CrossRef]
- Mu, J.; Liu, T.; Jiang, L.; Wu, X.; Cao, Y.; Li, M.; Dong, Q.; Liu, Y.; Xu, H. The Traditional Chinese Medicine Baicalein Potently Inhibits Gastric Cancer Cells. J. Cancer 2016, 7, 453–461. [Google Scholar] [CrossRef]
- Zhao, H.; Han, B.; Li, X.; Sun, C.; Zhai, Y.; Li, M.; Jiang, M.; Zhang, W.; Liang, Y.; Kai, G. Salvia miltiorrhiza in Breast Cancer Treatment: A Review of Its Phytochemistry, Derivatives, Nanoparticles, and Potential Mechanisms. Front. Pharmacol. 2022, 13, 872085. [Google Scholar] [CrossRef]
- Walcher, L.; Kistenmacher, A.-K.; Suo, H.; Kitte, R.; Dluczek, S.; Strauß, A.; Blaudszun, A.-R.; Yevsa, T.; Fricke, S.; Kossatz-Boehlert, U. Cancer Stem Cells-Origins and Biomarkers: Perspectives for Targeted Personalized Therapies. Front. Immunol. 2020, 11, 1280. [Google Scholar] [CrossRef]
- Panchal, N.K.; Sabina, E.P. A serine/threonine protein PIM kinase as a biomarker of cancer and a target for anti-tumor therapy. Life Sci. 2020, 255, 117866. [Google Scholar] [CrossRef]
- Ramachandran, C.; Patil, R.V.; Combrink, K.; Sharif, N.A.; Srinivas, S.P. Rho-Rho kinase pathway in the actomyosin contraction and cell-matrix adhesion in immortalized human trabecular meshwork cells. Mol. Vis. 2011, 17, 1877–1890. [Google Scholar]
- Zou, S.; Tong, Q.; Liu, B.; Huang, W.; Tian, Y.; Fu, X. Targeting STAT3 in Cancer Immunotherapy. Mol. Cancer 2020, 19, 145. [Google Scholar] [CrossRef]
- Luo, S.; Wang, H.; Bai, L.; Chen, Y.; Chen, S.; Gao, K.; Wang, H.; Wu, S.; Song, H.; Ma, K.; et al. Activation of TMEM16A Ca-activated Cl channels by ROCK1/moesin promotes breast cancer metastasis. J. Adv. Res. 2021, 33, 253–264. [Google Scholar] [CrossRef] [PubMed]
- Zhang, Q.; Lin, F.; Huang, J.; Xiong, C. Mechanical transmission enables EMT cancer cells to drive epithelial cancer cell migration to guide tumor spheroid disaggregation. Sci. China Life Sci. 2022, 65, 2031–2049. [Google Scholar] [CrossRef] [PubMed]
- Deng, D.; Wang, L.; Chen, Y.; Li, B.; Xue, L.; Shao, N.; Wang, Q.; Xia, X.; Yang, Y.; Zhi, F. MicroRNA-124-3p regulates cell proliferation, invasion, apoptosis, and bioenergetics by targeting PIM1 in astrocytoma. Cancer Sci. 2016, 107, 899–907. [Google Scholar] [CrossRef] [PubMed]
- Wu, F.; Li, S.; Zhang, N.; Huang, W.; Li, X.; Wang, M.; Bai, D.; Han, B. Hispidulin alleviates high-glucose-induced podocyte injury by regulating protective autophagy. Biomed. Pharmacother. 2018, 104, 307–314. [Google Scholar] [CrossRef]
- Jirawatnotai, S.; Dalton, S.; Wattanapanitch, M. Role of cyclins and cyclin-dependent kinases in pluripotent stem cells and their potential as a therapeutic target. Semin. Cell Dev. Biol. 2020, 107, 63–71. [Google Scholar] [CrossRef]
- Julian, L.; Olson, M.F. Rho-associated coiled-coil containing kinases (ROCK): Structure, regulation, and functions. Small GTPases 2014, 5, e29846. [Google Scholar] [CrossRef]
- Zanin-Zhorov, A.; Blazar, B.R. ROCK2, a critical regulator of immune modulation and fibrosis has emerged as a therapeutic target in chronic graft-versus-host disease. Clin. Immunol. 2021, 230, 108823. [Google Scholar] [CrossRef]
- Jagasia, M.; Lazaryan, A.; Bachier, C.R.; Salhotra, A.; Weisdorf, D.J.; Zoghi, B.; Essell, J.; Green, L.; Schueller, O.; Patel, J.; et al. ROCK2 Inhibition with Belumosudil (KD025) for the Treatment of Chronic Graft-Versus-Host Disease. J. Clin. Oncol. 2021, 39, 1888–1898. [Google Scholar] [CrossRef]
- Pham, T.X.; Lee, J.; Guan, J.; Caporarello, N.; Meridew, J.A.; Jones, D.L.; Tan, Q.; Huang, S.K.; Tschumperlin, D.J.; Ligresti, G. Transcriptional analysis of lung fibroblasts identifies PIM1 signaling as a driver of aging-associated persistent fibrosis. JCI Insightig 2022, 7, e153672. [Google Scholar] [CrossRef]
- Song, X.; Rao, H.; Guo, C.; Yang, B.; Ren, Y.; Wang, M.; Li, Y.; Cao, Z.; Pei, J. Myricetin exhibit selective anti-lymphoma activity by targeting BTK and is effective via oral administration in vivo. Phytomedicine 2021, 93, 153802. [Google Scholar] [CrossRef]








| Cell Name | Cell Type | NEO | SGI-1776 |
|---|---|---|---|
| MDA-MB-231 | Triple negative breast cancer cells | 4.69 ± 0.38 | 4.91 ± 0.21 |
| HEPG-2 | Liver cancer cells | 6.08 ± 0.64 | 11.92 ± 2.76 |
| NCI-H929 | Myeloma cells | 7.25 ± 1.24 | 8.73 ± 1.46 |
| AGS | Gastric adenocarcinoma cells | 9.06 ± 0.72 | 7.65 ± 1.38 |
| MCF-7 | Breast cancer cells | 9.51 ± 0.42 | 13.34 ± 1.57 |
| H460 | Large cell lung cancer cells | 13.46 ± 2.04 | 4.93 ± 0.51 |
| ES-2 | Ovarian clear cell carcinoma cells | 14.54 ± 3.65 | 7.36 ± 0.97 |
| A549 | Non-small cell lung cancer cells | 48.28 ± 9.72 | 16.16 ± 7.84 |
| MCF-10A | Normal mammary epithelial cells | 6.18 ± 0.61 | 7.63 ± 2.04 |
| SH-SY5Y | Neuroblastoma cells | 12.61 ± 2.64 | 10.61 ± 0.25 |
Disclaimer/Publisher’s Note: The statements, opinions and data contained in all publications are solely those of the individual author(s) and contributor(s) and not of MDPI and/or the editor(s). MDPI and/or the editor(s) disclaim responsibility for any injury to people or property resulting from any ideas, methods, instructions or products referred to in the content. |
© 2023 by the authors. Licensee MDPI, Basel, Switzerland. This article is an open access article distributed under the terms and conditions of the Creative Commons Attribution (CC BY) license (https://creativecommons.org/licenses/by/4.0/).
Share and Cite
Zhao, G.; Ren, Y.; Yan, J.; Zhang, T.; Lu, P.; Lei, J.; Rao, H.; Kang, X.; Cao, Z.; Peng, F.; et al. Neoprzewaquinone A Inhibits Breast Cancer Cell Migration and Promotes Smooth Muscle Relaxation by Targeting PIM1 to Block ROCK2/STAT3 Pathway. Int. J. Mol. Sci. 2023, 24, 5464. https://doi.org/10.3390/ijms24065464
Zhao G, Ren Y, Yan J, Zhang T, Lu P, Lei J, Rao H, Kang X, Cao Z, Peng F, et al. Neoprzewaquinone A Inhibits Breast Cancer Cell Migration and Promotes Smooth Muscle Relaxation by Targeting PIM1 to Block ROCK2/STAT3 Pathway. International Journal of Molecular Sciences. 2023; 24(6):5464. https://doi.org/10.3390/ijms24065464
Chicago/Turabian StyleZhao, Guiying, Yali Ren, Jie Yan, Tingrui Zhang, Peng Lu, Jieting Lei, Huanan Rao, Xin Kang, Zhixing Cao, Fu Peng, and et al. 2023. "Neoprzewaquinone A Inhibits Breast Cancer Cell Migration and Promotes Smooth Muscle Relaxation by Targeting PIM1 to Block ROCK2/STAT3 Pathway" International Journal of Molecular Sciences 24, no. 6: 5464. https://doi.org/10.3390/ijms24065464
APA StyleZhao, G., Ren, Y., Yan, J., Zhang, T., Lu, P., Lei, J., Rao, H., Kang, X., Cao, Z., Peng, F., Peng, C., Rao, C., & Li, Y. (2023). Neoprzewaquinone A Inhibits Breast Cancer Cell Migration and Promotes Smooth Muscle Relaxation by Targeting PIM1 to Block ROCK2/STAT3 Pathway. International Journal of Molecular Sciences, 24(6), 5464. https://doi.org/10.3390/ijms24065464

