Selective Targeting of Cancer-Related G-Quadruplex Structures by the Natural Compound Dicentrine
Abstract
1. Introduction
| Compound | Common Name (Library Code) | Chemical Structure | M. W. | Molecular Formula | Source | Reference |
|---|---|---|---|---|---|---|
| Alkaloids | ||||||
| 1 | Canadine (BBN142) | ![]() | 339.39 | C20H21NO4 | Mahonia aquifolum (Berberidaceae family) | [12] |
| 2 | D-Glaucine (BBN45) | ![]() | 355.43 | C21H25NO4 | Glaucium flavum (Papaveracee family) | [13] |
| 3 | Dicentrine (BBN172) | ![]() | 339.39 | C20H21NO4 | Lindera megaphylla (Lauraceae family) | [14] |
| Flavonoids | ||||||
| 4 | Deguelin (BBN238) | ![]() | 394.42 | C23H22O6 | Mundulea sericea(Fabaceae family) | [15] |
| 5 | Millettone (BBN271) | ![]() | 378.38 | C22H18O6 | Derris trifoliata Lour (Leguminosae family) | [16] |
2. Results and Discussion
2.1. Properties, Origin and Structural Features of the Selected Natural Compounds
2.2. Screening of Natural Compounds with the G4-CPG Assay
2.3. Circular Dichroism Studies of Dicentrine with G-Quadruplexes and Control Duplex
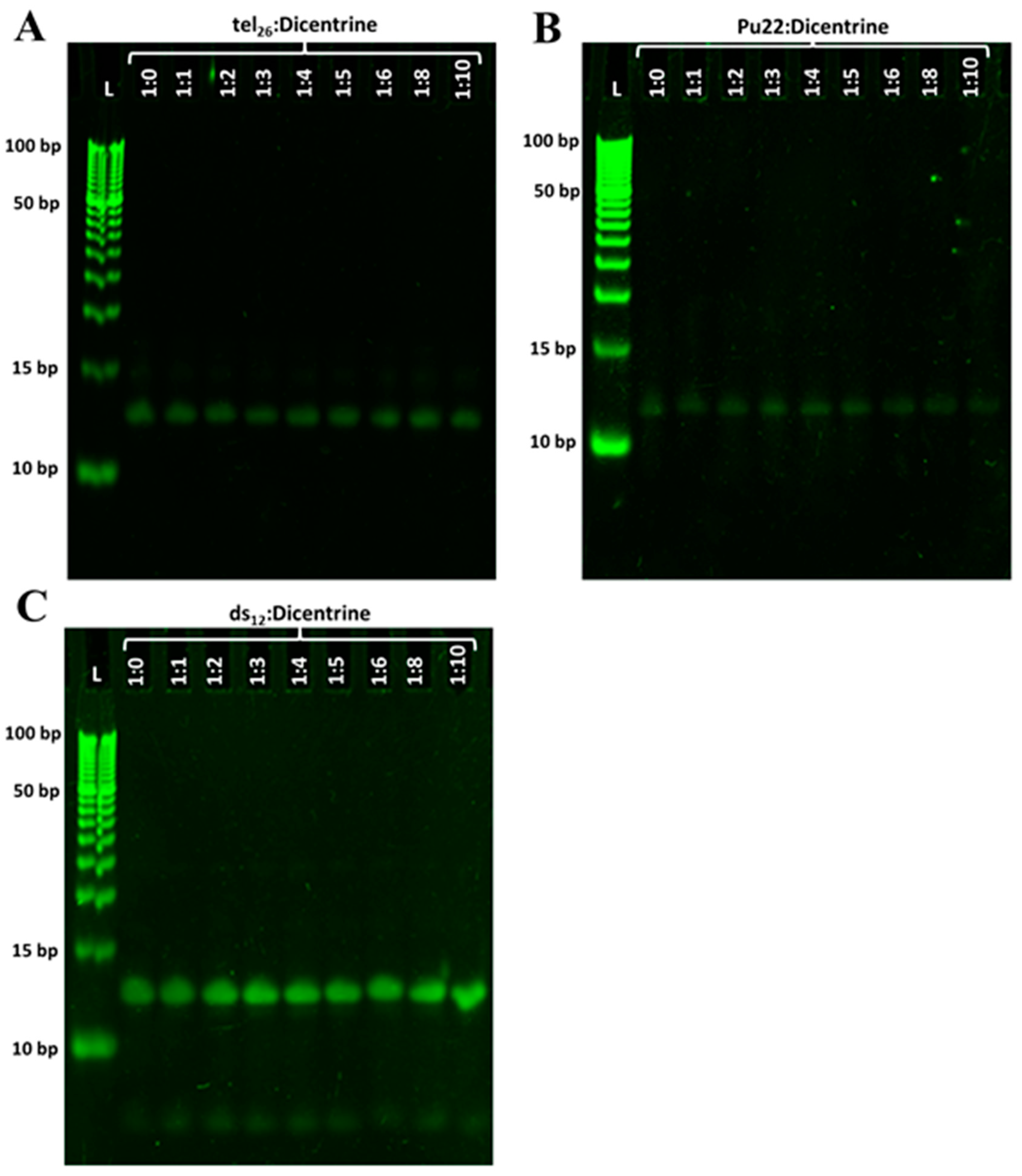
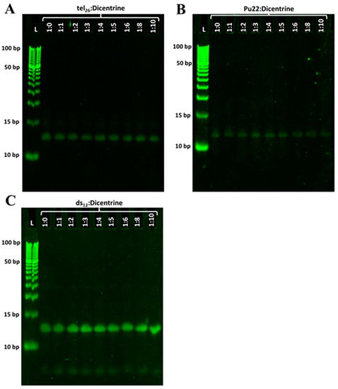
2.4. Gel Electrophoresis Studies of Dicentrine with G-Quadruplexes and Control Duplex
2.5. Fluorescence Spectroscopy Studies of Dicentrine with G-Quadruplexes and Control Duplex
2.6. Molecular Modeling
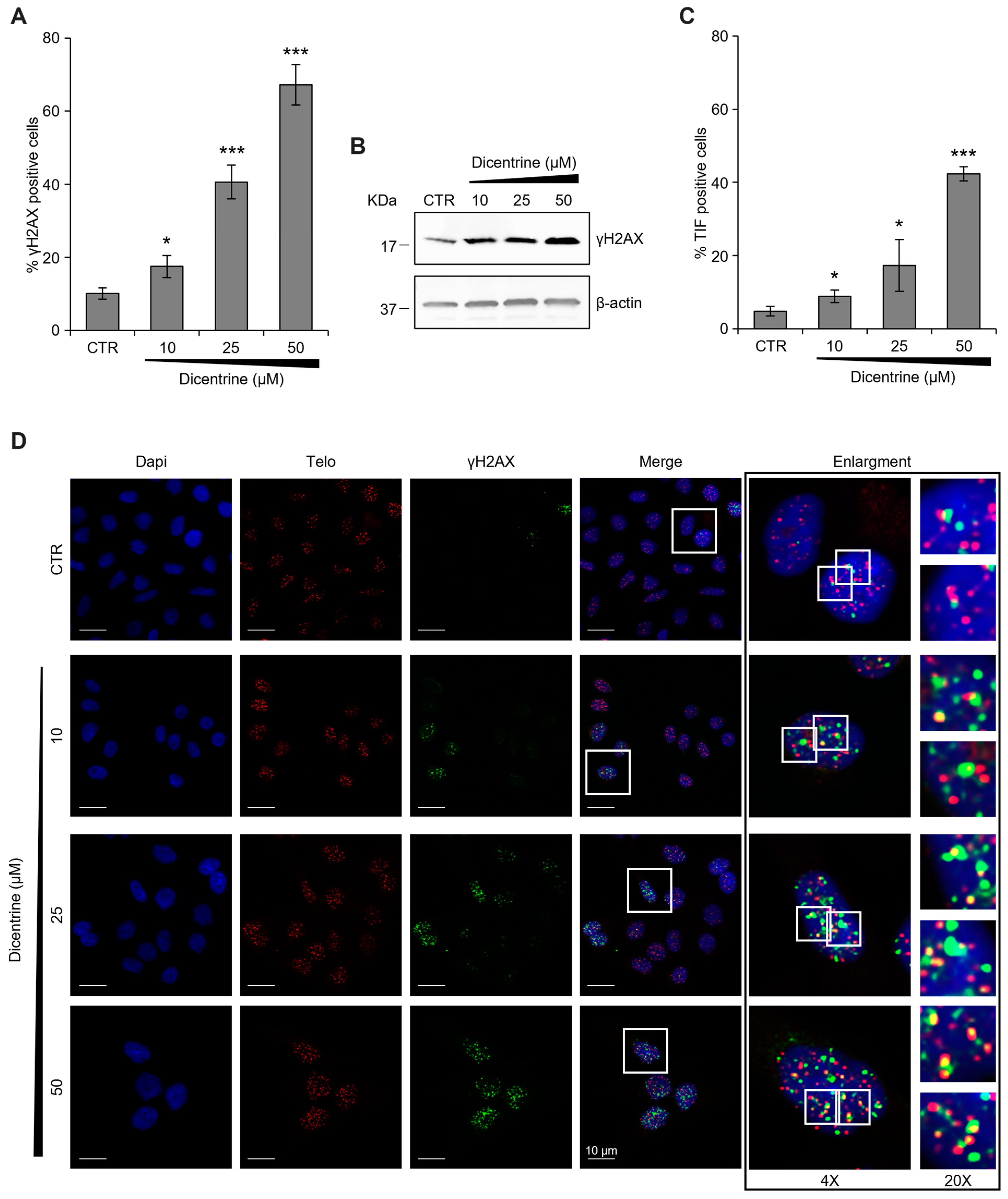
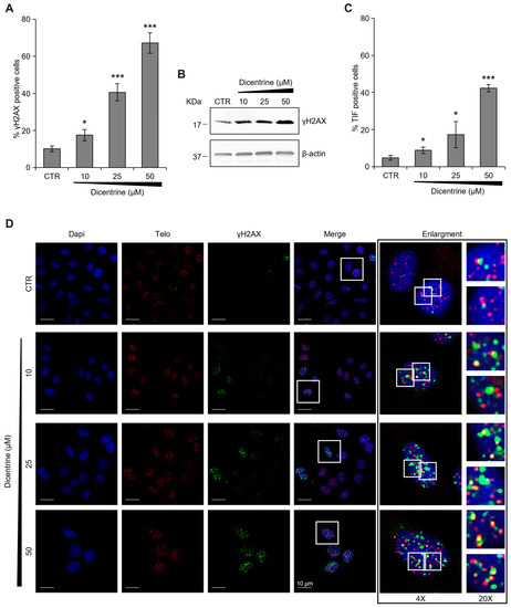
2.7. Biological Assays
3. Materials and Methods
3.1. Chemistry
3.2. G4-CPG Assay
3.3. Circular Dichroism
3.4. Gel Electrophoresis
3.5. Fluorescence Spectroscopy
3.6. Molecular Modeling
3.7. Biological Experiments
3.7.1. Cells and Culture Condition
3.7.2. Viability Assay (Crystal Violet)
3.7.3. Flow Cytometry
3.7.4. Immunofluorescence (IF) Experiments
3.7.5. Fluorescence In Situ Hybridization (FISH) Assays
3.7.6. Western Blot Analysis
3.7.7. Statistical Analyses
4. Conclusions
Author Contributions
Funding
Institutional Review Board Statement
Informed Consent Statement
Data Availability Statement
Conflicts of Interest
References
- Nakanishi, C.; Seimiya, H. G-quadruplex in cancer biology and drug discovery. Biochem. Biophys. Res. Commun. 2020, 531, 45–50. [Google Scholar] [CrossRef] [PubMed]
- Lerner, L.K.; Sale, J.E. Replication of G-quadruplex DNA. Genes 2019, 10, 95. [Google Scholar] [CrossRef] [PubMed]
- Varshney, D.; Spiegel, J.; Zyner, K.; Tannahill, D.; Balasubramanian, S. The regulation and functions of DNA and RNA G-quadruplexes. Nat. Rev. Mol. Cell Biol. 2020, 21, 459–474. [Google Scholar] [CrossRef] [PubMed]
- Biffi, G.; Tannahill, D.; McCafferty, J.; Balasubramanian, S. Quantitative visualization of DNA G-quadruplex structures in human cells. Nat. Chem. 2013, 5, 182–186. [Google Scholar] [CrossRef]
- Kosiol, N.; Juranek, S.; Brossart, P.; Heine, A.; Paeschke, K. G-quadruplexes: A promising target for cancer therapy. Mol. Cancer 2021, 20, 40. [Google Scholar] [CrossRef]
- Platella, C.; Capasso, D.; Riccardi, C.; Musumeci, D.; Dellagreca, M.; Montesarchio, D. Natural compounds from: Juncus plants interacting with telomeric and oncogene G-quadruplex structures as potential anticancer agents. Org. Biomol. Chem. 2021, 19, 9953–9965. [Google Scholar] [CrossRef]
- Platella, C.; Mazzini, S.; Napolitano, E.; Mattio, L.M.; Beretta, G.L.; Zaffaroni, N.; Pinto, A.; Montesarchio, D.; Dallavalle, S. Plant-derived stilbenoids as DNA-binding agents: From monomers to dimers. Chem. Eur. J. 2021, 27, 8832–8845. [Google Scholar] [CrossRef]
- Criscuolo, A.; Napolitano, E.; Riccardi, C.; Musumeci, D.; Platella, C.; Montesarchio, D. Insights into the small molecule targeting of biologically relevant G-quadruplexes: An overview of NMR and crystal structures. Pharmaceutics 2022, 14, 2361. [Google Scholar] [CrossRef]
- Platella, C.; Ghirga, F.; Zizza, P.; Pompili, L.; Marzano, S.; Pagano, B.; Quaglio, D.; Vergine, V.; Cammarone, S.; Botta, B.; et al. Identification of effective anticancer G-quadruplex-targeting chemotypes through the exploration of a high diversity library of natural compounds. Pharmaceutics 2021, 13, 1611. [Google Scholar] [CrossRef]
- Platella, C.; Musumeci, D.; Arciello, A.; Doria, F.; Freccero, M.; Randazzo, A.; Amato, J.; Pagano, B.; Montesarchio, D. Controlled Pore Glass-based oligonucleotide affinity support: Towards High Throughput Screening methods for the identification of conformation-selective G-quadruplex ligands. Anal. Chim. Acta 2018, 1030, 133–141. [Google Scholar] [CrossRef]
- Platella, C.; Napolitano, E.; Riccardi, C.; Musumeci, D.; Montesarchio, D. Affinity chromatography-based assays for the screening of potential ligands selective for G-quadruplex structures. ChemistryOpen 2022, 11, e202200090. [Google Scholar] [CrossRef] [PubMed]
- Correché, E.R.; Andujar, S.A.; Kurdelas, R.R.; Lechón, M.J.G.; Freile, M.L.; Enriz, R.D. Antioxidant and cytotoxic activities of canadine: Biological effects and structural aspects. Bioorg. Med. Chem. 2008, 16, 3641–3651. [Google Scholar] [CrossRef] [PubMed]
- Iwahori, A.; Hirota, Y.; Sampe, R. NII-Electronic Library Service. Chem. Pharm. Bull. 1970, 43, 2091. [Google Scholar]
- Huang, R.L.; Chen, C.C.; Huang, Y.L.; Ou, J.C.; Hu, C.P.; Chen, C.F.; Chang, C. Anti-tumor effects of d-Dicentrine from the root of Lindera megaphylla. Planta Med. 1998, 64, 212–215. [Google Scholar] [CrossRef] [PubMed]
- Thamilselvan, V.; Menon, M.; Thamilselvan, S. Anticancer efficacy of deguelin in human prostate cancer cells targeting glycogen synthase kinase-3 β/β-catenin pathway. Int. J. Cancer 2011, 129, 2916–2927. [Google Scholar] [CrossRef] [PubMed]
- Ito, C.; Itoigawa, M.; Kojima, N.; Tan, H.T.W.; Takayasu, J.; Tokuda, H.; Nishino, H.; Furukawa, H. Cancer chemopreventive activity of rotenoids from Derris trifoliata. Planta Med. 2004, 70, 585–588. [Google Scholar] [CrossRef] [PubMed]
- Adsersen, A.; Kjølbye, A.; Dall, O.; Jäger, A.K. Acetylcholinesterase and butyrylcholinesterase inhibitory compounds from Corydalis cava Schweigg. & Kort. J. Ethnopharmacol. 2007, 113, 179–182. [Google Scholar] [CrossRef]
- Scazzocchio, F.; Cometa, M.F.; Tomassini, L.; Palmery, M. Antibacterial activity of Hydrastis canadensis extract and its major isolated alkaloids. Planta Med. 2001, 67, 561–564. [Google Scholar] [CrossRef]
- Chlebek, J.; Korábečný, J.; Doležal, R.; Štěpánková, Š.; Pérez, D.; Hošťálková, A.; Opletal, L.; Cahlíková, L.; Macáková, K.; Kučera, T.; et al. In vitro and in silico acetylcholinesterase inhibitory activity of thalictricavine and canadine and their predicted penetration across the Blood-Brain Barrier. Molecules 2019, 24, 1340. [Google Scholar] [CrossRef]
- Cortijo, J.; Villagrasa, V.; Pons, R.; Berto, L.; Martí-Cabrera, M.; Martinez-Losa, M.; Domenech, T.; Beleta, J.; Morcillo, E.J. Bronchodilator and anti-inflammatory activities of glaucine: In vitro studies in human airway smooth muscle and polymorphonuclear leukocytes. Br. J. Pharmacol. 1999, 127, 1641–1651. [Google Scholar] [CrossRef]
- Kang, H.; Jang, S.W.; Pak, J.H.; Shim, S. Glaucine inhibits breast cancer cell migration and invasion by inhibiting MMP-9 gene expression through the suppression of NF-κB activation. Mol. Cell. Biochem. 2015, 403, 85–94. [Google Scholar] [CrossRef] [PubMed]
- Woo, S.H.; Sun, N.J.; Cassady, J.M.; Snapka, R.M. Topoisomerase II inhibition by aporphine alkaloids. Biochem. Pharmacol. 1999, 57, 1141–1145. [Google Scholar] [CrossRef] [PubMed]
- Konkimalla, V.B.; Efferth, T. Inhibition of epidermal growth factor receptor over-expressing cancer cells by the aphorphine-type isoquinoline alkaloid, dicentrine. Biochem. Pharmacol. 2010, 79, 1092–1099. [Google Scholar] [CrossRef] [PubMed]
- Liu, Y.; Zhang, H.; Jin, X.; Xiang, J.F.; Tang, Y.L. Inhibitory effect of dicentrine on human lung cancer cell line A549 proliferation and on telomerase activity. Chin. J. Pharmacol. Toxicol. 2011, 25, 543–546. [Google Scholar] [CrossRef]
- Oh, S.H.; Woo, J.K.; Jin, Q.; Kang, H.J.; Jeong, J.W.; Kim, K.W.; Waun, K.H.; Lee, H.Y. Identification of novel antiangiogenic anticancer activities of deguelin targeting hypoxia-inducible factor-1 alpha. Int. J. Cancer 2008, 122, 5–14. [Google Scholar] [CrossRef] [PubMed]
- Musumeci, D.; Amato, J.; Zizza, P.; Platella, C.; Cosconati, S.; Cingolani, C.; Biroccio, A.; Novellino, E.; Randazzo, A.; Giancola, C.; et al. Tandem application of ligand-based virtual screening and G4-OAS assay to identify novel G-quadruplex-targeting chemotypes. Biochim. Biophys. Acta—Gen. Subj. 2017, 1861, 1341–1352. [Google Scholar] [CrossRef] [PubMed]
- Musumeci, D.; Amato, J.; Randazzo, A.; Novellino, E.; Giancola, C.; Montesarchio, D.; Pagano, B. G-quadruplex on Oligo Affinity Support (G4-OAS): An easy affinity chromatography-based assay for the screening of G-quadruplex ligands. Anal. Chem. 2014, 86, 4126–4130. [Google Scholar] [CrossRef]
- Ambrus, A.; Chen, D.; Dai, J.; Bialis, T.; Jones, R.A.; Yang, D. Human telomeric sequence forms a hybrid-type intramolecular G-quadruplex structure with mixed parallel/antiparallel strands in potassium solution. Nucleic Acids Res. 2006, 34, 2723–2735. [Google Scholar] [CrossRef]
- Sun, D.; Hurley, L.H. The importance of negative superhelicit in inducing the formation of G-quadruplex. J. Med. Chem. 2009, 52, 2863–2874. [Google Scholar] [CrossRef]
- Drew, H.R.; Wing, R.M.; Takano, T.; Broka, C.; Tanaka, S.; Itakura, K.; Dickerson, R.E. Structure of a B-DNA dodecamer: Conformation and dynamics. Proc. Natl. Acad. Sci. USA 1981, 78, 2179–2183. [Google Scholar] [CrossRef]
- Dai, J.; Carver, M.; Hurley, L.H.; Yang, D. Solution structure of a 2:1 quindoline-c-MYC G-quadruplex: Insights into G-quadruplex-interactive small molecule drug design. J. Am. Chem. Soc. 2011, 133, 17673–17680. [Google Scholar] [CrossRef] [PubMed]
- Mazzini, S.; Gargallo, R.; Musso, L.; De Santis, F.; Aviñó, A.; Scaglioni, L.; Eritja, R.; Di Nicola, M.; Zunino, F.; Amatulli, A.; et al. Stabilization of c-KIT G-quadruplex DNA structures by the RNA polymerase I inhibitors BMH-21 and BA-41. Int. J. Mol. Sci. 2019, 20, 4927. [Google Scholar] [CrossRef] [PubMed]
- Jaroszewski, J.W.; Clausen, V.; Cohen, J.S.; Dahl, O. NMR investigations of duplex stability of phosphorothioate and phosphorodithioate DNA analogues modified in both strands. Nucleic Acids Res. 1996, 24, 829–834. [Google Scholar] [CrossRef]
- Amato, J.; Platella, C.; Iachettini, S.; Zizza, P.; Musumeci, D.; Cosconati, S.; Pagano, A.; Novellino, E.; Biroccio, A.; Randazzo, A.; et al. Tailoring a lead-like compound targeting multiple G-quadruplex structures. Eur. J. Med. Chem. 2019, 163, 295–306. [Google Scholar] [CrossRef] [PubMed]
- Petraccone, L. Higher-Order Quadruplex Structures. Top Curr. Chem. 2013, 330, 23–46. [Google Scholar] [CrossRef] [PubMed]
- Giancola, C.; Pagano, B. Energetics of ligand binding to G-quadruplexes. Top Curr. Chem. 2013, 330, 211–242. [Google Scholar] [CrossRef]
- Morris, G.M.; Huey, R.; Lindstrom, W.; Sanner, M.F.; Belew, R.K.; Goodsell, D.S.; Olson, A.J. AutoDock4 and AutoDockTools4: Automated docking with selective receptor flexibility. J. Comput. Chem. 2009, 30, 2785–2791. [Google Scholar] [CrossRef]
- Dai, J.; Carver, M.; Punchihewa, C.; Jones, R.A.; Yang, D. Structure of the hybrid-2 type intramolecular human telomeric G-quadruplex in K+ solution: Insights into structure polymorphism of the human telomeric sequence. Nucleic Acids Res. 2007, 35, 4927–4940. [Google Scholar] [CrossRef]
- Ambrus, A.; Chen, D.; Dai, J.; Jones, R.A.; Yang, D. Solution structure of the biologically relevant G-quadruplex element in the human c-MYC promoter. Implications for G-quadruplex stabilization. Biochemistry 2005, 44, 2048–2058. [Google Scholar] [CrossRef]
- Francisco, S.; Francisco, S. γ-H2AX—A novel biomarker for DNA double-strand breaks. In Vivo 2008, 22, 305–309. [Google Scholar]
- García Díaz, J.; Tuenter, E.; Escalona Arranz, J.C.; Llauradó Maury, G.; Cos, P.; Pieters, L. Antimicrobial activity of leaf extracts and isolated constituents of Croton linearis. J. Ethnopharmacol. 2019, 236, 250–257. [Google Scholar] [CrossRef] [PubMed]
- Salomon-Ferrer, R.; Case, D.A.; Walker, R.C. An overview of the Amber biomolecular simulation package. Wiley Interdiscip. Rev. Comput. Mol. Sci. 2013, 3, 198–210. [Google Scholar] [CrossRef]
- Galindo-Murillo, R.; Robertson, J.C.; Zgarbová, M.; Šponer, J.; Otyepka, M.; Jurečka, P.; Cheatham, T.E. Assessing the current state of Amber force field modifications for DNA. J. Chem. Theory Comput. 2016, 12, 4114–4127. [Google Scholar] [CrossRef] [PubMed]
- Zgarbová, M.; Šponer, J.; Otyepka, M.; Cheatham, T.E.; Galindo-Murillo, R.; Jurečka, P. Refinement of the sugar-phosphate backbone torsion beta for AMBER force fields improves the description of Z- and B-DNA. J. Chem. Theory Comput. 2015, 11, 5723–5736. [Google Scholar] [CrossRef] [PubMed]
- Wang, J.; Wolf, R.M.; Caldwell, J.W.; Kollman, P.A.; Case, D.A. Development and testing of a general Amber force field. J. Comput. Chem. 2004, 25, 1157–1174. [Google Scholar] [CrossRef]
- Roe, D.R.; Cheatham, T.E. PTRAJ and CPPTRAJ: Software for processing and analysis of molecular dynamics trajectory data. J. Chem. Theory Comput. 2013, 9, 3084–3097. [Google Scholar] [CrossRef]
- Miller, B.R.; McGee, T.D.; Swails, J.M.; Homeyer, N.; Gohlke, H.; Roitberg, A.E. MMPBSA.py: An efficient program for end-state free energy calculations. J. Chem. Theory Comput. 2012, 8, 3314–3321. [Google Scholar] [CrossRef]
- Chen, W.; Hahn, W.C. SV40 early region oncoproteins and human cell transformation. Histol. Histopathol. 2003, 18, 541–550. [Google Scholar] [CrossRef]
- Biroccio, A.; Benassi, B.; Filomeni, G.; Amodei, S.; Marchini, S.; Chiorino, G.; Rotilio, G.; Zupi, G.; Ciriolo, M.R. Glutathione influences c-Myc-induced apoptosis in M14 human melanoma Cells. J. Biol. Chem. 2002, 277, 43763–43770. [Google Scholar] [CrossRef]
- Petti, E.; Buemi, V.; Zappone, A.; Schillaci, O.; Veneziano Broccia, P.; Dinami, R.; Matteoni, S.; Benetti, R.; Schoeftner, S. SFPQ and NONO suppress RNA:DNA-hybrid-related telomere instability. Nat. Commun. 2019, 10, 1001. [Google Scholar] [CrossRef]
- Iachettini, S.; Trisciuoglio, D.; Rotili, D.; Lucidi, A.; Salvati, E.; Zizza, P.; Di Leo, L.; Del Bufalo, D.; Ciriolo, M.R.; Leonetti, C.; et al. Pharmacological activation of SIRT6 triggers lethal autophagy in human cancer cells. Cell Death Dis. 2018, 9, 996. [Google Scholar] [CrossRef] [PubMed]












| Compound | Bound Ligand (%) | |||
|---|---|---|---|---|
| Nude CPG | CPG-tel26 | CPG-c-myc | CPG-ds27 | |
| Canadine | 21 | 29 | 20 | 4 |
| D-Glaucine | 0 | 2 | 1 | 0 |
| Dicentrine | 0 | 67 | 47 | 30 |
| Deguelin | 0 | 0 | 0 | 0 |
| Millettone | 8 | 8 | 8 | 8 |
| Tm ± 1 (°C) | ΔTm (°C) | |
|---|---|---|
| tel26 | 40 | - |
| tel26/Dicentrine, 1:10 | 43 | +3 |
| Pu22 | 79 | - |
| Pu22/Dicentrine, 1:10 | 84 | +5 |
| ds12 | 63 | - |
| ds12/Dicentrine, 1:10 | 64 | +1 |
| Compound | Binding Energy to 5′-End G-Tetrad of Pu22 (kcal/mol ± SEM) | Binding Energy to A12 (kcal/mol ± SEM) | Binding Energy to Dicentrine #1 (kcal/mol ± SEM) | Binding Energy to tel26 (kcal/mol ± SEM) |
|---|---|---|---|---|
| Dicentrine #1 | −27.43 ± 4.03 (R1) a −26.85 ± 4.65 (R2) a | - | - | −26.34 ± 3.68 |
| Dicentrine #2 | - | −16.13 ± 1.77 | −19.65 ± 2.75 | - |
Disclaimer/Publisher’s Note: The statements, opinions and data contained in all publications are solely those of the individual author(s) and contributor(s) and not of MDPI and/or the editor(s). MDPI and/or the editor(s) disclaim responsibility for any injury to people or property resulting from any ideas, methods, instructions or products referred to in the content. |
© 2023 by the authors. Licensee MDPI, Basel, Switzerland. This article is an open access article distributed under the terms and conditions of the Creative Commons Attribution (CC BY) license (https://creativecommons.org/licenses/by/4.0/).
Share and Cite
Platella, C.; Ghirga, F.; Musumeci, D.; Quaglio, D.; Zizza, P.; Iachettini, S.; D’Angelo, C.; Biroccio, A.; Botta, B.; Mori, M.; et al. Selective Targeting of Cancer-Related G-Quadruplex Structures by the Natural Compound Dicentrine. Int. J. Mol. Sci. 2023, 24, 4070. https://doi.org/10.3390/ijms24044070
Platella C, Ghirga F, Musumeci D, Quaglio D, Zizza P, Iachettini S, D’Angelo C, Biroccio A, Botta B, Mori M, et al. Selective Targeting of Cancer-Related G-Quadruplex Structures by the Natural Compound Dicentrine. International Journal of Molecular Sciences. 2023; 24(4):4070. https://doi.org/10.3390/ijms24044070
Chicago/Turabian StylePlatella, Chiara, Francesca Ghirga, Domenica Musumeci, Deborah Quaglio, Pasquale Zizza, Sara Iachettini, Carmen D’Angelo, Annamaria Biroccio, Bruno Botta, Mattia Mori, and et al. 2023. "Selective Targeting of Cancer-Related G-Quadruplex Structures by the Natural Compound Dicentrine" International Journal of Molecular Sciences 24, no. 4: 4070. https://doi.org/10.3390/ijms24044070
APA StylePlatella, C., Ghirga, F., Musumeci, D., Quaglio, D., Zizza, P., Iachettini, S., D’Angelo, C., Biroccio, A., Botta, B., Mori, M., & Montesarchio, D. (2023). Selective Targeting of Cancer-Related G-Quadruplex Structures by the Natural Compound Dicentrine. International Journal of Molecular Sciences, 24(4), 4070. https://doi.org/10.3390/ijms24044070






