Dermal PapillaCell-Derived Exosomes Regulate Hair Follicle Stem Cell Proliferation via LEF1
Abstract
1. Introduction
2. Results
2.1. DPC-Exos Could Be Uptake into HFSCs
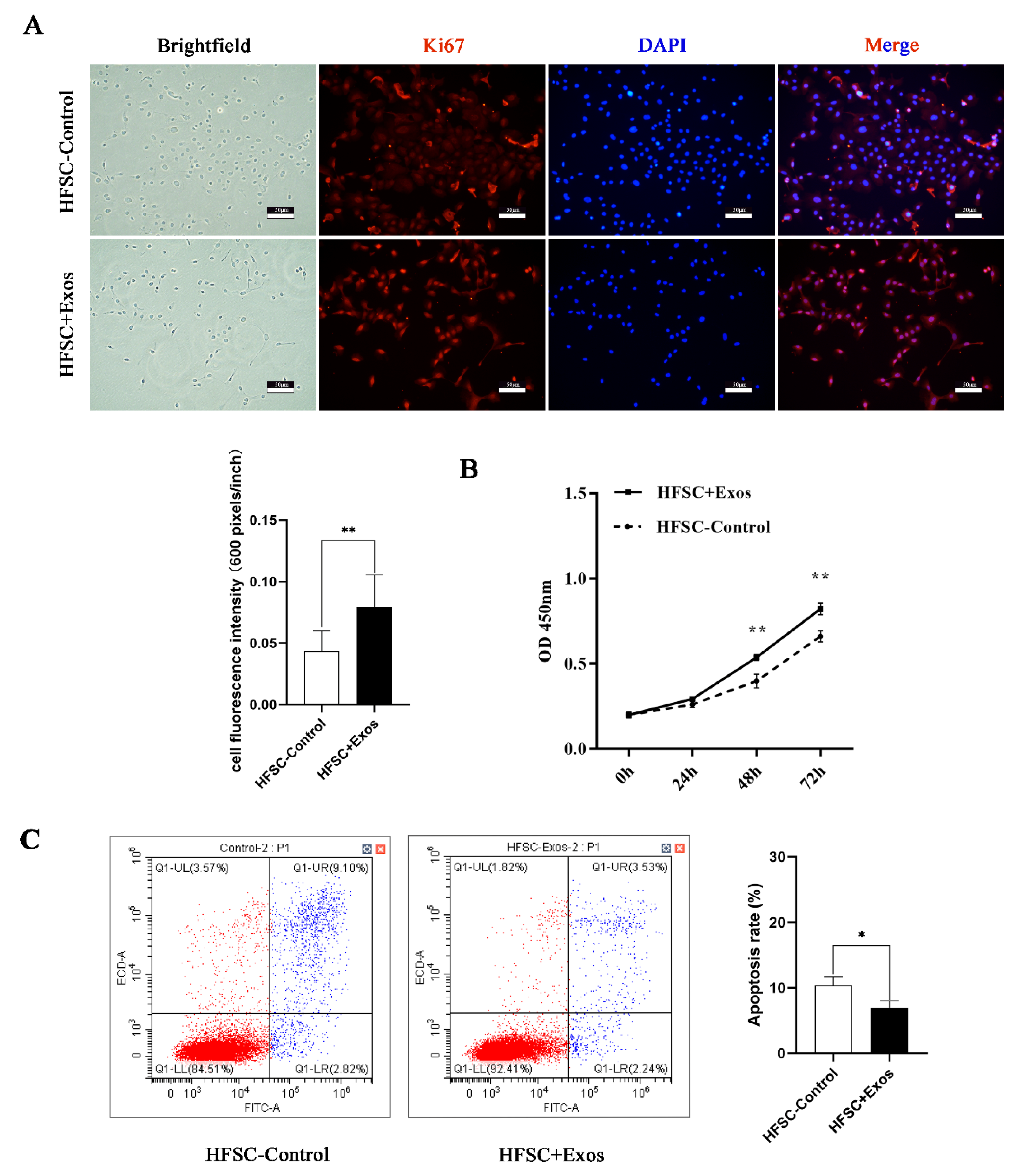
2.2. DPC-Exos Promote HFSC Proliferation and Inhibit HFSC Apoptosis
2.3. DPC-Exos Induce Differential Gene Expression in HFSCs
2.4. LEF1 Regulates the Expression of HF Growth- and Development-Related Genes and Proteins
2.5. LEF1 Enhances Proliferation and Inhibits Apoptosis in HFSCs
2.6. DPC-Exos Could Rescue siRNA-LEF1 Effect in HFSCs
3. Discussion
4. Materials and Methods
4.1. Experimental Animal
4.2. Cell Isolation and Culture
4.3. Exosome Extraction and Staining
4.4. Transmission Electron Microscopy
4.5. Nanoparticle Tracking Analysis (NTA)
4.6. Immunofluorescence Staining
4.7. RNA-seq
4.8. RT-qPCR
4.9. Automated Protein Analysis
4.10. Vector Construction and Cell Transfection
4.11. Cell Proliferation and Cell Apoptosis
4.12. Data Analysis
Supplementary Materials
Author Contributions
Funding
Institutional Review Board Statement
Informed Consent Statement
Data Availability Statement
Acknowledgments
Conflicts of Interest
References
- Chuong, C.-M.; Nickoloff, B.; Elias, P.; Goldsmith, L.; Macher, E.; Maderson, P.; Sundberg, J.; Tagami, H.; Plonka, P.; Thestrup-Pederson, K. What is the‘true’function of skin? Exp. Dermatol. 2002, 11, 159–187. [Google Scholar]
- Yesudian, P. Human Hair–An Evolutionary Relic? Int. J. Trichol. 2011, 3, 69. [Google Scholar] [CrossRef]
- Grammer, K.; Fink, B.; Møller, A.P.; Thornhill, R. Darwinian aesthetics: Sexual selection and the biology of beauty. Biol. Rev. 2003, 78, 385–407. [Google Scholar] [CrossRef]
- Ji, S.; Zhu, Z.; Sun, X.; Fu, X. Functional hair follicle regeneration: An updated review. Signal Transduct. Target. Ther. 2021, 6, 66. [Google Scholar] [CrossRef]
- Matsumura, H.; Liu, N.; Nanba, D.; Ichinose, S.; Takada, A.; Kurata, S.; Morinaga, H.; Mohri, Y.; De Arcangelis, A.; Ohno, S. Distinct types of stem cell divisions determine organ regeneration and aging in hair follicles. Nat. Aging 2021, 1, 190–204. [Google Scholar] [CrossRef]
- Slominski, A.; Paus, R.; Plonka, P.; Chakraborty, A.; Maurer, M.; Pruski, D.; Lukiewicz, S. Melanogenesis during the anagen-catagen-telogen transformation of the murine hair cycle. J. Investig. Dermatol. 1994, 102, 862–869. [Google Scholar] [CrossRef]
- Alonso, L.; Fuchs, E. The hair cycle. J. Cell Sci. 2006, 119, 391–393. [Google Scholar] [CrossRef]
- Oh, J.W.; Kloepper, J.; Langan, E.A.; Kim, Y.; Yeo, J.; Kim, M.J.; Hsi, T.-C.; Rose, C.; Yoon, G.S.; Lee, S.-J. A guide to studying human hair follicle cycling in vivo. J. Investig. Dermatol. 2016, 136, 34–44. [Google Scholar] [CrossRef]
- Kloepper, J.E.; Sugawara, K.; Al-Nuaimi, Y.; Gáspár, E.; Van Beek, N.; Paus, R. Methods in hair research: How to objectively distinguish between anagen and catagen in human hair follicle organ culture. Exp. Dermatol. 2010, 19, 305–312. [Google Scholar] [CrossRef]
- Müller-Röver, S.; Foitzik, K.; Paus, R.; Handjiski, B.; van der Veen, C.; Eichmüller, S.; McKay, I.A.; Stenn, K.S. A comprehensive guide for the accurate classification of murine hair follicles in distinct hair cycle stages. J. Investig. Dermatol. 2001, 117, 3–15. [Google Scholar] [CrossRef]
- Stenn, K.; Paus, R. Controls of hair follicle cycling. Physiol. Rev. 2001, 81, 449–494. [Google Scholar] [CrossRef]
- Lavker, R.M.; Sun, T.-T.; Oshima, H.; Barrandon, Y.; Akiyama, M.; Ferraris, C.; Chevalier, G.; Favier, B.; Jahoda, C.A.; Dhouailly, D. Hair follicle stem cells. J. Investig. Dermatol. Symp. Proc. 2003, 8, 28–38. [Google Scholar] [CrossRef]
- Lee, S.A.; Li, K.N.; Tumbar, T. Stem cell-intrinsic mechanisms regulating adult hair follicle homeostasis. Exp. Dermatol. 2021, 30, 430–447. [Google Scholar] [CrossRef]
- Chi, W.; Wu, E.; Morgan, B.A. Dermal papilla cell number specifies hair size, shape and cycling and its reduction causes follicular decline. Development 2013, 140, 1676–1683. [Google Scholar] [CrossRef]
- Mathieu, M.; Martin-Jaular, L.; Lavieu, G.; Théry, C. Specificities of secretion and uptake of exosomes and other extracellular vesicles for cell-to-cell communication. Nat. Cell Biol. 2019, 21, 9–17. [Google Scholar] [CrossRef]
- Pegtel, D.M.; Gould, S.J. Exosomes. Annu. Rev. Biochem. 2019, 88, 487–514. [Google Scholar] [CrossRef]
- Zech, D.; Rana, S.; Büchler, M.W.; Zöller, M. Tumor-exosomes and leukocyte activation: An ambivalent crosstalk. Cell Commun. Signal. 2012, 10, 37. [Google Scholar] [CrossRef]
- Lai, R.C.; Arslan, F.; Lee, M.M.; Sze, N.S.K.; Choo, A.; Chen, T.S.; Salto-Tellez, M.; Timmers, L.; Lee, C.N.; El Oakley, R.M. Exosome secreted by MSC reduces myocardial ischemia/reperfusion injury. Stem Cell Res. 2010, 4, 214–222. [Google Scholar] [CrossRef]
- Konečná, B.; Tóthová, Ľ.; Repiská, G. Exosomes-associated dna—New marker in pregnancy complications? Int. J. Mol. Sci. 2019, 20, 2890. [Google Scholar] [CrossRef]
- Li, X.B.; Zhang, Z.R.; Schluesener, H.J.; Xu, S.Q. Role of exosomes in immune regulation. J. Cell. Mol. Med. Rep. 2006, 10, 364–375. [Google Scholar] [CrossRef]
- Saadeldin, I.M.; Kim, S.J.; Choi, Y.B.; Lee, B.C. Improvement of cloned embryos development by co-culturing with parthenotes: A possible role of exosomes/microvesicles for embryos paracrine communication. Cell. Reprogramming 2014, 16, 223–234. [Google Scholar] [CrossRef]
- Krohn, J.B.; Hutcheson, J.D.; Martínez-Martínez, E.; Aikawa, E. Extracellular vesicles in cardiovascular calcification: Expanding current paradigms. J. Physiol. 2016, 594, 2895–2903. [Google Scholar] [CrossRef]
- Xie, Y.; Chen, Y.; Zhang, L.; Ge, W.; Tang, P. The roles of bone-derived exosomes and exosomal micro RNA s in regulating bone remodelling. J. Cell. Mol. Med. Rep. 2017, 21, 1033–1041. [Google Scholar] [CrossRef]
- Stahl, P.D.; Raposo, G. Extracellular vesicles: Exosomes and microvesicles, integrators of homeostasis. Physiology 2019, 34, 169–177. [Google Scholar] [CrossRef]
- Liu, W.; Bai, X.; Zhang, A.; Huang, J.; Xu, S.; Zhang, J. Role of exosomes in central nervous system diseases. Front. Mol. Neurosci. 2019, 12, 240. [Google Scholar] [CrossRef]
- Zhao, B.; Li, J.; Zhang, X.; Dai, Y.; Yang, N.; Bao, Z.; Chen, Y.; Wu, X. Exosomal miRNA-181a-5p from the cells of the hair follicle dermal papilla promotes the hair follicle growth and development via the Wnt/β-catenin signaling pathway. Int. J. Biol. Macromol. 2022, 207, 110–120. [Google Scholar] [CrossRef]
- Zhou, L.; Wang, H.; Jing, J.; Yu, L.; Wu, X.; Lu, Z. Regulation of hair follicle development by exosomes derived from dermal papilla cells. Biochem. Biophys. Res. Commun. 2018, 500, 325–332. [Google Scholar] [CrossRef]
- Yan, H.; Gao, Y.; Ding, Q.; Liu, J.; Li, Y.; Jin, M.; Xu, H.; Ma, S.; Wang, X.; Zeng, W. Exosomal micro RNAs derived from dermal papilla cells mediate hair follicle stem cell proliferation and differentiation. Int. J. Biol. Sci. 2019, 15, 1368. [Google Scholar] [CrossRef]
- Millar, S.E.; Willert, K.; Salinas, P.C.; Roelink, H.; Nusse, R.; Sussman, D.J.; Barsh, G.S. WNT signaling in the control of hair growth and structure. Dev. Biol. 1999, 207, 133–149. [Google Scholar] [CrossRef]
- Choi, B.Y. Targeting Wnt/β-catenin pathway for developing therapies for hair loss. Int. J. Mol. Sci. 2020, 21, 4915. [Google Scholar] [CrossRef]
- Abe, Y.; Tanaka, N. Roles of the hedgehog signaling pathway in epidermal and hair follicle development, homeostasis, and cancer. J. Dev. Biol. 2017, 5, 12. [Google Scholar] [CrossRef]
- Botchkarev, V.A.; Sharov, A.A. BMP signaling in the control of skin development and hair follicle growth. Differentiation 2004, 72, 512–526. [Google Scholar] [CrossRef]
- Genander, M.; Cook, P.J.; Ramsköld, D.; Keyes, B.E.; Mertz, A.F.; Sandberg, R.; Fuchs, E. BMP signaling and its pSMAD1/5 target genes differentially regulate hair follicle stem cell lineages. Cell Stem Cell 2014, 15, 619–633. [Google Scholar] [CrossRef]
- Oshimori, N.; Fuchs, E. Paracrine TGF-β signaling counterbalances BMP-mediated repression in hair follicle stem cell activation. Cell Stem Cell 2012, 10, 63–75. [Google Scholar] [CrossRef]
- Kim, B.H.; Kim, M.K.; Choi, B.Y. Lagerstroemia indica extract regulates human hair dermal papilla cell growth and degeneration via modulation of β-catenin, Stat6, and TGF-β signaling pathway. J. Cosmet. Dermatol. 2022, 21, 2763–2773. [Google Scholar] [CrossRef]
- Wang, H.-D.; Yang, L.; Yu, X.-J.; He, J.-P.; Fan, L.-H.; Dong, Y.-J.; Dong, C.-S.; Liu, T.-F. Immunolocalization of β-catenin and Lef-1 during postnatal hair follicle development in mice. Acta Histochem. 2012, 114, 773–778. [Google Scholar] [CrossRef]
- Zhang, Y.; Yu, J.; Shi, C.; Huang, Y.; Wang, Y.; Yang, T.; Yang, J. Lef1 contributes to the differentiation of bulge stem cells by nuclear translocation and cross-talk with the Notch signaling pathway. Int. J. Med. Sci. 2013, 10, 738. [Google Scholar] [CrossRef]
- Kratochwil, K.; Dull, M.; Farinas, I.; Galceran, J.; Grosschedl, R. Lef1 expression is activated by BMP-4 and regulates inductive tissue interactions in tooth and hair development. Genes Dev. 1996, 10, 1382–1394. [Google Scholar] [CrossRef]
- Andl, T.; Reddy, S.T.; Gaddapara, T.; Millar, S.E. WNT signals are required for the initiation of hair follicle development. Dev. Cell 2002, 2, 643–653. [Google Scholar] [CrossRef]
- Merrill, B.J.; Gat, U.; DasGupta, R.; Fuchs, E. Tcf3 and Lef1 regulate lineage differentiation of multipotent stem cells in skin. Genes Dev. 2001, 15, 1688–1705. [Google Scholar] [CrossRef]
- Kim, Y.; Lee, H.; Kim, D.; Bak, S.S.; Yoon, I.; Paus, R.; Cho, S.; Jeong, S.J.; Jeon, Y.; Park, M.C. AIMP1-derived peptide secreted from hair follicle stem cells activates dermal papilla cells to promote hair growth. BioRxiv 2022. [Google Scholar]
- Talavera-Adame, D.; Newman, D.; Newman, N. Conventional and novel stem cell based therapies for androgenic alopecia. Stem Cells Cloning Adv. Appl. 2017, 10, 11. [Google Scholar] [CrossRef] [PubMed]
- Salhab, O.; Khayat, L.; Alaaeddine, N. Stem cell secretome as a mechanism for restoring hair loss due to stress, particularly alopecia areata: Narrative review. J. Biomed. Sci. 2022, 29, 77. [Google Scholar] [CrossRef]
- Song, D.; Yang, D.; Powell, C.A.; Wang, X. Cell–cell communication: Old mystery and new opportunity. Cell Biol. Toxicol. 2019, 35, 89–93. [Google Scholar] [CrossRef]
- Wang, R.; Xu, B.; Xu, H. TGF-β1 promoted chondrocyte proliferation by regulating Sp1 through MSC-exosomes derived miR-135b. Cell Cycle 2018, 17, 2756–2765. [Google Scholar] [CrossRef]
- Rodriguez-Caro, H.; Dragovic, R.; Shen, M.; Dombi, E.; Mounce, G.; Field, K.; Meadows, J.; Turner, K.; Lunn, D.; Child, T. In vitro decidualisation of human endometrial stromal cells is enhanced by seminal fluid extracellular vesicles. J. Extracell. Vesicles 2019, 8, 1565262. [Google Scholar] [CrossRef]
- Hu, S.; Li, Z.; Lutz, H.; Huang, K.; Su, T.; Cores, J.; Dinh, P.-U.C.; Cheng, K. Dermal exosomes containing miR-218-5p promote hair regeneration by regulating β-catenin signaling. Sci. Adv. 2020, 6, eaba1685. [Google Scholar] [CrossRef]
- Kwack, M.H.; Seo, C.H.; Gangadaran, P.; Ahn, B.C.; Kim, M.K.; Kim, J.C.; Sung, Y.K. Exosomes derived from human dermal papilla cells promote hair growth in cultured human hair follicles and augment the hair-inductive capacity of cultured dermal papilla spheres. Exp. Dermatol. 2019, 28, 854–857. [Google Scholar] [CrossRef]
- Hawkshaw, N.; Hardman, J.; Alam, M.; Jimenez, F.; Paus, R. Deciphering the molecular morphology of the human hair cycle: Wnt signalling during the telogen–anagen transformation. Br. J. Dermatol. 2020, 182, 1184–1193. [Google Scholar] [CrossRef]
- Zhou, P.; Byrne, C.; Jacobs, J.; Fuchs, E. Lymphoid enhancer factor 1 directs hair follicle patterning and epithelial cell fate. Genes Dev. 1995, 9, 700–713. [Google Scholar] [CrossRef]
- DasGupta, R.; Fuchs, E. Multiple roles for activated LEF/TCF transcription complexes during hair follicle development and differentiation. Development 1999, 126, 4557–4568. [Google Scholar] [CrossRef] [PubMed]
- Sun, H.; He, Z.; Xi, Q.; Zhao, F.; Hu, J.; Wang, J.; Liu, X.; Zhao, Z.; Li, M.; Luo, Y. Lef1 and Dlx3 May Facilitate the Maturation of Secondary Hair Follicles in the Skin of Gansu Alpine Merino. Genes 2022, 13, 1326. [Google Scholar] [CrossRef] [PubMed]
- Li, J.; Zhao, B.; Dai, Y.; Zhang, X.; Chen, Y.; Wu, X. Exosomes Derived from Dermal Papilla Cells Mediate Hair Follicle Stem Cell Proliferation through the Wnt3a/β-Catenin Signaling Pathway. Oxid. Med. Cell. Longev. 2022, 2022, 9042345. [Google Scholar] [CrossRef] [PubMed]
- Jerez, S.; Araya, H.; Thaler, R.; Charlesworth, M.C.; López-Solís, R.; Kalergis, A.M.; Céspedes, P.F.; Dudakovic, A.; Stein, G.S.; van Wijnen, A.J. Proteomic analysis of exosomes and exosome-free conditioned media from human osteosarcoma cell lines reveals secretion of proteins related to tumor progression. J. Cell. Biochem. 2017, 118, 351–360. [Google Scholar] [CrossRef]
- Harris, V.M. Protein detection by Simple Western™ analysis. In Western Blotting; Springer: Berlin/Heidelberg, Germany, 2015; pp. 465–468. [Google Scholar]








| Gene Symbol | Gene ID | Log2 Fold Change (Exos/Control) | Up/Downregulated in the Exos Group |
|---|---|---|---|
| LAMC1 | ENSOCUG00000013047 | 1.686131861 | Up |
| BMP4 | ENSOCUG00000011097 | 1.790001763 | Up |
| LAMB2 | ENSOCUG00000005101 | 1.556217384 | Up |
| FGFR4 | ENSOCUG00000003380 | 3.394558779 | Up |
| LEF1 | ENSOCUG00000010436 | 1.284592993 | Up |
| Wnt6 | ENSOCUG00000024007 | 2.221592693 | Up |
| Wnt10b | ENSOCUG00000009580 | 1.73244649 | Up |
| TGFβ3 | ENSOCUG00000011415 | 2.904669796 | Up |
| TGFβI | ENSOCUG00000004928 | 2.18361428 | Up |
| IGF1R | ENSOCUG00000014795 | 1.227879353 | Up |
| PDGFRL | ENSOCUG00000005211 | 2.312868441 | Up |
| PDGFRB | ENSOCUG00000001725 | 2.156986092 | Up |
| PDGFA | ENSOCUG00000005660 | 1.612847999 | Up |
| IGFBP6 | ENSOCUG00000001412 | 3.762560781 | Up |
| IGFBP4 | ENSOCUG00000002828 | 2.680551816 | Up |
| TGFα | ENSOCUG00000029636 | −2.701655579 | Down |
| FGF5 | ENSOCUG00000012418 | −3.741909027 | Down |
| KRT78 | ENSOCUG00000029278 | −3.493454975 | Down |
| KRT80 | ENSOCUG00000013920 | −3.955347833 | Down |
| KRT17 | ENSOCUG00000005596 | −1.175643763 | Down |
| PIK3C2A | ENSOCUG00000005541 | −3.059413655 | Down |
| SLC5A1 | ENSOCUG00000017569 | −4.138033917 | Down |
| ATG9B | ENSOCUG00000008673 | −3.663322856 | Down |
| EGR3 | ENSOCUG00000000194 | −1.099231618 | Down |
| MAP3K9 | ENSOCUG00000003204 | −1.018089075 | Down |
| ACTA1 | ENSOCUG00000007566 | −2.51892745 | Down |
| FOSL1 | ENSOCUG00000011143 | −1.0225563 | Down |
| ADGRF4 | ENSOCUG00000013020 | −1.50194114 | Down |
| USP9X | ENSOCUG00000007198 | −1.978925923 | Down |
| USP33 | ENSOCUG00000006721 | −1.784859106 | Down |
| ATAD5 | ENSOCUG00000015229 | −2.599828257 | Down |
Disclaimer/Publisher’s Note: The statements, opinions and data contained in all publications are solely those of the individual author(s) and contributor(s) and not of MDPI and/or the editor(s). MDPI and/or the editor(s) disclaim responsibility for any injury to people or property resulting from any ideas, methods, instructions or products referred to in the content. |
© 2023 by the authors. Licensee MDPI, Basel, Switzerland. This article is an open access article distributed under the terms and conditions of the Creative Commons Attribution (CC BY) license (https://creativecommons.org/licenses/by/4.0/).
Share and Cite
Li, J.; Zhao, B.; Yao, S.; Dai, Y.; Zhang, X.; Yang, N.; Bao, Z.; Cai, J.; Chen, Y.; Wu, X. Dermal PapillaCell-Derived Exosomes Regulate Hair Follicle Stem Cell Proliferation via LEF1. Int. J. Mol. Sci. 2023, 24, 3961. https://doi.org/10.3390/ijms24043961
Li J, Zhao B, Yao S, Dai Y, Zhang X, Yang N, Bao Z, Cai J, Chen Y, Wu X. Dermal PapillaCell-Derived Exosomes Regulate Hair Follicle Stem Cell Proliferation via LEF1. International Journal of Molecular Sciences. 2023; 24(4):3961. https://doi.org/10.3390/ijms24043961
Chicago/Turabian StyleLi, Jiali, Bohao Zhao, Shuyu Yao, Yingying Dai, Xiyu Zhang, Naisu Yang, Zhiyuan Bao, Jiawei Cai, Yang Chen, and Xinsheng Wu. 2023. "Dermal PapillaCell-Derived Exosomes Regulate Hair Follicle Stem Cell Proliferation via LEF1" International Journal of Molecular Sciences 24, no. 4: 3961. https://doi.org/10.3390/ijms24043961
APA StyleLi, J., Zhao, B., Yao, S., Dai, Y., Zhang, X., Yang, N., Bao, Z., Cai, J., Chen, Y., & Wu, X. (2023). Dermal PapillaCell-Derived Exosomes Regulate Hair Follicle Stem Cell Proliferation via LEF1. International Journal of Molecular Sciences, 24(4), 3961. https://doi.org/10.3390/ijms24043961

